WIRELESS ULTRASONIC WATER LEVEL TRANSMITTER

Page 1

International Research Journal of Engineering and Technology (IRJET) e ISSN:2395 0056

Volume: 09 Issue: 06 | June 2022 www.irjet.net p ISSN:2395 0072

WIRELESS ULTRASONIC WATER LEVEL TRANSMITTER

Kadam1, Ms.Vidya Dhere2, Ms.Urmila Paparkar3 , Dr. Mahesh Mathpati 4

1 3Final Year student, Department of Electronics and Telecommunications Engineering, SVERI, Maharashtra, India 4 Final Year student, Department of Electronics and Telecommunications Engineering, SVERI, Maharashtra, India ***

ABSTRACT: Although the Earth's surface is covered in water, only around 5% of it is beneficial. As a result, water conservation has become a serious challenge, necessitating the implementation of specific water management measures. Weaimto regulatethewaterlevel inthisapplicationusinganultrasonicsensorthatdetectsthequantityofwaterinthe tankandreturnstheamountofwaterpresentinit.Thereisamotor,anover headtank,andaresourcetankinthissystem. Thisproject will increase efficiencyandmake lifeeasier.In the meantime,thiswill be beneficial to physicallychallenged persons.Usingsuchaprojectwillattempttomakeourdailyliveseasier.

Manyapplicationsintheoilindustrynecessitatethemonitoringofmultipleliquidlevel interfaces,typicallyunderdifficult conditions. An ultrasonic approach was devised in this work to investigate the propagation of ultrasonic waves in oil, water, and mixed oil water liquids. On the device, preliminary tests have been carried out. The design and operational characteristicsofthisdevicearediscussedinthisstudy,aswellasproofforitssatisfactoryfunctioning.

KEYWORDS ESP8266 WI FI Module,UBIDOTS.com cloud, Ultrasonic device,HC12 Transceiver.

1.INTRODUCTION

The water level measurement is major issue so new methods can be adopted to control the water level. In this we are trying to make day to day life more convenient. The ultrasonic sensor plays major role in this project. The project describes how to manage water level. This is very useful and simple system. This proposed system works under automation.

As we know that water is our basic need. Now a days saving water is task. This become major issue so that we need to adoptnewmethodstosavewater.Inthis projectwearegoingtomanagewaterlevelusingsensor.Suchapplicationsare veryusefulspeciallyforphysicallydisabledpeopleand

Itisalsousedintheindustrialsector.Thepurposeofthisprojectistocreatea"UltrasonicWaterLevelTransmitter."The coreconceptbehindourproductistoalerttheusertotheamountofwaterremaininginthewatertank.Atthehorizontal levelofthetank,anultrasonictransmitterandreceiverareinstalledonapedestal.Theultrasonicsensorisinstalledonthe topofthetankandcanreadilydetectthelevelofwaterinthetank.

Watercoversthe majorityofthe earth'ssurface,although onlyaround5%ofitisuseful.Asa result,waterconservation has become a key concern, necessitating the implementation of specific water management measures. Water level measurement is an important responsibility for both the government and the general public. As a result, current management systems must be changed. In this study, we look at how to regulate water levels using an ultrasonic sensor thatdetectstheamountofwaterinatankandreturnsthecapacityofthatwater.

© 2022, IRJET | Impact Factor value: 7.529 | ISO 9001:2008 Certified Journal | Page2035
Ms.Gayatri

International Research Journal of Engineering and Technology (IRJET) e ISSN:2395 0056

Volume: 09 Issue: 06 | June 2022 www.irjet.net p ISSN:2395 0072

2.LITERTURE SURVEY

1) The paper focuses on essentiality of water for human beings, plants and animal. The key aim of paper is to reduce humantimeaswellasenergy. 2) Ultrasonic sensor used for sensing This Paper provides an idea in order to control the westage of water. For this ,ultrasonicsensorplayskeyrole.TheUBIDOTSareusedusedasstorageofinformation. 3) Arduinonanousedasmicrocontroller.Arduinonano isutilizedasamicrocontrollerwhichisusedtoproduceclockof precisefrequencyusingconstantvoltage. 4) HC 12 Transceiver This project used to creat a wireless link between two things .so here we are using HC 12 transceiverforconnectingthecircuits.

3. OBJECTIVES

Themainobjectivesof are: 1) Theprimarygoalofthisistonotifyuserabouttheamountofwaterpresentinwatertank. 2) Measurethewaterlevelwhencircuitindicateswhentankishalforfull. 3) Itemphasisonmonitoringandmanagingthewaterflow. 4. METHODOLOGY

© 2022, IRJET |
7.529 | ISO
Certified Journal | Page2036
Impact Factor value:
9001:2008
4
1)
2)
3)
1 COMPONENTS USED
UltrasonicSensor
ArduinoNano
HC 12Transciver

International Research Journal of Engineering and Technology (IRJET) e ISSN:2395 0056

Volume: 09 Issue: 06 | June 2022 www.irjet.net p ISSN:2395 0072

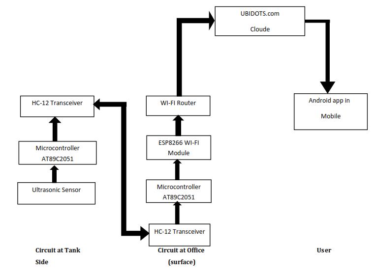
4.2 Block Diagram

Fig.1.BlockDiagramofWirelessUltrasonicwaterleveltransmitter

Thewaterlevelissentusinganultrasonicsensorinthismethod.Whenthewaterlevelrisestoa certainlevel,thesensor sendsa logicsignal,andactionisrequired. Thissystem iscritical forincreasing.Withthetechnological improvementsof recent years, a householdorhousemates do nothave tobeconcerned about wasting water. The goal of this projectisto createawaterlevelsystemthatissimple,economical,andeffective.

Thisproject will monitorthewaterlevelsand displaythetime whenthe waterbeginstofill thetank andreachesitsfull capacity as they rise. The total volume of water in your tank is expressed in litres, and the average water flow rate is expressedinlitresperminute.Thelevelofwaterinthecircuitiscalculatedusinganultrasonicwatersensor.

5. RESULT

© 2022, IRJET | Impact Factor value: 7.529 | ISO 9001:2008 Certified Journal | Page2037

International Research Journal of Engineering and Technology (IRJET) e ISSN:2395 0056

Volume: 09 Issue: 06 | June 2022 www.irjet.net p ISSN:2395 0072

Fig2.Final Setup of Project

6. APPLICATION

Thissystemdesignedherecanbeusedindifferentareassuchas,

1) Weareusedthissystemtoimplementonwastageofwatercontroller.

2) Weareusingthissystemwhichsendthenotificationrelatedtowatertank.

3) Thissystemisusedforsuchpeoplewhoarephysicallydisabled.

Fig3.Final Output On Mobile

© 2022, IRJET | Impact Factor value: 7.529 | ISO 9001:2008 Certified Journal | Page2038

International Research Journal of Engineering and Technology (IRJET) e ISSN:2395 0056

Volume: 09 Issue: 06 | June 2022 www.irjet.net p ISSN:2395 0072

7. CONCLUSION

ThisresearchpaperproposesanArduinobasedwaterlevelcontrolsystemforcontrollingthewastageofwaterindayto daylife.Allthoughthesystemexpectedtoworkwellonitsbasefunctionalityitsufferfromhardwarelimitations.

The connections to system should be made carefully.If there is any mistake in connection joining the whole system will notworkproperly.Thefuturescopeofthisresearchmustinclude,wecanmeasurethelevelofoils,pertolsandothersuch fluids.

Thedatawillbesenttocloudusingwi fimodule.ThecloudsendthecollectiveinformationtousersmobileonUBIDOTS.

8. ACKNOWLEDGEMENT

Igratefullyacknowledgetheassistance.Thefulfillmentandfinaloutcomeofthistaskrequiredplentyofsteerageandhelp, and we heartily thank our guide, Dr.Mahesh Mathapati for his great aid and encouragement regardless of his busy schedule. We owe our deep gratitude to our Head of Department, Prof. V.G.Kale, who has been so beneficial and cooperativeingivinghishelpallofthetime.Lastly,wewouldliketothankourDirector,Prof.B.P.Ronge,forofferingus the opportunitytoexplorethisfieldoferaconsideringitsspeedyincreaseandadvancement.

9. REFERENCES

1.AbleInstruments&ControlsLtd,SensorsforLevelMeasurements,2003,http://www.able.co.ukilevel.hun.

2.G.Betta,L.Ipoto,andA.Scaflione,G.Betta,L.Ipoto,andA.Scaflione,G.Betta,L.IEEETransactionsMeasurement,Vol.44, pp. 686 689, June 1995. An optical fiber based approach for continuous level sensing, IEEE Transactions Measurement, Vol.44,pp.686 689,June1995.

3.Betta et al, Microcontroller based performance enhancement of an optical fibre level transducer, IEEE Transactions on InstrumentationandMeasurements,Vol.45,No.2,April1998.

4.R.P.LeesandJ.S.Charlton,Synetix DialogAlliance,TheFutureofThreePhaseSeparatorControl,SPE77891(2002).

5. Foxoboro Inc, http://www.töxboroeckardt.conli dt7144FP, http://www.töxboroeckardt.conli dt7144FP, http://www.töxboroeckardt.conli2MIAen.dfen.dfen.df

6.RadiationLevelMeasurement,TracercoInc.,availablefromURLhttp://www.tracerco.com.

7. M. Srivastana, S. Ganeriwal, and V. Raghunathan IEEE Common. Mag., vol. 44, "Emerging strategies for longicensed wirelesssensornetworks"

8.SaiVarunofKodathala1,AshokKumarofKandagadla2,RakeshChowdaryofVunnam3,andC.S.K.RajuofC.S.K.Rajuof C.S.K.RajuofC.S.K.RajuofC.S.K.RajuofC.S.K.Rajuwww.ijcseonline.orgiswhereyoumayfindit.AcceptedonJune8, 2018

9. Development of an Oil/Water Level Measurement Device, Internal Report, May 2003, by M Habli, A Alnaamany, M. Meribout,andK.Al Busaidi.

10. What is reed Switch, by Gemssensors Inc, is available at the following URL: litty/iwww.oens sensors.co.uk/level/ 3 426.pdf.

© 2022, IRJET | Impact Factor value: 7.529 | ISO 9001:2008 Certified Journal | Page2039

Turn static files into dynamic content formats.

Create a flipbook