Predicting Covid-19 pneumonia Severity on Chest x-ray with deep learning

Page 1

International Research Journal of Engineering and Technology

(IRJET) e-ISSN:2395-0056

Volume: 09 Issue: 06 | June 2022 www.irjet.net p-ISSN:2395-0072

Predicting Covid 19 pneumonia Severity on Chest x ray with deep learning

1M. tech student, Computer Science and Engineering, ICEAS, Karnataka, India 2Professor and Head, Computer Science and Engineering, ICEAS, Karnataka, India ***

Abstract Covid 19 is a viral disease that is quickly spreading and infects not only humans but animals as well. The economy of the country is affected by human beings’ health because of this deadly disease. According to a clinical study the patients with this disease are frequently infected from lung infections coming in connection with the patients with this disease. The most efficient techniques to diagnose lung related problems are Chest x ray (i.e., radiography) and chest computed tomography. A huge amount of chest x ray images provides a critical effect on the showing of Covid 19 using deep learning. In this study, Posterior Anterior sight of chest x ray examinations for both covid 19 affected patients as well as healthy patients. The examination of accuracy is compared with InceptionV3, Xception, and ResNet models. Out of 6432, 5467 training samples were used for training and 965 samples for validation to analyze the model performance collected from the Kaggle repository. The Xception model provides the maximum precision (i.e., 97.97%) for sensing chest X ray images as compared to other models. This study only emphasizes on potential methods of categorizing covid 19 diseased patientsanddoesnotclaimany medicinalaccuracy.

Keywords: Artificial Intelligence; Covid 19; Convolution NeuralNetwork(CNN);MachineLearning;X rays

1. INTRODUCTION

Machine learningisa sub branch ofartificial intelligence (AI). The aim of machine learning in general is to know thestructureofdataandfitthatdataintomodelsthatcan beunderstoodandutilizedbypeople.Machinelearningis a turf in computer science and differs from traditional computing, computers are explicitly programmed to calculate or solve the problem. Data inputs are trained using thenumerical studytocheck theoutputvalues fall inside an exact choice by using a machine learning algorithm. Computers use sample data to automate decision makingprocessesbasedondatainputs.

Users at present are benefitted from any technologies from machine learning. A social media platform helps users to tag and share photos using facial recognition technology. Image of text can be converted to movable

type using optical character recognition (OCR) technology.

TheworldisnowgrowlingabouttheCOVID 19pandemic which is amusing life destruction and declared a global health crisis. Severe acute respiratory syndrome virus causes the COVID 19 pandemic and attacks human epithelial cells. Proper precautions aretaken tostopthis pandemic. Numerous scientists are making major hard worktosavemanhoodfromthisdisaster.

Thehumanrespiratorytractofepithelialcellsisattacked byCOVID 19,andX Raysareusedtodetectthehealthof the patient's lungs. Deep CNN has achieved surprising growthinimagerecognition.Neuralnetworkshavebeen productivelyusedinidentifyingpneumoniafromX Rays, and to achieve performances superior to those of radiologists.

1.1 Objective

ImageclassifiersarebuiltbasedontheX rayimages ofpatientswhotestedpositive.

Notice“normal”(i.e.,uninfected)X rayimagesfroma healthypatient. 

CNNistrainedautomaticallytonoticeCOVID 19inX rayimagesthroughthedatasetcollected.

Theoutcomesareevaluatedfromthetrainedmodel.

1.2 Problem Identification

TheworldwidespreadingoftheCOVID 19deadlydisease hasresultedinaconsiderablelossinmanhood Medicinal andhealthcaredepartmentsare infrontofcriticalissues becauseitisdiscoveredpromptly.Therefore,diagnosisof suspected cases and facilitating to minimize the number of infected inhabitants is of great importance. Due to its low cost, extensive range of applications, and fast speed X Ray inspection is measured to be the most common method and plays a crucial role in the screening and detection of COVID 19 patients. X rays are used in the detectionofthepatient’slungshealthbecauseitattacksa humanrespiratorycell.

© 2022, IRJET | Impact Factor value: 7.529 | ISO 9001:2008 Certified Journal | Page1781

International Research Journal of Engineering and Technology (IRJET)

e ISSN:2395 0056

Volume: 09 Issue: 06 | June 2022 www.irjet.net p ISSN:2395 0072

1.3 Existing System

AsCOVID 19examinationsarehardtoarise,theycannot be manufactured quickly, which is creating a fright Becauseofthisfright,therearethenefariouspeoplewho are selling the fake COVID 19 test kits. Provided limited COVID 19 test kits one must rely on other diagnosis measures.

Analysis of COVID 19 disease is taking more time as testing equipment is also expensive due to the speedy spreading of the Coronavirus across the globe. Appropriate measures are taken for automatic diagnosis ofthispandemic,andpropermedicinalconsiderationand actionaretakenforthepatientsasearlyaspossible.

1.4 Proposed System

The complete system of COVID 19 for diagnosing can be separatedintotwoparts:

 Image collection to create the dataset: The dataset hereconsistsofpatients’x rayimagesmeantforboth trainingandtestingpurposes.Inthetrainingset,the imagesof thosewhohaveCOVID 19pneumoniaand who do not suffer from COVID 19 pneumonia are collected.

Training and testing of data to create the model: Convolutionalneuralnetworkisusedfortrainingour model. It is most frequently applied to studying visualimageryindeeplearning.Apiecex rayimageis passed via convolutional and max pooling layers where the image data is compressed and passed throughout the layers of the fully connected layers during training. The output class is predicted by the neural network and formerly equated with the real output is used to fine tune the masses of the neural network.

2. LITERATURE SURVEY

Mustafa Ghaderzadeh, Mehrad Aria et. al., proposed artificial intelligence technique was used to decrease the mortality rate of COVID 19 infections because it attacks the epithelial cells of the respiratory region of a human being. X rays were used to check the health of human lungs.[2]

Umashankar Subramaniam, M. Monica Subashini, et. al., suggested that the proposed work of the system promised good health, and preprocessing algorithms were introduced for preprocessing normal, COVID 19, andpneumonia.[1]

EbrahimMohammedSenan,AliAlzahrani,MohammedY. Alzahrani, et. al., proposed that the symptoms were

moderate fever and it was spread through the saliva droplets of infected patients. The Real Time Reverse Transcription Polymerase Chain Reaction was used to detect COVID 19 symptoms along with X rays of chest imagingandchestcomputedtomography.[3]

ZemingFan,MudasirJamil,MuhammadTariqSadiq,et.al, suggested that COVID 19 in patients can be identified throughchestx rayscans. Theplannedmethodcontains threestages.Inthefirststage,worksonpreprocessingof data after obtaining from open source. Later in the second stage, dissimilar training parameters were defined.[4]

Fareed Ahmad, Amjad Farooq, and Muhammad Usman Ghani suggested that the proposed model of a pathogen can transportable up to twenty seven feet and uses the deep learning models, such as Alex Net, with five convolution layers such as three fully connected layers, and a SoftMax layer, comprised of approximately sixty millionparameters.[5]

Sharmila V J and JemiFlorinabel D suggested the use of Long Short Term Memory (LSTM) to forecast quickly COVID 19casesandaidanexactCOVID 19classification. This study also proposed the use of the DCGAN based CNNmodel.[6]

SuryaKrishnamurthy,KathiravanSrinivasan,SaeedMian Qaisar, et. al., suggested that pneumonitis is an acute illness in the lungs categorized as a result of soreness in the alveoli, filled with pus, and unable to breathe Pneumonitis contaminations can be instigated by viral, bacterial, and fungal agents where bacterial is the most commonandviralinfectionthemostdangerous.[7]

Dongsheng Ji, Zhujun Zhang, et. al., suggested that X ray images of the chest were used to identify the infected patients with COVID 19 and to train the DenseNet121 and ResNet152 series models. The experiment also extracted output from convolutional layers of Xception, ResNet152,DenseNet201,etc.[8]

Yousef Alhwaiti, Muhammad Hameed Siddiqi, Madallah Alruwaili et. al., proposed that deep learning plays a key roleinthedetectionofCOVID 19anditisaccurate. With dissimilar radiology techniques COVID 19 showed its robustnessonX ray,CT,andMRIdatasets.[9]

Rahib H. Abiyev and Abdullahi Ismail proposed that COVID 19 is a respiratory infection. According To WHO Non COVID 19,viral pneumonia alsocauses the death of people, and chest X rays are the best obtained ways of diagnosingpneumonia.[10]

© 2022, IRJET | Impact Factor value: 7.529 | ISO 9001:2008 Certified Journal | Page1782

International Research Journal of Engineering and Technology (IRJET) e ISSN:2395 0056

Volume: 09 Issue: 06 | June 2022 www.irjet.net p ISSN:2395 0072

3. SYSTEM ARCHITECTURE

Fig 1: SystemArchitectureofProposedModel

Pixels are the building block of images. Normally it is consideredas“color”orintensityoflight.0to255isthe valueina grayscale imagewhere 0correspondstoblack and255iswhiterespectively.

Open Computer vision stores the value of pixels in the order of blue, green, and red, and blue, green, and red orderwerepopularamongthecameramanufacturers.

The process of maximizing or minimizing the size of imagedealswithscalingandaspectratios.

AseriesofprocessinglayersinCNN asshownintheFig 2andeachlayerisafamilyoflayersofconvolutionfilters each detector look like the Gabor like and color blob filtersasshowninFig 3.Eachlayerconsistsofhundreds of thousands of filters, feeding the output result into the nextlayerinthenetworkprovided.

4. MODULES

1. Gather Your Dataset

Building a component for deep learning involves gathering the initial data set and labels are associated with each image, and these labels are a finite set of categories. Machine learning faces the common problem ofclassimbalance.

2. Pre Processing RGB and BGR ordering

Open Computer vision stores the color channels in reverseorderofblue,green,andredbecausethecamera manufacturers follow the blue, green, and red color ordering.

The convolution neural network algorithm classifies the imagescollectedintooneofthefollowingclassesnormal, covid 19, and pneumonia respectively. The system comprises an ensemble along with the preparation of images and the operations of the neural network combineswiththeconvolutionneuralnetworkfeatures.

3. Scaling and Aspect Ratio

The procedure of maximizing otherwise minimizing the extent of the image deals with scaling and aspect ratios. Maximizingandminimizingthesizeinthetermsofwidth andheight

4. Split Your Dataset

Theinitialdatasetsaresplitintotwotypes:

Atrainingset

Atestingset

The classifier usages a training set to learn and predict which group the image belongs to. If it is wrong then it willcorrectitself.

Fig-2: Thestructureofaconvolutionalnetwork

© 2022, IRJET | Impact Factor value: 7.529 | ISO 9001:2008 Certified Journal | Page1783
Fig 3: Examplesoftheimagefeaturedetectorsthata CNNmight“learn”duringitstraining

International Research Journal of Engineering and Technology (IRJET) e ISSN:2395 0056

Volume: 09 Issue: 06 | June 2022 www.irjet.net p ISSN:2395 0072

Fig 4: Examplesofcommontrainingandtestingdata splits.

5. Train Your Network

Provided that a set of images for training, our network aims to identify which category the image belongs to. When it recognizes wrongly, it improves itself from wrongdetectionofcategory.

6. Evaluate

The network is provided with each image in the testing set and asked to predict correctly to which category the image belongs and these predictions are compared with ground truth labels and represent to which category the imagebelongs.

5. DATA FLOW

Fig 5.1: DataFlowDiagramLevel0

In the above Fig 5.1, the fileimage is to be loadedto the application where the loaded image is sent to the classificationunittopredicttheresultwiththeassistance ofaconvolutionalneuralnetworkmodel.

Fig 5.2: DataFlowDiagramLevel1

In the above Fig 5.2, the fileimage is to be loadedto the application where the loaded image is sent to the classification unit to predict the results to which class label the classified image belongs, for instance usual, COVID 19,viralpneumonia,andlungopaqueness

6. USE CASE DIAGRAM

Fig- 6 UseCaseDiagram

Fig 6 depicts the use case figure which represents the active performance of the system and the system functionality by using actors and use cases. In Unified modeling language, modeling with use cases is a core concept.

©
|
| ISO
Certified Journal | Page1784
2022, IRJET
Impact Factor value: 7.529
9001:2008

International Research Journal of Engineering and Technology (IRJET) e ISSN:2395 0056

Volume: 09 Issue: 06 | June 2022 www.irjet.net p ISSN:2395 0072

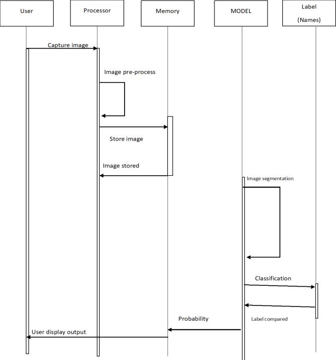
7. SEQUENCE DIAGRAM

The sequence diagram consists of 5 blocks namely user, processor, memory, model, and labels respectively as shownin the Figure Theuser provides the input images via already saved information that has been captured, processing, and preprocessing of image data such as resizing,reshaping,andstoringthereminiscenceunit.

As preprocessing and loading the image in the memory unithasbeendone CNNmodelistrained,thefeatureof the image is extracted for output classification. Next, classification of the label is provided for instance usual, COVID 19,viralpneumonia,andlungopaqueness

Using Image Processing and Deep Learning Techniques. [2021]

[2] Mustafa Ghaderzadeh, Mehrad Aria and FarkhondehAsadi X Ray Equipped with Artificial Intelligence:ChangingtheCOVID 19DiagnosticParadigm duringthePandemic.[2021]

[3] Ebrahim Mohammed Senan, Ali Alzahrani, Mohammed Y. Alzahrani, Nizar Alsharif, and Theyazn H. H.AldhyaniAutomatedDiagnosisofChestX RayforEarly DetectionofCOVID 19Disease.[2021]

[4]ExploitingMultipleOptimizerswithTransferLearning Techniques for the Identification of COVID 19 Patients. Zeming Fan, Mudasir Jamil, Muhammad Tariq Sadiq, XiweiHuang,andXiaojunY.[2021]

[5] Deep Ensemble Model for Classification of Novel Coronavirus in Chest X Ray Images. Fareed Ahmad, AmjadFarooq,andMuhammadUsmanGhani.[2021]

[6] Deep Learning Algorithm for COVID 19 Classification Using Chest X Ray Images. Sharmila V J and JemiFlorinabelD.[2021]

[7] Evaluating Deep Neural Network Architectures with Transfer Learning for Pneumonitis Diagnosis. Surya Krishnamurthy, Kathiravan Srinivasan, Saeed Mian Qaisar, P. M. Durai Raj Vincent and Chuan Yu Chang. [2021]

[8] Research on Classification of COVID 19 Chest X Ray Image Modal Feature Fusion Based on Deep Learning Dongsheng Ji, Zhujun Zhang, Yanzhong Zhao, and QianchuanZhao.[2021]

Fig 7: Sequencediagramfortheproposedsystem

8. CONCLUSION

Deep learning stood as a serious in the response to the COVID 19 outburst. Analytic and diagnostic and classify chest X ray imagery into four categories Normal,COVID 19, Viral Pneumonia,and opacityoflungs. Deep learning provides an orientation method for the COVID 19 epidemic situation to medicinal and health institutions, andsupervisiondepartments.

REFERENCES

[1] Umashankar Subramaniam, M. Monica Subashini, Dhafer Almakhles, Alagar Karthick S. Manoharan. An Expert System for COVID 19InfectionTracking in Lungs

[9] Diagnosis of COVID 19 Using a Deep Learning Model in Various Radiology Domains. Yousef Alhwaiti, Muhammad Hameed Siddiqi, MadallahAlruwaili, Ibrahim Alrashdi, 1SaadAlanazi, and Muhammad Hasan Jamal. [2021]

[10]COVID 19andPneumoniaDiagnosisinX RayImages Using Convolutional Neural Networks Rahib H. Abiyev andAbdullahiIsmail.[2021]

© 2022, IRJET |
7.529 | ISO 9001:2008 Certified Journal | Page1785
Impact Factor value:

Turn static files into dynamic content formats.

Create a flipbook