Experimental Effect of Base Isolation System on Non Linear Behaviour of Building Structure under Ear

Page 1

Experimental Effect of Base Isolation System on Non Linear Behaviour of Building Structure under Earthquakes.

1Mr. Yash Karbhari Badhe, 2Prof. P. B. Autade.

M.E Civil (Structural Engineering)

1PG Student, Department of Civil Engineering, P. D. V. Vikhe Patil College of engineering Ahmednagar

2Professor, Department of Civil Engineering, , P. D. V. Vikhe Patil College of engineering Ahmednagar Pune, India.

***

Abstract The damage to structures, when shaken by an earthquake, is due to factors like too much load on the structure (caused by post plan approval modification like a 10 storey building in Ahmedabad which had a terrace garden cum pool and so it collapsed in the Jan 2000 Gujarat earthquake though all equally tall structures all around it did not collapse); poor distribution of structural load creating joints or walls which give way under the sudden excess load due to vibration; poor foundations too shallow for the height of the structure, built on land reclaimed from water bodies but soil not compacted etc. This shows how necessary it is to follow the building code prescribed for a given area/ region by the government. In earthquake prone areas like Japan, Indonesia, California etc. some techniques have been used which enable the structure to reduce the amplitude of vibrations by making the foundation or load bearing structure move as if Lead rubber bearing is used. There are also prescribed designs for the RCC framework and the way load is transmitted to the foundations by interlinking etc. The earthquake resistant structure has made possible to guarantee a better performance of buildings, when they are subjected to seismic actions. Therefore it is convenient that current codes for design of building become conceptually when defining the various parameters governing the structure exposure conditions, geological conditions of proposed site, topographical parameters, geological parameters that includes: soil type, bearing capacity of soil The purposed of this work is to study analysis, design and estimate of high rise structure in various zones. And also compare the earthquake resistant structure and lead rubber bearing structure for same zones, if we can compare this building structure we can find out difference in construction cost also which is economical safe for us.

Keywords Seismic protection, base isolation, idealized behaviour, hysteresis loop, ductility, installationtechnique.

I. INTRODUCTION

General Overview

In recent years base isolation has become a progressively applied structural design technique for buildings and bridges in high seismicity regions. Many types of structures like residential, commercial, industrial and institutional have been built using this approach, and many others are in the planning and design phases. Most of the structures are constructed withtheuseofrubberandfrictionalpendulumbearings. The introduction of the isolation system using the characterizationoftheslidingsystem.This systemwork basedonthetransformationofthelimitingshearacross the isolation interface. In the construction industry, various sliding systems have been recommended and somehavebeenused.InChina,mostofthebuildingsare constructed using the sliding system in which selected sand used at the sliding interface. In South Africa, nuclear powers plant constructed by introducing isolation system encompassing a lead bronze plate slidingonthestainless steelwithanelastomericbearing. Thefriction pendulumsystemisaslidingsystemusinga special interfacial material sliding on stainless steel and usedforseveralprojectsintheUS,bothnewandretrofit construction.

Purpose of base isolation

International Research Journal of Engineering and Technology (IRJET) e ISSN: 2395 0056 Volume: 09 Issue: 06 | June 2022 www.irjet.net p-ISSN:
Ā© 2022, IRJET | Impact Factor value: 7.529 | ISO 9001:2008 Certified Journal | Page1608
2395-0072
Fig1.1: Purpose of the base isolation and Demand during ground motions

Volume: 09 Issue: 06 | June 2022 www.irjet.net p-ISSN: 2395-0072

Base isolatation system plays important role at the timeofearthquake.Whengroundshakesvibratationare transferredtowardtopofbuildingwhichcausesdamage to the structure. To overcome this Base isolatation Systeme.g.LRBisprovidedinthestructure.

Lead rubber bearings

Lead Rubber Bearing is one of the base isolation techniques which can be use in structure In which Lead core, Rubber Layers, Internal Shim Plates are provided. LRB can be provided in a shape of circle or square. LRB plays important role inabsorption ofHorizontal loading producedatthetimeofearthquake.

theXreduced axial stiffnessXmay need to beXassessed; for sliding systems,Xuplift will occurXat these locationsXand again, the effectXof this mayXneed to be assessed.

Problem Statement

To study theXinfluence of the different base isolated system on the symmetrical structures subjected to the lateral earthquake by performing response spectrum analysis in ETabbs and performing Experimental Study of fixed Base andXBase Isolated structure on Shake Table.

Objective of the project







Study of types of base isolators, their constituent elements.

Thecurrent work is focused on the impactof different base isolated systems like Lead rubber bearing on the seismicperformanceofstructures

The comparative study between base isolated structures and fixed base structures is carried out by ETabs software & Compare the Factors like column, footing,etc.

Fig1.3: Lead rubber bearing section

Implementation of the isolator in buildings

Use of isolator in the structure is decided by structural engineerbecauseeconomymustbeourfirstprioritybut for other earthquake resistance technique if LRB is economicalthanotheritcanbeuseinstructure.

The Weight of the Structure:

Self weight of structure is consider in the provision of LRB. More the weight response period is more so that isolationismoreeffective.

The Period of the Structure:

As we know practicalXisolation systems don’tXprovide an infiniteXperiod, rather they shiftXthe period to theX1.5to3.5Xsecondrange. Ifthe structureXisalready inthisXperiodrangethendoXnotgetmuchXbenefitfrom isolation, although in some casesXenergy dissipation atXthe base may help.XThis is used quiteXoften in bridgeswithalongXperiod,lesssoforXbuildings.

Aspect Ratio of Structural System:

A general ruleXof thumb is that theXsystem should beXsuitable for isolation providedXsignificant tension doesXnot occur atXany isolator locationXfor the Design Level Earthquake. XTension is acceptedXfor the MaximumXConsidered Earthquake but mayXcomplicate theanalysis. XIf tensile stressesinXelastomericbearings exceedXthe cavitation limitXthen the effect of





The parametric study was carried out to study the linear dynamic characteristics considering different isolatedsystemsusedinthestructuresusingResponse spectrummethod.

To design and study the effectiveness used as base isolationsysteminETabs

Limitations of study



Experimental study for all type of building is not possible because its experimental cost goes high so wearedependentonsoftwareforanalyticaldata.  Manual calculations are tedious for a 3D frame building.

Scope of the study

The current study focused on effect of base isolation systematthetimeofearthquakewhenlateralforcesare producedduetomotionofground. ļ‚·

Studyoftypesofbaseisolators,theirelements.

The current study is focused on the effect of differentbaseisolatedsystemslikeLeadrubber bearing and friction pendulum bearing on the seismic performance of the symmetrical and unsymmetricalstructure. ļ‚·

ļ‚·

The comparative study between base isolated structureandfixedbasestructureiscarriedout by Experimental and software like ETabs and SAP.

International Research Journal of Engineering and Technology (IRJET) e ISSN: 2395 0056
Ā©
|
| ISO 9001:2008 Certified Journal | Page1609
2022, IRJET
Impact Factor value: 7.529

ļ‚·

The parametric study was carried out to study the linear dynamic characteristics considering different isolated systems used in the structure usingResponsespectrummethod.

To design and study the effectiveness of lead rubber bearing and friction pendulum bearing usedasbaseisolationsystem.

In particular, the first solutionXwith HDLRB typeXisolators has beenXcompared with differentXsolutions obtained byXmeans of theXaddition of viscousXdampers (acting in parallel) orXsteel PTFE sliding bearings (acting either in parallel or in series), assuming different valuesXof the parametersXcharacterizing the behaviorXof the supplementalXseismic devices. The from the studyXfollowing inference canXbe drawn in parallelXcombination of isolatorsXand viscous dampers (BIPD),XaswellastheanalogousXonewithisolatorsXand sliding bearings (BIPS, proved to beXfavorable for controllingXtheXrelative displacementXof the isolators:Xthe choice ofXincreasingXthe equivalentXdampingratio(ξD),XfortheBIPDsystem,Xor thesliding ratioX(αS),fortheBIPSsystem,Xcorresponds to a reductionXof the isolatorXdisplacement, even though,Xfor the same increaseXof ξD or αS,Xthis effect hasXbeen ever smaller.XHowever, the use of the BIPSXsystem can needXre centering after an earthquake,Xin case the elasticXrestoring force producedXby the elastomeric isolatorsXdoes not exceedXthe friction thresholdXimposed by theXsliding bearings. The in series combinationXof isolators and slidingXbearings (BISS) is notXalways favorable, forXincreasing values of αS,Xin reducing the residualXdisplacementoftheisolationsystem.X

Moreover,there centeringXof this systemXmaypresent someXdifficulty when the residualXdisplacement is a combinationXof out of phaseXmovements between the isolatorsXandtheslidingbearingsXplacedonthem.With reference to theXductility demand for theXRCC frame members, the adoptionXof the BIPD system orXthe BIPS one does notXguarantee in all theXcases a betterXperformance for increasingXvalues of D or αS, respectively.XHowever, the BISSXsystem proves to beXgenerallyeffectiveforXcontrollingthestructuralXand on structuralXdamages of the framedXbuilding, producing anXamplification of the fundamentalXvibration period andXlimiting the maximumXacceleration transmittedXto the superstructure.

The structure is modelled as a rigid mass and the accelerograms of the new component of the El Centro 1940 earthquake and the N90W component of the Mexico City 1985 earthquake are used. The performancesofdifferentbaseisolationdevicesunder a variety of conditions are evaluated and compared. Combining the desirable features of various systems, a new design for a friction base isolator is also developed and its performance is studied. Response of typical structuralsystemsisolatedwithVFPIandotherisolation systems under near source ground motions have been investigated.Thetraditional isolationsystemsare found tobeoflimitedeffectivenessinreducingtheresponseof structures while VFPI show significant reduction in response.

Gap Analysis

• Astheaspectratio increasesmoments in thecolumn decreases considerably for wind load cases, whereas the moments remain same for all aspect ratio for gravityloads.

• Nonlinear time history analysis for multiple site specific groundmotionischaracteristic ofthedesign ofbaseisolatedstructures.

• As the height of the building increases moments in thecolumnincreasesforlowrisebuildingandremain constantformediumformediumheightbuildings.

• Column moments are considered critical while designingfortallbuildings.

Ā© 2022, IRJET | Impact Factor value: 7.529 | ISO 9001:2008 Certified Journal | Page1610
International Research Journal of Engineering and Technology (IRJET) e ISSN: 2395 0056 Volume: 09 Issue: 06 | June 2022 www.irjet.net p-ISSN: 2395-0072
ļ‚·

METHODOLOGY

Lateral Loads

The different between lateral load and vertical load, the lateralloadeffectsonbuildingsarediffersandincreases rapidly with increase in height. Most lateral loads are live loads whose main component is horizontal force acting on the structure. Lateral loads would be a wind load,anEarthquakeload,andanearthpressureagainsta retaining wall. Most lateral loads vary in intensity depending on the buildings, geographic location, structuralmaterial,heightandshape.

Earthquake Load

Earthquake loading is a result of the dynamic response ofthestructuretotheshakingiftheground.Earthquake loads are another lateral live load. They are very complex and potentially more damaging than wind loads. It is quite fortunate that they do not occur frequently. The Earthquake creates ground movements that can be categorized as a ā€œshakeā€, ā€œrattleā€ and ā€œrollā€. Every structure in an Earthquake zone must be able to withstand all three of these loadings of different intensities. Although the ground under a structure may shiftinany direction,only the horizontal components of this movement are usually considered critical in analysis. The magnitude of horizontal inertia forces induced by earthquakes depends upon the mass of structure, stiffness of the structural system and ground acceleration.

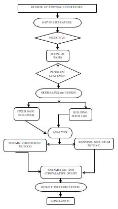
ETab Model

Fig1.4: Flowchart of Methodology

MODELLING & DESIGN

Thebuildingmodelisdesignedonfiniteelementmethod softwareETabs.Twomodelsaredesignedonitonewith fix base and other with base isolation technique used withLRB.Both modelsare designed forG+12Buildings. In that important element like slab, beam, column is provided but other elements are neglected. Area of buildingisconsideredas400m2 andseismiczoneIII

Loads Acting on Buildings

Gravity Loads

Gravity loads include self weight of building, floor finish whichis1.5kN\m2 andliveloadwhichis2kN\m2 asper IS 875(part II) for a residential building which would acting on the structure in its working period. We have also considered wall load as live load on internal beams as7.5kN\m2andonexternalbeams13kN/m2

Ā© 2022, IRJET | Impact Factor value: 7.529 | ISO 9001:2008 Certified Journal | Page1611
International Research Journal of Engineering and Technology (IRJET) e ISSN: 2395 0056 Volume: 09 Issue: 06 | June 2022 www.irjet.net p-ISSN: 2395-0072
G+12 Fixed Based Model G+12 LRB MODEL
International Research Journal of Engineering and Technology (IRJET) e
2395
Volume: 09 Issue: 06 | June 2022 www.irjet.net p-ISSN: 2395-0072 Ā© 2022, IRJET | Impact Factor value: 7.529 | ISO 9001:2008 Certified Journal | Page1612 Base Shear Maximum Story Displacement (X Direction) Maximum Story Displacement (Y Direction) Story Acceleration Ux (M/Sec2) Story Acceleration Uy (M/Sec2) Story Drift Manual Model Results
2007.35 1795.03 1600 1800 2000 2200 FIX LRB Base S h e ar ( KN ) Model Type BASE SHEAR IN X-X KN (Vx) 0 0.005 0.01 0.015 0.02 0.025 Fixed Frame LRB Frame 0 0.005 0.01 0.015 0.02 0.025 0.03 Fixed Frame LRB Frame 0 2 Acc e le ra tio n (m /s 2) Story MAXIMUM STORY ACCELEARTION (X DIR) FIXED FRAMED LRB FRAMED 0 1 Acc e le ra tio n (m /s 2) Story MAXIMUM STORY ACCELEARTION (Y DIR) FIXED FRAMED LRB FRAMED 0 0.001 0.002 0.003 0.004 WT ST ORY 11 ST ORY 9 ST ORY 7 ST ORY 5 ST ORY 3 ST ORY 1 DRIFT (FIX) DRIFT (LRB 0 1 2 3 0 2 4 6 8 10 12 m / s 2 Input Frequency 1st Story Fix Base LRB 0 1 2 3 0 2 4 6 8 10121416 m / s 2 Input Frequency 2nd Story Fix Base LRB RESULTS
ISSN:
0056
AllDataisinAccelerationandfrequencyformat.

CONCLUSION

From the Experimental Study using Shake Table the displacement and Acceleration of the Base Isolated StructureXare much less than the fixedXBase structure. The Base Isolated Structure is more stable for External frequencyapplied during ShakeTable Testascompared to fixed Base Structure. Story displacement, Story acceleration, base shear and drifts are reduced considerably in case of the base isolated structure than the fixedXbase structure for symmetrical and unsymmetricalbuildinginbothdirections.Inallthecase story displacement and drifts are within permissible limitaspercodalprovisionofIS1893:2016.

Discussion

The study of base isolated structures like Lead Rubber Bearing, Friction Pendulum Bearing and fixed base structures is carried out. The results obtained from the response spectrum method for symmetrical and unsymmetrical building with different base condition likefixbaseandbaseisolatedareshownbelow

 Story shear reduced after the lead rubber bearing (LRB) is provided as base isolation system which reducestheseismiceffectonbuilding.

 BaseshearisalsoreducedafterprovidingLRBwhich makesstructurestableduringearthquake.



Storydriftarereducedinhigherstorieswhichmakes structuresafeagainstearthquake.

 Point displacements are increased in every stories after providing LRB which is important to make a structureflexibleduringearthquake.



Finally it is concluded that after LRB is provided as base isolation system it increases the structures stability against earthquake and reduces reinforcementhencemakestructureeconomical.

 Hence, it is to conclude that we have got the desired outcomesthusthedesignofLRBissafe.

REFERENCE

1) M. H. Mehrabi, Meldi Suhatril, Zainah Ibrahim, S. S. Ghodsi, Hamed Khatibi ā€œModelling of a viscoelastic damper and its application in structural controlā€ PlosOne,(2017).

2) Joaquim Mimusse Tchamo and Zhou Ying ā€œAn alternative practical design method for structures with viscoelastic dampersā€ EARTHQUAKE ENGINEERING AND ENGINEERING VIBRATION, Vol.17,No.3(2018).

3) K.C.Chang, M.L.Lai, T.T.Soong, D.S.Hao and Y.C.Yeh, ā€œSeismic Behavior and Design Guidelines for Steel Frame Structures with Added Viscoelastic Dampersā€ National Centre for Earthquake EngineeringResearch,

4) Mitsuo Asano, Higashino Masahiko and Masashi Yamamoto,ā€œTheexperimentalStudyonViscoelastic Damper and The Formulation of Analytical Modelā€12th World Conference on Earthquake Engineering;Auckland,NewZeland(2016).

5) C S Manohar and S Venkatesha, ā€œDevelopment of experimental setups for earthquake engineering educationā€, National Program on Earthquake EngineeringEducationMHRD,GovernmentofIndia (2016).

6) ISO37:2017Rubber,vulcanizedorthermoplastic Determination of tensile stress strain properties (2017).

7) Y. M. Parulekar and G. R. Reddy, ā€œPassiveResponse Control SystemsforSeismic ResponseReduction:A State of the Art Reviewā€ International Journal of Structural Stability and Dynamics Vol. 9, No. 1 (2019)151 177.

Research Journal of Engineering and
Ā© 2022, IRJET | Impact Factor value: 7.529 | ISO 9001:2008 Certified Journal | Page1613
International
Technology (IRJET) e ISSN: 2395 0056 Volume: 09 Issue: 06 | June 2022 www.irjet.net p-ISSN: 2395-0072
0 1 2 3 0 2 4 6
10121416 m/s2 Input Frequency 3rd Story
Base LRB 0 1 2 3 0 2 4
10121416 m/s2 Input Frequency 4th Story
8
Fix
6 8
Fiix Base LRB

Turn static files into dynamic content formats.

CreateĀ aĀ flipbook