Skip to main content

Development of Versatile Area Gamma Monitor for Radiation Industries

Page 1

International Research Journal of Engineering and Technology (IRJET) e ISSN: 2395 0056

Volume: 09 Issue: 06 | June 2022 www.irjet.net p ISSN: 2395 0072

Development of Versatile Area Gamma Monitor for Radiation Industries

Ronie Adhiraaj Ghosh1

1Board of Radiation and Isotope Technology, Sector 20, Vashi, Navi Mumbai 400703, Maharashtra, India ***

Abstract - Radiation Safety is prime importance of any radiation related industry for protection of the workers and public. It can be achieved by Radiation Monitoring instruments that always stand guard measuring radiation in ambience and by alerting people and enabling preventive measures in timely fashion to mitigate the causes and prevent any harmful effect on public, workers or property due to radiation. This article highlights the development of Industrial Area Gamma Monitors that are specifically tailor made for Radiation Industries that not only checks for ambient radiation and alerts us, also these have provisions for Industrial standard of communication protocols to interface with Industrial automation devices.

1. INTRODUCTION

UseofAreaRadiationMonitoristodetectgammaradiationdoserateaboveacertainthresholdvaluestofacilitatetheexperts inmitigatingthesourcecausesandprotectingpersonnelfromoverexposure.Forgeneralpublictheexposurelimitis1mSv(1 milliSievert)andforoccupationalradiationworkeris30mSv(30milliSievert)annually[5].TheconceptofALARA[5](AsLowAs ReasonableAchievable)shallbefollowed.ForthisRadiationmonitoringinstrumentsarerequiredandonesuchinstrumenti.e. AreaRadiationMonitorthathasbeendevelopedtoalertandaverttheunnecessaryexposuretopeople.Aradiationmonitoris firstlineofdefense againstunnecessaryradiationexposure.SafetyandprecautionshallbeprimeconcernofanyRadiation industry.Tomakesurewemustuseinstrumentsinthefieldandensuresafetyofworkersaswellasgeneralpopulation.Area RadiationMonitorsarebasedonGMTubeorGeigerMullerTubes. [2]

1.1 Concept

GMtubeisgaseousionizationdetectorusedtodetectnuclearradiationbyusingTownsendAvalancheeffect.Thetubecontains agasmixtureatlowpressureofabout0.1atm.ThechambercontainstwoelectrodesasshowninFigure1.

Fig.1 AGMtubeconstruction

The wall construction of the tube is metal or glass with inside surface coated with a metal to form thecathode, while theanodeisaconcentricallyplacedTungstenwireseparatedbycathodebyaninsulatorinthecentreofthetube.

Fig. 2 AsmallsizedGMTubeLND7121withenergycompensationshield [4]

© 2022, IRJET | Impact Factor value: 7.529 | ISO 9001:2008 Certified Journal | Page160

Whenionizingradiationstrikesthetube,somemoleculesofthegasareionized,eitherdirectlybytheincidentradiationor indirectlybymeansofsecondaryelectronsproducedinthemetalwallsofthetubeduetophotoelectriceffect.Eitherways positivechargedionsandnegativechargedelectronsareproduced,orwhatwecommonlyknowasionpairsinthefillgas.Due tohighelectricfieldcreatedbyhighvoltageDCapplicationacrosstheGMtubeterminals,anavalancheregionexistscloseto theanodewheretheelectronsgainsufficientenergyandaccelerateathighspeedtohitandionizeadditionalgasmoleculesand createalargenumberofelectronavalancheswhichmultiplyalongtheanodeandeffectivelythroughouttheentireGMtube region.ThisistheTownsendAvalancheorGasmultiplicationeffectwhichgivesthetubeitskeycharacteristictoproducea significantoutputcurrentpulsefromasingleionizingevent. Thisshortandspikedpulseofcurrentcanbecountedasan eventin the form of a voltage pulse developed across an external electrical load resistor as in Fig. 4. This can be in the magnitude of few volts. The voltage pulse is signal processed to give it a proper logic signal shape that makes electronic processingsimplebythedigitalcountersimplementedinthesystem Thepulsetrainiscountedforaspecifictimewindowand istranslatedinCPS/CPMorCountsperSecond/CountsperMinuteandiscalibratedintermsofmR/hr(milliRoentgenper hour)orµSv/hr(microSievertperhour)whichdenotetheradiationdoserate.ThesensitivityofaGMtubeisspecifiedinterms of mainly CPS/mR/hr. e.g in Fig. 2 LND7121 has sensitivity of 18cps/mR/hr and in Fig. 3 LND7807 has sensitivity of 150cps/mR/hr.

2. Methodology

TheAreaRadiationMonitor,whichisaninstrumentformeasuringdoserateinthevicinity.ItdenotesRadiationdoseratein termsofeithermR/hrorµSv/hr.TheinstrumentusesaveryruggedandwellknownGeiger Mullertube(GMTube).Apartfrom thatHighVoltageDCsourceforbiasingtheGMtube.Pulseshaperandcountercircuithasbeenimplemented.

e ISSN: 2395
p
© 2022, IRJET | Impact Factor value: 7.529 | ISO 9001:2008 Certified Journal | Page161
International Research Journal of Engineering and Technology (IRJET)
0056 Volume: 09 Issue: 06 | June 2022 www.irjet.net
ISSN: 2395 0072
Fig. 3 ALongerGMTubewithhighersensitivityLND7807withenergycompensationshield [4]
Fig. 4a

Fig. 4b PulseOutputofGMTubeandlogicleveltranslationofsignalshaperunit.

InonemodelofGMTubebasedAreaGammaMonitor,MicrocontrollerbasedLCDandoptionalSevenSegmentreadoutand alarmgenerationisincorporated.IndustrialcommunicationmodulessuchasRS 485basedMODBUSserialcommunication,4 20mAindustrialcurrentloop,TCP/IPEthernetandTCPMODBUSareimplemented.Apartfromthatpotentialfreerelayoutput andAudioVisualalarmsetupisalsoimplementedintheinstrument.

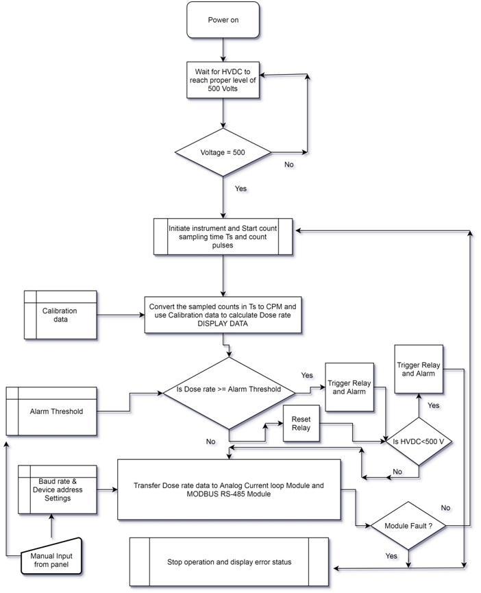
TheGMTubeusedisLND7121thatworksfromarangeof450Vto600VhighvoltageDC(HVDC).TheHVDCcircuithasbeen constructedusinga boostconverterthatconverts9VDCto500VDCandisalowrippleDCVoltage [1].Whenradiationis incidentonGMtubeandinsidethepulseoutputcanbeseenin Fig. 4.ThepulsesareprocessedandconvertedintoLogiclevel compatiblepulsesusingpulseshapercircuitasin Fig. 4,sothatitcanbereadbyMicrocontrollerbasedCounterassemblyas CPMorCPS,aswellasdeadtimecompensationforGMtubeisdone [3] Thedeadtimeisthetimeduringwhich,afterthe detectionofanevent,theGMcountercannotdetectasubsequentevent.TheMicrocontrollercontainscalibrationdatathat convertstherespectivecountsintermsofmR/hrorµSv/hr.ThereisusersetAlarmradiationthresholdinthesystem,andif theincidentradiationcrossesthislimittheLogicrelayisactivatedforsafetyinterlockingaswellastheAlarmLEDstartsto blinkandAlarmbuzzerstartstosound.TheentiredatacanbeseenonInstrumentlocaldisplaythatconsistsofaveryhigh contrastOLEDdisplayscreenasseeninFigure7.Averyreliable4 20mAcurrentloopmodulehasbeenimplementedforthe instrumentwhichisveryusefulforgatheringinstrumentparametervaluetoacentralizedPLCbasedsystemwithAnalogInput moduleswhichwouldhelptogatherallthePlantRadiationdataontoasinglesystemanddisplayonSCADA.Theinstrument alsoincludesRS 485basedserialcommunicationmodulethatisessentialforIndustrialdigitalserialcommunication.However thesemodulesareoptionalandmaybeimplementedasperuser'schoice.Operationsflowcharthasbeendepictedin Fig. 5 Furthertherewasdevelopment of AreaGammaMonitorwithEthernetcommunicationinterfacetoimplementMODBUSTCP andTCP/IPwhichgivethisinstrumentaversatilityofmountingthesameinindustryaswellasinCivilianarea.Itdenotes RadiationdoserateintermsofeithermR/hrorµSv/hrandgenerateslocalsoundandlightbasedalarmifradiationdoserateis highbeyondpermissiblelimitsforvariouszonessetasthreshold.ItalsocommunicatestheRadiationdoseratedataandother instrumentparametersthrough TCP/IP Ethernet.ThisparticularcommunicationprotocolwaschosenasthereisEthernet connectivityalmostanywherenowadays,namely,offices,ports,labsetc.Propersignalisolationhasbeenimplementedinboth theinstrumentsmodelsforreliableoperationinindustrialenvironment.

e
p
© 2022, IRJET |
7.529 | ISO
Certified Journal | Page162
International Research Journal of Engineering and Technology (IRJET)
ISSN: 2395 0056 Volume: 09 Issue: 06 | June 2022 www.irjet.net
ISSN: 2395 0072
Impact Factor value:
9001:2008

International Research Journal of Engineering and Technology (IRJET) e ISSN: 2395 0056

Volume: 09 Issue: 06 | June 2022 www.irjet.net p ISSN: 2395 0072

or Ethernet Module

Fig. 5 OperationsFlowChartfortheworkingoftheAreaGammaMonitormodels.

© 2022, IRJET | Impact Factor value: 7.529 | ISO 9001:2008 Certified Journal | Page163

International Research Journal of Engineering and Technology (IRJET) e ISSN: 2395 0056

Volume: 09 Issue: 06 | June 2022 www.irjet.net p ISSN: 2395 0072

3. Implementation

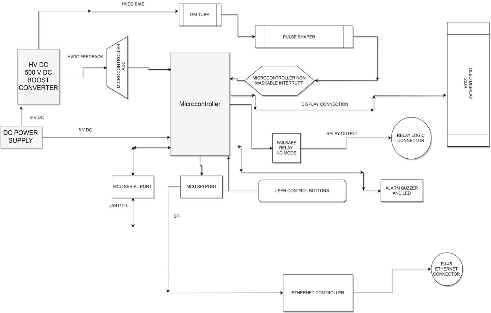
AcompleteInstrumentBlockdiagramformodelwithRS 485MODBUSand4 20mAcommunicationhasbeenshownin Fig. 6

Fig.6 BlockdiagramofmodelwithRS 485MODBUSand4 20mAcurrentloopoutputs

© 2022, IRJET | Impact Factor value: 7.529 | ISO 9001:2008 Certified Journal | Page164

International Research Journal of Engineering and Technology (IRJET) e ISSN: 2395 0056

Volume: 09 Issue: 06 | June 2022 www.irjet.net p ISSN: 2395 0072

Theprintedcircuitboardforthesamemodelasinblockdiagramof Fig. 6 isshownin Fig. 7.

Fig.7 AssembledprintedcircuitboardforonemodelwithRS 485MODBUSand4 20mAcurrentloopoutputs.

ManyiterationsindesignhasbeendonetomakeHVDCpowersupplyefficientforveryhighdoserate,propercomponent placementmodificationshasbeendoneinordertoreduceinterferencenoiseofDCtoDCboostmodule,propercomponent selectionforreliabledatacommunicationandalarm.

UseofOLEDdisplayinplaceLCDdisplayhasbeendoneinordertoprovideveryhighcontrastdisplayforeasyreadabilityfrom allanglesandatagivenminimumdistanceasin Fig. 8

TheCalibrationgraphhasbeenplottedbetweenCPSandDoserateasperFigure8isfoundtobealmostlinearforarangeof0 100mR/hr.

© 2022, IRJET | Impact Factor value: 7.529 | ISO 9001:2008 Certified Journal | Page165
Fig. 8 InstrumentreadoutscreenwithOLEDdisplayforhighcontrast.

International Research Journal of Engineering and Technology (IRJET) e ISSN: 2395 0056

Volume: 09 Issue: 06 | June 2022 www.irjet.net p ISSN: 2395 0072

Fig 9. PlotofCPSvsDoseRateinmR/hrduringcalibrationofmodelwithRS 485MODBUSand4 20mAcurrentloop outputs

TheCalibrationwasdoneforarangeof0mR/hrto100mR/hr Fig. 9 andafterthatinstrumentprototypewasfoundtobe accuratewithin10%ofActualreadingwhichisacceptable.

TheMicrocontrollercontainscalibrationdatathatconvertstherespectivecountsintermsofmR/hrorµSv/hr.Thecalibration has been done at Calibration lab with Cesium source. There is preset Alarm radiation threshold in the system, and if the incidentradiationcrossesthislimittheLogicrelayisactivatedforsafetyinterlockingaswellastheAlarmLEDstartstoblink andAlarmbuzzerstartstosound.TheentiredatacanbeseenonInstrumentlocaldisplaythatconsistsofaveryhighcontrast OLEDdisplayscreenasseenin Fig. 8 FurtherEthernetcommunicationcapabilityoverTCP/IPcommunicatessystemdataand parameterstoacentralloggingserverrunningMySQLdatabasewhereallthedataisloggedaftersampledperiodically,say after15secondstimegap.Usercanaccessthedataandmayvisualizethesameingraphsthatareupdatedcontinuously. Fig. 10

© 2022, IRJET | Impact Factor value: 7.529 | ISO 9001:2008 Certified Journal | Page166
Instrument Ethernet N/W Webserver with Database/Industrial Server for MODBUS User Portal
MountingschemeofEthernetbasedAreaGammaMonitor

International Research Journal of Engineering and Technology (IRJET) e ISSN: 2395 0056

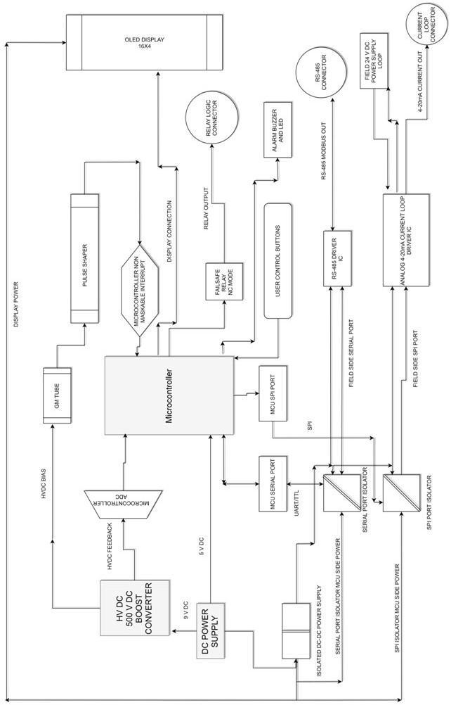
Fig. 12 BlockdiagramofmodelwithTCPMODBUSorTCP/IPEthernetinterfacing

Volume: 09 Issue: 06 | June 2022 www.irjet.net p ISSN: 2395 0072 © 2022, IRJET | Impact Factor value: 7.529 | ISO 9001:2008 Certified Journal | Page167
Fig. 11 AssembledPrintedCircuitBoardfortheTCP/IPEthernetandMODBUSEthernetbasedmodelofAreaGamma Monitor

International Research Journal of Engineering and Technology (IRJET) e ISSN: 2395 0056

In Fig. 10 wecanseetheschemeofmountingtheinstrumentinthefield.AsthisinstrumentisCivilianinnaturethemounting andinterfacingshallbecompatiblewithEthernetNetwork.TheInstrumenthaslocaldisplay/alarmbuzzerandlightaswellas TCP/IPEthernetcommunication.TheisprovisionforaCentraldataloggingserverrunningMySQLdatabaseandDataLogging applicationinPHPthatpullsthedatafromtheinstrumentautomaticallyaftergiventimedelay.Thetimedelaycanbevariedas per user requirement. The network parameters and instrument parameters can be modified using web browser. The instrumenthascapabilityofpushingthedataoverdatabaseirrespectiveofsamplingtimeincasewhenradiationdoserateis higherthanthreshold.Thecentralservermayalsohavegraphplottingapplicationandreportgenerationofanyparticular instrument.Theentireunitwasfabricatedbysolderingcomponentsonprintedcircuitboardandenclosing thesameina generalpurposepolymerbox.Thecontrolbuttonpanelanddisplaywasfixedonthetopcover.

Fig. 13 PlotofCPSvsDoseRateinmR/hrduringcalibrationofmodelwithEthernetinterface

TheCalibrationwasdoneforarangeof0to10mR/hrandresidualerrorswereadjustedwithinthesoftwareasinFig.13,after thatinstrumentprototypewasfoundtobeaccuratewithin5%ofActualreadingwhichisacceptable.

4. Conclusion

Theaccuracyoftheinstrumentswereinitially±10%,whichisexpectedtodegradeoncetheinstrumentages.Tomitigatethis the instruments have to be recalibrated over a period of 6 months to 1 year subject to the accuracy if it is better than acceptablelimit. HighersensitivityGMtube maybeusedincase of areaswherehighresolution ofRadiationdetectionis required.Sincetheinstrumentfabricationismodularovertheprintedcircuitboards,thefeaturesimplementedlikeRS 485,4 20mAloop,Ethernet,AudioVisualalarm,potentialfreeRelayoutputetc.maybekeptoptional.Thisimplementationadds versatilitytofurtherresearch,fabrication,productionanddeploymentofGeigerMullertubebasedradiationdetectorsin Radiationindustries.

ACKNOWLEDGEMENT

CalibrationServices

Board of Radiation & Isotope Technology, BRIT/BARC Vashi Complex, Sector 20 Vashi, Navi Mumbai 400703

REFERENCES

[1] Gandhiraj, Prasanna & Jayapandian, J. (2014). An embedded read out for GM counter. international journal of instrumentationtechnology.1.228 240.10.1504/IJIT.2014.065180.

Volume: 09 Issue: 06 | June 2022 www.irjet.net p ISSN: 2395 0072 © 2022, IRJET | Impact Factor value: 7.529 | ISO 9001:2008 Certified Journal | Page168

International Research Journal of Engineering and Technology (IRJET) e ISSN: 2395 0056

Volume: 09 Issue: 06 | June 2022 www.irjet.net p ISSN: 2395 0072

[2] Remon,Newaz&Zakir,M.(2018).Buildverysimpledesignandcosteffectivegeiger mullercounter.ResearchJournalof AppliedSciences.31.1 10.

[3] GeigerMuller TubeTheory (https://qa.ff.up.pt/radioquimica/Bibliografia/Diversos/geiger_tube_theory.pdf, www.centronic.co.uk)

[4] MohamedNoor,O.,“DevelopmentofenergycompensatedGeigerMullerdetectorbasedontheT2416ACanberraCo.GM detector”,MsT,2013.

[5] RadiologicalProtectionPrinciples,AERBhttps://www.aerb.gov.in/english/radiation protection principle

© 2022, IRJET | Impact Factor value: 7.529 | ISO 9001:2008 Certified Journal | Page169

Turn static files into dynamic content formats.

Create a flipbook