VOICE-BASED EMAIL SYSTEM FOR VISUALLY IMPAIRED PEOPLE

Page 1

International Research Journal of Engineering and Technology (IRJET) e ISSN:2395 0056

Volume: 09 Issue: 06 | June 2022 www.irjet.net p ISSN:2395 0072

VOICE-BASED EMAIL SYSTEM FOR VISUALLY IMPAIRED PEOPLE

Rajini S 1, Dhivyaa A S 2, Jananipriya R M 3, Karthikapriyaa V S 4

1Associate Professor, Department of Computer Science and Engineering, Kumaraguru College of Technology, Coimbatore, Tamilnadu, India

2 4 Department of Computer Science and Engineering, Kumaraguru College of Technology, Coimbatore, Tamilnadu, India ***

Abstract - Nowadays, Technology usage has increased, and it offers many opportunities for present day generations to fully embrace the Internet. Email continues to be the most common form of communication technology in the business world. People with vision loss find it very difficult to use this technology because their use requires visual and touch perception. Developing computerized practice systems has opened up numerous possibilities for the visually impaired. This system is very helpful for the blind to use Internet applications. This project introduces the structural design of a voicemail system that blind people can use for easy email access. The application uses speech text and text speech algorithms where visually impaired users can make effective use of the application.

Key Words: Voice email, Email for blind, Visually impaired, Email for partially sighted, Voice based Email System

1. INTRODUCTION

In today's world, the combination of technology and the Internet has made communication so easy. In 2015, the world's emailuserbasewasalmost2.6billion.By2025,theworld'semailusersgloballywillincreasetoover4billion,usinge mail asthemostfrequentlyusedtypeofcommunication.Thereareanestimated285millionpeoplewithsightlossaroundthe world with 40 million blind and 245 million visually impaired. However, using this technology is quite hard for people withvisualdeficiencies.Forsendinganemailtheyneedtotellthefullcontentofthelettertoanyotherperson(whoisnot sight impaired),andthenthethirdpersonwillcomposetheletterandsenditonablindman'sbehalf.However,thatisnot thecorrectsolution.Existingtechnologiessuchasscreenreaders,automaticspeechrecognition,texttospeech,andspeech to text made things easier for the visually impaired, although partially. As a result, the need arose to create a complete voice basedapplicationthatcouldsendorreceiveemailsorperformmessagingrelatedoperations.

2. OBJECTIVES OF THE PROJECT

The goal of voice based email for the visually impaired people is to develop an application that will benefit the visually impairedtotakeadvantage ofevery utilitya regularpersonusestosendand receive emailseffectively. Thesystem will prompt the user with voice commands, users must use some keywords that will perform some actions. Example: Read, Send, Compose, etc. The voice mail system can be used by someone who is blind to easily access the emails. This applicationis based onthe useofspeechto textand texttospeechtranslators, allowingeveryonetocontrol their email accountsthroughvoice.Thesystemwillasktheuserwithvoice commandstodocertainactionsandtheuserwillreplyto the same. Speech to Text, also called Automatic Speech Recognition, converts speech into text, allowing you to compose emails as an easytask.The Text to Speech module provides audio of the incoming mail, the sender, the subject, and the body of the outgoing mail. The information will be read out by the system. This makes it possible to condense the dependenceofpeoplewith visualimpairmentsonemail relatedactivities.

3. SCOPE OF THE PROJECT

Avoiceemailsystemisafullycomputerizedsystemthatallowsuserstoshareandcommunicatemessages withouttyping. It is primarily beneficial to the blind because all official information and documents are only transmitted via email. The primarybenefitofthissystemisthattheneedofthekeyboardistotallyeliminated,and theuserwillonlyreactthrough voice.Thisapproachaimstoassistpartiallysightedpeopleinpromotingthe developmentofdigital Indiathroughtheuse oftheinternet,aswellastomaketheirlivessimpler.

© 2022, IRJET | Impact Factor value: 7.529 | ISO 9001:2008 Certified Journal | Page1364

International Research Journal of Engineering and Technology (IRJET) e ISSN:2395 0056

Volume: 09 Issue: 06 | June 2022 www.irjet.net p ISSN:2395 0072

4. PROBLEM DEFINITION

Previously, blind persons had difficulty sending emails through the system. Emails were inconvenient for many people, includingthe blind, who wereunable tosend emails.Theywereabletouseemail ineverydaysituations duetothevast array of email kinds and capacity settings. Audio emails are favored by persons who are blind. People with visual disabilities can efficiently access their email using a voice email infrastructure. The user does not need to remember keyboard and mouse shortcuts. Audio instructions are simple for them to respond to. This is beneficial to persons who havevisualproblems,suchasthedisabledorblind.Itisalsosuitableforordinary peopletouse.

5. EXISTING SYSTEM

Mostoftheexistingsystemaimsatcreatingavoice basedemailsystemwhichwillmakeitpossibleforvisually impaired peoplewhoarenotfamiliarwithcomputersystemstouseemailservices.Theentiresystemisbasedon IVR interactive voice response. But it is based on mouse clicks events and needs to remember some keyboard shortcuts to perform specificservices.Themaindrawbackofthesystemisthemessagesaresentasarecording, Soifwesendamessagefrom Visuallyimpairedpeopletovisuallyimpairedpeoplethenrecordingisfine.But forotherprofessionaluseorotherusers, theycanreadthetext, nousefora recordedmessage.Iftheyareinan organizationoranypublicplace,otheruserscan easilyreadthetext,recordingisnotacomfortableoptionfor them. Thissystemisnotfriendlytotheblindasitdoesnot provideanyaudiofeedbackandalsonotableto performallthepossibleactionslikecomposing,inbox,trash,etc.

6. PROPOSED SYSTEM

The proposed system is completely creative and quite different from existing messaging systems. The proposed application is a fully voice based python application. The user will provide voice commands to the system which the system will follow and track. One of the main advantages of our system is that the blind user does not need to have the usageofthemouseandkeyboardshortcutsasallactivitieswillbemainlybasedonvoiceinputs.

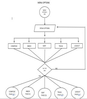
The most important aspect that has been taken into account and noted is accessibility, i.e. user friendliness. This whole projectismainlybasedonSpeechtoTextandTexttoSpeech.Inthissystem,theapplicationwill requiretheblinduserto carry out specific operations in order to benefit from various services and if the user wishes to access those services, he/shecancarryoutthatoperation.Everytimetheblinduserlaunchestheapp, thehomepageisdisplayed.Oncelogged in,the user will be brought toa dashboard with Inbox options, Composing a new mail,Sent mail,andUser information. Userswillspeakoutcommandssuchas‘Inbox’,‘Sent’, ‘Compose’,and‘Userinformation’andcorrespondingactionscanbe performed.

● Compose ThesystemwillaskfortheReceiversemailaddress, Subject,andBodyofthemail.Oncethe required information is provided, the application will ask the partially sighted user to say YES to confirm and it will send themessagetothereceiver’semailaddress.

● Inbox Aftertheuserspeaksoutcommandas Inbox,the systemwill readoutifany newemailsreceived forthe user. The user will then say the sender’s name whose mail he may want to read and then the system reads the Sender'sname,Subject,andBodyofthemail.

● Sentmessages Thissectionmaintainsalogofemailsentbyaspecificuser.

● UserInformation Thissectioncontainstheusernameandemailidoftheuser. Theproposedsystemfocusesonreliabilityandusability.

7. METHODOLOGY

7.1 Interactive Voice Response (IVR)

Interactive Voice Response (IVR) technology allows computers to communicate with human beings through voice and DTMFtonesthroughthekeyboard.Intelecom,IVRletscustomers interactwiththeorganization'sserverthroughdialpad orvoicerecognition,thentheservices canbequeriedthroughIVRdialogue.TheInteractiveVoiceResponse(IVR)system can respond via prerecorded or dynamic generated audio records to provide additional guidance on procedure. IVR

© 2022, IRJET | Impact Factor value: 7.529 | ISO 9001:2008 Certified Journal | Page1365

International Research Journal of Engineering and Technology (IRJET) e ISSN:2395 0056

Volume: 09 Issue: 06 | June 2022 www.irjet.net p ISSN:2395 0072

systemshostedinanetworkaredimensionedtomanagelargevolumesofcall andarealsousedforoutboundcalls,asthe IVR basedapplicationsaremuchsmarterthanthe predictivedialingbasedapplications.

7.2 Speech-Recognition

Voicerecognitionisa sub domainofcomputationallinguisticswhichdevelops methodologiesanddifferenttechnologies whichallowcomputerstoidentifyandtranslate speechintotext.Itincorporatesknowledgeandresearchintheareasof linguistics,computer andelectronicengineering.Somevoicerecognitionsystemsneedtrainingwhereaspeaker readsa separate text or vocabulary through the system. The system analyzes the specific voice of the individual and uses it to refinethevoicerecognitionoftheindividual,increasing accuracy.Atraining freesystemiscalledaspeaker independent system.Thesystemwhich usestrainingisreferredtoasspeakerdependent.

7.3 Text to Speech and Speech to Text

SeveralAPI'sareavailablefortexttospeechconversiontoPython.OnesuchAPIisaGoogle TexttoSpeechAPIknownas agTTSAPI.gTTSisaveryuser friendlytoolwhichconverts typewrittentextintoaudiowhichcanberecordedintomp3 files. The gTTS API supports a variety of languages, including English, Hindi, Tamil, French, German and many other languages.Thevoicecanbetransmittedusingeitherofthetwoavailableaudiospeeds,quick orslow.Nevertheless,since the last update there is no ability to change the speaker's voice. Speech to Text, also referred to as Automated Speech Recognitionmechanism,translatesspeech intotext,makingiteasiertowriteemails.

8. FLOW DIAGRAM

© 2022, IRJET | Impact Factor value: 7.529 | ISO 9001:2008 Certified Journal | Page1366

International Research Journal of Engineering and Technology (IRJET) e ISSN:2395 0056

Volume: 09 Issue: 06 | June 2022 www.irjet.net p ISSN:2395 0072

9. SYSTEM REQUIREMENTS

● Softwarerequirements JupyterNotebook,Python,gTTSAPI,Django

● Hardwarerequirements Windows7&above,2Gbmemory.

10. CONCLUSION

Ourapplicationiscustomer friendly,efficient andcost effective,making it easyfor thevisuallyimpaired tointeractwith thePython basedapplication.Itfocusesondevelopingandimplementinga real timeemailinteractionsystemforpeople with visual impairments. We developed an application which can help blind people to avail the messaging services efficiently. Our application helps to overcome the disadvantages of existing mail systems. In this system, the keyboard usage has been eliminated completely and also reduces the load of memorizing shortcuts as well as remembering the position of keys on the keyboard. The user simply has to listen to the voice command given by the system and react accordingly to carry out the required actions. This application requires the user to say the action that needs to be performed,thenthesystemwillcarryoutthenecessaryactions.Userswill bepromptedtoprovideinformationviavoice inputwheneverrequestedandthesystemwillprovide authenticationofuserdetails.

11. FUTURE SCOPE

For further improvements to the application, attachments such as pictures, word files, and audio and video files can be embedded. The Encryption and Decryption algorithms can be utilized to ensure the credentials that are passed during connection. We can use many commands to perform diverse operations such as archive, report, reply, forward, etc. The automaticresponsetoincomingmailscanalsobe integrated.

12. REFERENCES

[1] T.Shabana,A.Anam,A.Rafiya,K.Aisha2015,‘Voice basedEmailSystemsforBlinds’, InternationalJournalofAdvanced ResearchinComputerandCommunicationEngineering Volume4,Issue 1.

[2] Rohit Rastogi, Anshika Rajput, Archana, Koma, ‘An Application of Voice Mail: Email Services for the Visually ChallengedIndividual’,InternationalJournalofSoftwareandComputerScienceEngineering,Volume4,Issue 1

[3] Nivedita Bhore, Komal Acharekar Shraddha Mahala, Madhavi Waghmare 2021, ‘Email System for Visually Impaired People’,InternationalJournalofEngineeringResearch& Technology(IJERT)ISSN:2278 0181.

[4] Amritha Suresh, Binny Paulose, Reshma Jagan and Joby George 2016, ‘Voice Based Email for Blind’, International JournalofScientificResearchinScience,EngineeringandTechnology (IJSRSET) Volume2,Issue3,2016,pp.93 97.

[5] Rahul Anwani, Usha Santuramani, Deeksha Raina, Priya R.L, 2015, ‘Voice Based Email Application’, International JournalofComputerScienceandInformationTechnologiesVolume 6(3),pp.2488 2490.

[6] MilanBadigar,NikitaDias,JemimaDiasandMarioPinto2018,‘VoiceBasedEmail ApplicationForVisuallyImpaired’, InternationalJournalofScienceTechnology& Engineering(IJSTE) Volume4,Issue 12,pp.166 170.

[7] Pranjal Ingle, Harshada Kanade and Arti Lanke 2016, ‘Voice Based email System for Blinds’, International Journal of ResearchStudiesinComputerScienceandEngineering (IJRSCSE) Volume3,Issue 1,pp.25 30.

[8] Vidya Arunkumar Patil, Rajeshwari N J, Shailaja Shastri, Sharanabasappa.C.Gandage 2019, ‘A Survey on Speech Recognition Email System forPeople with Impaired Sight’, Journal of Xi'anUniversityof Architecture & Technology, VolumeXI,Issue XI,pp126 131.

[9] OmkarKulkarni,AkshayAlhat,NamdeoTejankar,MadhuriPatil,D.Y.Patil2019,‘Voice basedEmailsystemforblind people’,OpenAccessInternationalJournalofScienceand Engineering(OAIJSE),Volume4,Issue 1.

[10] Ummuhani Sifa U, Nizar Banu P. K, “Voice Based Search Engine And Web Page Reader”, In International Journal Of ComputationalEngineeringResearch(IJCER),2013.

© 2022, IRJET | Impact Factor value: 7.529 | ISO 9001:2008 Certified Journal | Page1367

International Research Journal of Engineering and Technology (IRJET) e ISSN:2395 0056

Volume: 09 Issue: 06 | June 2022 www.irjet.net p ISSN:2395 0072

[11] P. Verma, R. Singh, A. K. Singh, V. Yadav, & A. Pandey “An Enhanced Speech Based Internet Browsing System For VisuallyChallenged.InComputerandCommunication Technology(ICCCT),2010InternationalConferenceOn,Pages 724730,IEEE,2010.

[12] JagtapNilesh,PawanAlai,ChavhanSwapnilandBendreM.R.“Voice BasedSystemin DesktopandMobileDevicesfor Blind People”. In International Journal of Emerging Technology and Advanced Engineering (IJETAE), 2014 on Pages 404 407,Volume4, Issue 2.

[13] Aishwarya Belekar, Shivani Sunka, Neha Bhawar, Sudhir Bagade “Voice based E mail for the Visually Impaired” Department of Computer Science & Technology, International Journal of Computer Applications (0975 8887) Volume175 No.16,September20208.

[14] DudhbaleP,WankhedeJ.S,GhyarC.J,andNarawadeP.S,"VoiceBasedSystemin DesktopandMobileDevicesforBlind People".InternationalJournalofScientificResearch inScienceandTechnology,4,2018,pp.188 193.

[15] SaurabhSawant,AmankumarWani,SangharshSagar,RuchaVanjariandMRDhage, "SpeechBasedE mailSystemfor BlindandIlliteratePeople".InternationalResearch JournalofEngineeringandTechnology(IRJET) Volume05,Issue 04,April 2018,pp. 2398 2400.

[16] BishalKalitaandSantoshKumarMahto,"VoiceBasedEmailforBlindPeople". InternationalJournalof Engineering ScienceandComputing(IJESC) Volume9,Issue10, October 2019,pp.23789 23799.

© 2022, IRJET | Impact Factor value: 7.529 | ISO 9001:2008 Certified Journal | Page1368

Turn static files into dynamic content formats.

Create a flipbook