Self-Sustaining Planter with Disease Detection

Page 1

International Research Journal of Engineering and Technology (IRJET) e ISSN: 2395 0056

Volume: 09 Issue: 06 | Jun 2022 www.irjet.net p ISSN: 2395 0072

Self-Sustaining Planter with Disease Detection

Raunak Priyam1, Shubh Mehrotra2, Priyam Dubey3, Rishav Raj4, Deepa N P5

1,2,3,4,5 Dept. of Electronics and Communication Engineering, Dayananda Sagar College of Engineering, Bengaluru, Karnataka, India ***

Abstract Self Sustaining Planter Pot revolves around the concept of automating all processes and tasks, such as watering plants and protecting them from extreme weather conditions. This saves a lot of labor and time for the owner and keeps the plant alive and healthy. It also addresses the idea of collecting real time data on soil moisture andlight intensity in a mobile application and adds the ability to control the movement of plant pots manually andautomatically. Evidence of disease on the leaves of the plant can further help the proper care of the plant.

Key Words: Automation, Blynk, ESP 32, Sensors, Yolov5

1. INTRODUCTION

The limitations of traditional Plant pot introduce the advantages of the concept of self sustaining planter. The abilityoftheplantertosensethechangeintheenvironment variableslikelightandmoistureinthesoilhelpsinreducing lotsofhumanefforttokeeptheplanthealthy.Theplanter canalsomovefrompointAtopointBforafixedintervalof timeandthencomebacktopointA.Alltheactionoccurring in the planter are being controlled through the microprocessor. The movement of the pot can be both manualandautomatic,anditcanbecontrolledthroughthe mobile application. Communication between system and application helps in capturing of real time data coming throughthesensorsandtakingrequiredactionaccordingly. Thediseasedetectionontheleafwasmadepossibleusing the dataset containing the images of various healthy and unhealthyleavesofdifferentplantsandRoboflowwasused to make annotation on the images for processing it under yolov5. A total of 2500 images were annotated and was classifiedinto38classes.

2. Literature Survey

Forthevariousconsandlimitationsfoundinthetraditional plantpotsystem,welookedforvariouspapersandtookthe ideas and objectives into consideration. An embedded systemthatgrowsplantsofspecificplantspeciesthatcan accuratelymonitorandcontrolgreenhouseparameters24 hours a day, 7 days a week to maximize production of throughoutthegrowingseasonofthecrop[1].Ourproject differsinthatitisasimple,easy to installmicrocontroller based circuit for monitoring ornamental plants in households. In[2] the idea of a wireless sensor node for greenhouse monitoring by integrating the with Sensinode Ltd's sensor platform is discussed. There are three

commercially available sensors that can measure the four climatic variables. Wireless sensor networks (WSNs) can form a useful part of automation system architecture in modern greenhouses. Wireless communication to collect measurements and communicate between the centralized controller and the actuator in different parts of the greenhousecanalsobeused.[7]discussthestudyofplant growth that underlies Design and the development of prototypeautomaticflowerpots.Inourwork,weusedthree keyelementsofthestudy:water,nitrogen,andtemperature as key criteria for developing a prototype automated flowerpot.Thesethreeelementsneedtobefullyautomated forthisprototypetoreachitsgoalofhelpingpeoplebuild gardenswithlessattention.

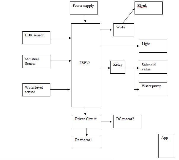
3. Block Diagram and Working Principle

Thereare6keyfeaturesoftheplanterpoti.e.,Movement, Light control, Soil Moisture, Water Station Control, Blynk Application and disease detection on the leaf. The architectureisshowninfigure1.TheMovementofthepot can be manual and automatic, and this feature can be controlled the application. In manual movement, the user gets to decide whether to take the plant forward or backward.Inautomatic,thepotmovesfrompointAtopoint B for fixed time and then stays there for a fixed time and thencomebacktothestartingposition.

Thelightcontrolofthepotiscompletelybasedonthedata comingfromthesensorsi.e.,LDRsensor[6].Itismadeupof semiconductor material which high resistance up to 10 k ohm which is also called dark resistance. Semiconductor material used is cadmium Sulphide or CdS. LDR sensor modulehasanonboardvariableresistorortrimpoint,this variable resistor is a 10k preset. It is used to set the sensitivity of this LDR sensor. The preset knob is used to adjustthesensitivityofthelightintensitydetection.Under applied voltage (3.3V), when there is light, the current flowingthroughtheLDRiscalledthephotocurrent,andthe ratiooftheapplied voltage totheLDR is calledthe bright resistance,whichisusuallyindicatedby"100LX”.Underthe sameappliedvoltage,thecurrentflowingthroughtheLDRis calledadarkcurrentwhenthereisnolight.Theratioofthe applied voltage to the dark current is called the dark resistance,whichisusuallyindicatedby"0LX".Whenalight level of 1000 lux (bright light) is directed towards it, the resistanceisabout40(ohms).Whenalightlevelof10lux (verylowlightlevel)isdirectedtowardsit,theresistance valueraiseddramaticallyto10.43Kohmsandthusbasedon

©
| Page1074
2022, IRJET | Impact Factor value: 7.529 | ISO 9001:2008 Certified Journal

International Research Journal of Engineering and Technology (IRJET) e ISSN: 2395 0056

Volume: 09 Issue: 06 | Jun 2022 www.irjet.net p ISSN: 2395 0072

lightintensityvalueitgivesoutputtomicrocontrollerand then the decision is made whether to switch on or off the artificial light. When no light is detected, the application informsthestatustotheuserandtheartificiallightisturned on.Andiflighthasbeendetected,theapplicationshowsthe statustotheuserandtheartificiallightgetturnedoff.

TheSoilmoisturefeatureofthepotgetsimplementedfrom thedatacomingfromthesoilmoisturesensor.Thereadings of soil moisture levels are in percentage volume (ratio of watertosoilvolume).Weareusingresistivesoilmoisture sensorbecauseofaccuracyfactor.Theresistivesoilmoisture sensorconsistsofmainlytwocomponents: Theprobesand the module. Module has built in potentiometer to set the threshold which will be compared by the LM393 comparator[6]. The soil moisture sensor consists of two probes which are put in the soil in which one probe functionsascathodeandotherisanode.Anodeisconnected tothe+5Voltsupplythroughseriesresistanceof10Kohm andsecondplateisconnecteddirectlytotheground.These probesallowthecurrenttopassthroughthesoilandbased onvolumetricwatercontentitgivesresistancevalue.The module on the basis of resistance value produces analog output(A0)givesusavaluefrom0to1023.Wegotanalog readings between 483 505 when soil was wet and got readingof1023whensoilwasdry.Theanalogoutputsignal isfurtherfeddigitalizedbyLM393comparatorandoutput madeavailableatdigitalpins.Accordingtothedatacoming from the soil moisture sensor, the decision is being taken whether the soil is wet or dry and thus the status is displayedontotheapplicationfortheusertomonitor.

ESP32 WROOM 32[5]isalowcost,verylowpowersystem onachipmicrocontrollerthathasintegratedwi fianddual modeBluetooth(BLandBLE).ESP32seriesiscreatedand developedbyEspressifSystems.ESP32withXtensa32 bit dualcoreLX6microprocessorisimplementedintheproject. Ithasultra lowpowerco processorwhichallowsESPtodo ADC converting and other computation even when microcontrollerisindeepsleep.Ithas6Analogpinsthatare usedfortakinganaloginputsfromsensorsanduseADCchip to convert received analog values to digital from. It has 6 PWMpinswhichcovertsdigitalsignaltoanalogisusedfor giving desired analog inputs to our controllers like LED, motorwhichrequiredanaloginputs.ESP32hasclockspeed of240MHzforfasterexecution.Ithasflashmemoryofabout 4 Mb for storing information when the power suddenly turnedoff.IthasSRAMforstorageandinstructionpurpose of520kbwhichishigherthanthatofArduinoUno. Water StationControlfeatureofthepotgetsimplementedusingthe water station. When the soil is dry as reported by soil moisture sensor, the water station waters the plant and maintains the water level of pot. As soon as the soil is detectedwet,thewaterstationstopstheprocess.Thewater inthe water stationiscontrolledbysomeexternalsupply such as tap water etc. The working of Blynk Application revolves around the idea of keeping every process simple andeasy.Theapplicationprovidestheuserwithrealtime dataandalsohelpthemwithcontrollingthemovementof thepoti.e.,automaticandmanual.Therealtimestatusofsoil artificiallightcanbeobservedthroughtheapplication.

4. Working of Plant Disease Detection

To train the machine learning algorithm for disease detection in plant, the data was taken from the Kaggle datasetnamed“NewPlantdiseasedataset”[3].Itcomprises oflargenumberofaugmentedimageswhichareclassified into38differentclasses.Roboflowwasusedtoannotatethe images and to produce the label corresponding to each image. This annotated data was fed to yolov5 object detectionalgorithmandthemodelwastrainedforvarious weights. Upon seeing the best output, the corresponding weight was selected. While training the yolov5 model the first step was to import necessary libraries such as CV2, numpy, pandas and matplotlib. Google drive was also connectedtosavetheoutputofthetrainedmodel.Thedata was plotted to verify whether the received images were correctornot.CloningofGithubrepositoryofyolov5isdone to import the necessary files for running the model[4] Trainingwasstartedbydefiningtherequiredparametersfor 400epochsusingyolo5n.ptweights.Resultsweresavedin therunsfolderunderthenamebest.pt(Thisisdefaultname yolov5uses).Thebest.ptfilewascopiedtodriveforfuture use. Now, detect.py was run by giving the appropriate arguments and a number of images were tested for detection.Someofresultsareshowninfig2 6:

© 2022,
|
|
Certified Journal | Page1075
IRJET
Impact Factor value: 7.529
ISO 9001:2008
Fig 1:SmartPlantPotArchitecture

5. Smart Plant Pot Architecture

Thearchitecturecanbedividedinto2partsi.e.,hardware andsoftware.Figure7showstheconnectiondiagramof hardwaresystem.

Inthehardwaresection,thefollowingtoolswereused:

International Research Journal of Engineering and Technology (IRJET) e ISSN: 2395 0056 Volume: 09 Issue: 06 | Jun 2022 www.irjet.net p ISSN: 2395 0072 © 2022, IRJET | Impact Factor value: 7.529 | ISO 9001:2008 Certified Journal | Page1076 Fig 2:DiseaseDetectionoutput Fig 3:DiseaseDetectionoutput Fig 4:DiseaseDetectionoutput Fig 5:DiseaseDetectionoutput Fig 6:DiseaseDetectionoutput
• PowerSupply(12V)
• ESP 32microcontroller
• SoilMoistureSensorandComparatorcircuit • LDRSensorandLEDs • WaterlevelSensorandPump • WaterStationandSolenoidvalve • L293DMotordriver

International Research Journal of Engineering and Technology (IRJET) e ISSN: 2395 0056

Volume: 09 Issue: 06 | Jun 2022 www.irjet.net p ISSN: 2395 0072

• 2DCMotors(12V)

• 2ChannelRelayandVoltageRegulator(5V)

Inthesoftwaresection,thefollowingtoolswereused:

• Blynk(legacy)

• AndroidApplication

• ArduinoIDE

• Library:Blynk,Wifi.h

• Board ESP32DevModule

• Pythonlibraries Pandas,Matplotlib,CV2,NumPy etc.

Fig -8:ManualandAutomaticmovementthroughBlynk

7. CONCLUSIONS

Theidearevolvesaroundautomatingalltheprocesswhich can result in saving time and effort. Through this proper nourishmentandgrowthcanbemonitored.Implementation willresultinhighyieldandgrowthoftheplant.Infuturethis projectcanbeusedbypeoplebearingantiqueorexpensive plantsandwanttotakeextensivecareofthem,soourmodel canachievethisbycompletelyautomatingtheprocess.

REFERENCES

[1] Kiran Sahu, Mrs. Susmita Ghosh Mazumdar, “Digitally Greenhouse Monitoring and Controlling Of System BasedOnEmbeddedSystem”,InternationalJournalof Scientific & Engineering Research, Volume 3, Issue 1, January 2012

[2] Teemu Ahonen, Reino Virrankoski, Mohammed Elmusrati, “Greenhouse Monitoring with Wireless Sensor Network”, 30 December, 2008 IEEE/ASME InternationalConferenceonMechtronicandEmbedded SystemsandApplications

Fig -7:ConnectionDiagramofHardwareSystem

6. Results and Discussions

The6featuresimplemented inthe Self SustainingPlanter which includes Movement, Light control, Soil Moisture, Water Station Control, Blynk Application and disease detectionontheleafweretested.ThePlantpotwasableto removethelimitationsofthetraditionalplantandthuswas able to automate various activities which can simplify the lives of the people. The following images illustrated the features of the Planter pot and the features of the blynk application.

[3] “NewPlantDiseaseDataset”, https://www.kaggle.com/datasets/vipoooool/new plantdiseases dataset

[4] “Yolov5documentationandgithubrepository”, https://docs.ultralytics.com/, https://github.com/ultralytics/yolov5

[5] “ESP 32Documentationandoperationalvalues”, https://en.m.wikipedia.org/wiki/ESP32, http://esp32.net/

[6] “SoilmoistureandLDRsensordocumentationand working”,https://components101.com/modules/soil moisture sensor module#:~:text=LM393%20Comparator%20IC%20is %20used,the%20sensor%20pin%20(pin3),

Page1077
© 2022, IRJET | Impact Factor value: 7.529 | ISO 9001:2008 Certified Journal |

International Research Journal of Engineering and Technology (IRJET) e ISSN: 2395 0056

Volume: 09 Issue: 06 | Jun 2022 www.irjet.net p ISSN: 2395 0072

https://www.electroduino.com/ldr sensor module how ldr sensor works/.

[7] Iszmir NazmibinIsmail,AhmadHakimbinIskandar,M. R. Eqwan, Ahmad Wafi Mahmood Zuhdi, Daud Mohamad,“DesignandDevelopmentanAutomaticPlant PotPrototype”,AIPConferenceProceedings·November 2018.

© 2022, IRJET | Impact Factor value: 7.529 | ISO 9001:2008 Certified Journal |

Page1078

Turn static files into dynamic content formats.

Create a flipbook