Personality Prediction with social media using Machine Learning

Page 1

International Research Journal of Engineering and Technology (IRJET) e-ISSN: 2395-0056

Volume: 09 Issue: 06 | Jun 2022 www.irjet.net p-ISSN: 2395-0072

Personality Prediction with social media using Machine Learning

1Asst Professor, Department of Computer Science and Engineering, Global Academy of Technology 2Student, Department of Computer Science and Engineering, Global Academy of Technology ***

Abstract: PredictingPersonalitywithamuchmoreaccuracythatcanbeveryusefulforthebettermentofthesociety.And many of the researchers were conducted a use of the given data for the purpose of organizational development, social marketing network, individually recognized recommendations and health care systematic. And with an introduction the popularity of the social media networking websites or online platforms like Twitter, Facebook and LinkedIn researchers were conducted based on the given data from public are available through the online social networking platforms and social behaviorsaspects thatcouldhelp tothe friendsandfollowersfor the much prediction of personality.Inthepaper we proposed a system that mainly aims to automate the personality prediction assessment process by training a model usingMyersBriggsTypeIndicator(MBTI)personalitypredictionanalysis.Onlinesocialmediaplatformsnetworksprovide more and more opportunity from knowledge perspective discovery and the data from public with respect to their view. The Structured information of the social media networking content can be provided with the knowledge to predict the main and important of the personality traits. People nowadays share some of their thoughts, information, feelings more specifically their personality traits, on social media platforms more often they are the sources of data generation. Many researchersfacedproblemsandmanychallengesandstillthey facingand workingtowardsonand inthefuture,thereis plentyofopportunityformanyresearchtopredictitwiththebetteraccuracyandgoodresults.

Keywords: Tweets, Comments, Myers Briggs Type Indicator (MBTI System)

I. INTRODUCTION

Personality Prediction using machine learning with social the behavior of the persons can be predicted by analyzing with the social media data or from tweets. And we can predict the personality, behavior of a person with the social media data. Prediction of personality with better accuracycouldbeveryusefulforthebettermentofsociety. Personalityisthewaythroughwhichapersonrespondsto individuals response situation with his feelings. It is the new way of combining the data of the characteristics that make an individual behavior as unique in his own way. Hence there is need of something through which we can increasethenumberof manypeopleinvolvedinthegiven surveyandtomaketheprocessmorereliableandaccurate. Personality prediction using machine learning with social behavior of a particular person can be analyzed by using social media data. The main Activities performed on Twitter, Social media platforms Facebook can provide concrete, with the enormous of data set. There can be a varietyofcontentanddataprocessingavailablehereandit can be used for multiple analyses. Through the online social media networking platforms bring both the advantageandwhichcandangerstosociety,whichneedto be analyzed in its way to examined carefully as needed The Myers Briggs type indicator device. The Myers Briggs Type Indicator (MBTI system) is a personality predicting type system that system that divides people into 16 componentsofpersonalitytypesbasedonfouraxes:

Extroversion(E) Introversion(I)

Thinking(T) Feeling(F)

Judging(J) Perceiving(P)

Sensing(S) Intuition(N)

Withabriefdiscussionwhichincludesthemanyopentype issues for the further research in the respected areas of online social media platform networking sites based personality prediction predicting conclusion. Researchers faced many problems and challenges which has still lot of scope in the future research to the prediction of the personality of a individual person with better accuracy. Online social media networks provide unprecedented opportunity from knowledge researching and data detecting at that point of view. Social media networking will very rich content in the form of text, video and image etc. Algorithm used for prediction plays very important to get an accurate result With the recent data research, the researchershaveusedregressionmethodanalysiswiththe dataassessmentofpersonalitytraitstopredictpersonality.

II. LITERATUR SURVEY

DI XUE, ZHENG HONG in 2017 worked on the Personality prediction for the data on social network platform for the data with the label distributing the data for learning. Researchersused the new wayofpredictiontechniquesin the machine learning model named label distribution learning in the field and it may be respected with the purpose. Personality prediction will be a psychological construct which will aim to explain the new wide variety

© 2022, IRJET | Impact Factor value: 7.529 | ISO 9001:2008 Certified Journal | Page1068

International Research Journal of Engineering and Technology

(IRJET)

e-ISSN: 2395-0056

Volume: 09 Issue: 06 | Jun 2022 www.irjet.net p-ISSN: 2395-0072

with which a human’s behavior and the persons predictability way of behaving the social media platforms in terms of a stable and standard way of personality prediction must be important and a psychological construct which may account for an individually available differencesinthewayofpredictionperspective.Itcanbea important reason to recognize and reliable in an effective way of personality prediction which will able to recognize the persons personality where a prediction can be done it withthesocialmediaplatforms.

Hetal Vora, Mamta Bhamare in 2020 worked on personalitypredictionwiththesocialmediadataasa text, according to the researchers the shallower, it will be implemented and can be done using natural language techniques for the prediction and it can be implemented and predicted easily as possible. The new technique implemented with the predictability model should be the regularwaytocheckthevariousdataset.Theproperwork whichincreasesthesizeofthedatasetsandtoimproveand enhancethefeatureextractionandthepredictionpurpose to improve the accuracy better way to predict the personality. With the multivariate should be predictable and can be predicted with the dataset and regression model forallthetraitsatthegreatlevel ofprediction.The moreadvantageouswaythatcouldbeusedtoprovideand recommend the new way of services and it may help to predict the social media data and marketing strategies in all other ways apart from text, comments they used the audio, video usage in social media for the prediction of personality.

S. Adali and J. Golbeck, in 2012 worked on Predicting PersonalitywithSocialBehavior,researcherswerepresent theseriesforunderstandthehumanbehavioronthesocial media network twitter, which shows the correlations between the measures and personality traits and it demonstrate the usage of personality prediction which uses the behavioral features which was equivalent to predict the personality successfully for the prediction using the features. In the way which we can predict the individual persons behavior that can be analyzed with the many levels of research that analyzes to which it can be predicted personality can b predicted and analyzed for specificrolesofapersontakes.

Jenifer Golbeck, Cristina Robles, Micon Edmondson and Karen Turner in 2011 they worked on the prediction of personality from the twitter data and the users big five model can be analyzed with researchers model which can be implemented and predicted from the data of the informationwhichsharesthedataontwitter.Intheproper way of prediction of the subjects and completed a personalitypredictiontestandthroughthedataanditcan be collected in a proper way from their profiles. A data as feature can be implemented with the machine learning algorithmsGaussianprocessestopredicttheaccuracywith betterway.

K.N. P. Kumar et.al in 2019 worked on Personality traits classification on twitter, created has created a framework for distinguishing personality traits based on twitter text that includes language features and a combination of numerical code based on numbers and word embedding. They used the MBTI database to train and validate classification algorithms. To differentiate, they used the machine learning algorithm XGBoost and SVM. The weighted total vector representation of each suitable documentwasmadeusingtheTF IDFvectorizer

J. Staiano, B. Lepri and N. Aharony in 2012 worked on Friends don’t Lie : Inferring Personality Traits from Social Network Structure, according to researchers study contributes to a growing body of research integrating language and personality. In the results of the multiple analysis which will provide more support for the better accuracy and for the positive effectiveness of psychopathy inthegivenpersonneldecision makingmethod.

III.EXPERIMENTAL SETUP

Google Collaboratory is the free online cloud based GPU’s, CPU’s and TPU’s environment of type that allows us to train the model of machine learning. We make use of GoogleCollaboratory since weface Memory error because it uses the machine learning model for the personality of individual persons using machine learning algorithm on thelargedataset.Anditwillhelptoexecuteandaccessthe unlimitedcomputationalpowerwiththeusageofsystem.

3.1 HARDWARE REQUIREMENTS

•CPU:Intel8thGeni5ori7 •RAM:8GBorMore •OPERATINGSYSTEM:Windows10AndAbove • PROCESSOR: Intel Core v4 10 core processor, 2.2GHz withturboboostupto3.11GHz,50MBcachememory. •Motherboard:ASRockEPC612D8A •STORAGE:120GBStorageSpace

3.2 SOFTWARE REQUIREMENTS

•ProgrammingLanguage:Python3.7.0andabove •PythonPackages: •Sklearn 0.14.5 •NumPy 1.14.6 •Pandas 0.25.0 •Matplotlib 2.2.3

Certified Journal | Page1069
© 2022, IRJET | Impact Factor value: 7.529 | ISO 9001:2008

International Research Journal of Engineering and Technology (IRJET) e-ISSN: 2395-0056

Volume: 09 Issue: 06 | Jun 2022 www.irjet.net p-ISSN: 2395-0072

IV.SYSTEM DESIGN

The main object of the design phase is to produce the overall design of the software. All the System design process is one of the main and most important phases of the software development processes. The main aim and purposes of the problem which specify the requirements documentation. It can be implemented in a first step in a solutiontothemainproblemisthemaindesignfeatureof the important project. Feature extraction of the design implementation of the system is the most and critical factor which affects the quality for the software. The important main aims to figure out the machine learning modelssothatitcanbefulfilsallthesystemrequirements in an effective way The model conceits of user, who feed theinputdatatothesystemwherethedatapreprocessing, feature extraction weightage assessment for extracted features for personality prediction of the given model to trainandextractthefeaturesandfinalfeedintothetrained model

4.1 System Architecture:

Anarchitectureofthesystemwhichisthemostimportant conceptual way of model that predicts the personality of the persons behavior, the implemented way of the structuredviewsofasystem.Theincrementalarchitecture of a formal way of description is the representation of the system requirements. It helps to organize and represents the supports for the prediction of the reasoning structure andwhichbehavesintherespectedwayofthesystem.

4.2.2

Data Flow Diagram Level 1:

Thedatawhichhastheflowdiagramandnotifiesthesingle process for the main diagram which broke down with respecttotheprocessflowofsystemflowdiagram.

Fig 4 2.2 Data Flow Diagram Level 1

4.3 Use Case Diagram:

Unified modeling language a use case diagram which summarizes the details of systems users which also called the actors in use case diagram. And it interacts with the systemtoperformstheactiononit.Usecasediagramisthe main and an important diagram which shows the internal and the external factors for the prediction of model interactionsamongsome users with different components usage. The most and important effective way of the usage ofuse case diagram it will help to represent in thesystem for the application or system interacts with people, and organizes the external system goals that helps to analyze the entities. The system diagram models the subsystem of an application. With a single use case diagram helps to capturesthemorefunctionalityofthesystem.

Fig 4.1.1 System Architecture

4.2 Data Flow Diagrams:

The basic way of the Data Flow Diagram is the main overview of the whole systems which process the important part of analyzing or modeled method of prediction. Designed way of concept where a personality prediction can be predicted in a way which shows the single level process as a system diagram, and to the external entities for the system relationships. Data flow diagram will further divide into different levels which showsthedetaileddataflowoflevel0,level1.

4.2.1 Data Flow Diagram Level 0:

Fig 4.2.1 Data Flow Diagram Level 0

V. METHODOLOGY

Fig 4.3.1 Use case diagram

In this project, modules used are data pre processing, building machine learning controls and classifying algorithms. We will be using algorithms of machine learning which can be used with tweets, messages, comments,textandmanyfeatures.

A. DATA COLLECTION

The data which also contain various punctuations marks, emoticons which need to be cleaned and removed and

©
| Impact Factor
7.529 | ISO
Certified Journal | Page1070
2022, IRJET
value:
9001:2008

International Research Journal of Engineering and Technology (IRJET)

Volume: 09 Issue: 06 | Jun 2022 www.irjet.net

helps to predict the personality of the data in the dataset.Inthedatasetwhichwerecollectedfromthehuge socialbehaviorofthepersons inthesocialmedianetwork anditcan be implemented with themanyinformal wayof words that could not be useful for the semantic way of prediction and identifying the persons behavior in a respective way of data prediction in one’s personality. A datainthedatasetcontainsthevariouspunctuationsanda lot of emoticons were cleaned with a rounding of many of the cleaning with all the redundant words and multiple words were cleaned in the regular expression in the processing library. The given dataset is cleaned with the related for the prediction which is more required and implementation for analyzing the personality types which were implemented by taking the MBTI system which uses the personality types in other way much of certain attributesinthedatasetitcanbeunbalancedwhenweare trainingthedataset and removes the minority techniques which are used. The main aim of the given model is to organize the scenario as much as possible. The paper focuses on the data of predicting and designing the main parametersofthemodelinwhichithaslessbalanceinthe datasettoobtaintheaccuracy.

B. FEATURE EXTRACTION TECHNIQUE

Text with which can helpful and can be implemented as much as directly into the given machine learning model withgivendataset.inthefeatureextractionwecan extract data with the particular order to the individual persons behavioral types. From which we can create specific personality types with many of words which uses the personalitytraits.Inordertomakeitmorehelpfullytothe text and a certain weightage of data need to be classified and need to be processed to be added to the given words. Vectorizing it to process the data in a respective way to predictthepersonality.Thedatawithunstructuredformat text which was further implemented with the data values basedonthe vectorizing method.Weightagevaluescan be mathematical and documented unusual frequency. All the raw data extraction in the feature extracting can be implemented in the respective way of prediction of the personsbehaviorwhichwasnumericallyimplementedand analyzed and can be ignored with the data which can be analyzed and predicted with greater responsibility and knowledgepersonality.

C. CLASSIFICATION MODEL GENERATION

Random Forest Prediction

Predictionwiththealgorithmclassificationinthemodelof random forest prediction and improvement in prediction withthepredictiveaccuracyofthedataset. Thenumberof subsetinthedatasetwithdifferentattributesthatcantake averageofgivenmodel.

Themostpopularwayisthesupervisedlearningtechnique in the given model for the random forest in the machine

p-ISSN: 2395-0072

learning algorithm for the data that can be easily representedandimplemented.

Intheconceptofresemblancewhichenablestheprocessin the particular way to the learning techniques and can represented in the way through which the multiple classification which has the solution to perform and improvegivenmachinelearningmodel.

Logistic Regression Prediction

In prediction the logistic regression is the most effective way to the popular machine learning algorithms, it can be represented and implemented with given model for the better accuracy prediction. Under the supervised learning technique, it can be implemented and initialized to the categoricalwayofdependentvariableusingagivensetfor theimprovementvariables.

For the significant implementation of the given algorithm hence it can make the probabilities and to perform new data.in the dataset for the data using continues and discretedatasets.

Logistic regression predicts the required output in a categorical dependent variable. However, the outcome of the values in the data with the dependent variable either yesorno,0or1,trueorfalseetc

KNN neighbor prediction model

K nearest neighbor KNN algorithm can be implemented to store the data in the available dataset and it classifies the new data point based on the required way for the prediction and can be implemented with the content and appearswiththeeasilyclassifieddatarepresentation.Data appears then it classifies with aim to predict the accuracy andwell suitedcategorybyusingKNNalgorithm.

KNNalgorithmwiththetrainingdatathatpossesstheway of representing new way of data prediction which can be stored at the new data point for the prediction of personality, then it can be classified with category which hassamevalues TheUnwantedURLsremoved,sinceURLs are just hyperlinks that do not contain any information, theyneedtoberemoved

D. DATA CLEANING AND PREPROCESSING

In data cleaning our dataset by removing unnecessary partsofdatathatwouldhavenoroleinthepredictiontask. All the data can be Cleaned and organized with the data point and a raw data to make it suitable for machine learningmodel.

V. RESULTS

In the section we are demonstrating implementation on machine learning models on each feature extraction techniqueseparatelyasfollows:

© 2022, IRJET | Impact Factor value: 7.529 | ISO 9001:2008 Certified Journal | Page1071
e-ISSN: 2395-0056

International Research Journal of Engineering and Technology (IRJET) e-ISSN: 2395-0056

Volume: 09 Issue: 06 | Jun 2022 www.irjet.net p-ISSN: 2395-0072

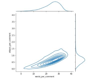
Creating new columns showing the amount of question marks per comment, exclamations or other types

Here we focusing on the correlation variables for the different types of the personality types the Meyer Briggs outlineincomparisontotheword’scommentsandellipses percommenttypewillyieldthehighestcorrelationvalue.

© 2022, IRJET | Impact Factor
7.529 | ISO 9001:2008 Certified Journal | Page1072
value:

International Research Journal of Engineering and Technology (IRJET)

e-ISSN: 2395-0056

Volume: 09 Issue: 06 | Jun 2022 www.irjet.net p-ISSN: 2395-0072

We have compared and analyzed all the above personalitytypes.

REFERENCES

1. Di Xue1 , Zheng Hong1 , Shize Guo2 , Liang Gao2 , Lifa Wu1 , Jinghua Zheng3 , And Nan Zhao4 “Personality Recognition on Social Media With Label Distribution Learning” IEEE Access on Personality Prediction on social media with LDL Volume No. 5 (2017):1348 13488

2. Hetal Vora , Mamta Bhamare , Dr. K. Ashok Kumar, 2020, “Personality Prediction from Social Media Text: An Overview”, International Journal Of Engineering Research & Technology (Ijert) Volume 09, Issue 05 (May2020),

3. S. Adali and J. Golbeck, “Predicting Personality with Social Behavior”, Proc. the 2012 International Conference on Advances in Social Networks Analysis andMining(ASONAM2012),pp.302 309,2012.

4. J. Golbeck, C. Robles, M. Edmondson, and K. Turner, “Predictingpersonalityfromtwitter,”inProc.ofthe3rd IEEE Intl. Conf. on Social Computing, 2011, pp. 149 156.

5. J. Staiano, B. Lepri and N. Aharony, “Friends don’t Lie : Inferring Personality Traits from Social Network Structure”, Proc. the 2012 ACM Conference on UbiquitousComputing,pp.321 33 ,2012

It can be inferred from the above graphs that we can see differentpredictionresultsofdifferentpersonalitytypes.

VI. CONCLUSIONS

Personalitypredictionwithwhichusesbehavioralfeatures was equivalently successful to prediction using social media network such as Twitter, Facebook etc. With the social behavior of the persons prediction in the online social media platforms for the different perspective predictionofpersonalityfortheimplementationandusage of behavioral data aspects of social media network like a commentdata,messagecontentandtypeofcommentwith the people’s behavior on the social media platforms towards the friends, followers’ behavior can be implemented. Which has more useful thing in the future work which can be analyzed and implemented for the researchers in which we need to get the accurate data prediction When the data in the dataset getting data with better accuracy with usage of different types of networks and process it to predict the personality. Researchers envisaged with the lot of data and can be able to predict the personality prediction automatically and can be implemented easily. For content based and linking data in thetwitterdata,whichcanbepredictedandanalyzedquite accurately.

6. Myers,IsabelBriggs."TheMyers BriggsTypeIndicator: Manual(1962)."(1962)

7. J. Staiano, B. Lepri and N. Aharony, “Friends don’t Lie : Inferring Personality Traits from Social Network Structure”, Proc. the 2012 ACM Conference on UbiquitousComputing,pp.321 33 ,2012

8. Choong,EnJun,andKasturiDewiVarathan."Predicting judging perceiving of Myers Briggs Type Indicator (MBTI)inonlinesocialforum." PeerJ 9(2021):e11382.

9. T.YoandK. Sasahara,“Inferenceofpersonal attributes from tweets using machine learning,” 2017 IEEE InternationalConferenceonBigData(BigData),2017.

10. B. Y. Pratama and R. Sarno, Prediction of Personality with the twitter text using KNN, Naive Bayes analysis and SVM, 2015 International Conference on Data and SoftwareEngineering(ICoDSE),2015

© 2022, IRJET | Impact Factor value: 7.529 | ISO 9001:2008 Certified Journal | Page1073

Turn static files into dynamic content formats.

Create a flipbook