Design of home automation base on internet

Page 1

International Research Journal of Engineering and Technology (IRJET) e ISSN: 2395 0056

Volume: 09 Issue: 06 | June 2022 www.irjet.net p ISSN: 2395 0072

Design of home automation base on internet

Wahyudi1 , Arifaldy Satriadi2 , Imam Santoso3 , Yuli Christyono4

1,2,3,4 Department of Electrical Engineering, Diponegoro University, Semarang, Indonesia ***

Abstract Technological advancementarenowtriggering the human mindset to be able to create innovations to facilitate work for better performance. At this time the Internet of Things (IoT) system has been developed which makes it easier for humans to access electronic devices through the internet. When traveling, sometimes someone forgets to turn off the lights or close the gate. Therefore, in this research created a NodeMCU based home automation design which can control lights and determine the status of the light and a gate controlled by DC Motor through a web server. The web server uses the hosting site and uses the PHP web programming language and uses WiFi internet network as an internet connection on NodeMCU. Testing is done by pressing the light and gate button, afterwards examine the status and sensor value, as well as measuring the time response speed of the light switch and gate.

Key Words: Internet of Things, home automation, web server,NodeMCU

1. INTRODUCTION

Technologicaladvancesarenowmakingpeople'smindsetsto be able to produce innovations to make works for better performance.Forexample,toturnonandoffthelightsinthe house,residentsofthehousemustwalktothelightswitch. Whentraveling,residentsofthehousecannotcheckthestate ofthelightsandthegateathome.Withoutadoubt,humans todaycanbesaidtobeveryclosetosmartphonesthatare facilitatedeverywhere.

Theproblemisthatwecannotturnonandturnoffthelamp andopenandclosethefencewithoutourinvolvementand wedon’tknowwhetherthelamphasbeenturnedon,turned off,orithasbeendamagedalsowhetherthegateisopenor closedifwewentoutside.

Many studies have developed the Internet of Things (IoT) technology that controls home appliances orcan be called homeautomation.Someofthoseareresearchthecontrolof lampthroughtheinternetusinganAndroid basedArduino Unomicrocontroller.Inthisstudythelampiscontrolledby ArduinoUnowhichhasbeeninstalledESP8266WiFimodule with a web server and IoT platform [1]. Another research discussedtheimplementationoftheWifiNodeMCUESP8266 moduletomonitoringvehicleventilationsystem.Thesystem activatedbymobileapplicationandcontrolledusingon/off [2]

Thispaperproposedtomakeaprototypeofdevicestoturn onandturnoffthelights,toopenandclosethegatedrivenby aDCmotor,andtoknowthestatusonlightsandgate.Allthis functioncontrolledthroughawebpage.

2. METHODOLOGY

2.1 Hardware Design

The design of hardware is divided into controlling the lamp and the gate. The lamp control system requires an internetconnectiontoconnectcommunicationbetweenthe microcontrollerandthewebserverthroughNodeMCU,with therelayastheon/offcontroller.ThegateusingaDCmotor to operate and controlled by the NodeMCU through commandsgivenfromthewebserver.Thehardwaredesign blockdiagramcanbeseeninFig 1.

Fig 1:Blockdiagramofhardwaredesign

Theexplanationsofthehardwaredesignblockdiagramare:

1. Web server, as an API that connects communication betweendatabasesandwebpage[3]

2. Database,asastorageforlogindata,currentsensorvalue, and the conditions for relay and limit switches. The currentsensorvaluetakenbytheNodeMCUissenttothe databasewhichwillthenbedisplayedonthewebpage.

3. Awebpage,asaninterfacethatdisplaysfunctionbutton suchas“TurnOn”and“TurnOff”onthelampsectionas well as “Open” and “Close” on gate section. It can also display status of the lamp and motorbike fence. The function buttons need PHP scripting so that it can be connectedtothedatabase,sothefunctionofturningon andoffthelampcanrun.Todisplaythecurrentsensor

©
Journal | Page1002
2022, IRJET | Impact Factor value: 7.529 | ISO 9001:2008 Certified

International Research Journal of Engineering and Technology (IRJET) e ISSN: 2395 0056

statusonthewebdisplaythereisatablethatdisplaysthe value of the current sensor taken from the database in accordancewiththespecifiedvaluelimit.

4. NodeMCU used as controlling the entire system as a microcontrollerandinternetcommunicationsystem[4]

5. Relay isan outputthat is used asa switch to open and closethecircuitofthelampwhichiscontrolledbyaweb server[5]

6. Lamp is the output on this system, because there is a current sensor that reads currents value through the lamp,thestatusofthelampcanbeknown,eitheron,off, orthereareerrors.

7. CurrentsensorACS712,isaninputsensorusedtoread electrical currents flow through thelampwhichcan be senttothewebpagesothevalueofthecurrentsandstate ofthelampcanbeknown[6]

8. DCmotorisanoutputusedasarotatingthegatetoopen and close. The DC motor rotation is controlled by the L298Ndriverandtostoptherotationitiscontrolledby thelimitswitchasinput[7].

2.2 Software Design

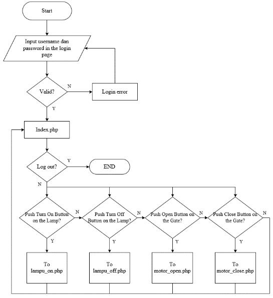
Webserverserviceshostingsitesusesjogjahost.co.id.It hascPanelasawebhostingcontrolpanelandphpMyAdmin as a MySQL database manager and uses the PHP programminglanguage.Thiswebserverhostingsiteusesas the main page for controlling lamp and gate. On this page there are “Turn On” and “Turn Off” buttons on the LAMP section and there are “Open” and “Closed” buttons on the GATEsection.Theprogramdesignflowchartonawebserver canbeseeninFig 2.

Program design on a web server starts from entering the loginpage.FirstofallwhenaccessingtheURLwilldirectly enter the login page first to complete the user verification process. If the user enters the username and password correctly then proceed with entering the main page index.php, if the user incorrectly enters a username or passwordthentheusercannotenterthemainpageuntiluser canfillincorrectly.Theappearanceoftheloginpagecanbe seeninFig 3.

Fig 3:Loginpagedisplay

Ontheloginpagethereisausernameandpasswordcolumn filledintoverifytheuser,whichforthetwocolumnsisfilled withtheword"admin".Afterfillingbothcolumnscorrectly thenbypressingtheloginbuttontheuserwillenterthemain webpage.Iftheuserhasenteredindex.php,themainweb pageisdisplayedinFig 4.

Fig 2:Flowchartofwebserverdesign

Fig 4:Mainwebpageofhomeautomation

On the main page displayed the title of the "HOME AUTOMATION"webpageandonthebelowdisplayedthetext ‘Welcome"username"’andthelogoutbutton.Thenextpart is the control panel of this web server, there is a LAMP control section consisting of the Turn On and Turn Off buttonsandalsotheGATEwhichconsistsofOpenandClose. IftheTurnOnbuttonispressed,thendirectlyaccessthePHP pageinsidecPanel,namelylampu_on.php,whichchangethe stringvalueinJSONinthefirstrowto1.Forexampleifthe initialstringvalueinJSONis00thenifthebuttonispressedit will changed to 10. Likewise with the Turn Off button, if pressed it will access the PHP page lamp_off.php which causesthestringvaluetobe0.Thestateofthisstringvalue willbereceivedbytheNodeMCUsothatthelightwillturnon or off. The GATE panel has the same work method as the LAMP panel, when the Open button is pressed then motor_on.phpwillbeaccessedsothatitchangesthestring valueonthesecondrowtoJSONto1,andwhenthebuttonis closedthemotor_close.phppageisaccessedandthestring value in the second row to 0, so a change in value will be received by NodeMCU resulting in the gate open or close.

Volume: 09 Issue: 06 | June 2022 www.irjet.net p ISSN: 2395 0072 © 2022, IRJET | Impact Factor value: 7.529 | ISO 9001:2008 Certified Journal | Page1003

International Research Journal of Engineering and Technology (IRJET) e ISSN: 2395 0056

Volume: 09 Issue: 06 | June 2022 www.irjet.net p ISSN: 2395 0072

EachbuttondirectstotherespectivePHPpage,butafterthat if the user wants to go back to the index.php page it is necessary to return to the previous page which is quite inconvenient,sotherefreshfeatureisaddedwhenpressing thebuttonsoitwillimmediatelydirectedtoindex.php.

Inthisprogramthethresholdofthesensorreadingvalue of200mAhasbeendeterminedwhichwillbeusedtoknow the status of the lamp where the threshold value is determinedfromthemiddlevaluewhenthelampisofftoon and vice versa. If the value of the lamp registered in the databaseis0orinotherwordsafterpressingtheOffbutton butthesensorvalueismorethanorequalto200mAthenthe statusof“Thereisanerrorinthesensor”willbedisplayed,if thesensorvalueislessthan200mAthestatus“Off”willbe displayed.Ifthestringofthelampinthedatabaseis1orin otherwordsafterpressingthe“Open”buttonandthesensor valueislessthan200mAthenthestatusofthe“Thereisan erroronthelamp”isdisplayed,ifthesensorvalueisgreater than 200mA the “On” status will appear, and if there is a conditionotherthanwhichhasbeenmentioned,thestatus willbeundefined.Theoutputofthesensorvaluecanbeseen in the serial monitor on the Arduino IDE and the determinationofthethresholdvaluecanbeseeninFig 5and Fig 6.

thecurrentsensorvalueistakenfromthemiddlevalueof 180mA and 250mA which is 200mA. After getting the thresholdtodeterminethe sensorstatus,thegraphofthe lampstatuscanbeseeninFig 7,Fig 8,Fig 9,andFig 10.

Fig 7:Currentsensoroutputwhenthelampison

TheOnstatuswillbedisplayediftheuserpressestheTurn On button and the sensor value exceeds the 200mA thresholdvalue.Thegraphcanbeseenwithin5secondsthe sensor value exceeds the threshold value and the sensor valueisseentobefluctuating,butstillabovethethreshold valuewherethisconditionmeetstheconditionsfortheOn status.

Fig -8:Currentsensoroutputwhenthelampisoff

Fig -5:Currentsensoroutputwhenthelampisoff

TheOffstatuswillbedisplayediftheuserpressestheTurn Off button and the sensor value is less than the 200mA thresholdvalue.Thegraphcanbeseenwithin5secondsthe sensorvalueislessthanthethresholdvalueandthesensor valueisseentobefluctuating,butstillbelowthethreshold valuewherethisconditionmeetstheconditionsfortheOff status.

Fig 9:Currentsensoroutputwhenthelampisanerror

Fig -6:Currentsensoroutputwhenthelampison

InFig 5displayedthecurrentsensoroutputwhenthelamp isturnedofffor60seconds,thecurrentfluctuateswhichhas a maximum value of 180mA and in Fig 6 displayed the sensor output sample when the lamp is turned on for 60 seconds.Itcan beseenfluctuatingandhavinga minimum valueof250mAthreshold.Todeterminethesensorstatus

“Thereisanerroronthelamp”statuswillbedisplayedifthe userpressestheTurnOnbuttonandthesensorvalueisless than the 200mA threshold value. The graph can be seen within5secondsthesensorvalueislessthanthethreshold valueandthesensorvalueisseentobefluctuating,butstill belowthethresholdvalue where thiscondition meets the conditions for the lamp status “There is an error on the lamp”.

2022, IRJET | Impact Factor value: 7.529 | ISO 9001:2008

©
| Page1004
Certified Journal

International Research Journal of Engineering and Technology (IRJET) e ISSN: 2395 0056

Volume: 09 Issue: 06 | June 2022 www.irjet.net p ISSN: 2395 0072

Fig 10: Currentoutputwhenthesensorisanerror

"Thereisanerrorinthesensor"statuswillbedisplayedif theuserpressestheTurnOff buttonandthesensorvalue exceeds the 200mA threshold value. It can be seen in the graphthatthesensoroutputhasexceededthethresholdand foraperiodof5secondsthesensorvalueisseentobeless stable, and it has significant fluctuations that indicate an errorinreadingthecurrentvalue.

The gate has 5 statuses, there are Closed, Closing, Opened,Opening,andthemotorhasencounteredaproblem. ClosedstatuswillbedisplayedifthevalueoftheJSONstring onthemotoris0andthevalueofthelimitswitchis0,which means that the gate has touched the limit switch close. ClosingstatuswillbedisplayedifthevalueoftheJSONstring onthemotorpartis0andthevalueofthelimitswitchis1, whichmeansthegatehasnottouchedthelimitswitchclose. Opened status will be displayed if the value of the JSON stringonthemotorpartisworth1andthereadingofthe valuefromtheopenlimitswitchis0whichmeansthegate has touched the limit switch open. Opening Status will be displayedifthevalueoftheJSONstringonthemotorpartis 1 and the value from the opened limit switch is 1, which meansthegatehasnottouchedthelimitswitchopen.The motor has encountered a problem will be displayed if the processofclosingoropeningthegateexceedsthespecified timeof10seconds.

3. RESULTS AND DISCUSSION

Thetestingincludesthefunctionalitytest,lampandmotor responsetimetest,andgatetraveltime.Functionaltesting consistsoftwotests,includingresponsivewebtestingand status of lamp and gate display test. The second test is testing the response time of the lamp and motor done by calculating the time when the button on the web page is pressedandthenthelampisturnedonoroff,aswellasthe motorisspinning.Thelasttestisgatetraveltimewhichis carriedoutbycalculatingthetimeneededforthegatefrom thegatebuttonispresseduntilitisclosedoropened.

3.1 Responsive Web

This test is done by comparing the appearance of the http://monitoringphsuhu.com/home_automationwebpage displayed on the PC screen with the smartphone screen. Display of web pages accessed from a resolution of 1920*1080monitorscreencanbeseeninFig 11.

Fig 11:Webpagedisplayonmonitorscreen

TheappearanceofthewebpageaccessedthroughthePC screenshowsthatthesensortableandstatusarelongand thereisstillemptyspacearoundthepage,butthedisplayis stillcomfortabletoseeandaccess.Displayonthescreenofa resolutionof720*1280smartphonecanbeseeninFig 12.

Fig 12:Webpagedisplayon720*1280smartphone

Thedisplayonthesmartphonescreenismoretightand notallpagesareincludedonthescreen.Thisisbecausethere is a bootstrap feature that is implemented on web pages. Bootstrapisanopensourceframeworkthatisusedtodesign sites and web applications. This software contains design templatesbasedonHTMLandCSSfortypography,shapes, buttons,navigationandotherinterfacecomponents,andcan managewebpagesresponsivelysothattheycanbeseenon all screen variations, such as desktop and smartphone screens.Inthistest,itcanbeconcludedthatthebootstrap featureregulateswebresponsivenesssothatifdisplayedona PCscreenthestatustablewilllooklongerandlookalotof blank spaceon the page andif displayedona smartphone screenitlooksdenser.

3.2 Testing of Lamp Status Display

Thistestisperformedbytestingthedisplaystatusofthe lamp. In the status table in the lamp column there are 4 statuses,thereareOn,Off,thereisanerroronthelamp,and Thereisanerroronthesensor.Thestatusofthesensoris determined by a threshold value of 200mA. The status displayonthelampandsensorareshowninFig 13.

©
Certified Journal | Page1005
2022, IRJET | Impact Factor value: 7.529 | ISO 9001:2008

International Research Journal of Engineering and Technology (IRJET) e ISSN: 2395 0056

Volume: 09 Issue: 06 | June 2022 www.irjet.net p ISSN: 2395 0072

Fig 13:Statusandsensordataoflamp On

The status "On" is displayed if the user pressed Turn On button and the current exceeds 200mA, in this test the currentis31847mA.

Thestatus“Off”isdisplayediftheuserpressedtheTurn Offbutton,thenthestatusofthelampandthesensorvalue canbeseeninFig 14.

Fig 16:Statusandsensordataoflamp Thereisanerror onthesensor

Thestatus"Thereisanerroronthesensor"isdisplayedifthe userpressedTurnOffbuttonthecurrentexceeds200mA,in thistestthecurrentis38919mA.

3.3 Testing of Gate Status Display

Thistestisperformedbytestingthedisplaystatusofthe gate. In the status table in the Fence column there are 5 states,thereareOpening,Opened,Closing,Closed,and the motor has encountered a problem. The gate status is determinedbythebuttonpressedandthestateofthelimit switches.Thestatus“Opening”displayediftheuserpressed theOpenbutton,thenthestatusofthegateandsensordata canbeseeninFig 17.

Fig 14:Statusandsensordataoflamp Off

Thestatus"Off"isdisplayediftheuserpressedtheTurnOff buttonandthecurrentislessthan200mA,inthistestthe currentis2403mA.

Thestatus“Thereisanerroronthelamp”isdisplayedif theuserpressedTurnOnbutton,thenthestatusofthelamp andthesensorvaluecanbeseeninFig 15.

Fig 17:Statusandsensordataofgate Opening.

Thestatus"Opening"isdisplayediftheuserpressedthe Openbuttonandthegatehasnottouchedthelimitswitch open,whichcanbeknownfrom“LimitswitchopenOff”in datasensor.

Thestatus“Opened”isdisplayediftheuserpressedthe Openbutton,thenthestatusofthegateandsensordatacan beseeninFig 18.

Fig 15:Statusandsensordataoflamp Thereisanerror onthelamp

Thestatus"Thereisanerroronthelamp"isdisplayedifthe userpressedTurnOnbuttonthecurrentlessthan200mA,in thistestthecurrentis1.32mA.

Thestatus“Thereisanerroronthesensor”isdisplayed iftheuserpressedtheTurnOffbutton,thenthestatusofthe lampandthesensorvaluecanbeseeninFig. 16.

Fig -18:Statusandsensordataofgate Opened.

©
Journal | Page1006
2022, IRJET | Impact Factor value: 7.529 | ISO 9001:2008 Certified

International Research Journal of Engineering and Technology (IRJET) e ISSN: 2395 0056

Volume: 09 Issue: 06 | June 2022 www.irjet.net p ISSN: 2395 0072

Thestatus"Opened"isdisplayediftheuserpressedthe Openbuttonandthegatehastouchedthelimitswitchopen, which can be known from “Limit switch open On” in data sensor.

Thestatus“Closing”isdisplayediftheuserpressedthe Closebutton,thenthestatusofthegateandthesensordata canbeseeninFig 19.

Fig 21:Statusandsensordataofgate Themotorhas encounteredaproblem

The status "The motor has encountered a problem" is displayediftheuserpressedeitherofOpenorClosebutton andthegatehastouchedneitheroflimitswitchopenorclose, whichcanbeknownfrom“LimitswitchcloseOff”and“Limit switchopenOff”indatasensor.

Fig -19:Statusandsensordataofgate Closing.

Thestatus"Closing"isdisplayediftheuserpressedClose buttonandthegatehasnottouchedthelimitswitchclose, which can be known from “Limit switch close Off” in data sensor.

The status “Closed”isdisplayed if the user pressed the Closebutton,thenthestatusofthegateandthesensorvalue canbeseeninFig 20.

3.4 Testing of Lamp and Gate Response Time

Thistestisperformedbycalculatingthetimewhenthe button on the web page is pressed and then the lamp is turnedonoroff,aswellasthemotorisspinning.Thetime calculation uses a stopwatch so there will be a little time calculationerrorduetothetimeresponsewhenthelightis turnedonoroffandwhenthefingerpressingthestopbutton on the stopwatch there will be slightly different time difference.Calculationoflampandmotorresponsetimesare showninTableI.

Table -1:LampandGateResponseTime

Fig 20: Statusandsensordataofgate Closed.

Thestatus"Closed" isdisplayediftheuserpressedthe Closebuttonandthegatehastouchedthelimitswitchclose, which can be known from “Limit switch close On” in data sensor.

The status “The motor has encountered a problem” is displayediftheuserpressedeitherofOpenorClosebutton thenthestatusofthegateandthesensordatacanbeseenin Fig 21.

No. Time (s) Lamp Gate Turn On Turn Off Open Close 1. 29 2 21 17 2. 19 24 14 2 3. 19 21 18 16 4. 2 21 27 17 5. 21 2 57 16 6. 2.9 1.9 1.3 2.5 7. 1.8 1.8 2.2 2.7 8. 1.3 2.2 2 2.4 9. 2.1 2.3 2.7 1.8 10. 23 16 26 45 Average 212 204 245 225

Testingperformedby10trialofresponsetimeswhichis calculated by the average time of response time when the lightswitchispresseduntilthelightisonis2.12secondsand whenthelightswitchisturnedoffuntilthelightgoesoutis 2.04seconds.Theaverageresponsetimewhenthegateopen button is pressed until the gate opens is 2.45seconds and

©
Journal | Page1007
2022, IRJET | Impact Factor value: 7.529 | ISO 9001:2008 Certified

International Research Journal of Engineering and Technology (IRJET) e ISSN: 2395 0056

Volume: 09 Issue: 06 | June 2022 www.irjet.net p ISSN: 2395 0072

whenthegateclosebuttonispresseduntilthegateclosesis 2.25seconds.Timeresponsespeedisinfluencedbythespeed oftheinternetnetworkwhentesting,thefastertheinternet network,thefastertheresponsetime.

4. CONCLUSIONS

Thispaperpresentsthetestingresultsofresponsiveweb, lamp status display, gate status display, lamp, and gate responsetime,aswellasgatetraveltime.Ontheresponsive design test the display on the smartphone screen is more tight and not all pages are included on the screen. This is becausethereisabootstrapfeaturethatisimplementedon web pages. It can be concluded that the bootstrap feature regulates web responsivenesssothatifdisplayedona PC screen the status table will look longer and look a lot of blankspaceonthepageandifdisplayedonasmartphone screenitlooksdenser.

Onthelampstatusdisplaytestthestatus"On"isdisplayedif the user pressed Turn On button and the current exceeds 200mA.Thestatus"Off"isdisplayediftheuserpressedTurn Off button and the current less than 200mA. The status "There is an error on the lamp" is displayed if the user pressed Turn On button and the current less than the 200mA. The status "There is an error on the sensor" is displayediftheuserpressedTurnOffbuttonandthecurrent exceed200mA.

Onthegatestatusdisplaythestatus"Opening"isdisplayedif the user pressed the Open button and the gate has not touched the limit switch open, which can be known from “LimitswitchopenOff”indatasensor.Thestatus"Opened" isdisplayediftheuserpressedtheOpenbuttonandthegate hastouchedthelimitswitchopen,whichcanbeknownfrom “LimitswitchopenOn”indatasensor.Thestatus"Closing"is displayediftheuserpressedtheClosebuttonandthegate hasnottouchedthelimitswitchclose,whichcanbeknown from “Limit switch close Off” in data sensor. The status "Closed"isdisplayediftheuserpressedtheClosebuttonand thegatehasnottouchedthelimitswitchclose,whichcanbe known from “Limit switch close Off” in data sensor. The status"Themotorhasencounteredaproblem"isdisplayedif theuserpressedeitherofOpenorClosebuttonandthegate hastouchedneitheroflimitswitchopenorclose,whichcan be known from “Limit switch close Off” and “Limit switch openOff”indatasensor.

AverageresponsetimewhentheTurnOnbuttonispressed untilthelightisonis2.12secondsandwhentheTurnedOff buttonispresseduntilthelightgoesoutis2.04seconds.The average response time when the Open button is pressed until the gate opens is 2.45 seconds and when the Close buttonispresseduntilthegateclosesis2.25seconds.

REFERENCES

[1] Diviandi Muhammad, Ghalib Eko. “IoT Based Smart Lamp Using Arduino”, Journal of Electrical and ElectronicsEngineering,Vol2.No2,2018.

[2] AmirudinMurtaza,RosinaMohamad.“Implementasiof Vehicle Ventilation System Using NodeMCU ESP8266 for Remote Monitoring”, Bulletin of Electrical EngineeringandInformatics,10(1)327 336,2021

[3] ChrisDavis,MikeSchiller,ITAuditingUsingControls toProtectInformationAssets,3rdEdition:McGraw HillEducation,2019

[4] Einstronic.IntroductiontoNodeMCU.(2017)[Online]. Available:https://einstronic.com/wp content/uploads /2017/06/NodeMCU ESP8266 ESP 12E Catalogue.pdf.

[5] TrevorLinsley,BasicElectricalInstallationWork,9th Edition,RoutledgePublisher,2018

[6] AllegroMicrosystemsLLC.ACS712Datasheet.(2017) [Online]. Available: https://www.allegromicro.com /en/Products/Current Sensor ICs/Zero To Fifty Amp Integrated Conductor Sensor ICs/ACS712.aspx

[7] STMicroelectronics, L298 Dual Full Bridge Driver. (2018)[Online].Available:https://www.sparkfun.com /datasheets/Robotics/L298_H_Bridge.pdf.

BIOGRAPHIES

WahyudiobtainedB.Eng.degreein UNDIP, M.Eng degree in ITB, and Dr. degree in UGM. His research interestsareincontrolsystemand instrumentation.

Arifaldy Satriadi obtained B.Eng. degree in UNDIP. His research interestsareincontrolsystemand instrumentation.

Imam Santoso obtained B.Eng. degreeinUNDIP,M.Eng.degreein inUGM.Hisresearchinterestsare telecommunicationsystem.

Yuli Christyono obtained B.Eng. degreeinUNDIP,M.Eng.degreein inUGM.Hisresearchinterestsare telecommunicationsystem.

© 2022, IRJET | Impact Factor
7.529 | ISO 9001:2008 Certified Journal | Page1008
value:

Turn static files into dynamic content formats.

Create a flipbook