IoT Based Vehicle Parking Smart Slot Availability Detection (VPSSAD)

Page 1

International Research Journal of Engineering and Technology (IRJET) e-ISSN: 2395-0056

Volume: 09 Issue: 06 | Jun 2022 www.irjet.net p-ISSN: 2395-0072

IoT Based Vehicle Parking Smart Slot Availability Detection

Sachin

1,2Department of Post Graduation, MBES COE Ambajogai (MS), India 1,2Dr. B. A. T. U. Lonere, India

2Professor & Head of Department, MBES COE, Ambajogai (MS), India ***

Abstract - In this latest virtual generation, we guarantee that almost everyone has a smartphone and no additional hardwareisrequiredfortheconsumerinterface.Asarule,big cities have at least one car that you can easily pay for. Therefore, the city parking problem is over. This causes parking problems, heavy traffic and high pollution. This is a problemfacedinmanycitiestoday.Vehicledriverswastemost of their time finding available parking spaces. We will look at a demonstration of how to mitigate these parking problems and perform efficient IoT based valley services. Traffic management systems have been introduced in many urban areas, and new parking guidance systems have been introduced, which are parking guidance information technologies (PGIs) for good parking. With the IoT, you can build the world's largest city groups at incredible speeds and build integrated parking systems. This scheme aims to increase the number of in vehicle devices that detect the number of automatic slots by extending the parking app for free parking using a reputation detection approach. This document uses an Android application. Due to the rapid populationgrowthinurbanareas,almostallcitizensusecars. This technology sends transaction data about parking in smartcities.Themanualparkingguidancesystemhasseveral drawbacks. Very expensive maintenance of parking system, time required to generate results, double data entry.

1. INTRODUCTION

Nowadaysinmetropolitancitiesitisverydifficult tofindfreeparkingslotduetothehighgrowthofvehicles.It is especially difficult to park a car in a metro city. in this project we aim at solving the problem of the driver by knowingavailableparkingspaceforthecartobeparked.is thereareanyfreeparkingspacesareavailableornotcanbe found by using their smart phone without having to deal withthehassleofdrivingaroundforfindingparkingspace.

TheArduinobaseddevicethatisusedinthisproject alongwithsensorsandtelnetappcanhelpinfindingthecar parking space. The Arduino is an open source electronic devicebasedonaneasy to usehardwareandprogrammed for interfacing with any sensors or modules. The Arduino program will be written to control all of the components usedtosolvetheproblem.Themainobjectiveistobuild a

(VPSSAD)

car parking demonstration unit that contains five parking spaces. The idea of the project is to make sure, that the driverwhoaimstoparktheircarintheparkingwillknowif thereareanyparkingspacesavailabletohimanimportant contributing factor will be an android application. The intention of this project is to indicate the number of free spaces.

2. Background

The motivation behind selecting the proposed system was got from Dundrum Shopping Centre underground car parking system. This car parking is very largespacetoparklargenumberofvehicles.insuchplaces identifying the parking slot free or not is very difficult in such cases android app based information on the tip of smart phone can help the time consuming process of identifyingparkingslot.

The LED’s that display in front of parking place comesinhandytoknowtheparkingslotisavailableornot,if LEDBlinkwithREDisidentifiedasnotavailable,TheLED will be GREEN then it is identified as space is available. It helps in finding parking place with ease and faster way Moreover,theLED’sdisplayingallovertheparkingareawill revealhowmany(ifany)parkingslotareavailableatthat time.thesefactorsinspiredtodevelopcarparkingprototype module[4].

3. Literature Review

Therearevariousmethodsforthedevelopmentof carparking automation,studyof manypapersshowsthat humaninvolvement[1]incarparkingismore.Thisshould bereducedconsiderablyandthatwillbethemainobjective of designing an automatic car parking allocation system. There is no automation in practice when it comes to car parkingallocationinourcountry.

CountrieslikeEurope,theUnitedStates,andJapan have implemented advanced mechanism in making automatedcarparkingallocationsystems[1].Therefore,we madethisprojectusingsimplesensorsandamicrocontroller [2]. Since human interference is seen in allocating spaces, unnecessarycongestionsofvehicleshappen[3],especially duringpeakhours.Thus,optimalresultsare obtainedata low cost when basic sensors are used instead of using

© 2022, IRJET | Impact Factor value: 7.529 | ISO 9001:2008 Certified Journal | Page 772

International Research Journal of Engineering and Technology (IRJET) e ISSN: 2395 0056

Volume: 09 Issue: 06 | Jun 2022 www.irjet.net p ISSN: 2395 0072

conventionalmethodsasseeninshoppingmalls[4].Inthis system,wehaveinsertedanIRsensorattheentranceofthe gateonbothsidesanditisplacedineverycarparkingslot availableindividually.Inparkingslotstwosensorsarefixed underground, the distance between two sensors is small enough to detect all the hatchback cars in India. This will helpplacesensorseffectivelyintheparkingsystem[5].

Therefore,nocarswillbeleftundetectedbytheIR sensor.HereweuseArduinoasthemicrocontroller[6]to transfer the information received by the sensors to the servomotor,LCD,LEDs,etc.LEDs,LCDs,andservomotorare connectedtoArduinoasoutputdevices.Thus,itreactsbased on the inputs obtained from the sensors i.e., detection of vehiclesandallocationofplace[8].Thiswillbeanoptimal car parking allocation mechanism and it will have a cost effective approach in designing. Servomotor was used for gatesopenandcloseoperations,andLCDisusedtodisplay the details of a parking slot available with is a content addition from the references. In some cases, RFIDs were used. The usage of RFID mechanism will provide more accurate results with high efficiency. But this mechanism cannotbeappliedeverywheresincepeoplevisitingthespots cannotbepredictedbeforetheirarrival.

The input information that we receive are very anonymous.ThereisnoplaceforanonymitywhenRFIDsare used.ItisimpossiblepragmaticallytoprovideRFIDreceiver tagstoallcarstobeparked[8].Initially,whenthecarenters throughthegate,theIRsensorinthegatedetectsthecarand sendsthesignal tothe microcontroller[9],which resends thesignaltotheservomotorafter checkingthenumberof slots available for parking. The servomotor is turned 90 degreesuptoopenthegatewhenthereisaplaceavailable topark[9].TheIRsensorattheothersideofthegateisused tocountthenumberofcarsenteringtheparkingareaandit decrementsthecountsanddisplaysthemonanLCD.

Thedisplayshowstheremainingnumberofempty car parking slots and the total number of slots occupied already. LED indication is used to show specifically which slotisfilledandwhichslotisempty.Intheparkingslots,the IRsensorinsertedundergrounddetectsthecarandsends thesignaltothemicrocontroller[11].Thissignalmakesthe LEDactivateandthespecificslot’sLEDisturnedoff.Ifaslot is filled, the LCD will show that the slot is occupied. Thus, providinginformationabouttheoccupiedslotstothedriver andtheycangoforanotherfloor.Thus,weaimtoproposea car parking allocation system that represents a fully automated model with minimal human intervention and overcomethelimitationsofexistingsystems.

4. Existing System

Therearevariousparkingsystemshavebeendone inthepastyears.However,theadvancementtechnologyof hardwaretowardsIndustrialRevolution4.0requiresusasa

researchertoproposeasmartparkingsystemthatsuitswith the revolution. This section reviews various works conductedonsmartcarparkingsystemsfromtheliterature.

Firstly,Elsieetal.,[12]suggestedanautomationofRealtime car parking system (RTCPS). RTCPS is the integration of mobile cloud computing (MCC) and vehicular networking (VN) system which apply the idea of integrated communication computing platforms (ICCP). The ICCP’s goalsaretodevelopaproductivewaytoaddressissuessuch as inappropriate parking management scheme, traffic congestioninparkinglots,unsecuredofvehicles,andother Infrastructure to Vehicle (I2V) services to deliver data distribution and service content to connected Vehicular Clients(VCs).

Incontrast,Mutiaraetal.[13]proposedamodule that uses both, an ultrasonic PING sensor and a microcontrollerNodeMCU.Themoduleprovidesalow cost wirelessparkingmodulewithaparkingsensortodetecta vehicleandanunoccupiedparkingspaceLEDdisplay.The moduleconnectedtothemainserverwirelesslyviaarouter. The module would cost less than the average marketable retail prices of equivalent module. By taking advantage of cutting edgetechnologiessuchasIoT,CloudComputingand DeepLearning,ParkSmart[14]aimstosolvethedifficultyof findinga free carpark in publicand privateareassuchas towns,malls,andetc.Thekeycomponentforthissystemis camera thatusesspecializedembeddedsystemstocollect thestreamthatwillsendthedatatothemainserver.Ituses wideanglecamerastooptimizethenumberofmonitoredcar parkingspaces.Thedatafromthecamerasaresendtocloud byimplementingtheEdgeComputingparadigm.Acomputer vision algorithm is design to classify the parking spaces, giventheirspatialconfiguration.Themobileapplicationor browsersaretheendingpointforpeoplelookingafreespot toparktheirvehicle.

WiththeIoT,Alsaferyetal.[15]proposedasmart car parking system solution for smart cities internet of things.Asidefromprovidinginformationaboutthenumber ofparkingspacesandnearestparkingspaces,theirsystem includedwithroadstrafficcongestionstatus.Theyapplied themachinelearningalgorithmbasedondataanalysisand dataprocessingfromthespecificdatacollectedbytheirown. They use cloud web service to collect data from fog microcontroller distributed devices around the users, analyzeandprocessthedata,beforepassingtheinformation of the road congestion and nearest parking space to the users.Tocollectthedata,thesystemrequireslotsofefforts whichareexpensiveandcostly,whilethemachinelearning algorithmshouldn’tbetoocomplextoanalyzelotsofdatain a real time. Both, deep learning, and machine learning features are still new and developing. Hence, the implementationsrequireextracostofinfrastructureinterm orsoftwareandhardware.

© 2022, IRJET | Impact Factor
7.529 | ISO 9001:2008 Certified Journal | Page 773
value:

International Research Journal of Engineering and Technology (IRJET) e ISSN: 2395 0056

Volume: 09 Issue: 06 | Jun 2022 www.irjet.net p ISSN: 2395 0072

Differently, Chandran et al. [16] recommended a parkingreservationsystemusingAndroidapplication.They propose to use Infrared sensor which allocated in the parkinglottodetectthepresenceofparkedvehicles.User canreservethelotinadvancebeforereachtothelocation.

Meanwhile,Fikri&Hwang[17]dedicatedtheirapplication for disabled people. They propose to secure the disabled parkingspacebyusingNear fieldcommunication(NFC)tag readerandalarmsystem.

Recently, Al Turjman & Malekloo [18] conduct a survey review about IoT smart parking system. They discussed the software and hardware design implementationsthatcommonlyusedintheliterature.

5. Proposed System

The main problem is to find a parking niche, whetherintheshoppingboardwalkorcompaniesoratthe fieldorinhospitals.Anaverage,peoplespentmuchtimeto find a suitable parking. Most of the people situate their vehiclesinplacesnotdesignatedforparking,andparkingin placesnotreservedforparkingplaces.Generally,thereare reasonstosituatepeopleinplacesnotreservedforparking similar as the area designated for parking isn't enough to feedtherequirements.

Thisisduetotheweakplanningandnotallowingof resultstokeeppacewiththelargeincreaseinthenumberof vehicles, and utmost people situate the vehicles for long timeswithoutallowing.Driveslookingforparkingspaceisa majorcauseofbusinesstrafficandaccountsfor30.

TraditionalparkingSystemInrecenttimes,number ofvehiclespossessorsareaddingdaybyday,whensomeone tries to find a position to stop his auto after a long day of work surprised by the lack of parking to stop his vehicles andseethemotoristpassespositionsfurtherthanformerly tofindhimaposition.

Traditionalparkingconsistsofonlytwopassagesto enterandexitharborage.Insomeparkingonlyoneentrance toenterandoutofspace,whileparkingspacesaresmallfor asmallvehicle,whilethebigvehicletakesfurtherthanone position, which makes effects worse, occasionally the vehiclesstandsbutwhenitisn'tpossibletoopenthe.

The vehicles are scratched with the coming auto becausetheparkingistoosmallandcannottakeupenough spacebetweenvehiclesfortheparking,butwhenyouexit takealotoftimetogetoutofthevehiclesforfearofhitting anyvehiclesnear in.

Smart parking system the traditional parking has beendevelopedtoaparkingsystemthathelpsthemotorist to know the enthralled and available positions through a

displaythatcontainsthenumberofavailableparkingspaces andwheretheyare.

Thissystemisusedinnumerousplacesandbreak theproblemofarbitraryparkingandnottostandinplaces not available to stand up. Smart parking consists of two networks,anexternalnetworkandaninternalnetwork,the externalnetworkisthatthestonerconnectstotheInternet and enter the operation of smart parking to reserve a position and be reserving anywhere available in a data network,andthestonerentersthegarçonofsmartparking tobesuitabletoreservetheaskedpositionwithouttheneed topierceparkingthroughtheoperationthestonercanknow anyvacantpositionsandavailableandplacesparking.

The internal network of parking is the process of connecting all bias smart parking When the garçon is transferringasignaltothepallandthepartofthepallshoot thissignaltothedisplayscreenandfromthedisplayscreen tothedetectorandthedetectortothetopofthepositionand viceversaandthiscommunicationisdoneinternallywithout theinterventionofanyhandorstoner.

* Our paper aims at regulating parking allocation system with delicacy without any mortal hindrance to avoid the business traffic before parking places with introductory electronicfactors.

* It's designed in such a way to be enforced in shopping complexes,promenades,multi storestructures,apartments toregulateparkingallocationespeciallyduringpeakhours.

*Itdisplaysthenumberofemptyparkingplacesavailableat the entrance itself thereby reducing the time loss that happens in searching for empty parking places. It also displays the specific space available for parking in the entrance.

*Itrestrictstheentryofvehicleswhentheparkingareais full and regulate the entry of vehicles entering inside the parkinggaragesystematically.However,thegatewaywillbe closed,ifalltheplaceswereenthralledformerly.Nofarther entrieswillbeallowedoutside.

Therefore, the motorist will search for a space in another bottomoftheparkinggarage.

© 2022, IRJET | Impact Factor value: 7.529 | ISO 9001:2008 Certified Journal | Page 774

International Research Journal of Engineering and Technology (IRJET) e ISSN: 2395 0056

Volume: 09 Issue: 06 | Jun 2022 www.irjet.net p ISSN: 2395 0072

3. CONCLUSIONS

This projected system, we can find out the free niche in the parking zone and it can also be used for time savingpurpose.Thiscanbeexecutedinareal timeterrain andtheagreeingdatacanbereckonedanddisplayedonthe webrunnerormobileoperation.Thissystemcanreducethe forceradiatesaneffectiveresultforthereal timeproblem. Therefore, this design finds its operations in numerous cases. The system has nicely satisfied the introductory effectssimilaraschancingafreeparkingnicheintheparking areainsidetheboardwalk.Butstill,thepowerforceforthe processor and detectors has been powered ON for the fulltime.Inforthcomingimprovementpaymentforparking timecorrespondingtothespecificautocanbeintendedand paymentthroughonlinebyconnectingbankingaccountto the mobile operation. Another result for calculating the parkingtimeisbyusingthecamera.

REFERENCES

[1]. Noor N.M, Z Razak and Mohd Yamani, ―Car Parking System: A Review of Smart Parking System and its Technologyǁ,InformationTechnologyJournal,2009.

[2]. Mohammed ahamed, wangguangwei “STUDY ON AUTOMATED CAR PARKING SYSTEM BASED ON MICROCONTROLLER”.Internationaljournalofengineering researchandtechnologyISSN:2278 0181,volume 3,issue 1,January 2014

Fig 2:ExpectedWorkingofCarParkingSystem

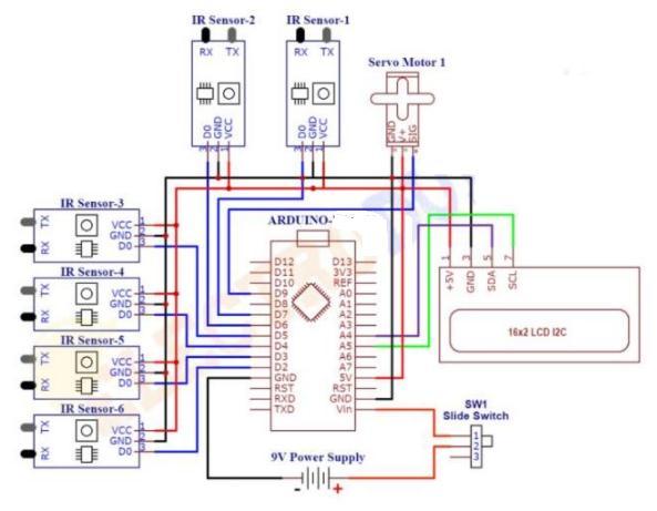
Inthisproject,wearegoingtoimplementsmartcar parkingsystem,weareusingIRsensorswhichwilldetectthe carisparkedintheslotornot.Ifcarparkedthenitwillshow spaceisoccupiedorempty.ByusingESP8266NodeMCUkit we can achieve the concept of IoT. Which will display on Androidmobilephone.

6. Future Enhancement

Inforthcoming,audioenableddirectingtechnique are to be merged in this system. Therefore, this will give informationtothedriverifhefailstoseetheLCDdisplay. Collectionofparkingchargesthroughdigitalizedplatforms withNPCI’sBHIM,UPI,FASTAGetc.willreducefurthertime lagincollectionofcharges.Prebookingofslotsusingmobile applications of the specific malls, offices will be helpful in parkinganditwillbehelpfultopersonswithEVssincethey requirechargingspots.ApplicationsofIoTsinthisfieldwill open more channels and address many short comes. Differentwaysforincomingandoutgoingaretobeaddedto reducefurthercongestion.

[3].Wuhongwang“METROPOLISPARKINGPROBLEMSAND MANAGEMENT PLANNING SOLUTIONS FOR TRAFFIC OPERATION EFFECTIVENESS” hindawi research paper, volume2012,articleID 678952

[4]. Ma. Janice J. Gumasing and Charles Aaron V. Atienza “ParkingSystemforShoppingCentersinMetroManila”IEEE journals

[5].DharminiKanteti,D V SSrikar,T KRamesh, “Intelligent ParkingSystem”inIEEEjournals

[6]. Sungheetha, Akey, and Rajesh Sharma. "Cost Effective EnergySaving System in Parking Spots." Journal of Electronics2,no.01(2020):18 29.

[7].Anand,J.V."AutomaticTrafficControlTechnologiesfor RemoteMonitoringOfUnmannedRailwayGates."Journalof Electronics2,no.01(2020):30 37.

[8] MasihaSabnam, Mousumi Das, Parismita A Kashyap Automatic Car Parking System AJET, ISSN: 2348 7305, Volume4(1),2016

[9] Janhvi nimble, Priyanka bhegade, snehalsurve, priyachaugule “AUTOMATIC SMART CAR PARKING

© 2022, IRJET | Impact Factor value: 7.529 | ISO 9001:2008 Certified Journal | Page 775
Fig 1:ProposedDiagram

International Research Journal of Engineering and Technology (IRJET) e ISSN: 2395 0056 Volume: 09 Issue: 06 | Jun 2022 www.irjet.net p ISSN: 2395 0072

SYSTEM”. International journal of advances in electronics andcomputerscienceISSN 2939 2835volume 3,issue 3, march2016

[10]A.AKambleandADehankar―ReviewonAutomaticCar Parking Indicator System, International Journal on recent andinnovationtrendsincomputingandcommunication,Vol 3no.4pp2158 2161

[11] Walter Balzano and Fabio Vitale ―DiG Park: a smart parking availability searching method using V2V/V2I and DGP classproblemǁinIEEE2017.

[12]Elsie,A.C.,etal."Realtimecarparkingsystem:Anovel taxonomy for integrated vehicular computing," in 2017 International Conference on Computing Networking and Informatics(ICCNI),Lagos,2017,pp.1 9

[13]Mutiara,G.A.,Agung,A.A.G.,&Handayani,R.“Lowcost wireless parking module design and implementation”, in Proceeding of 2017 11th International Conference on Telecommunication Systems Services and Applications (TSSA2017)2017,pp1 5

[14] Mauro, D. D., et al. "Park Smart.", in 2017 14th IEEE International Conference on Advanced Video and Signal BasedSurveillance(AVSS),Lecce,Italy,2017,pp.1 5

[15]Alsafery,W.,etal.“SmartCarParkingSystemSolution for the Internet of Things in Smart Cities”, in 1st International Conference on Computer Applications and InformationSecurity(ICCAIS2018),2018,pp.1 5

[16]Chandran,M.,Fadila,M.,NurSabapathy,etal.“AnIoT BasedSmartParkingSystem,”JournalofPhysics:Conference Series,Vol.1339(2019),pp.012044

[17]Fikri,R.M.,Hwang,M.“Smartparkingareamanagement systemforthedisabledusingIoTandmobileapplication”,in Proceedings 2019 IEEE International Conference on Internet of Things and Intelligence System, IoTaIS 2019, 2019,pp.172 176

[18] Al Turjman, F., Malekloo, A., “Smart parking in IoT enabledcities:Asurvey,”SustainableCitiesandSociety,Vol. 49,pp.101608,May2019

BIOGRAPHIES

Sachin Tupsoundre, has completed his B Tech Degree from E&TC Department & pursuing Masters in Digital Communication Department in MBES college of Engineering, Ambajogai,India.

Prof. V. V. Yerigeri, has completed B.E in Electronics & Communication Engineering & M.E in Power Electronics & Perusing Ph.D. in Signal Processing. He has teaching experience of more than 24 Years He has presented many papers in National & International Conferences & Published more than 50 papers in National & International Journals.

© 2022, IRJET | Impact Factor value: 7.529 | ISO 9001:2008 Certified Journal | Page 776
d A uthor Photo

Turn static files into dynamic content formats.

Create a flipbook