Skip to main content

Smart Crop Prediction System and Farm Monitoring System for Smart Farming

Page 1

International Research Journal of Engineering and Technology (IRJET) e ISSN: 2395 0056

Volume: 09 Issue: 05 | May 2022 www.irjet.net p ISSN: 2395 0072

Smart Crop Prediction System and Farm Monitoring System for Smart Farming

Abstract

AgricultureismainpartofourNationandalsohavean important role in Indian economy by providing large amount of Domestic food security. However nowadays, agricultural production and prediction is getting impoverished due to climatic changes, that will negatively affect the economy of farmers by getting poor yield and also farmers will be less friendly towards prediction of crops.Thisresearchwillhelplearnerandpoorfarmerasa guidance for cultivation of crops according to soil and climate condition by the use of modern technologies like Machine Learning (ML) and Internet of Things (IOT). The data regarding seeds and crops are collected with appropriate parameters like Soil types, Temperature, Moisture holding capacity of soil and Humidity which will help to get prosperous growth. Moreover, to this we have developed a module by which farmer will be able to monitorthefarmfromaremotedistance.

1. INTRODUCTION

Agriculture is the vital source of income for the bulkiest community in India and it also contributes towards Indian economy. Although, technological involvement and its application are still in development stageforagriculturalsectorinIndia.

People use local techniques like smell of rotten eggstopreventthedamagecausedbyanimalintervention from animals such as wild boar, elephants and rats. So, farmersusedtospraysolutionofrotteneggsphysicallyin their field and use fire crackers to avoid entering of animals into the field. This leads to low crop yield and substantial financial loss for farmland owners. This problem is so severe that due to such regular attacks on animals,thefarmersoftenprefertoleavetheareasbarren. This system allows us to keep inform about entrance of animals away from the farmlands and also provides flexibilityforsurveillance.

Due to Global Warming and sudden climatic changesleadstodamagingofcropsandincreasingsuicide rateoffarmers.Withthecontinuousgrowthinpopulation the demand for food supply is increasing day by day, so farmers are using extensive amount pesticides and fertilizers to increase profit in limited time which results in poor crop quality and damaging the soil nutrients and waterholdingcapacityofsoil.

Growing industrialism needs land for expansion of industries, which results in lack of land for agriculture. Not only this but also pollutants from industry increase salinity of soil and contaminates it which makes it less usefulforagriculture.

People need to focus to implement automation in agriculturalsectortogetmaximumpossibleyield.Forthat purpose,weneedsmartsystemformakingcropselection easier and to monitor the farm from remote places. In additiontothisanintelligentsystemisrequiredtocontrol and manage the farm. This can be achieved by using modern technologies like Machine Learning (ML) and Internet of Things (IOT) with the help of different electronics component such as microprocessors, sensors to detect temperature, moisture content, and an Internet ordevicessuchassmartphoneorcomputers.

1.2 MOTIVATION

While rise in the population of country results in increasing food demand. For that farmer needs to understand smart and developed farming techniques to overcome the result which was given by old and local techniques. So the main motivation is to develop a easy andfarmerfriendlytechniquesforsmartfarming.

1.3 PROBLEM STATEMENT

Weneedtounderstandthefeaturesandcharacteristicsof different soil types to know which crops grow better in certain soil types. Machine learning techniques can be helpful in this case. Here we can use clustering technique togroupdata,and thenclassified the data bytheorder of soil and places with Random Tree algorithm. Then use apriority Mining process to create an association rule to get suitable crops for the specific soil. Series of soil and landtypes

2. LITERATURE SURVEY

In [1] the authors A. V. Deorankar and A. A. Rohankar proposed“thestudyofcurrentresearches,theproblemsit addressed, and its prospects. The emphasis is focused on the analytical study of various advanced and efficient classification mechanisms and techniques. Proper utilization of the number of features of remotely sensed data and selecting the best suitable classifier are most importantforimprovingtheaccuracyoftheclassification.

© 2022, IRJET | Impact Factor value: 7.529 | ISO 9001:2008 Certified Journal | Page3518 ““
””
***

International Research Journal of Engineering and Technology (IRJET) e ISSN: 2395 0056

Volume: 09 Issue: 05 | May 2022 www.irjet.net p ISSN: 2395 0072

The knowledge based classification or Non parametric classifiers like decision tree classifier or neural network have gained more popularity for multisource data classificationinrecenttimes.”[1]

In [2] the authors Medar, Ramesh & Rajpurohit, Vijay & Shweta, Shweta have done crop prediction using machine learningtechniques.Farmingtechniquescanbeimproved using machine learning techniques. By using Machine learning techniques farmers can get accurate and useful informationwhichwillimproveyield.

In [3] the authors P. S. Vijayabaskar, R. Sreemathi and E. Keertanaa had constructed “a model for testing the soil fertility. It also suggests the crop which has to be planted dependinguponthevalueobtainedfromthesensor.Italso provides the regional wise information about the crop in theformofgraph Italsosuggeststhefertilizer whichhas to be added to the soil in order to increase the crop productivity”[3]

In [4] authors R. Nikhil, B. S. Anisha and R. Kumar P. constructed a system that describes ML and IOT techniques combination to make farming smart and efficient.” Crop prediction helps the farmers to grow suitable crops depending on the soil parameters by the use of machine learning techniques and it also helps in preventionoftheintruderslikewildanimalsintothefield. Italsohelpsinwaterconservationbysupplyingtheplants / field with minimal amount of water automatically through the help of sensors depending on the water requirements.”[4]

In [5] the authors N. A. M. Leh, M. S. A. M. Kamaldin, Z. Muhammad and N. A. Kamarzaman constructed a system for smart irrigation using Internet of Things(IOT) and Arduino Mega 2560. Authors also provided the limitation ofprojectwhichistheyhavetoapplysoilmoisturesensor to every plant, that makes project very large and expensive. In the system a blynk application software is used ontheSmartphone.

In[10]theauthors D. J.Reddyand M.R. Kumar haddone research over “a systematic review that extracts and synthesize the features used for CYP and furthermore, there are a variety of methods that were developed to analyze crop yield prediction using artificial intelligence techniques. The major limitations of the Neural Network are reduction in the relative error and decreased prediction efficiency of Crop Yield. Similarly, supervised learning techniques were incapable to capture the nonlinear bond between input and output variables faced a problem during the selection of fruits grading or sorting.”[10]

3. PROPOSED SYSTEM

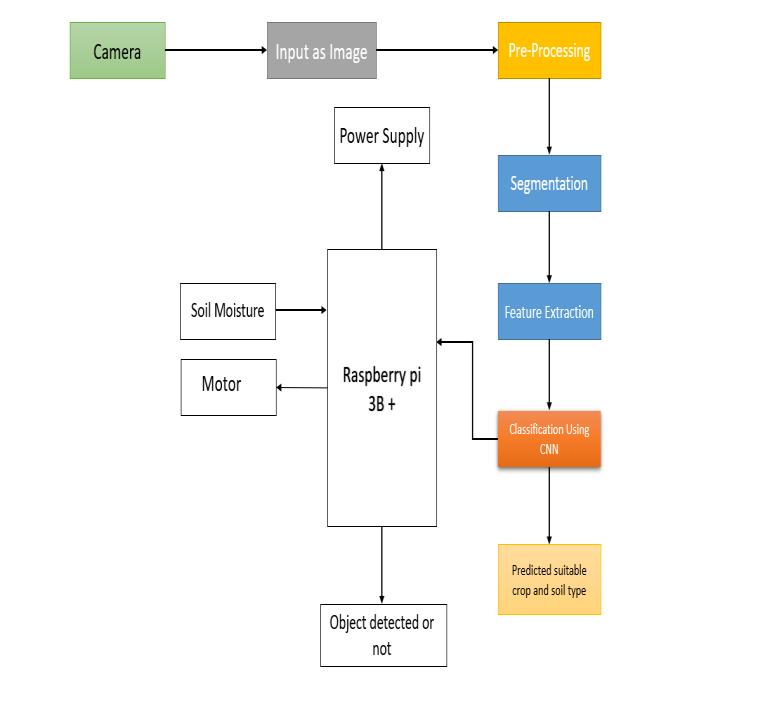
Thissystemwillpredictthesoiltypeandthenafteritwill suggest suitable crops according to the soil type. We propose a system for prediction of crops and farm monitoring comprises of hardware. The proposed hardware combination consists of controller (Raspberry Pi), Camera, Soil moisture sensor, Motor. The designed module continuously monitors the Farm Camera gives input as image. It undergoes image processing i.e. first it undergoesPre processing.Thenthatpre processedimage is send for segmentation. After segmentation feature extraction of image will take place. Then it undergoes classification which will be done with CNN algorithm and it will predict suitable crop according to soil type. Soil moisture sensor is input to raspberry pi and motor is outputforraspberrypi

4. BLOCK DIAGRAM

Fig (4.1)

5. Methodology

In this system there are total 2 subsystem, First one will predict the soil type from given image and suggest a suitablecrop accordingto thesoil type.Inthissystem we are going to use CNN (Convolutional Neural Network) algorithm. In this image given from user goes under processes such as pre processing, feature extraction and segmentation and then it will be classified using CNN and predict the soil type and will suggest a suitable crop accordingtothesoiltype.Thebelowtable(5.1)istablefor analysisforropsaccordingtothesoiltype.

© 2022, IRJET | Impact Factor value: 7.529 | ISO 9001:2008 Certified Journal | Page3519

International Research Journal of Engineering and Technology (IRJET) e ISSN: 2395 0056

Volume: 09 Issue: 05 | May 2022 www.irjet.net p ISSN: 2395 0072

SoilType Crops

Alluvial Soil Wheat, Bajra, Maize, Green and Black Gram,Cotton,Barley,Jute,Tobacco.

Claysoil Brussels sprouts, Cauliflower, Broccoli, Cabbage.

BlackSoil Jowar,Cotton,Sugarcane,Rice. AridSoil Millets,Barley,Wheat,Maize.

SandySoil Potatoes, Carrots, Tomatoes, Radishes, Watermelon,Beans,Cucumber.

Table (5.1)

Second system is field monitoring system, In this we are going tousethecamera and detecttheanimalsorobjects that are entered in the field and communicate with the farmer via sending a SMS and also going to check the water level of soil as low or high and according to water level irrigation will be done and the SMS will also be sent to farmer regarding water level in soil. For Object detectionweare goingtousecamera and thedataset will be COCO dataset, Camera will capture image and dataset will do the Segmentation and key point detection and accordinglyresultwillprovidedonscreenandSMSwillbe senttotheFarmer.Forcheckingthewaterlevelinsoilwe are going to use soil moisture sensor which will measure volumetric water content in soil and SMS will be sent to Farmer regarding it, if water level is low then Motor will beonandwaterwillbecirculatedinthefield.

5.2 ALGORITHM

Algorithm which is used in the proposed system for identification of soil type is CNN (Convolutional Neural Network) Algorithm. As in any other neural network, the input of a CNN in this case is an image, which is passed through a series of filters in order to obtain a labeled output that can then be classified. The particularity of a CNN lies in its filtering layers, which include at least one convolutionlayer.Theseallowittoprocessmorecomplex picturesthanaregularneuralnetwork.Whereasthelatter is well adapted for simple, well centered images such as hand written digits, the use of CNNs in image analysis ranges from Face book’s automatic tagging algorithms, to objectclassificationanddetection,inparticularinthefield of radiology. Convolutional Neural Networks specialized forapplicationsinimagevideorecognition.CNNismainly usedinimageanalysistaskslikeImagerecognition,Object detectionSegmentation.

Fig(5.1.1)showslayersandprocessofCNNalgorithm.

Fig (5.1.1)

In the proposed system, there are three Convolutional layers followed by pooling layers as shown in Fig (5.1.1) Thecombinationofconvolutionallayersandpoolinglayer known as Featureextractor. After passing image through Feature extractor it will by flattened again and will be classifiedthroughClassifier.

6. RESULT AND ANALYSIS

Results of the implemented project are as follows. The belowfiguresshowthesoftwareresults.

1. Fig (6.1) shows suggested crops and soil type of thegivenimage.

2. Fig(6.2)showsobject(Person)whichisdetected byusingthecamera.

3. Fig (6.3) shows messages which are sent to farmerthat“Objectisdetectedinthefarm”.

4. Fig (6.4) shows messages sent to farmer that “Moisture is Low in the Soil” when there is low moisture.

Fig (6.1)

© 2022, IRJET | Impact Factor value: 7.529 | ISO 9001:2008 Certified Journal | Page3520

7. CONCLUSION

Agriculture is the sector which plays a major role in economical expansion of the country. However this is lacking behind in the usage of Machine Learning techniques. So farmers of our country should know new techniques of Machine Learning. This techniques will be helpfultofarmerforgettinghigherincomefromthecrops. This techniques are helpful in solving problems faced by farmers.Wehaveproposedsystemfortheproblemoffield monitoring and predicting the suitable crop according to thesoiltype.

FUTURE WORK

The project presents prediction of crop according to suitable crop type and field monitoring. For the future work we can use higher level of processor so that it can work more efficiently. Also we can use different sensors likeTemperaturesensor,Rainsensor,etc.

REFERENCES

[1] A. V. Deorankar and A. A. Rohankar, "An Analytical Approach for Soil and Land Classification System using Image Processing," 2020 5th International Conference on Communication and Electronics Systems (ICCES), 2020, pp. 1416 1420, doi: 10.1109 / ICCES48766. 2020. 9137952.

[2] Medar, Ramesh & Rajpurohit, Vijay & Shweta, Shweta. (2019). Crop Yield Prediction using Machine Learning Techniques. 1 5. 10. 1109 / I2CT45611 .2019. 9033611.

[3] P. S. Vijayabaskar, R. Sreemathi and E. Keertanaa, "Crop prediction using predictive analytics," 2017 International Conference on Computation of Power, EnergyInformationandCommuincation(ICCPEIC),2017, pp.370 373,doi:10.1109/ICCPEIC.2017.8290395

[4] R. Nikhil, B. S. Anisha and R. Kumar P., "Real Time Monitoring of Agricultural Land with Crop Prediction and Animal Intrusion Prevention using Internet of Things and Machine Learning at Edge," 2020 IEEE International Conference on Electronics, Computing and Communication Technologies (CONECCT), 2020, pp. 1 6, doi:10.1109/CONECCT50063.2020.9198508.

[5] N.A.M.Leh,M.S.A.M.Kamaldin,Z.Muhammadand N. A. Kamarzaman, "Smart Irrigation System Using Internet of Things," 2019 IEEE 9th International Conference on System Engineering and Technology (ICSET), 2019, pp. 96 101, doi: 10.1109/ICSEngT.2019.8906497.

© 2022, IRJET | Impact Factor value: 7.529 | ISO 9001:2008 Certified Journal | Page3521 Fig (6.2) Fig (6.3) Fig (6.4)
International Research Journal of Engineering and Technology (IRJET) e ISSN: 2395 0056 Volume: 09 Issue: 05 | May 2022 www.irjet.net p ISSN: 2395 0072

International Research Journal of Engineering and Technology (IRJET) e ISSN: 2395 0056 Volume: 09 Issue: 05 | May 2022 www.irjet.net p ISSN: 2395 0072

[6] M. Begum H., D. A. Janeera and A. Kumar. A.G, "Internet of Things based Wild Animal Infringement Identification, Diversion and Alert System," 2020 International Conference on Inventive Computation Technologies (ICICT), 2020, pp. 801 805, doi: 10.1109/ICICT48043.2020.9112433.

[7] N. Saranya , A. Mythili, 2020, Classification of Soil and Crop Suggestion using Machine Learning Techniques, INTERNATIONAL JOURNAL OF ENGINEERING RESEARCH & TECHNOLOGY (IJERT) Volume09,Issue02(February2020),

[8] K.P.Anu,M.Ajith,M.A.Jahana Sherin,M.Jibinand S. V. P. Muhammed Ameer, "Smart Farming: An automatic water irrigation and animal detection model," 20215thInternationalConferenceonElectronics, CommunicationandAerospaceTechnology(ICECA),2021, pp.403 408,doi:10.1109/ICECA52323.2021.9676110

[9] A.Nigam,S.Garg,A.Agrawal andP.Agrawal,"Crop Yield Prediction Using Machine Learning Algorithms," 2019 Fifth International Conference on ImageInformationProcessing(ICIIP),2019,pp.125 130, doi:10.1109/ICIIP47207.2019.8985951.

[10] D.J.ReddyandM.R.Kumar,"CropYieldPrediction using Machine Learning Algorithm," 2021 5th International Conference on Intelligent Computing and Control Systems (ICICCS), 2021, pp. 1466 1470, doi: 10.1109/ICICCS51141.2021.9432236.

©
2022, IRJET | Impact Factor value: 7.529 | ISO 9001:2008 Certified Journal | Page3522

Turn static files into dynamic content formats.

Create a flipbook
Smart Crop Prediction System and Farm Monitoring System for Smart Farming by IRJET Journal - Issuu