Skip to main content

Mixed Recommendation Algorithm Based on Content, Demographic and Collaborative Filtering

Page 1

International Research Journal of Engineering and Technology (IRJET) e ISSN:2395 0056

Volume:09Issue: 05| May 2022 www.irjet.net p ISSN:2395 0072

Mixed Recommendation Algorithm Based on Content, Demographic and Collaborative Filtering

.

1Student, Department of Information Technology, AISSMS Institute of Information Technology, Pune, Maharashtra, India

2Assistant Professor, Department of Information Technology, AISSMS Institute of Information Technology, Pune, Maharashtra, India ***

Abstract This paper investigates, and analyses recommendation technologies based on content filtering and user collaborative filtering, demographic filtering, fuzzy logic and introduces a hybrid recommendation algorithm. This method not only takes advantage of the power of content filtering and demographic filtering, but it can also do similarity matching filtering for all items, especially when the items have not been reviewed by any user, enablingthemtobe filtered out and recommendedtousers,avoidingtheearlylevel problem. At the same time, this methodology takes advantage of collaborative filtering's features. The user rating data matrix of collaborative filtering prediction becomes reasonably dense when the number of users and evaluation levels are high, which minimizes the sparsity of thematrixand enhances collaborative filtering precision.Theperformanceof the system will be significantly improved as a result of the integration of the two. A hybrid algorithm was established based on the improvedhybridcontent basedandcollaborative filtering algorithm. A user feature rating matrix was developed to replace the traditional user item rating matrix by amalgamating user rating with item features. On the user set, K means clustering was performed,andrecommendations were given. The enhanced algorithm can address the problem of data sparsity that classic collaborative filtering algorithms possess. Concurrently, it can forecast users who could be interested in new projects based on the matching of project and user attributes scoring matrix and build a push list for new projects, thereby solving the problem of "cold start" for new projects. The experimental results suggest that the modified algorithm in this study plays a substantial role in tackling the speed bottleneck problems of data sparsity, cold start, and online recommendation, as well as ensuring a superior recommendation rate.

inourdailyonlinetrips,frome commerce(suggestarticles to buyers that may be of interest) to online advertising (suggest the suitable contents to users based on their preferences).

Arecommendationsystemminesthemassinformationfor resourcesthatusersmightbeinterestedinorrequirebased ontheirinterestcriteriaandgeneratesrecommendations.It is acknowledged as one of the most viable methods for dealing with the information explosion. In principle, the recommendationsystemquantifiesthelikesofsomeitems thattheuserhasneverexploredbyanalysingtheresources chosen by the user and presenting the user with the products with the strongest likes among the projected outcomes.[3][5][9][11][2]

Fig 1:ClassificationofRecommendationSystems

1.1 Personalized Recommendation Systems

Key

Words: Recommendation Systems, Recommendation Algorithms,Content basedfiltering,Collaborative filtering, Demographic filtering,HybridAlgorithm,MixedAlgorithm

1. INTRODUCTION

With the growth of YouTube, Amazon, Netflix, and other similar web services over the last few decades, recommendersystemshavebecomeincreasinglyimportant inourlives.Recommendersystemsarebecomingubiquitous

1. Content Based:Acontent basedrecommenderuses information provided by the user, either intentionally (reviews) or unintentionally (search queries)(clickingonalink).Auserprofileiscreated basedonthisinformation,anditisthenutilizedto provide recommendations to theuser.The engine becomes increasingly accurate as the user offers more inputs or acts on the recommendations.[4][12][7][2]

2. Collaborative Filtering: Wetendtolocatesimilar users and recommend what they like in Collaborative Filtering. We don’t use the item’s features to recommend it in this sort of recommendation system; instead, we group users

©
| Page3512
2022, IRJET | Impact Factor value: 7.529 | ISO 9001:2008 Certified Journal

International Research Journal of Engineering and Technology (IRJET) e ISSN:2395 0056

intoclustersofsimilarcategoriesandrecommend each user based on the preferences of their cluster.[4][12][7][2]

3. Demographic Filtering: The Demographic Recommender system makes recommendations based on the demographic characteristics of the user. It categorizes people based on their characteristicsandsuggestsproductsbasedontheir demographicinformation.Itissimpletoaccomplish and does not require user ratings, unlike collaborative filtering and content based recommendersystems.[10][2]

4. Knowledge Based: Knowledge based recommendersystemsareatypeofrecommender systemthatisbuiltondirectknowledgeoftheitem selection, user preferences, and suggestion criteria.[2]

5. Hybrid: Mixed approach combining 2 or more recommendation generation methods. Their main targetistoeliminatethedrawbacksoftheindividual ones.[12][8][2]

1.2 Non-Personalized Recommendation Systems

Apersonalisedrecommendationsystemproposesproducts toauserbasedontheirpreviouspurchasehistory,whereas anon personalizedrecommendersystemshowsthingsthat are popular among the broader public at the time. A recommendationsystemassistsawebsiteinbuildingitsfirst impression of having things that may be of interest to the user by proposing a product that the customer may potentiallybuy.Non personalizedsystemscomeinavariety of shapes and sizes, depending on the needs of the customer.[2]

2. LITERATURE REVIEW

1. A Brief

2. Hybrid Recommender Systems: A Systematic Literature Review: This systematic literature review presents the state of the art in hybrid recommender systems of the last decade. It is the firstquantitativereviewworkcompletelyfocusedon hybrid recommenders. We address the most relevant problems considered and present the associated data mining and recommendation techniquesusedtoovercomethem.Wealsoexplore thehybridizationclasseseachhybridrecommender belongsto,theapplicationdomains,theevaluation process and proposed future research directions. Basedonourfindings,mostofthestudiescombine collaborativefilteringwithanothertechniqueoften inaweightedway.Also,cold startanddatasparsity are the two traditional and top problems being addressedin23and22studieseach,whilemovies andmoviedatasetsarestillwidelyusedbymostof theauthors.Asmostofthestudiesareevaluatedby comparisonswithsimilarmethodsusingaccuracy metrics,providingmorecredibleanduser oriented evaluationsremainsatypicalchallenge.Besidesthis, newer challenges were also identified such as respondingtothevariationofusercontext,evolving user tastes or providing cross domain recommendations.[8]

Analysis

of

Collaborative and Content Based Filtering Algorithms

used in Recommender Systems: This paper provides a summaryanalysisofliteraturestudiesinaccordance with the film recommendation system. In this analysis, behavior of the algorithms in multiple contexts iscomparedand not justunder themost favorableconditions,withanoptimisticcomparison of different collaborative filtering algorithms. Similarly, using a clearly defined approach would make it easier in the future to compare other approachestosolveoneofthemajorproblemswhen evaluating collaborative filtering algorithms. It is interestedthatnewalgorithmsandotherdatasets areusedinfuturestudiesinvariousfields.Itcanalso be especially important to apply the trend based algorithmtocontextslikeknowledgerecuperation ontheweb.[4]

3. Hybrid Algorithm Based on Content and Collaborative Filtering in Recommendation SystemOptimizationandSimulation:Thispaper explores,andstudiesrecommendationtechnologies based on content filtering and user collaborative filtering and proposes a hybrid recommendation algorithmbasedoncontentandusercollaborative filtering. This method not only makes use of the advantagesofcontentfilteringbutalsocancarryout similaritymatchingfilteringforallitems,especially whentheitemsarenotevaluatedbyanyuser,which canbefilteredoutandrecommendedtousers,thus avoiding the problem of early level. Based on the improvedcollaborativefilteringalgorithm,ahybrid algorithm based on content and improved collaborativefilteringwasproposed.Bycombining userratingwithitemfeatures,auserfeaturerating matrix was established to replace the traditional user item rating matrix. K means clustering was performed on the user set and recommendations weremade.[1]

4. DECORS: A Simple and Efficient Demographic Collaborative Recommender System for Movie RecommendationDECORSisbasedoncollaborative filteringwhichinitiallypartitionstheusersbasedon demographic attributes, then using k means clusteringalgorithmclustersthepartitionedusers basedonuserratingmatrix.Itreducestheexpensive computations to identify similar users in order to

Volume:09Issue: 05| May 2022 www.irjet.net p ISSN:2395 0072 © 2022, IRJET | Impact Factor value: 7.529 | ISO 9001:2008 Certified Journal | Page3513

International Research Journal of Engineering and Technology (IRJET) e ISSN:2395 0056

predict movies when compared with traditional collaborative filtering approach. The proposed systemalsosortsthemoviesintheincreasingorder of user’s preferences. The proposed framework is assessed by using the performance measurement MAE(MeanAbsoluteError).Theresultsprovedthat proposedsystemismoreefficientwhencompared againsttraditionalmethods.[10]

5. Courserecommendationsystemusingfuzzylogic approach: Thispaperproposedtodevelopacourse recommendationsystemusingfuzzylogicapproach. The development methodology of this system involves several phases include requirements planning, user design and construction for prototyping,testingandcutover.Thisstudyusedthe fuzzy rules technique in order to calculate each associatedstudent’sskillandinterestlevelbasedon Mamdanifuzzyinferencesystemmethod.Then,the ruleswillgenerateoutcomewhichrecommendthe suitablecoursepathandprovidethedetailstoauser based on their course test. The result shows the functionalityofthissystemhasbeenachievedand works well. This study is significantly helping the studentstochoosetheircoursebasedontheinterest andskill.[6]

3. METHODOLOGY

Fig-2:Architecturalframeworkforthehybridmode recommendationalgorithmbasedoncontentand collaborativefiltering.

Thecomprehensiverecommendationissplitintotwomain modules: content filtering recommendation and collaborativefiltering recommendation, both of which are hiddenfromusers.[1]

Followingisthealgorithmforthegivenmethodology:

1. Initially, the user’s interest is extracted from the user’spurchasinghistorydata,andthetopicvector and feature vector are pre processed by the networklog,andthedataprocessingisestablished

based on the content filtering recommendation module.

2. Then, leveraging user preference features, user rating data, and current access sequence data, a collaborative filtering based recommendation module is developed to extract the user’s nearest neighbours and the current access sequence’s nearestneighbours(item).

3. Then, to establish the recommended top visit sequence, it incorporates two recommendation weightedsumcalculationmodulesforthesimilarity calculation model of mixed recommendation (i.e., recommendationprocessing).

4. Toachievetheoptimumrecommendationdata,the webserverproposesthesequencetotheuserand retrieves the recommendation sequence on the user, the dynamic modification of the suggested framework,andtheidlespeedvalueofthefeedback information. The words with the highest mutual informationamountwiththerelatedtextsetRel(Q) are called optimal feature items. The logarithmic mutualinformationamountbetweenthewordsand therelatedtextsetiscalculatedusingtheequation below:

logNI (α, rel(Q)) = log (Q (α| ∈ rel(Q)/Q(α)))

The cosine similarity between user preference documentandprojectdocumentis:

sin (β, ej) = cos (ej, ec) = Σiαiεij/αiεi

The higher the calculated similarity, the more preferencetheusershaveforthisfeature.

5. Clusteringisdoneprimarilyonhowconsistentuser feature vectors are, so that users with shared interests can be clustered together for simplified processing. Meanwhile, for new product informationdocuments,evaluatingtheircategories can yield a list of suggested users. Since it is anticipatedthatusersetsarecategorizedmanually, therecommendersystemclusteringapproachcan beused.

6. The correlation between the content about the product introduction in the product information databaseandthemodelvectorofauser’sinterest subject can be computed once the initial recommendation model has been structured and thethresholdhasbeenset.Itisclassifiedassociated with the user’s interests if the similarity value is more than or equal to fujian. You can make a recommendationtotheuserviatheWebserverand then validate whether the recommendation is accurate.

Volume:09Issue: 05| May 2022 www.irjet.net p ISSN:2395 0072 © 2022, IRJET | Impact Factor value: 7.529 | ISO 9001:2008 Certified Journal |

Page3514

International Research Journal of Engineering and Technology (IRJET) e ISSN:2395 0056

Volume:09Issue: 05| May 2022 www.irjet.net p ISSN:2395 0072

4. PROPOSED METHODOLOGY

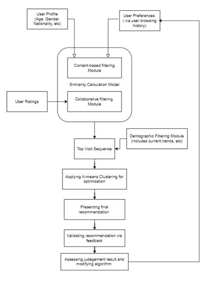
Fig-3:ProposedMethodology

Figure above illustrates the flow of the proposed methodology which is upgraded variant of the above mentionedapproachbyfactoringinthedemographicofthe userprofileandcurrentmarkettrendsalongwithfuzzylogic intheexistingmethodology.[1][10][6]

Following the is the approach for the proposed methodology:

1. Content-based filtering Module: A user profile willbedevelopedbaseduserattributessuchas: •Age •Gender •EconomicBackground •Nationality

•Ethnicity,etc.

This profile will be integrated with the existing Content based filtering module. Therefore, the revised module will not only be based on user preferences(extractedviauserbrowsinghistory) butwillalsoincludevarioususerattributes.

2. Collaborative filteringModule:Thismodulewill be developed by considering user preference features, user rating data, and current access sequence data. The module will resemble to the Collaborative filtering Module proposed in the OriginalMethodology.

3. Demographic filtering Module: Thismodulewill be constructed by factoring in attributes such as region based current trends, nation specific sociocultural occasions, medical trends, market trendsetc.

4. Similarity Calculation Model: For the similarity calculation model of mixed recommendation, two main recommendation weighted sum calculation modules i.e., Content based Module and Collaborative filteringModuleareencompassed

5. Top Visit Sequence: The similarity calculation modelonfurtherintegrationwiththeDemographic filtering module will be used to construct the suggestedtopvisitsequence(i.e.,recommendation processing).

6. Applying K means clustering: On applying K meansclustering,thetargetuser’sclusteringcluster isdeterminedbasedonthecorrelationbetweenthe targetuserandeachclustering center,inorderto locate the cluster’s nearest neighbor. Then, depending on the preferences of the project’s closestneighbors,wecanestimatethetargetusers’ interests and, ultimately, generate a recommendation.

7. The final recommendation generated will be presentedtotheuserviawebservers.Validationin form of feedback form will be acquired from the consumer.Thevalidationwillbefurtherassessed usingfuzzylogic.

8. Accordingtothejudgementresult,thesystemwill dynamically alter the model vector or adjust the proximityvaluetoobtainoptimumperformance.

4. ANALYTICAL WORK

Sr. No. Original Methodology Proposed Methodology

1. Uses content and collaborative filtering approach.

Integrates demographic filtering and fuzzy logic to the existingapproach

Page3515
© 2022, IRJET | Impact Factor value: 7.529 | ISO 9001:2008 Certified Journal |
4.1. Comparison of Original Methodology with Proposed Methodology

International Research Journal of Engineering and Technology (IRJET) e ISSN:2395 0056

Volume:09Issue: 05| May 2022 www.irjet.net p ISSN:2395 0072

2. Heavilybasedonuser manualinputssuchas ratingsprovidedby user;userpreferences accessedviabrowsing history.

3. Simplyvalidatesthe recommendation fromuserbutthere arenotprovisionsfor usageofthis validationfor updatingthe algorithmto incorporatetheuser’s latestpreferences.

Theproposed approachnotonly focusesonuserinputs butalsofactorsin otherprospectssuch userattributes, currenttrendsetc.

Theproposedmethod notonlygetsfeedback fromtheuserforthe provided recommendationsbut alsoassessesusing fuzzylogicand constantkeeps updatingtheuser preferences.

4.2. Advantages and Disadvantages of the Proposed Methodology

Advantages Disadvantages

Systemprovideshighly personalizedand researched recommendations.

Systemisnotentirely dependentonuser preferencesanduser productratings.

Accurate recommendationsarenot guaranteed.

Increaseindataorlarge datasetmayaffectthe qualityof recommendations.

Theproposedalgorithm handlestheissueofcold starti.e.,therefore performanceofnewly launchedproductsisn’t hampered

Fuzzylogiccanworkwith imprecise,distorted judgementresultswhile assessingfeedback.

Algorithmkeepsupdating userinterestswithinthe systembyusingthe feedback

Asfuzzylogicworkson preciseaswellas imprecisedatasomostof thetimeaccuracyis compromised.

Asthisapproachtakesin accountmultiplefactors, thetimecomplexityofthe algorithmisquitehigh.

5. CONCLUSION

A mix recommendation solution based on several recommendation generating approaches was developed, combining the benefits and drawbacks of content, demographic, and collaborative filtering. This recommendationtechnology’sworkflow,usercharacteristic description,dataprocessingmethod,andrecommendation approachwereallthoroughlyinvestigated.Thismethodnot onlytakesadvantageofthebenefitsofcontentfiltering,but it can also do similarity matching filtering for all items, particularlywhentheitemshavenotbeenreviewedbyany user, and can be filtered out and recommended to users, avoiding the early level problem. Along with this, the algorithmkeepsdynamicallyupdatingwithchangeinuser interests. This recommendation solution is expected to providerelevantandaccurateresults.[2]

6. REFERANCES

[

1] Lianhuan Li, Zheng Zhang, and Shaoda Zhang. “Hybrid AlgorithmBasedonContentandCollaborativeFilteringin RecommendationSystemOptimizationandSimulation”.In: ScientificProgramming2021(2021).

[2] Zeshan Fayyaz et al. “Recommendation Systems: Algorithms, Challenges, Metrics, and Business Opportunities”.In:appliedsciences10.21(2020),p.7748.

[3]JingLiandZhouYe.“Courserecommendationsinonline educationbasedoncollaborativefilteringrecommendation algorithm”.In:Complexity2020(2020).

[4]SriHariNallamalaetal.“ABriefAnalysisofCollaborative andContentBaseFilteringAlgorithmsusedinRecommender Systems”.In:IOPConferenceSeries:MaterialsScienceand Engineering.Vol.981.2.IOPPublishing.2020,p.022008.

[5] Bo Song, Yue Gao, and Xiao Mei Li. “Research on collaborativefilteringrecommendationalgorithmbasedon mahoutandusermodel”.In:JournalofPhysics:Conference Series.Vol.1437.1.IOPPublishing.2020,p.012095.

[6]MohdSuffianSulaimanetal.“Courserecommendation systemusingfuzzylogicapproach”.In:IndonesianJournalof Electrical Engineering and Computer Science 17.1 (2020), pp.365 371.

[7] Parul Aggarwal, Vishal Tomar, and Aditya Kathuria. “Comparing content based and collaborative filtering in recommender systems”. In: International Journal of New TechnologyandResearch3.4(2017),p.263309.

[8] Erion C¸ ano and Maurizio Morisio. “Hybrid recommendersystems:Asystematicliteraturereview”.In: IntelligentDataAnalysis21.6(2017),pp.1487 1524.

©
Journal | Page3516
2022, IRJET | Impact Factor value: 7.529 | ISO 9001:2008 Certified

International Research Journal of Engineering and Technology (IRJET) e ISSN:2395 0056 Volume:09Issue: 05| May 2022 www.irjet.net p ISSN:2395 0072

[9] Tom´aˇs Horv´ath and Andr´e CPLF de Carvalho. “Evolutionarycomputinginrecommendersystems:areview ofrecentresearch”.In:NaturalComputing16.3(2017),pp. 441 462.

[10]MSrideviandRRajeswaraRao.“Decors:Asimpleand efficient demographic collaborative recommender system formovierecommendation”.In:AdvancesinComputational SciencesandTechnology10.7(2017),pp.1969 1979.

[11] Rabi Narayan Behera and Sujata Dash. “A particle swarmoptimization basedhybridrecommendationsystem”. In: International Journal of Knowledge Discovery in Bioinformatics(IJKDB)6.2(2016),pp.1 10.

[12] Poonam B Thorat, RM Goudar, and Sunita Barve. “Survey on collaborative filtering, content based filtering and hybrid recommendation system”. In: International JournalofComputerApplications110.4(2015),pp.31 36

2022, IRJET | Impact Factor value: 7.529 | ISO 9001:2008 Certified Journal

Page3517
©
|

Turn static files into dynamic content formats.

Create a flipbook