Skip to main content

AUTOMATIC DETECTION OF OVERSPEED VEHICLE

Page 1

International Research Journal of Engineering and Technology (IRJET) e ISSN: 2395 0056 Volume: 09 Issue: 05 | May 2022 www.irjet.net p ISSN: 2395 0072

AUTOMATIC DETECTION OF OVERSPEED VEHICLE

Abstract In India over 80% of road accident occur duetooverspeedandcarelessdrivingofautomobiles where many innocent people get affected due to carelessdrivingofothers.Thenecessitytocheckthis is very essential thus, we are offering an automatic systemthatdetectstheoverspeedautomobileswhich are driven above the given maximum speed limit in respective roads or highways. This project works on speed detection, image acquisition, transfer of image and image processing. Speed detecting device works at the precept of Doppler effect by using microwave Doppler radar sensor. The camera can be induced if speed limit exceeds the maximum speed limit. Transfer of image and acquisition is done through a HD camera that's interfaced with the raspberry pi. Server runs the image processing program and separateslicenseplatewhichdigitizesthecharacters from the plate and sends the records to the subsequent heading station through phone via message.

Keywords ImageProcessing,Doppler Effect,DopplerRadar,Transfer,Acquisition

1. INTRODUCTION

Overspeed automobiles are the major problems of roadsafetyandneedproperaddressingtoreducethe accidents. ExcessiveSpeed is a aspectinone thirdof alldeadlycrashes.

Vehicle speed detection is based on the usage of Doppler Radar to find the speed of the moving automobiles. Doppler effect may be exploited to measure the speed of vehicles and pick out the ones crossing speed limit. The shift in frequency between thetransmittedandreflectedhighfrequencywaveis the key aspect used to calculate speed. The Doppler radar based speed detector can be interfaced to a

microprocessor based device for measurement and comparison. Raspberry PI camera connected to the system can be used to offer a real time view of the road.Thesystemcanbelinkedtotheserverthrough internet and the photos from the road may be transmitted to the server for processing. Automatic number plate recognition is an image processing technology that makes use of number plate to identifythevehicle.Thegoalistoisolatethenumber plate of the automobile from the image and use optical character recognition to perceive the characters of the number plate. Moreover, the digitize number plate could be transmitted to the subsequentstationt whereitwillbedisplayedinLCD panel.

2. METHODOLOGY

The block diagram of the system consists of HB100 device senses the moving vehicle and produces sine signalthatisthenamplifiedbyelectronicequipment. TheoutputisfedtothedigitalpinoftheArduino.The microcontroller measures the frequency of the input and calculates the speed of the vehicle from the worthoffrequency.

Thespeedworthisdisplayedwithintheliquidcrystal displaypanel.Itsignalsraspberrypiiftheregulation is crossed. The raspberry pi triggers the camera hookeduptotheboard.Theimageisthensenttothe server.Theserverprocessestheimagetoextractthe characters within the car place. The extracted character is stored in database and message sent to thephone.

© 2022, IRJET | Impact Factor value: 7.529 | ISO 9001:2008 Certified Journal | Page3361
Kaviya M1, Manasa M2 1,2 Electrical and Electronics Engineering, Kumaraguru College of Technology Coimbatore, India ***

Fig4.2ExtractedDataisstoredinDatabase CODE FOR ANPR SYSTEM: importnumpyasnp importcv2 importimutils importpytesseract importpandasaspd importtime image=cv2.imread('2 Figure2 1.png') image=imutils.resize(image,width=500) cv2.imshow("InputImage",image) gray=cv2.cvtColor(image,cv2.COLOR_BGR2GRAY) cv2.imshow("GrayscaleConversion",gray) gray=cv2.bilateralFilter(gray,11,17,17) cv2.imshow("BilateralFilter",gray) edged=cv2.Canny(gray,170,200) cv2.imshow("CannyEdges",edged) (ct, _) = cv2.findContours(edged.copy(), cv2.RETR_LIST,cv2.CHAIN_APPROX_SIMPLE) ct=sorted(ct, key = cv2.contourArea, reverse = True)[:30]

Research Journal of Engineering and Technology (IRJET)
Issue:
p
© 2022, IRJET | Impact Factor value: 7.529 | ISO 9001:2008 Certified Journal | Page3362 Fig1:BlockDiagramofAutomaticDetectionof OverspeedVehicle 3. ANPR SYSTEM PROGRAM FLOW Fig3:ProgramflowofANPRsystem
International
e ISSN: 2395 0056 Volume: 09
05 | May 2022 www.irjet.net
ISSN: 2395 0072

International Research Journal of Engineering and Technology (IRJET) e ISSN: 2395 0056 Volume: 09 Issue: 05 | May 2022 www.irjet.net p ISSN: 2395 0072

NumberPlate=None count=0 foriinct: peri=cv2.arcLength(i,True) approx=cv2.approxPolyDP(i,0.02*peri,True) iflen(approx)==4: NumberPlate=approx break pytesseract.pytesseract.tesseract_cmd = 'C:\\ProgramFiles\\Tesseract OCR\\tesseract.exe' ask=np.zeros(gray.shape,np.uint8) new_image = cv2.drawContours(mask,[NumberPlateCnt],0,255, 1) new_image = cv2.bitwise_and(image,image,mask=mask) cv2.namedWindow("Output_img",cv2.WINDOW_ NORMAL) cv2.imshow("Output_img",new_image) config=(' leng oem1 psm3') text = pytesseract.image_to_string(new_image, config=config)

raw_data = {'date': [time.asctime( time.localtime(time.time()))], 'v_number':[text]}

df = pd.DataFrame(raw_data, columns = ['date', 'v_number']) df.to_csv('data.csv') print(text) cv2.waitKey(0)

5. SIMULATION DESCRIPTION

LCD LM016L:

LCD LM016L is a display device. The 16L in its namedescribesithasa16Columnsand2Rows.The term LCD stands for liquid display. It is one reasonably electronic display module utilized in an intensive range of applications like various circuits and devices like cellular phones, calculators, computers, TV sets, etc. These displays are particularly favored for multi segment light emitting diodes and seven segments. the most benefits of using this module are inexpensive; easily programmable, animations, and there are not any limitations for displaying custom characters, unique andevenanimations,etc.

Raspberry Pi:

The Raspberry Pi, a low cost, credit-card sized computer that plugs into a computer monitor or TV, andusesatypicalkeyboardandmouse.It'sacapable little device that allows people of all ages to explore computing, and to learn a way to program in languages like Scratch and Python. It can do everything you would expect from a personal computer, from browsing the web and playing high definition videos, to creating spreadsheets, word processing,andplayinggames.

MCP3208:

MCP3208 is a 12 bit Analog to Digital Converter, it has eight channels. It is programmed to offer four pseudo differential input pairs or eight single ended inputs.Communicationwiththedevicesisdonewith the help of a simple serial interface compatible with theSPIprotocol.

They are capable of conversion a rate of as much as 100ksps.Itisperformingatavoltagevariety2.7Vto 5.5V. MCP3208 is used in Senso Interface, Process Control, Data Acquisition and Battery Operated System.

© 2022, IRJET | Impact Factor value: 7.529 | ISO 9001:2008 Certified Journal | Page3363

International Research Journal of Engineering and Technology (IRJET) e ISSN: 2395 0056

Volume: 09 Issue: 05 | May 2022 www.irjet.net p ISSN: 2395 0072

Potentiometer:

A Potentiometer, a three terminal resistor with a rotating contact that works as an adjustable voltage divider. If only two terminals are used, one end and also the wiper, it acts as a resistor or rheostat. The device referred to as a potentiometer is basically a potential divider used for measuring electric phenomenon (voltage).The component is an implementation of the same principle, hence its name. The principle application of potentiometer include Television, musical , Instruments and IndustrialControls.

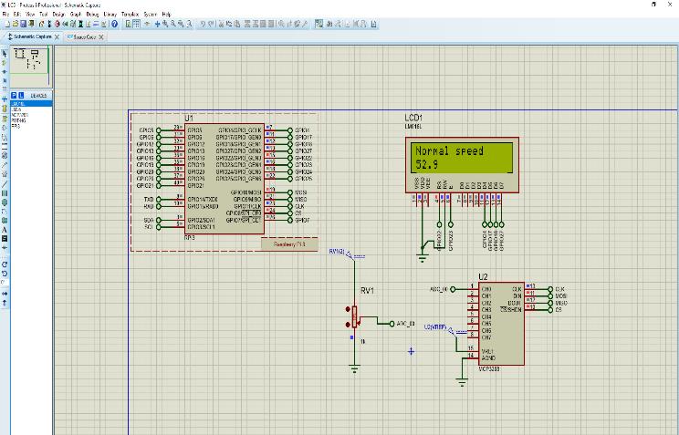
6. SIMULATION RESULTS

7. CONCLUSION AND FUTURE SCOPE

The outlined speed detectionframeworkwas ableof ceaselessly check the speed of the approaching vehicle. The sensor worked well for the vehicle at a near extend of few meters. The yield was more precise with no other moving objects within the encompassing. The esteem of speed of each passing vehicle was shown within the LCD show. With each over speeding vehicle passing by the sensor, the camera was activated and the picture was spared withintheSDcard.Thepicturewastooexchangedto the server through web where the picture was processed for the extraction of the characters from the number plate. The Number Plate Recognition system was not idealized and requires alteration. It precisely distinguished a few of the characters but notall.Thecharacterextractiontoodependedonthe textual style and measurement of the character as well.Theframeworkwasmorepreciseinrecognizing the characters that were composed in a style comparabletotheoneutilizedinourformat.

FUTURE SCOPE:

Road security: The frequent checking of overspeed vehicles will diminish the high percentage of road accidents.

Mechanization in law requirement: The framework being totally programmed decreases the number of activity police officers required to send within the genuinefieldforcheckingspeedingvehicles.

8. REFRENCES

© 2022, IRJET | Impact Factor value: 7.529 | ISO 9001:2008 Certified Journal | Page3364
Fig5.1SimulationResultsforNormalSpeed Fig5.2SimulationResultsforOverSpeed
device explanation
Doppler Effect
http://en.wikipedia.org/wiki/Doppler_effect Range plate recognition https://www.researchgate.net/publication/283162 801_Building_an_Automatic_Vehicle_License
HB100
https://www.rhydolabz.com/documents/H100_H20 0A.pdf
-

International Research Journal of Engineering and Technology (IRJET) e ISSN: 2395 0056 Volume: 09 Issue: 05 | May 2022 www.irjet.net p ISSN: 2395 0072

Raspberry pi http://en.wikipedia.org/wiki/Raspberry_Pi

Ji Ho Song, Dongkyun Kim “An FPGA based vehicle speed measuring mistreatment associate in nursing anuncalibratedcamera”,IEEE,Oct.2010

© 2022, IRJET | Impact Factor value: 7.529 | ISO 9001:2008 Certified Journal | Page3365

Turn static files into dynamic content formats.

Create a flipbook