Skip to main content

LetterShelf – A Newsletter Reading Application

Page 1

International Research Journal of Engineering and Technology (IRJET) e ISSN: 2395 0056

Volume: 09 Issue: 05 | May 2022 www.irjet.net p ISSN: 2395 0072

LetterShelf – A Newsletter Reading Application

Chetana B. Bhagat1 , Pranav M. Kale2 , Fares R. Shaikh3, Vikas S. Mali4, Prathamesh R. Deshmukh5

1Lecturer, Dept. of Computer Engineering, MGM’s Polytechnic, Maharashtra, India 2345 Student, Dept. of Computer Engineering, MGM’s Polytechnic, Maharashtra, India ***

Abstract

A Newsletter is a periodical, delivered to its subscribers via email. Newsletters traditionally were used for business advertisement. But nowadays, some organizations have started using them to provide daily news, insights, reviews, financial reports, etc. Although newsletters have changed, most of the users read them through their default email clients (Gmail, Outlook, etc.). Reading Newsletters from the default emails clients, can be a little frustrating, as the newsletters are mixed with other emails, and advertisements. This paper represents an app which is an email client that can be used to sort out newsletters from normal emails. It also provides a dedicated explore page, for users to explore new newsletters amongst different categories.

Key Words: newsletters, email client, sort out newsletters, explore page, reading newsletters.

1. INTRODUCTION

EmailNewsletters,usedtobeawayofadvertisingandsellingservicesandproductsfororganizations.However,newsletters havechangedfromanorganizationfocusedproductsellingmediumtoamoreuserfocusedcontentconsumptionservice.A shorte newsletterinourin boxcanprovideinvaluableinsightsintokeyinformationwithlinkstomoreindeptharticlesfora deeperdive[1].NewsorganisationssuchastheNewYorkTimesandWashingtonPosteachofferalmost70differentscheduled emailsshowcasingtheworkofdifferentpartsofthenewsroomincludingbusiness,technology,culture,andsports[2].Along withperiodicalemails,someorganizationsalsoprovideevent basednewsletters.

Figure 1:ProportionofNewsletterUsersthatgetdifferenttypesofEmailNewsletters

1.1 Benefits or Reading Newsletters

 Newslettersprovideanisolatedreadingenvironment,withoutanydistractions.

 Peoplestilllovetoreadlong formcontent whereyougettodeep diveintoasubject.

© 2022, IRJET |
7.529 |
Certified Journal | Page3195
Impact Factor value:
ISO 9001:2008

International Research Journal of Engineering and Technology (IRJET) e ISSN: 2395 0056

Volume: 09 Issue: 05 | May 2022 www.irjet.net p ISSN: 2395 0072

 Youcanreadonlywhatyouwant,orhowmuchyouwant,unlikevideocontentwhereyouhavetogothroughthewhole videotoknowifthecontentissomethingyouwanttoknowmoreabout.

1.2 Current Situation for reading newsletters

Mostoftheusersusetheirdefaultemailclients(Gmail,Outlook,etc.)forreadingnewsletters.Thereceivednewsletters,arenot categorizedorlabelled,andaremixedwithotherimportantmails.Someusersalsocreatemultipleaccountstoseparatework mailsfromnewsletters.Also,insomecasesnewslettersendupgettinglabelledaspromotionorspam.Allofthesesmallthings createaninconvenienceincontentconsumption.

2. LITERATURE REVIEW

Beforethedeploymentofthisapplication,wehavesearchedforapplications/servicesthatmayhavesimilarorbetterofferings, followingisthesummarizationofourfindings.ErimFrancietal.(2021)launched“Meco”anewsletterreaderapplicationforiOS platform[3].ThisapplicationworkswithGoogle’sGmailAPIbecauseofwhichtheuseronlyneedstosignintotheappusing theirgoogleaccount.TheapplicationfetchesthedatafromGmailAPIandthenchecksfornewslettersamongallthemails.The appcurrentlyshowsonlynewsletters.Othermailsarenotdisplayedontheapplication.Theapplicationalsoprovidesaexplore screenwhereyoucanlookforothernewsletterproviders.

EdisonYapetal.(2019)launched“SlickInbox”[4].Slickisanapplicationthatmanagesandorganizesnewsletters.Although unlikeMeco,slickusesitsowndomainname“@slickinbox.com”insteadofthetraditional“@gmail.com”domainname.Along withthis,onlynewslettersaredisplayedontheappandnormalemailsarenotfetched.Ifyouuseslicksigningupfornewsletters isdifferentthatusual.Usually,newsletterprovidershavea portfolio,ora webpagewheretheuser’semailaddresscanbe submitted.However,ifyouareusingthisappyouhavetoprovideyourslickusernamethatwascreatedduringsign upinsteadof youremailaddress.Thismeansthatyouhavetorememberyourslickusernamewhilesigningupfornewnewsletters.

TimRaybould,BeahBurger Lenehanetal.(2019)foundedStoop aSaaSandapp basedplatformpublishingnewsletters.The platformallowsuserstofindandorganizeemailnewsletters,sharenewsletterswithotherusers,savelinks,andmore.Theappis availableforAndroidandiOSdevices.Stoopprovidesitsowndomainname“@stoopinbox.com”thatuserscanusetosigningup fornewslettersinsteadofusingtheiremailaddresses.Stoopalsoprovidesapremiumsubscriptionoftheirappformorefeatures likeloadinglargenumberofnewsletters,darkmode,etc.

3. PROPOSED SYSTEM

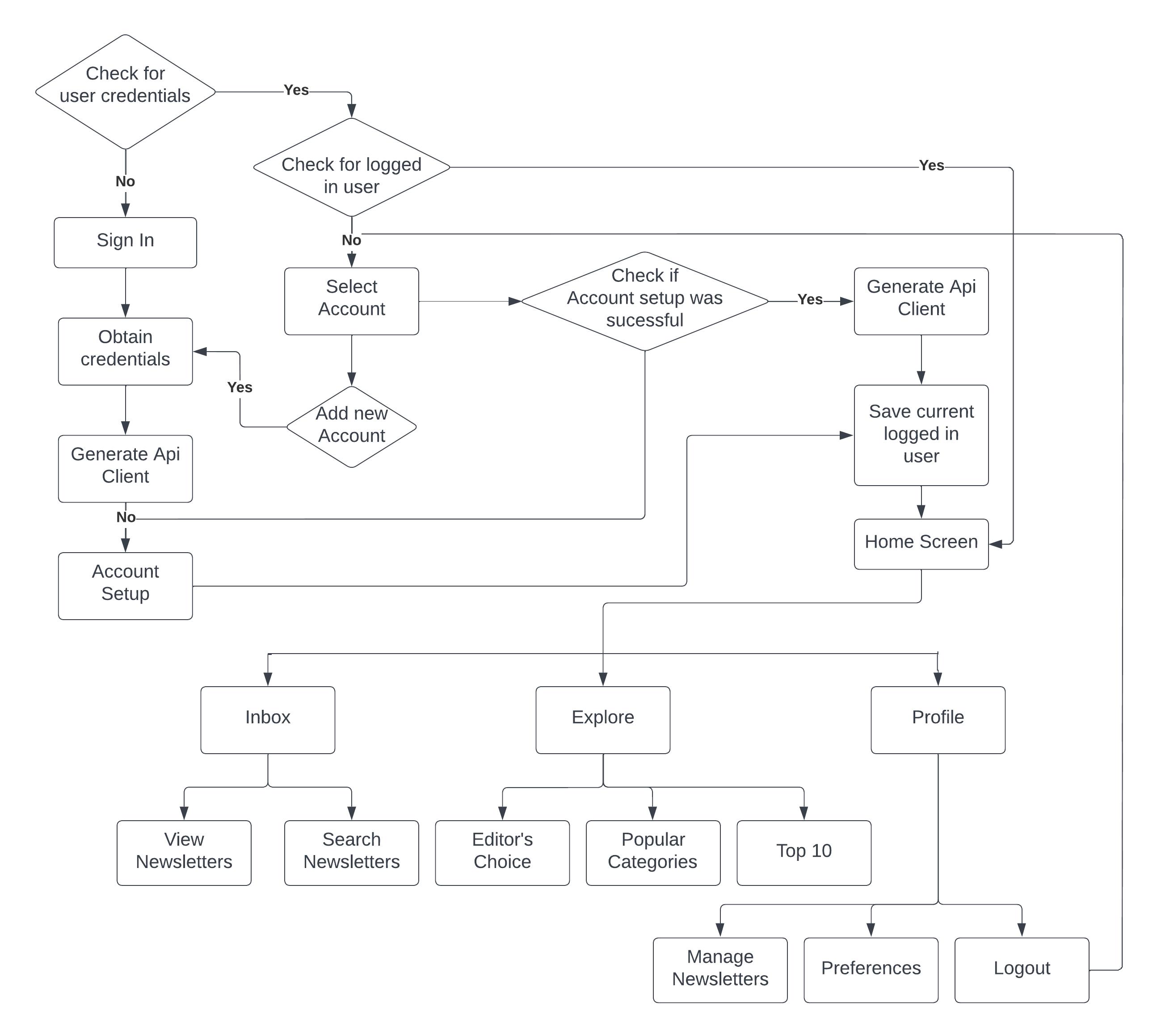
On the first login the user will be presented with the login page. The application uses Google’s Gmail API for reading and managinguser'semails.Hence,forsigningintotheapplication,theusersimplyneedstologinusingtheirgoogleaccount,and granttherequiredpermissionstotheapp.

Oncesuccessfullyloggedin,theuserwillberedirectedfortheaccountsetup,theappchecksfornewslettersinyouremailsfrom last14days,theusercanthenselectwhichnewsletterstheywanttobeshownintheapplication,morenewsletterscanbeadded lateron.Afterthesetupiscompleted,theuseristakentotheHomeScreen.

Alongwiththeinboxwhereusercanreadandsharenewsletters,theappalsoconsistsofanexplorepagethatgetsdynamically updatedasperthedatastoredinthedatabase.Theexplorepagecontainstopcuratednewsletters,withpopularnewslettersof differentgernes.Thishelpsusertofindthebestcontentoftheirlikingandsavestimeascomparedtosurfingthrougharticles andvideosfornewrecommendations.Allthenewslettersarestoredinfirebasereal timedatabase. Eachnewsletterinthestore containsabriefdescriptionofit,alongwithsampleimagesandthefrequencyofpublishing.Alongwiththis,adirectlinktothe subscription page is provided, to make the whole process more efficient. Once the user registers for the newsletter, the applicationasksiftheuserwanttoaddsthisnewslettertothecurrentlist.

SYSTEMARCHITECTURE

Flutter:

Flutterisanewcross platformtechnologythatpromiseshigh performanceappsthatfeelnaturalondifferentplatforms[26].It provideswidgetsforAndroidandiOSthatdeliversahighlynativeexperience.Thisnewtechnologycouldthereforebeagood candidatetocreatecross platformappsthatprovidehighusersatisfaction.

©
Page3196
2022, IRJET | Impact Factor value: 7.529 | ISO 9001:2008 Certified Journal |

International Research Journal of Engineering and Technology (IRJET) e ISSN: 2395 0056

FirebaseCloudFirestore:

CloudFirestoreisaflexible,scalabledatabaseformobile,web,andserverdevelopmentfromFirebaseandGoogleCloud.Like FirebaseRealtimeDatabase,itkeepsyourdatainsyncacrossclientappsthroughreal timelistenersandoffersofflinesupport formobileandwebsoyoucanbuildresponsiveappsthatworkregardlessofnetworklatencyorInternetconnectivity.Cloud FirestorealsooffersseamlessintegrationwithotherFirebaseandGoogleCloudproducts,includingCloudFunctions.

SYSTEMDESIGN

4. RESULTS

Showbelowarethescreenshotsofthevariouspagesofourapplication.

4.1 Sign-in Page

TheSigninPageisshowniftherearenoaccountsloggedin,theuserhastosigninwithgoogletousetheapp.

Volume: 09 Issue: 05 | May 2022 www.irjet.net p ISSN: 2395 0072 © 2022, IRJET | Impact Factor value: 7.529 | ISO 9001:2008 Certified Journal |

Page3197

International Research Journal of Engineering and Technology (IRJET) e ISSN: 2395 0056

Volume: 09 Issue: 05 | May 2022 www.irjet.net p ISSN: 2395 0072

4.2 Setup Screen

Theappchecksfornewslettersintheinboxofthelast14days.Thislistcanbealteredlateron.

© 2022, IRJET | Impact Factor value: 7.529 | ISO
Certified Journal | Page3198
9001:2008

International Research Journal of Engineering and Technology (IRJET) e ISSN: 2395 0056

Volume: 09 Issue: 05 | May 2022 www.irjet.net p ISSN: 2395 0072

4.3 Home Screen

TheHomeScreenshowsallthenewsletters,userscanalsoaccesstheirnormalemailswithintheapplication.

4.3 Explore Screen

TheExploreScreenshowstopnewslettersfromdifferentcategoriesandsomeoftheEditor’schoicenewsletters.

© 2022, IRJET | Impact Factor value: 7.529 | ISO 9001:2008 Certified Journal | Page3199

International Research Journal of Engineering and Technology (IRJET) e ISSN: 2395 0056

5. CONCLUSION

Basedontheresults,themainobjectiveofimplementinganewsletterreaderusingFlutterhasbeenachieved.Thepurposeof theprojectistoprovideabetterandimprovedexperienceforaccessingnewslettersoverthetraditionalemailclients.Havinga betterandrefinedexperienceforcontentconsumptionhelpstoreducegapbetweenthereadersandtheactualcontent.Atthe sametimetheexploresectionfordiscoveringnewnewslettersandincreasingtheoverallproductivity.

6. REFERENCES

[1] https://medium.com/swlh/newsletters are back its official a4c9ee29f682

[2] https://www.digitalnewsreport.org/survey/2020/the resurgence and importance of email newsletters

[3] https://www.meco.app

[4] https://slickinbox.com.

[5] Technical Overview, what is Flutter? [document on the Internet]. [cited 2018 Nov 15] Available from: https://flutter.io/technical overview/

Volume: 09 Issue: 05 | May 2022 www.irjet.net p ISSN: 2395 0072 © 2022, IRJET | Impact Factor value: 7.529 | ISO 9001:2008 Certified Journal |

Page3200

Turn static files into dynamic content formats.

Create a flipbook
LetterShelf – A Newsletter Reading Application by IRJET Journal - Issuu