Skip to main content

Purge – First Person Shooting (FPS) Game

Page 1

International Research Journal of Engineering and Technology (IRJET) e ISSN: 2395 0056

Volume: 09 Issue: 05 | May 2022 www.irjet.net p ISSN: 2395 0072

Purge – First Person Shooting (FPS) Game

1,2,3,4

Abstract - In various researches it has been found that thereisacorrelationbetweenplayingfirst personshooter video gameand having enhanced mental tenacity.This isbecausewhileplayingfpsgamestheplayersneedtoreact very rapidly to the fast moving events and visuals taking placeinthegame.FirstPersonShooterisagenrewhichis usually3Disverypopularduetothevarietyofgametypes available.Themostpopularelementofthisgenreisactionor combat centered purpose. Other types of FPS games categoriesareroleplayinggames,survivalgamesetc.Role playingappealstousersbecausethereisapurposetoserve orastorylinetofollow.OneofthemostpopularFPSgames isabattleroyaletypeone,inwhichmultipleplayersbattleit outonamaptillthereisonlyoneremainingorawinning criterionismetbyaplayer.Thedrivingforcebehindsucha largeparticipationinFPSgamesistoprovethatyouarebest player of them all. Hence, the game sessions can get very competitiveandcanalsoboostone’sconfidenceorwill to pushhimself/herselftoaccomplishthegoalstheysetoutto achieve.

Key Words: FPS(FirstPersonShooter),Game,Multiplayer.

1. INTRODUCTION

InFirst personshooter the player experiences theaction through the eyes of the in game character. The genre has similaritywith othershooter games, which makes it fall under the headingaction game.

They are unlikethird personshootergamesinwhich the player isabletosee the character they are controlling. The primary design element is combat, which mostly involvesweaponslikeguns.

FPSgamesallowuserstointeractwiththeenvironmentand alsowithotherplayers.Playerscanplaywithanyonearound theworldanditgivesthemauniqueexperiencebecauseof thevirtualworldtheycaninteractwith.

Unity3Disapowerfulcross platformdevelopmenttooland auserfriendlydevelopmentenvironment.TheUnityeditor runsonWindowsandMACOS.

Itprovidesnumeroustoolsandassetstothegamedeveloper whichmakesiteasytodeveloptheirgameasimportingtools is not necessary, also, the unity assets store provides excellentfreegameassetsforthedevelopertouse.Unity3D usesC#forscriptingandbuildinglogicofthegame.

***

2. RELATED WORK

In research done by[1] Jan Kruse, Ricardo Sosa, Andy M. Connor, they studied how urban environments can be developed and partially automated. From this we learned how to build terrain, buildings etc. for map designing. Increasing use of prefabs makes the map designing task effortless and also streamlined as all the assets come into oneplacetogetusedinthemap.

In research done by[2] Christian Guttler, Troels Degn Johansson, they explore how a multiplayer fps game like CounterStrikewasbuiltandtheideabehindthemechanics andworkingofthegame.Itisimportanttomakelevelswith elementsthatdepictreallifeobjectsorfunctions,whichwill allow players to interact more with the environment. Strategicpointsarealsoimportantwhiledevelopinglevels as it facilitates team play and strategy formation amongst players which makes the player feel more involved in the game. There should be a clear objective to play the game whichwillgettheplayerstoreturntothegametimeafter time.

3. TOOLS UTILIZED

3.1 Unity3D

Unity3D is powerful, developer friendly gaming engine which allows developer to develop very complex video games in very short time span[3][4]. Unity3D is crossplatformtollwhichsupportsgamedevelopmentfornotonly DesktopandmobilebutformodernconsoleslikePlaystation andXbox.

PhysicsengineofUnity3Disaverypowerfultoolcapableof simulating real world physics in virtual world very effectively.

Another advantage of Unity3D is its very effective terrain toolswhichallowsdevelopertocreateterrainwhichhelpsin leveldesignandenvironmentdevelopment.Terraintoolalso allows addition plants and trees to level to make it more realistic.

Unity3Dalsoprovidestoolstocreatebasicanimationsfor player character. Another advantage of Unity3D is that developercancreateinteractiveuserinterfacevery easily and veryfast.

Unity3D uses C# for scripting purpose. C# is a general purposeobjectorientedlanguage.

©
| Page2352
2022, IRJET | Impact Factor value: 7.529 | ISO 9001:2008 Certified Journal
Darshan Khaire1 , Shreepad Nade2 , Atharva Keskar3 , Neel Pawar4 , Prof. Mrs. D. A. Bhanage5 B.E. student, 5 Project Guide, Department of Information Technology, P.E.S Modern College of Engineering

International Research Journal of Engineering and Technology (IRJET) e ISSN: 2395 0056

Volume: 09 Issue: 05 | May 2022 www.irjet.net p ISSN: 2395 0072

Theabovescreenshotshowsunityeditorwindowwithunity terraintool.

3.2 Photon Multiplayer Engine

Photonisoneofthemostpopularmultiplayergamingengine which is used by more than 6,00,000 studios around the world.Photonisacrossplatformmultiplayergamebackend as Service. Photon provides support for multiple gaming engines including Unity gaming engine, Unreal gaming engine and Cocos2D gaming engine. Photon also provides documentationfortheeachofthementionedenginetohelp thedeveloperwithdevelopment.

Photonhasserversaroundtheworldtoreducethepingand improvethegamingexperienceoftheplayers.

Photonprovidesfunctionforservicessuchaslobbycreation, randommatchmaking,matchmakingwithfriendsandrank system.

For developer the photon provides analytics tab which allows developers to see data about games such as total numberofhoursthatgameisplayedandnumberofplayers fromeachregionoftheworld.

Photon follows pay as you go model but for starters the photon also provides free service for 20 CCP (Concurrent Players)

3.3 Mixamo

Mixamo is a web based service for three dimensional character animations. Mixamo uses advanced artificial intelligenceandmachinelearningalgorithmtocreateunique animations. For user created character Mixamo supports charactersfromAdobeFuseCCorusercanchooseonefrom Mixamolibrary.

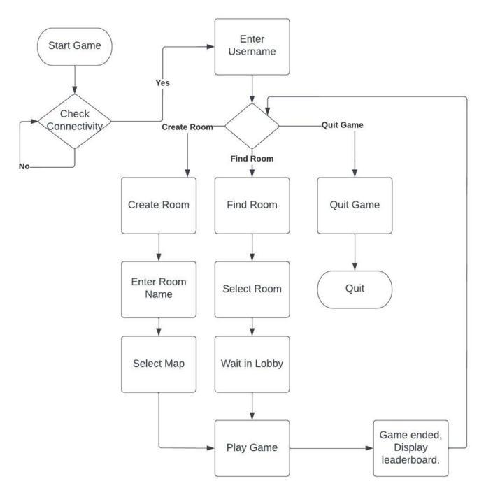
4. FLOW OF GAME

The first step in the flow of the game is to check whether thereisastableinternetconnectionornot,ifnot,thegame won’tgoahead.

Next, the player has to enter his/her preferred username which will be used to denote the player while playing the game. After selecting username, a menu is displayed with options: 1.Createroom,2.FindRoom,3.QuitGame.

Thefirstoptioniswhentheplayerwantstocreateacustom room. Room name has to be entered and the map to be played has to be selected. Upon the creation of room the player will be in a lobby where he/she will wait for other playerstojoinandeventuallystartthegame.

Thesecondoptionisforwhentheplayerwantstojoinapre made room, the player has to select from the list of room namesdisplayed,afterselectingaroom,theplayerwillgoin thewatinglobbyuntilthegameisstartedbythecreatorof theroom.

©
Journal | Page2353
2022, IRJET | Impact Factor value: 7.529 | ISO 9001:2008 Certified
International Research Journal of Engineering and Technology (IRJET) e ISSN: 2395 0056 Volume: 09 Issue: 05 | May 2022 www.irjet.net p ISSN: 2395 0072 © 2022, IRJET | Impact Factor value: 7.529 | ISO 9001:2008 Certified Journal | Page2354 The third option is for when the player wants to quit the game. 5. GAMEPLAY SCREENSHOTS 5.1 Username 5.2 Main menu 5.3 Create room 5.4 Find room 5.5 Lobby 5.6 Gameplay 5.7 Weapons

International Research Journal of Engineering and Technology (IRJET) e ISSN: 2395 0056

Volume: 09 Issue: 05 | May 2022 www.irjet.net p ISSN: 2395 0072

5.8 Leaderboard

This is the screen that is shown at the end of match with namesofallplayersintheascendingorderoftheirkillsthis screenwillbeshownforfivesecondsafterthefiveseconds theplayerreturnstomainmenuscreen.

6. MAPS IN GAME

6.1 Map 1: Riverside

Themapisinspiredfromariversidemilitarycamp.

Establishmentsareoneithersideoftheriverandthetwo landformsareconnectedviaabridge.Ononesidethereisa militarycampandontheotherthereisavillage. Therearemultiplecoverpointslikesandbags,tanksetc.

6.3 Map 3: City

Thismapisinspiredfromawartorncity.Thismapcontains interior of apartments and houses to allow close quarter combatandopenspacestoallowusertoplayusingweapons likesniper.Thismapsalsocontainsstrategicchokepoints and sniper points which player can hold to gain strategic advantage[2].Thismapusesunityparticlepacktosimulate the smoke and fire effects to make the player experience moreimmersive.

6.2 Map 2: Untitled

This is a maze type map small map which is inspired the untitled map in Counter Strike: Global Offensive and is specially designed for close and dynamic combat. It has severalstrategicpointsacrossitwhichallowsplayerstogain advantageifthecapturethesepoints[2]

6.4 Map 4: Desert1.0

Inmap4wehaveshownavirtualDesertenvironment.Inthis desertmapwecanseehouses,rustedcars,sandbags,trees andmanymoreobject.Wealsoshownsandfloweffectin thismap.Playerhasmorechancestodefeatwithopponent andscoremorepoints.

7. ADDITIONAL DETAILS

7.1 Sound

The addition of sound to any games makes the entire gamingexperiencemoreenjoyableforplayer.Accordingtoa

© 2022, IRJET | Impact Factor value: 7.529 | ISO 9001:2008 Certified Journal | Page2355

International Research Journal of Engineering and Technology (IRJET) e ISSN: 2395 0056

researchpapersoundinvideogamesnotonlygivesmessage butalsomakesuserexperiencemoreimmersive[5].

Thisgamecontainssoundforeveryactionwhichcanmake soundinrealworldthisrangesfromobvioussoundsfound inanyshootergameslikefiringofguntosoundslikeenemy taking damage. All sounds for these game are taken from https://www.fesliyanstudios.com/whichprovesroyaltyfree musicforallkindsofprojects.

7.2 Weapons

This game has 3 weapons each with different fire rate, differentamountofammunitionanddifferentdamage.Some weapons are automatic while others are semi automatic. Userscanchoosetoreloadcartridgeatanymoment.

7.3 Health and Respawning

Each player has hundred points of health after receiving damagefromotherplayerthehealthdecreasesandafterthe health reaches zero the player is respawned at one of predefinedspawnpointsinthemap

REFERENCES

[1] Kruse J, Sosa R, Connor A, “Procedural urban environmentsforFPSgames”.

[2] SalomonBrothers,orSmithBarney,“SpatialPrinciples ofLevel DesigninMulti PlayerFirst PersonShooters”

[3] Megha Pa, Nachammai L, Senthil Ganesan T M, “3D GAMEDEVELOPMENTUSINGUNITYGAMEENGINE”.

[4] Ahamed Sagor, Das Anomita, Md Tanjib Shahnawaz, Nahar Eity Ms. Qamrun, “Study of an Application Development Environment Based on Unity Game Engine” .

[5] Poom Thiparpakul, Sorawit Mokekhaow, Kamkan Supabanpot, “How can video game atmosphere affect audienceemotionwithsound”.

[6] Swati Nadkarni, Panjab Mane, Prathamesh Raikar, Saurabh Sawant, Prasad Sawant, Nitesh Kuwalekar, “ThunderForce FirstPersonShooting(FPS)Game”

Volume: 09 Issue: 05 | May 2022 www.irjet.net p ISSN: 2395 0072 © 2022, IRJET | Impact Factor value: 7.529 | ISO 9001:2008 Certified Journal

Page2356
|

Turn static files into dynamic content formats.

Create a flipbook