Skip to main content

Modification of Bladeless Fan

Page 1

International Research Journal of Engineering and Technology (IRJET)

Volume: 09 Issue: 05 | May 2022 www.irjet.net

Modification of Bladeless Fan

e ISSN: 2395 0056

p ISSN: 2395 0072

1,2,3,Student, Dept. of Mechatronics Engineering, New Horizon Institute of Technology and Management, Thane, Maharashtra, India

4Professor, Dept. of Mechatronics Engineering, New Horizon Institute of Technology and Management, Thane, Maharashtra, India

***

Abstract - Bladeless fan is the newest trend in the industry.Themajorgoalofthisstudyistocreateamethod for air circulation within a room in a 180° rotation of fan with the mechanism of Servo Motor. On/Off operation, Mobility and speech can be digitally controlled from Mobile phone. The pressure difference created through the airfoil like cross section of the nozzle ring combined with the Coanda effect helps to create at a thruster that hasnoexternallyrotatingbladesorpropellers.It’sterribly powerful because it multiplies the air flow coming back out,thus, providing far better cooling. Bladeless fan could be a novel kind of fan with an uncommon pure mathematics and distinctive characteristics. This kind of fansarebeingdevelopedfordomesticapplications.

2. SYSTEM DESIGN

A.ExistingSystem

A traditional bladed fan pulls in air and chops it up, with each blade transferring a slice of air towards you at high velocity, which creates a turbulent and forceful airflow. Theairmultiplierworksmuchelse.

1. INTRODUCTION

In this paper we’ve modified the general structure of a tablefantoovercomevariousproblemsassociatedwithit similarasnoise,furtherspacedemand,effectiveness,non uniform inflow of air etc. In October 2009, James Dyson’s consumer electronicscompany,well knownforit’sline of vacuum cleaners, introduced a new device to the market called the Dyson Air Multiplier. An air multiplier, occasionallycalledBladelessfan,It’safanwhichblowsair from a nozzle ring with no external blades. Calling the DysonAirMultiplierafanwithnobladesismaybeatouch misleading.Therearebladesinthefanyoujustcannotsee them because its vanes are hidden in its pedestal and direct the collected air flow through a toroid, blowing a thinhighvelocitysmoothairflowfromaNon Stopgroove across the shell of the tube or toroid. The pedestal of the fan contains a Brushless electric motor that takes in air andfeedsitintotheroundabouttube.Airflowswithinthe device until it reaches a slit inside the tube. The combination of the brought inflow and the accelerated inflowcreatesahigh pressureareaacrosstheotherendof thenozzlering.Itincreasestheoutputofairflowby15 20 timesthequantityittakesinthroughthepedestal’smotor. ByinstallingServoMotorinVerticalinletduct,rotationof Fan can be achieve. ESP and relays are use to control the ServoMotorandDCMotor.Websitecanbeusetooperate thefunctionsoffan.

Fig.1: AirflowofConventionalandBladelessFan

Airispulledinthroughasmallductinthepedestalbaseof the fan. A small, brushless motor forces the air through asymmetricallyalignedblades appertainedtoasamixed inflowimpeller whichincreasespressureandairflow.

The air is also pushed up through and over a wing shapedtearatthebaseofthering.Thisactionpropelsthe airupthroughtheringathighvelocityand alsodrawing within the air that surrounds the ring multiplies its volumebyasmuchas15times.

© 2022, IRJET | Impact Factor value: 7.529 | ISO 9001:2008 Certified Journal | Page194
Manohar V. Zore1 , Jaydeep V. Patil2 , Pratik N. Patil3 , Prof. Jayesh Dhuri4 Key Words: Rotating Bladeless Fan, Digitally Operated, Airfoil thruster, Coanda effect Fig.2: AirMultiplyingSystem

International

Journal of Engineering and Technology (IRJET)

Volume: 09 Issue: 05 | May 2022 www.irjet.net

B.ModifiedDesign

Servo motor is installed in the inlet vertical duct at the bottom section of the fan. It gives the rotation of 180° in the axial plane to better circulation of airflow in a room withoutlosingitsefficiency.

To achieve the high velocity airflow and to reduce the maximum noise producing due to the turbulence of air density highly efficient nozzle ring must be used. ConsideringtheAerodynamicsofthruster,highcoefficient ofperformancethrusterisusedwhichwillactlikeVentury tomultiplytheinletflow.

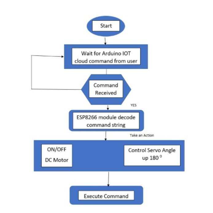
To digitally controlling the speed, On/Off operations and rotations, the Arduino IoT Cloud has been used. It will convert it into a Smart Home Appliance with tiny programming.

3. EXPERIMENTAL DETAILS

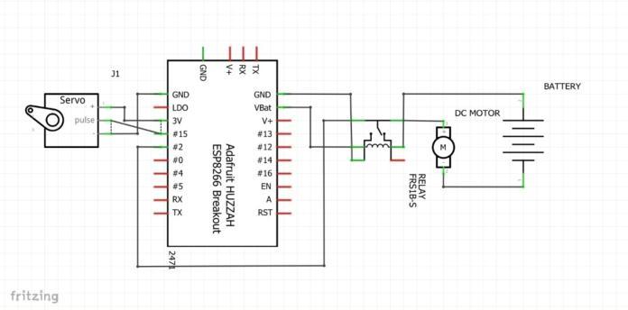
CircuitDiagram

e ISSN: 2395 0056

p ISSN: 2395 0072

Research
© 2022, IRJET | Impact Factor value: 7.529 | ISO 9001:2008 Certified Journal | Page195
Fig.3: Designofthruster Fig.4: Airflowthroughthethruster Fig.5: ArduinoIoTCloudOn/Off andRotationController

International

Volume: 09 Issue: 05 | May 2022

A.HardwareUsed

ESP8266Wi FiModule

Engineering

Technology (IRJET)

e ISSN: 2395 0056

p ISSN: 2395 0072

It uses Lua Scripting language and is an open source Internet of Things (IoT) platform. This module has CH340gUSBtoTTLIC.ESP8266,itintegratesGPIO,PWM, IIC, 1 Wire and ADC all in one board. Power your development in the fastest way combinating with NodeMCU Firmware! USB TTL included, plug & play 10 GPIO,everyGPIOcanbePWM,I2C,1 wire.

 4Channel5VRelay

It is 4 Channel Isolated 5V 10A Relay Module, A wide rangeofmicrocontrollerssuchasArduino,AVR,PIC,ARM and so on can control it. It is also able to control various appliances and other types of equipment with large current. Relay output maximum contact is AC250V 10A and DCV 10A. One can connect a micro controller with standardinterfacedirectlytoit.

 PeltierModule

Thermoelectric coolers (TEC or Peltier) creates a temperature differential on each side. One side gets hot andtheothersidegetscool.Therefore,theycanbeusedto either warm something up or cool something down, depending on which side is used. You can also use temperaturedifferentialtogenerateelectricity.

 PowerSupply

12Vpowersupplies(or12VDCpowersupplies)areoneof themostcommonpowersuppliesinusetoday.Ingeneral, a 12VDC output is obtained from a 120VAC or 240VAC input using a combination of transformers, diodes and transistors.

Research Journal of
and
www.irjet.net
© 2022, IRJET | Impact Factor value: 7.529 | ISO 9001:2008 Certified Journal | Page196

International

Volume: 09

05

e ISSN: 2395 0056

p ISSN: 2395 0072

 HeatSink

A heat sink is a passive heat exchanger that transfers the heatgenerated by an electronic or a mechanical device to a fluid medium, often air or a liquid coolant, where it is dissipatedawayfromthedevice.

B.SoftwareUsed

 ArduinoIoTCloud

Arduino IoT Cloud is a new platform that allows you to quickly build interfaces for controlling and monitoring yourhardwareprojectsfromyouriOSandAndroiddevice. It can be controlled through website or from mobile phone, you can create a project dashboard and arrange buttons,sliders,graphsandotherwidgetsontothescreen.

 ServoMotor

A servo motor is a rotary actuator or linear actuator that allows for precise control of angular or linear position, velocity and acceleration. It consists of a suitable motor coupledtoasensorforpositionfeedback.

Research Journal of Engineering and Technology (IRJET)
Issue:
| May 2022 www.irjet.net
© 2022, IRJET | Impact Factor value: 7.529 | ISO 9001:2008 Certified Journal | Page197
Chart1: ArduinoIoTCloudoperation

International

Volume: 09 Issue: 05 | May 2022

4. RESULTS AND DISCUSSION

The following are the observations during the testing of thebladelessfan:

 Astheentrainmentcreatedwithinitamplifiestheair output, The airflow in the bladeless fans is stronger thantheregularfans.

 Using physics and aerodynamics, it generates less noiseanduseslessenergyinthewholeprocess.

 They’re also a lot easier to clean there’s no wedging adusterinbetweenagrate.

 Air Multipliers are far more allergy friendly than conventional fans, they collect and spread less dust, andcancomeequippedwithairfilteringsystems.

 FutureScope

Asithaslotofadvantagesandwiderangeofapplications, thequalityandmorefeaturescanbeaddedtoimproveit’s performance. More modifications can be done to make it attractive, smart, advance and futuristic. It can be used in followingapplication:

e ISSN: 2395 0056

p ISSN: 2395 0072

5. CONCLUSION

ModificationsofBladelessFanaresuccessfullycarriedout with expected results. The modified design is effective in almost every aspect mainly the safety considerations, noise considerations, effective cooling and smart home appliances. Efficiency and ease of handling is improved with advanced Aerodynamic thrusters, better air circulation and digitally controlled device. It’s range of applications can be further increased by installing and experimentingwiththedevicesusepropellersystem.

ACKNOWLEDGEMENT

We would like to express our gratitude to our faculty guide, Professor Mr. Jayesh Dhuri Department of MechatronicsEngineering,forhiscontinuoussupportand encouragementduringthisproject.Wearegratefulforhis inspiring leadership and important recommendations, which have kept us motivated since the start of the project.

Research Journal of Engineering and Technology (IRJET)
www.irjet.net
© 2022, IRJET | Impact Factor value: 7.529 | ISO 9001:2008 Certified Journal | Page198
Fig.6: BladelessTowerFan Fig.7: BladelessceilingFan Fig.8: BladelessFanDrone Fig.9: BladelessPropellerSystem

International Research Journal of Engineering and Technology (IRJET) e ISSN: 2395 0056

Volume: 09 Issue: 05 | May 2022 www.irjet.net p ISSN: 2395 0072

REFERENCES

[1]By Jonathan Stickland & Nathan Chandler “How the Dyson Bladeless Fan Works” Feb 11, 2021 https://electronics.howstuffworks.com/gadgets/home/dy son bladeless fan.htm

[2]InternationalJournalofElectrical,ElectronicsandData Communication, ISSN(p): 2320 2084, ISSN(e): 2321 2950 Volume 8,Issue 6,Jun. 2020,http://iraj.in

[3]ByGeneGerrard“HowDoBladelessFansWork?“April 21, 2020 https://www.yourbestdigs.com/reviews/how do bladeless fans work/

[4]Wikipedia Article August 2020 https://en.m.wikipedia.org/wiki/Air_multiplier

[5]ShivamTyagi, Shekhar Gupta, SaurabhKhare, Dr. C. S. Malvi International Journal of Scientific & Engineering Research,Volume8,Issue4,April 2017ISSN2229 5518

© 2022, IRJET | Impact Factor value: 7.529 | ISO 9001:2008 Certified Journal | Page199

Turn static files into dynamic content formats.

Create a flipbook