Skip to main content

HealthMe: An Android App for Interlinking of nearby Hospitals for Resource Sharing in Emergency

Page 1

International Research Journal of Engineering and Technology (IRJET) e-ISSN: 2395-0056

Volume: 09 Issue: 05 | May 2022 www.irjet.net p-ISSN: 2395-0072

HealthMe: An Android App for Interlinking of nearby Hospitals for Resource Sharing in Emergency

Computer Department, Smt. Indira Gandhi College of Engineering, Navi Mumbai ***

Abstract Hospitals are exposed to mass causalities, natural disasters, and events. Within a short period, hospitals must provide care to large numbers of casualties in any damaged infrastructure, despite inadequate communications, great personnel risk, and limited resources. During emergencies communication in hospitals play a major role. During emergency situations and in the earliest emergency times, the data regarding the accidents and their true causes are often imprecise. Our application aims at building a communication bridge between Hospitals for Resource sharing in Emergency situations where a patient/relative of the patient can find nearby hospitals and resources available in that specific hospital. Our goal is to provide appropriate health care services during emergencies to the patients.

Keywords Emergency services, health information management, medical information systems, Ambulance Services

I. INTRODUCTION

This research project undertook sought to develop a mobile application for locating available hospitals near the user in Maharashtra,India.Thus,thisresearchaimedathelpingthepatientsduringemergencysituations.EarlierAndroidphones were limited to some people as they were not essential for everyone. During the Pandemic due to online education for over more than a year, Mobile phones are widely used and can be found commonly by everyone nowadays. During emergencies,patientsvisitthenearesthospitalbutduetoalackofcommunicationbetweenthehospitalandpatient,this canbefatal.Severaltimespatientslosetheirlivesintheprocessoffindingoutahospitalthathasenoughresources.Lack of resources is a major con to the lack of proper infrastructure of a hospital. A mobile application might be used for broadcastingtheavailablehospitalsneartheuseralongwiththedoctorsavailableinthatspecifichospital.Specialization oftheavailabledoctorscanbedisplayedwhichcanreducetheeffortsoffindingspecificdoctorsbyhospitalsduring

II. LITERATURE REVIEW

Before the deployment of this application we have gone through different research papers, this literature review is the summarization of these papers. Dhanesh Sharma et al. (2018) explored that the time lapse in medical help to accident victimsisaconcernofincreasingurgencyinIndiaandothercountries.TheirapplicationDoctorsNearby(anandroidapp) fillsthegapbetweenthedoctorandthepersoninneed.Itprovidestheinformationofallthedoctorspresentinthenearby locality. This app provides the specialists, an OPD doctor, and all the necessary information regarding the selected hospitals,withlocationandhours.Also,ithasaspecialEmergencybuttonforaccidentalcases.

Sarandis Mitropoulos et al. (2021) explained the development of the eEKAB, a pilot emergency medical information systemthatsimulatesthemainservicesofferedbytheGreekNationalInstantAidCentre(EKAB). Agilemethodologywas implementedfortheproductionoftheeEKAB.eEKABhas3mainmodules:the“On timeIncidentReporting”,the“On time ArrivalattheIncident”and“TransfertotheHealthCenter”.ItreducesthetotaltimeoftheEMSproceduresandallowsfor easiermanagementofEMS,byprovidingabetterallocationofhumanresourcesandabettergeographicaldistributionof ambulances. The analysis shows that the application helps to reduce the response time of ambulances and proves to be veryusefultoambulancedriversandtheperformanceofmedicalsystem.

Eunjeong Park et al.(2020) deployed thatEmergencymedical service(EMS) tends tohappen in pressured environment, where paramedics is responsibletoget decisions for recordinginformation, non completedata, the restricted resources, and priorities. The EMS necessitates collaborative workflows between patients or carers, paramedics, and community medical facilities. In a traditional EMS, getting the reasons of emergencies and personal medical histories, which are critical fora quick and proper response,ischallenging. Theylookedattherequirementsfor a smartEMS(SEMS)system andusedinformationandcommunicationtechnologiestoidentifythemajorcomponentsinconnectedcareenvironments.

Impact Factor value: 7.529

9001:2008

© 2022, IRJET |
| ISO
Certified Journal | Page129
Abhishek Jamadar, Sunil Jadhav, Rashmi Gurav, Prof. Sachin Desai

International Research Journal of Engineering and Technology (IRJET) e-ISSN: 2395-0056

Volume: 09 Issue: 05 | May 2022 www.irjet.net p-ISSN: 2395-0072

MichalGazielYablowitz&DavidGarySchwartz(2018) explainedthatSmartphoneapplicationstosupporthealthcareare proliferating. A growing and important subset of these apps support emergency medical intervention to address a wide range of illness related emergencies to speed the arrival of relevant treatment. The emergency response characteristics and strategies employed by these apps are the focus of their study, resulting in a mHealth Emergency Strategy Index. While a growing body of information focuses on the usability, security, and privacy features that distinguish such apps, research that maps the many emergency intervention tactics and provides assessment markers are also becoming more common. They surveyed an extensive range of mHealth apps designed for emergency response along with the related assessmentliteratureandpresentanindexformobile basedmedicalemergencyinterventionappsthatcanaddressfuture assessmentneedsofmHealthapps.

III. PROBLEM STATEMENT

Build an android application that builds a communication gap between the hospitals and patients during emergencies. Build an android application that will display the nearest hospital and router to the selected hospital. After reaching the hospital,insomecases,patientsareinformedduetoalackofventilatorsthepatientcannotbeadmitted.So,thepatient's familyrushestowardanotherhospital.Inthisprocess,manypatientslosetheirlives.Toreducethishassleourapplication displays all the available doctors in the hospitals. It displays the number of available resources like number of beds, number of ventilators, and number of available staff. Book an ambulance to the nearest hospital in one click. The ambulancebookingsection willhaveoptionstochoosebetweendifferenttypesof AmbulancessuchasBasicAmbulance, CardiacAmbulance,andMortuaryAmbulance.Forthepeoplewhoarebusyintheireverydayjobsandalsowantsomelab testsbutcan’treallyvisithospitalsduringworkinghours.Ourapplicationbringslabteststousers’convenientlocations.A certified practitioner will visit users’ selected locations and get all the tests done. The reports of the results will be deliveredtotheirselectedaddress.

IV. OBJECTIVES

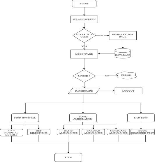
It will have a Splash screen. It will have a registration page for new users. It will have a Login page for an existing user. Therewillbeanoptiontoselectthenearesthospital.Theselectedhospitalwilldisplayavailabledoctors.Itwilldisplay the numberofavailableresourceslikethenumberofbeds,numberofventilators,andnumberofavailablestaff.Itwillhavea section to book an ambulance to the nearest hospital in one click. The ambulance booking section will have options to choosebetweendifferenttypesofAmbulancessuchasBasicAmbulance,CardiacAmbulance,andMortuaryAmbulance.A sectiontobookalabtest.

V. SCOPE

Itwillhelpinminimizingthecommunicationgapbetweenthepatientsandthehospitals.Itwillimprovetheefficiencyof availableresourcesbyusing themtothefullest.Itcanreducethedeathratecaused duetolack ofinformation regarding availabledoctorsandavailableresourcesinthehospitalsduringemergencysituations.Itwillreducethehassleofcalling anambulancephysicallyandprovidingtheuser'scurrentlocationsinceourapplicationusesthecurrentpreciselocation oftheuserandreducethetimetakeninprocessofbookinganambulance.Itwillprovidelabtestsbyusersateaseattheir convenientlocationandtime.

© 2022, IRJET | Impact Factor value: 7.529 | ISO 9001:2008 Certified Journal | Page130

International Research Journal of Engineering and Technology (IRJET) e-ISSN: 2395-0056

Volume: 09 Issue: 05 | May 2022 www.irjet.net p-ISSN: 2395-0072

VI. PROPOSED WORK

A. SYSTEMDESIGN

B. SYSTEMARCHITECTURE

C#: C# is a modern, general purpose and object oriented programming language pronounced as “C sharp”. C# is a simple & powerfulobject orientedprogramminglanguagedevelopedbyMicrosoftledbyAndersHejlsbergandhisteamwithinthe .Net initiative and was approved by the International Standards Organization (ISO) and ECMA (European Computer ManufacturersAssociation).C#canbeusedtocreatevarioustypesofapplications,suchaswindows,web,variousconsole applications,orothertypesofapplicationsbyusingVisualstudio.

ASP.NET: ASP.NET is an open source server side web application framework that was designed for web development to build dynamic web pages. It was developed by Microsoft which allows programmers to build dynamic websites, applications, andservices.ThenameASP.NETstandsforActiveServerPagesNetwork Enabled Technologies.The preliminary version being in January 2002 with the .NET Framework is the successor to Microsoft's Active Server Pages (ASP) technology. ASP.NET's successor is ASP.NET Core. It is cross platform based. ASP.NET Web API, ASP.NET MVC, and ASP.NET Web PagesmergedintoanMVCwhichisunified

MsSQL:

Microsoft SQL Server is a relational database management system (RDBMS) that supports a wide variety of transaction processing, businessintelligenceandanalyticsapplicationsin corporateIT environments.MicrosoftSQLServer isone of the three market leading database technologies, along with Oracle Database and IBM’s. Like other RDBMS software, Microsoft SQL Server is built on top of SQL, a standardized programming language that database administrators (DBAs)

© 2022, IRJET | Impact Factor value: 7.529 | ISO 9001:2008 Certified Journal | Page131

International Research Journal of Engineering and Technology (IRJET) e-ISSN: 2395-0056

Volume: 09 Issue: 05 | May 2022 www.irjet.net p-ISSN: 2395-0072

and other IT professionals use to manage databases and query the data they contain. SQL Server is tied to Transact SQL (T SQL),animplementationofSQLfromMicrosoftthataddsasetofproprietaryprogrammingextensionstothestandard language.

SQLServer:

SQL Server is a database server by Microsoft. The purpose of this server is to store and retrieve the data requested by other applications. We can use the same computer to run it or a different computer A special purpose programming which can handle data in a relational database management system is SQL. The client server model defines a database serverasacomputerprogramthatprovidesdatabaseservicestootherprogramsorcomputers.ASQLServerisadatabase server that implements the Structured Query Language (SQL). A data centre version is tailored to higher levels of applicationsupportandscalability,whiletheExpressversionisascaleddown,freeeditionofthesoftware.

C. SCREENSHOTS

© 2022, IRJET | Impact Factor value: 7.529 | ISO 9001:2008 Certified Journal | Page132
Fig1.Dashboard Fig2 HospitalModule Fig3 Ambulance Module Fig4 LabTest Module

International Research Journal of Engineering and Technology (IRJET) e-ISSN: 2395-0056

Volume: 09 Issue: 05 | May 2022 www.irjet.net p-ISSN: 2395-0072

VII. COMPARATIVE STUDY

HealthMeAppFeatures:

1.FindNearestHospital

2.Viewdoctorsintheselectedhospital.

3.Viewavailablebeds,ventilator,andno.ofstaff.

4.BookanAmbulancefromtheuser'scurrentlocationtothenearesthospital.

5.Booklabtestwithhometesting.

Applications:

1. PractoAppfeatures:

a. VideoConsultation.

b. FinddoctorslistedinPractoservices.

c. Medicinedelivery.

d. Labtest

Whatmakesusdifferent?

Practo App lists the doctors available only on the Practo app. Our app lists all the hospitals in our vicinity along with availabledoctorsintheselectedhospitals.

2.NetMedsfeatures:

a.Medicinesdelivery

b.Cosmeticsdelivery

c.Labtests.

Whatmakesusdifferent?

NetMeds App forces the user to purchase a package from the list below to access the lab test. Our app does not force userstopurchaseanyplantoaccessthelabtests.

© 2022, IRJET | Impact Factor value: 7.529 | ISO 9001:2008

Certified Journal | Page133
Fig5 AdminDashboard

International Research Journal of Engineering and Technology (IRJET) e-ISSN: 2395-0056

Volume: 09 Issue: 05 | May 2022 www.irjet.net p-ISSN: 2395-0072

3.Apollo24/7Appfeatures:

a.FinddoctorslistedinApolloservices.

b.Medicinedelivery.

c.Labtest

Apollo 24/7 App lists the doctors available only on Apollo 24/7 App. Our app lists all the hospitals in our vicinity along withavailabledoctorsintheselectedhospitals.

During our comparative study, we figured out that none of these applications lists down the hospitals near the user’s location.NordotheseappsprovideanemergencyAmbulancebookingservice.Allthesefeaturesareimplementedinour mobileapplication(HealthMe).Evenifsomefeatureslikefindhospitalandlabtestcanbefoundcommonbut theirgoalis different.Thesefeaturesareprovidedaspertheirownfirm.WhereasHealthMeaimedatlistingallthehospitalsandtheir doctorsaltogether.OurapplicationallowsuserstofindAmbulancetothenearesthospitalhassle free.

VIII. CONCLUSION

This application intends to help patients during emergency situations. We have implemented features like view nearest hospital, and view doctors available in the hospital. Navigate to the nearest hospital. Book an ambulance through the user’scurrentlocation.Asectiontobookalabtest.OurproposedapplicationalsohasanAdminPanelwhichhasaccessto Manage Hospital, Manage Doctor, Manage Ambulance Booking, and Manage Lab tests. Admin panel controls all the bookings and can add new hospitals and edit the available hospitals. Admin panel can Update and Delete Doctors, and availableresources.Thelatestbookingsofambulancesandlabtestswillbedisplayedonthetoptoreduceconfusionand prioritizethelatestbookings.

IX. FUTURE SCOPE

In this HealthMe android application, we can give the live location of an ambulance after booking. Live status of doctors canbeavailable.Inthefutureupdateofthisproject,wecanincludeonlineconsultationandofflineconsultation.Medicine deliverywiththestatusoftheorderwithlivetracking.HealthinsurancecanbepurchasedthroughourHealthMeandroid application.

REFERENCE

[1] Ritwick C & Anitha Sandeep, React.JS and Web Development, International Research Journal of Engineering and Technology(IRJET)Vol.7Issue.4,Issn2395 0056(online),April2020.

[2] B. A. Mukhedkar, D. Sakhare, and R. Kumar, “Pragmatic analysis based document summarization,” International JournalofComputerScienceandInformationSecurity,vol.14,no.4,p.145,2016.

[3] Falguni N. Patel, Neha R. Soni,” Text mining: A Brief survey”, International Journal of Advanced Computer Research(ISSN(print):2249 7277ISSN(online):2277 7970)Volume 2Number 4Issue 6December2012.

[4] B.L.NarayanaandS.P.Kumar,“Anewclusteringtechnique ontextinsentencefortextmining,”IJSEAT,vol.3,no.3, pp.69 71,2015.R.

[5] A. Henriksson, J. Zhao, H. Dalianis, and H. Bostrom, “Ensembles of ¨randomized trees using diverse distributed representationsofclinicalevents,”BMCMedicalInformaticsandDecisionMaking,vol.16,no.2,p.69,2016.

[6] A. Kumaran, R. Makin, V. Pattisapu, and S. E. Sharif, “Automatic extraction of synonymy information: extended abstract,”OTT06,vol.1,p.55,2007.

[7] Shravan G V and Prof. Anitha Sandeep, “Comprehensive Analysis of React Redux Development Framework,” IJCRT, vol.8,Issue.4,Issn2320 2882,April2020.

© 2022, IRJET | Impact Factor value: 7.529 | ISO 9001:2008 Certified Journal | Page134

International Research Journal of Engineering and Technology (IRJET) e-ISSN: 2395-0056 Volume: 09 Issue: 05 | May 2022 www.irjet.net p-ISSN: 2395-0072

[8] Yablowitz, Michal & Schwartz, David. (2018). A Review and Assessment Framework for Mobile Based Emergency InterventionApps.ACMComputingSurveys.51.1 32.10.1145/3145846.

[9] E.Park,J.H.Kim,H.S.NamandH. J.Chang,"RequirementAnalysisandImplementationofSmartEmergencyMedical Services,"inIEEEAccess,vol.6,pp.42022 42029,2018,doi:10.1109/ACCESS.2018.2861711.

[10] Mitropoulos, S., Mitsis, C., Valacheas, P. and Douligeris, C. (2021), "An online emergency medical management information system using mobile computing", Applied Computing and Informatics, Vol. ahead of print No. ahead of print.https://doi.org/10.1108/ACI 03 2021 0069

© 2022, IRJET | Impact Factor value: 7.529 | ISO 9001:2008 Certified Journal | Page135

Turn static files into dynamic content formats.

Create a flipbook