Skip to main content

Designing of 12V to 220V(150watt) Compatible Inverter for Small Rating Appliances with Hand driven g

Page 1

International Research Journal of Engineering and Technology (IRJET)

Volume: 09 Issue: 05 | May 2022 www.irjet.net

e ISSN: 2395 0056

p ISSN: 2395 0072

*Professor, Department of electrical and electronics engineering, SSTC, Bhilai (C.G.), INDIA

**Department of electrical and electronics engineering, SSTC, Bhilai (C.G.), INDIA ***

Abstract - The paper presents the plan of a compact sunlight based power smaller than normal inverter. The goal of the work is to plan and assemble an original geography of a miniature inverter to straightforwardly change over DC power from a photovoltaic module to AC power. In this microinverter, a construction with two power stages, which are DC/DC and afterward DC/AC converters, is utilized. The inverter is planned competent for future combination of the in the middle between the DC/DC and DC/AC converters.

Key Words: Inverter,Photovoltaic,Converter

1. INTRODUCTION

In photovoltaic frameworks, inverters are utilized for switching DC from a sunlight powered charger over completely to AC to associate straightforwardly to the utility matrix. Inverters utilized in photovoltaic applications in the market are principallyarrangedinfocalandstringdesignswiththepowerevaluationsabove5kW.Privatephotovoltaicventuresare expandingadirectresultoftheconsistentlydiminishingcostsofsunlightbasedestablishmentsandgadgets.

Thiscouldbecounteredwithdifferentsortsofinverterswithlowpowerevaluations.Microinvertersareintendedforlow power input. The miniature inverter changes DC over completely to AC and associates with the network from a sunlight based module whose greatest power rating is around 1 Watt. Miniature inverters supply 12% higher energy yield than string invertersonaccountofhalfwayovershadowing.

1.1. OBJECTIVE OF PROJECT WORK

1.The principal objective of this is to plan and mimic a solitary stage beat width tweaked inverter that switches dc overcompletelytoacpower.

2.Inverterisintendedtogive150wattfromthe12VDCsourcegavefromthebattery.

3.Theinvertergivesupto1.2Ampsofsubstitutingcurrent,orenoughtocontrolfive9wattdrovelightsormax100 wattbulbs.

4.AninverterchangesovertheDCwellspringofpowerfromsourceslikebatteries,sunlightbasedchargers,orenergy unitstoACpower.

5.Invertercangivepoweratanyexpectedvoltage.

SpecificallyitcanundoubtedlyworkAChardwareintendedformainsactivity,orredressedtocreateDCatanyideal voltage.

6.Inverters made of Grid tie can take care of energy back into the conveyance network since they produce rotating currentwithasimilarwaveshapeandrecurrence.

7.Theyareequippedforturningoffnaturallyincaseofapoweroutage.

© 2022, IRJET | Impact Factor value: 7.529 | ISO 9001:2008 Certified Journal | Page29
Designing of 12V to 220V(150watt) Compatible Inverter for Small Rating Appliances with Hand driven generator and Solar panel installed
*Dr. RAJKUMAR JHAPTE **KISHAN PATEL ***JAISON ZACHARIA ****MEHNAZ PARVEEN

Volume:

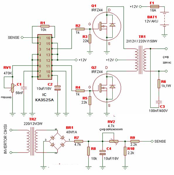
CIRCUIT DIAGRAM

e

p

2395

1.3. WORKING

TheworkingofaninverterisessentiallytochangeoverDCpowerintoACpower,whileatsametimedirectingthevoltage, currentandrecurrenceofthesignofthesign.SignificantpartofinverterisMOSFET.

MOSFETandIGBTareusuallyinvolvedswitchesininverter.

Semiconductorisutilizedtocontinuallychangeconsistentvoltageandone waycurrentstreamsfromDC.

A criticism control in inverter is for the most part to control the result voltage and result current and keep it from surpassingpastperilouscutoffpoints.

Inthisframework,theresultACmainsvoltageisfirstdroppedtoacertainproportionatelylowerlevel,andtookcareofto theclosurepinofthecontrol IC.Ina proportionatewaytheventureddowninputvoltagecurrentlyfollowstheresult AC andfluctuatesup/downas needsbe.Thecontrol ICsclosurehardwareinputsignal witha proper referencegot fromthe battery voltage of the inverter. On the off chance that that the result voltage will in general transcend the foreordained worth,andincrementpastthereferencelevelenactstheblunderenhancer,whichclosesdownthePWMinverteryield.

When this occurs, the result voltage immediately goes down, causing the criticism sign to diminish underneath the reference esteem. This present circumstance permits the shut down component of the IC to get impaired, and the IC beginningsworkingordinarilyoncemore.

Assuming the result once more attempts to transcend the risky level, the above interaction is rehashed in an indistinguishableway,andthiscontinuespersistentlyandquickly,guaranteeingthattheresultvoltagedoesn'toutperform thepredeterminedperilous.

International Research Journal of Engineering and Technology (IRJET)
ISSN: 2395 0056
09 Issue: 05 | May 2022 www.irjet.net
ISSN:
0072 © 2022, IRJET | Impact Factor value: 7.529 | ISO 9001:2008 Certified Journal | Page30 1.1.
Fig1.Circuitdiagramofminipowersolarinverter

International

Engineering

Volume: 09 Issue: 05 | May 2022 www.irjet.net

Theinputcontrolcircleisarrangedintheaccompanyingfocuses:

Technology (IRJET)

e ISSN: 2395 0056

p ISSN: 2395 0072

● The220VACyieldisredressedutilizinga4diodescaffoldrectifiercircuit.

● TheamendedhighvoltageDCisdroppedtoalowerDClevel,frombetween5Vto10Vthroughthevoltagedivider networkassembledutilizingjustthe220Kresistorsandthe10Kpreset.

● The10Kpresetisutilizedtochangetheinputvoltageuntiltheresultvoltageiscontrolledattherightlevel.

● The criticism is taken from the 10K preset focus arm and took care of to the blunder speaker's non rearranging inputpin#1oftheIC2524.

● BlunderinspeakerisonlyanoperationampsetinsidetotheICforcontrollingthePWMoftheresultpin#11and Pin#14.

Thealteringinputpin 2oftheoperationampisclippedat+2.5Vfixedreferencethroughthetwoorthreevoltagedivider resistors arranged between the pin#2 and pin#16 of the IC. The +5V reference potential is gotten from pin 16 of the IC KA3525Aandafterwarddroppedto2.5Vutilizingthetwovoltagedividerresistors.

Since the pin 2 of the mistake enhancer is 2.5V fixed as reference, implies as though the pin#1 of the operation amp transcends the 2.5V level would set off the PWM element of the IC, making the restricting of the result PWM the semiconductors.

The input 10k preset is changed such that criticism voltage at pin#1 arrives at the 2.6V imprint when the result voltage arrivesatthepredeterminedhazardoushighvoltagelevel.

In such cases, when the pin#1 it gets a 2.6V, it makes the inner blunder amp initiate, limiting the result PWMs to the semiconductors,whichwilllessentheresultvoltagetosafelowerlevels.

Thusly cause the result voltage to This proposed project comprises of a Hand driven generator which delivers sufficient ability to re energize batteries. It can produce 12V to 17V which is subject to the rpm of the wheel of the generator. It tends to be utilized as a crisis gadget which can re energize cell phones, use in fundamental family low power required apparatuses

The mechanics of hand controlled generators are not excessively confounded. They work like different generators, with the exception of the underlying energy is given by your arm instead of from steam by consuming coal or a streaming waterway.Ageneratorisessentiallyanelectricengine workingbackward.Bothdependonstandardsofattractionfound byphysicistMichaelFaraday.

Faradayfoundin1831thatpassingaconductivewirethroughanattractivefielddeliveredanelectricflowinthewire.By twirlingacurlofwirearoundamagnet,heobservedthathecouldmakeaconsistentcurrent.Accordingly,hecouldchange overenergyusedtoturnthecurlintoelectricalenergy.

This guideline powers generators that sudden spike in demand for gas or diesel fuel, as well as the huge turbines in present day power plants, where the curls are turned by falling water or steam created by consuming coal or lighting atomicresponses.

It's even conceivable to downsize such a generator so it fits in a movement contraption you can keep in your pocket. Ratherthanfuel,steam,orfallingwater,theloopsareturnedbyyou.Wheneveryouturnthewrenchonthegenerator,the curlsmovearoundthemagnetandproducecurrent.

Someexceptionallystraightforwardhandgeneratorsdon'thavevoltagecontrollersinthem,soutilizingthemwithdelicate gearcanberisky.Forinstance,intheeventthatyouassociatedonetoalightandturnedthewrenchextremelyquick,you couldwearoutthefiberinthebulb.Inanycase,mostcurrenthand controlledgeneratorsthatareplannedforusewitha particularcontraptionreallydocanmanagevoltagesothegadgetwillworkappropriatelywithit.

Research Journal of
and
© 2022, IRJET | Impact Factor value: 7.529 | ISO 9001:2008 Certified Journal | Page31

Volume: 09 Issue: 05 | May 2022

e ISSN: 2395 0056

p ISSN: 2395 0072

2. CONCLUSION

Utilizing this we have effectively reenacted various sorts of Voltage Source Inverter like single stage VSI, three stage VSI (180degreeconductionmode),andsinglestagePWM.FurtherutilizingthisPWMInverterwehavereproducedthecircuit forspeedcontroloftheInductionengineutilizingshutcircleV/fcontrol.

UtilizingasolidcoordinatedcircuitKA3525A,wehaveplannedasolitarystageinverterwhicheffectivelychangesoverthe 12Vdcsignalinto220V,50 Hzacsignal.Thepowerproductivecompactsmallerthannormalinverterislittleinsizeand can give yield voltage of 220v 230/150w. This hand driven versatile power proficient small inverter can be utilized to controlupgadgets,forexample,Wi Fiswitches,portablechargers,Lightsandsoon.

3. PROBLEMS AND FUTURE SCOPE

Albeit this task has accomplished its goal however inverter can't drive higher rating gadgets. Further, on the off chance thattheinverterisworkingonmainssupply,assuminganychangeisgottenbytheACinputgetstotheresultmoreover. Actualassociationoftheinvertertotheframeworkwasadditionallycompletedintheanalysisanditperformeddecently excepted. Accordingly the hypothesis of controlling the converter voltage and stage to send out both dynamic and receptivepowersisonlyappliedfortherecreation.

Practicallyspeaking,thecontrolledvoltageandstagevarietiesforpowerlevelcontrolareexcessivelylittleforthesensor and the microcontroller to quantify and to ascertain. Subsequently, the ongoing controlling methodology will be applied for future application. All the while, the DC/AC converters were tried without influencing the other and their joined activityhasnotyet beententativelyillustrated. The bestexhibition ofthe battery asa cushionbetweenthese converters will likewise be viewed as from now on. Expanding the power rating of the inverter will build the quantity of force exchanginggadgetsandtheongoingratingofthetransformer

International Research Journal of Engineering and Technology (IRJET)
www.irjet.net
© 2022, IRJET | Impact Factor value: 7.529 | ISO 9001:2008 Certified Journal | Page32
International Research Journal of Engineering and Technology (IRJET) e ISSN: 2395 0056 Volume: 09 Issue: 05 | May 2022 www.irjet.net p ISSN: 2395 0072 © 2022, IRJET | Impact Factor value: 7.529 | ISO 9001:2008 Certified Journal | Page33
Fig2:Actualcircuitusedinproject Fig3:
Chargingofmobilefromportableinverter

International Research Journal of Engineering and Technology (IRJET)

Volume: 09 Issue: 05 | May 2022 www.irjet.net

REFERENCES

e ISSN: 2395 0056

p ISSN: 2395 0072

[1] S. Harb, M. Kedia, H. Zhang, R. S. Balog, “Micro Inverter and String Inverter Grid ConnectedPhotovoltaic System AComprehensiveStudy,”IEEE39thPVSpecialists Conference,2013.

[2] WorldEnergyResourcesSolar2016,WorldEnergyCouncil,2016.

[3] JayA.Pate,Pratik D.Solanki,“Comparative AnalysisofStringInverterandMicro InverterforSolarBasedPower System,”InternationalJournalofAdvancedResearchin Electrical,ElectronicsandInstrumentationEngineering, vol.3,2014.

[4] F. S. Gazis, G. Α. Vokas, I. J. Katsimardos, J. K. Kaldelis, “Micro inverters for PV plants compared to the ordinary string or central inverters,” in Conference for International Synergy in Energy, Environment, Tourism and contribution of Information Technology in Science, Economy, Society and Education, at Piraeus, Greece, Sep. 2013.

BIOGRAPHIES

Dr.RajkumarJhaptehasobtainedhisBachelorofEngineeringDegreeinElectricalEngineeringfromMPChristianCollege in2004,Bhilai.Master’sDegreeinElectricPowerSystemfromShri ShankaracharyaTechnicalCampusin2009,Bhilai.In 2019 he got his PhD in electrical engineering from Shri Shankaracharya Technical Campus, Bhilai. Currently working as AssociateProfessorinSSTC.HisareaofinterestsincludesPowerQuality,PowerElectronicsandPowerSystem.

Kishan Patel currently pursuing Bachelor of Engineering in Electrical and Electronics Engineering from Shri ShankaracharyaTechnicalCampus.HisareaofinterestconsistsofStudyofPowerElectronicsDevices.

Mehnaz Parveen currently pursuing Bachelor of Engineering in Electrical and Electronics Engineering from Shri ShankaracharyaTechnicalCampus.HisareaofinterestconsistsofStudyofPowerSystem.

Jaison Zacharia currently pursuing Bachelor of Engineering in Electrical and Electronics Engineering from Shri ShankaracharyaTechnicalCampus.HisareaofinterestconsistsofStudyofPowerElectronics.

© 2022, IRJET | Impact Factor value: 7.529 | ISO 9001:2008 Certified Journal | Page34

Turn static files into dynamic content formats.

Create a flipbook