Skip to main content

Legal Suits – Court Case, Client Attorney App

Page 1

International Research Journal of Engineering and Technology (IRJET)

Volume: 09 Issue: 04 | Apr 2022

Legal Suits – Court Case, Client Attorney App

e ISSN: 2395 0056

p ISSN: 2395 0072

Abstract As the year's passed, there has seen a drastic increase in filling up cases and searching for attorneys and advocates, not only in urban but in semi urban and rural areas as well. People face many issues and problems some related to crime, Contracts or other disputes which led them to fill up a case or take the matter to a legal road and procedures [1]. Sending Notices, Hearing and Re Phrasing contracts are a few of the things which have seen a drastic increase in the last few years. Thus, searching for a suitable lawyer or Advocate specialized in a particular field who could take up one case is still a strenuous task not only for rural residence but even for Urban citizens. The task of finding an advocate seems minor but requires most extreme time and human exertion, which turns out to be exceptionally important that sometimes may cost the life fortune of the few clients (people).

Hence, To solve the problem and fill the gap we have proposed Legal Suits, an Hybrid app compatible with both IOS and Android, this app builds a bridge and fills up the gap between the Legal attorneys and Clients. In this app, Clients can post their case, review a lawyers profile and contact a lawyer, vice versa for the lawyer they can show interest in a particular case, surf through cases etc and plenty more. This can make the system easier to navigate and to use maximizing the effectiveness of time and other resources easily accessed and analyzed in a consistent way. One of the main intension of this project is to control and allow complete registration of all court cases and tracking of case current status and location, to enhance public access avoiding clients to go to court and also needs to follow up daily after filing the case. This study also considers the adoption of the case management system as an important component in the delivery of service to their clients.

Key Words: Clients,Attorney,Cases,Lawyer,Contracts.

1. INTRODUCTION

Asthestudieshaveshownandgiveninthereference[1][2], the people visit if not three then two times in their entire adulthood to a courthouse and indeed needs a lawyer for and at various occasions even for as simple as a Lease Proofreadingtask.ItisregularlyobservedthatClientneeds to visit plenty of sites to find a suitable attorney, or they contacttheverynextattorneywithintheirconnectionsor reference, as they are ignorant of various choices or specializedattorneyaccessibletothem.Plentyofsitesare availabletofindanattorneybuteveryplatformlackoneor

©

twothings[3]thatoneconsidersandplaysavitalroleinthe selectionofaLawyer.

In this Paper, an online Hybrid Application is Proposed, supportedbybothplatformmobileusersIOSandAndroid, this app builds and fills up the gap between the Legal attorneysandClients,Inthisapp,Clientscanposttheircase, reviewalawyersprofileandcontactlawyer,viceversafora lawyer they can show interest in a particular case, surf throughcasesetcandplentymore.Thiscanmakethesystem easiertonavigateandtousemaximizingtheeffectivenessof timeandotherresourceseasilyaccessedandanalyzedina consistentway.ThereasonforchoosingtheonlineAppstage isthatinIndia,everyHybridapproachfurnishesbetterclient involvement with responsive structure. It's much simpler andlessexpensivetomakeanelectronicframeworkeasyto understandframeworkovernumerousstagesanddifferent screen goals. As the Wide share of Users in India are Android,butalsowecantneglecttheIOSusers,andcreating twoNativeapplicationswouldbeadeepcost.ThusHybrid Technology (Flutter) is used to be cost effective and supportedbybothPlatforms.

Theprojectaimsatthefollowingmatters:

❖ PostingCasebyClient,andlookinginsightthatwhohave showninterest

❖ LookingintotheLawyerprofileandgetanoverviewof them,contactthesuitablelawyerswithinclicks

❖ Lawyers can tailor their profile and dashboard, where they can even update their per hearing wise price breakdownandShowCasetheirPreviousUndertakenCase portfolios

❖ Surfingthroughcasesfilteringamongthemandshowing theirkeeninterest,whereforusers,theycansurfthrough lawyers, filter among them and contact the best suited attorney for them. In terms of specialization, Cost and PreviousCasehistory.

•ProductScopedescription

ThisisacompleteHybridBasedappthatisdevelopedusing FlutterandbackendsupportedbyApi’sandFirebase.Canbe accessed from any place around the world through the internet

www.irjet.net
2022, IRJET | Impact Factor value: 7.529 | ISO 9001:2008 Certified Journal | Page4001
Asadulla Shaikh1 , Muntazir Mehdi Syed2 , Mohammed Adnan Shaikh3 , Mohammed Afnan Siddiqui4 , Mohammad Daniyal Sheikh5 2,3,4,5Dept. of Computer Engineering, M.H.Saboo Siddik College of Engineering, Mumbai, India
***

International Research Journal of Engineering and Technology (IRJET)

Volume: 09 Issue: 04 | Apr 2022 www.irjet.net

WeexaminedsomesignificantpapersinSectionII.InSection III we depicted various levelled charts clarifying the framework usefulness with framework design. We demonstrated a Use Case graph centring on the client's collaborationwiththeframework.Lastly,inSectionIVwe finishupourpaperand SectionVcontainsFutureScopefor theadvancementofourframework.

2. LITERATURE SURVEY:

1. The Reference[1] by Supreme Court Statistic up to the year 2019 states that there has been a drastic increase in fillingupcasesandsearchingforattorneysandadvocates, notonlyinurbanbutinsemi urbanandruralareasaswell. People face many issues and problems some related to crime,Contractorotherdisputeswhichledthemtofillupa caseortakingthemattertoalegalroadandprocedures[1].

2.Intheresearch,wehavefoundandgiveninthereference byNationalJudicialDataGrid(DistrictandTalukaCourtsof India)[2]thatthepeoplevisitsifnotthreethentwotimesin his entire adulthood to a courthouse and indeed needs a lawyerforandatvariousoccasionsevenforassimpleasa Lease Proofreading task. It is regularly observed that the Clientneedstovisitplentyofsitestofindasuitableattorney, or they contact the very next attorney within their connectionsorreference,asheisignorantofvariouschoices or specialized attorneys accessible to him, Along with the statisticsofvarioussectioncases.

3.WehaveSurfedandReferredtovariousPlatformsgivenin thereference[3],beinginspiredbythemandtacklingand improvisingtheareawheretheylackwehavecreatedand designedoursystem.

a.[4]ItisaWebapp,theproposedsystemistoManagethe Lawsuitsmanagescases,legalmatters,clientrelationships andteamwork.Itempowersoneand/orhisteamtobeeven moreefficient,savesyoua lotoftime,and enhancesteam collaborationaswellasclientandadvocaterelationships.

b.[5]TheexistingsystemisaWebapp,wherethepoweris in both the client’s and the lawyer’s hands. You can set a budgetforwhatyouwantyourlawyertoworkto,oryoucan enternegotiationswithlawyerstogetthebestdealforthe problem.Sowhetheryouarelookingforthebestlawyerin the field or the best lawyer you can afford, The Law App Onlineisthecompletelegalmarketplacetogetgreatvalue fromprofessionallyaccreditedlawyers[5]

c.[6] Theappisdesignedwiththeaimtoaidandassistthe Lawyers’fraternityintheirdaily practiceoflaw,andwith thefurtherobjectivetosimplifyandfacilitatethedeliverance ofJustice,andtospreadlegalliteracyamongthepeopleof India.

It is kind of a Legal Reference wherein the pressing and commonissuesofoursocietyhavebeenidentified,withall

e ISSN: 2395 0056

p ISSN: 2395 0072

probable legal remedies which may be pursued, are suggestedtherein,alongwiththeproceduretoprosecutethe remedy.[6]

d.ProposedwasaNativeAppplatformwhereyoucansearch toplawyersofyourcityandofalloverthecountry.Userscan raiseaqueryandreceivelegaladviceandhelpfromthebest advocates,lawyers,vakilandattorneys.[7]willalsoworkas a Law Dictionary of Kanoon. Apart from being useful for users to search for Advocates and seeking legal help, this application serves as an attractive marketing platform for lawyers.

4. The author[8] have explained in depth about the troublesome procedure for both client and attorney, and howmuchbothofthemthrivestrugglestofindeachother andthepaththeywalkdownto,fromtheauthorsarticlewe couldunderstandthedepthoftheproblemandwhatallkey elementsneedtobeconsideredforaplatformwhichcould helpbothAttorneysandClients.

5. The Reference [12] is the E court Management system whichwasadoptedbytheSupremecourtofKorea,andthus givesaglimpsethathowmuchaManagementSystemcould helptoeasetheprocessandhowdrasticofadeclineonecan seeineffortsandphysicalwork.

6. The Author in reference [9] Proposes a Management System for students, which he proposed Through this system, the standardized management, scientific statistics andfastqueryofstudentinformationcanberealized,and thustheworkloadofmanagementcanbereduced.Fromthis wecouldtaketheinspirationandgenerateaflowsimilarto theManagementandstudentsforAttorneyandclient.

7. ItisanElectronicCourtManagementSystemProposedby theAuthorwhichisconsideredasareference[10],where theyproposedanelectronicCourtCaseManagementSystem (eCCMS)whichisdevelopedtomakethefunctionalareasin Judicial Service more efficiency and effective. One of the main intension of it is to control and allow complete registrationofall courtcasesandtrackingofcasecurrent statusandlocation;toenhancepublicaccessavoidingclient togotocourtandalsoneedstofollowupdailyafterfilingof casejusticehasbecomeanimportantissueinmanyjustice systemsaroundtheworld.Increasingly,technologyisseen as a potential facilitator of accesstojustice,particularlyintermsofimprovingjusticesect orefficiency.(GiampieroLupo,2014)Themajorfunctionaliti es covered in court works are registration, indexing and follow up of cases. Case management is the key success factorinjudicialsystem.

3. IMPLEMENTATION OF OUR SYSTEM:

Here is a short diagram of our framework where we can withoutmuchofastretchseethathowourframeworkhasa tremendouseffectwhensuchacrisiscircumstanceemerges

2022, IRJET | Impact Factor value: 7.529 | ISO 9001:2008 Certified

©
Journal | Page4002

International Research Journal of Engineering and Technology (IRJET)

Volume: 09 Issue: 04 | Apr 2022 www.irjet.net

andhowithelpstheclienttoavoidallthetedioustaskand longproceduretofindasuitableattorneyforhiscause,In thismodulewearegoingtodiscusssometopicswhichare SystemArchitectureandalsotogiveyoutheoverviewofour Hybrid Technology based App (System) which is given as follows.

3.1 System Architecture:

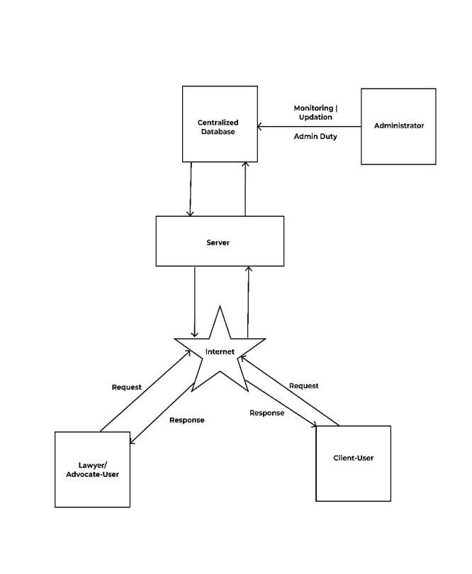
The system is composed of three modules: User (Client), AttorneyandAdministrator.TheAdministratorsectionisfor Monitoring the no. of users and keeping a track of the system,allowingandmonitoringactivitiesoftheusersand their updation is valid or not. The application requires internetconnectionforupdatingdataandCreatingaccount, interactingwithapost,downloadinganduploadingofthe file.TheapplicationusesaThreeTierarchitecturesystem which consists of a server, three types of members and a centralized database. The system architecture is showing Figure

value:

e ISSN: 2395 0056

p ISSN: 2395 0072

Fig 3:SystemArchitecture

3.1 Application and Technology Stack :

FlutterisaHybridtechnologysupportedandcompatibleto both IOS and Android. The flutter compiler compiles the codesintothesupportedoutputfilesupportedtoIOSand Android. Flutter was founded by google a revolutionary language which helps you to code applications for two differentplatformsinonetime.OurAppisentirelybasedon this Hybrid technology, in which we have synced and developtwosides(Dashboard)intheappsonefortheclient (User)otherfortheLawyerattorney,whereeachuserside hastheirdifferentsetsoffunctionalityandfeatures.

The next level down are the APIs which accepts the Json formrequestsfromtheapplicationandRendersitandsends therequesttotheServer,wheretheserverfulfilsthetask and provide the optimum output which is again sent as a responsetotheapiwhichgetsrenderedandprovidedtothe app as Json Response. Response is nothing but the asked outputtotherequestedtask.

© 2022, IRJET | Impact Factor
7.529 | ISO 9001:2008 Certified Journal | Page4003
NormalProcedure(TediousTaskoffindinganAttorney): Fig 1:NormalProcedure OurPlatform: Fig 2:OurPlatform

International

Volume: 09 Issue: 04

Journal of Engineering and Technology (IRJET)

Apr

e ISSN: 2395 0056

p ISSN: 2395 0072

Fig 4:TechnologyStack

Brief Overview about the system:

Court management app that has facility to record informationlikesearchingcasewiselawyer,addinglawyers (havefacilityselectfromexistinglistoflawyers),Download invoiceforeachhearingandfordifferentheadsunderwhich lawyerschargetheclients.Inshort,Lawyercansignupand create account Lawyer dashboard can update price sheet, readcontactsandupdatecasestheyhaveundertakenUser can login and signup, search and filter lawyers Visit their page and see the list of cases they have taken prior, for costingtheycandownloadaninvoiceorpricesheetwhere different heads would be mentioned under which lawyer charges and contact lawyer option Client Home Search LawyerpostcaseSeewhohaveshowninterestinthecase contactlawyer.

Login Screen

During Login procedure we will ask the member to enter his/herusername,passwordanditwillbeverifiedwiththe entrypresentinthedatabaseandbasedonthemembertype presentwewilldisplaythemtheirrespectivelandingpageof theapplication.

Signup Screen

If the user doesn’t exist or wants to create a new account theycouldsurftothesignuppage,whereusercanselectthe type of member he wants to signup for, attorney or as a client and has to fillup the essential fields like username, password,contactinfoetc.

The hierarchical system is shown in Figure 5. For futher screenhierarchy

CLASSIFICATION OF LAWYERS:

Thelegalfieldisextremelylargeandcomplex,andyou’llfind thatmanyspecializeinaparticularareaoflaw.Casesposted bytheclientwillbeassignedtothelawyer,who’scapableof handlingtheclient’slegalproperly.Ourprojectclassifiesthe lawyer depending on the specialization documents and occupation specific details collected from the lawyer’s registrationportal.

ADD A CLIENT’S CASE:

Incorporatingthisapplicationintoadailyroutine,alawyer can easily manage client details, contact details, case portfolio. The lawyer can add new clients, who have submittedtheirlegaldocumentsandcaserelatedpapersto the lawyer. This will be visible and transparent. The fee chargedforthecasewillbevisibleontheportalpageofboth the client and the lawyer. This process further helps to reducecorruptionatlawfirmsandatcourtplaces.

CLIENT DATABASE:

All the details of registered clients will be added into a database. Using the client database, status of the cases, pending client cases, all client lawyer activities can be tracked.

LAWYER DATABASE:

Databaseoflawyers,whichincludestheirclassification,their best cases, their fees will be stored in the database. Also, theircurrentcases,theircurrentclientdetails,theircurrent casepositionisstored.Thelawyer’sofficeaddress.Contact number,emailID,etc.,isalsostored.

Research
|
2022 www.irjet.net
© 2022, IRJET | Impact Factor value: 7.529 | ISO 9001:2008 Certified Journal | Page4004
Fig 5:InformationArchitecture

International Research Journal of Engineering and Technology (IRJET)

Volume: 09 Issue: 04 | Apr 2022 www.irjet.net

USERFLOW :

AstheClienthasregisteredhimselfontheplatformhecould surfthroughall thelawyers whohaveregistered withthe appandfilterthroughthemasperthebudget,specialization andcategory.ApartfromthisClientcanPosttheircaseasa potentialworkandtrackwhichlawyershaveshowninterest in that case, contact a lawyer from them, or can see the history of cases he has previously posted. To have a deep insight about an Attorney client could visit the attorney's profile and read about his overview, download his Price breaksheetandCasesPortfolioorcontacthim.

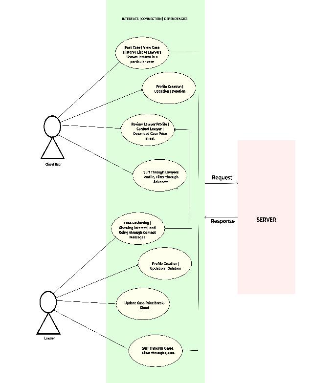
As per the user journey of the Lawyer/Attorney who has signed up and registered with the app could surf through Potential Cases by Registered client side users and filter throughthemasnewlyaddedandoldcases.Userscanselect aParticularcasewhichfanciesthemandgetabriefoverview aboutit,alsocanshowinterestinthatparticularcase,there are other sections as well like reading the contact and uploading their portfolio or price break sheet etc. Fig 6 speakstotheUse CaseDiagramofourFramework

4.Methodology:

Thenatureoftheprojectrecommendedtheagilemodelof System Development Life Cycle(SDLC). The agile model processstartswithasimpleimplementationofasubsetof the software requirements and iteratively enhances the evolvingversionsuntilthefullsystemisimplemented.The agilemethodologygivestheneedtodevelopasystembased ontherequirementsoftheusers,andenabletoadditionof various units of the system pertaining to the various

IRJET

e ISSN: 2395 0056

p ISSN: 2395 0072

feedbacks received from the users. At each iteration and increment, design modifications are made and new functional capabilities are added. And the phases include Identifying Problems, Opportunities and Objectives, Determine Human Information Requirements, Analyzing System Needs, Designing the Recommended System, Developing and Documenting Software, Testing and Maintenance of the system. Observation at the Supreme Court and The Law Court Complex showed that the Court hadtraditionalwaysofmanagingadministrativetasks,such ascaseregistrations,viewingthecaselist(Causelist)tothe public and scheduling of cases. The courts sometimes strugglewithtrackingcasessincetheirsystemisadesktop based system. This problem presented itself as an opportunity that can be built upon. The public sometimes complainstheyhadtocomefarawayfromtheirdestination tocheckwhenacasewillbeheldandthecourtroom.People visiting the first time get frustrated since he will pass throughmanyprocessessometimeswaitforlongtoknow the time a case will be held. Obtaining this information a systemwillbedesignedthatwillmeettherequirementofall theusersboththeDomainusersandthepublic.Inthedesign phase,everyuserinterfacewillbedesignedforeachsection ofthewebapplication.Eachuserinterfacewillbedesigned based on the principles of the User Experience from the feedbacktheygiveaftereachiteration.The21stcenturyhas witnessed so many great inventions in science and technology that have led with great potential to solve existingproblems.

Sample Screen Shots :

Impact Factor value: 7.529

9001:2008

© 2022,
|
| ISO
Certified Journal | Page4005

International Research Journal of Engineering and Technology (IRJET)

Volume: 09 Issue: 04 | Apr 2022 www.irjet.net

5. CONCLUSIONS

OurProposedHybridApphelpstheClient(user)tobeable tofindanappropriateattorneyforhis/herlegalworkand cutdownthetedioustaskandlongprocedureoffindingan appropriate lawyer. The Proposed system helps to get all insight about an attorney and their specialization before making any decisions, whereas for the Lawyers, the app helpsthemtogetmoreexposuretoavarietyofusersand helps them too to pick a case or contact user which they seemtohavearightfitwith.

As the year's passed, there has seen a drastic increase in fillingupcasesandsearchingforattorneysandadvocates, notonlyinurbanbutinsemi urbanandruralareasaswell. People face many issues and problems some related to crime,Contractsorotherdisputeswhichledthemtofillupa caseortakethemattertoalegalroadandprocedures[1]. Sending Notices, Hearing and Re Phrasing contracts are a fewofthethingswhichhaveseenadrasticincreaseinthe last few years. Thus searching for a suitable lawyer or Advocatespecializedinaparticularfieldwhocouldtakeup

©

e ISSN: 2395 0056

p ISSN: 2395 0072

onecaseisstillastrenuoustasknotonlyforruralresidence butevenforUrbancitizens.Thetaskoffindinganadvocate seems minor but requires most extreme time and human exertion and now and then turns out to be exceptionally important that sometimes may cost the life fortune of the fewclients(people).

OurMajorgoalistobuilda bridgebetweentheclientand Advocate and ease the procedure of finding the right attorneyandhelpnotonlytheurbanbutalsotheruralusers togetallinsightsbeforefinalizingalawyer,whereforthe lawyersthegoal istohelp themget morecasesandwork whichtheyseemtohaveinterestandtherightfitforthem. AsRightofbeingrepresentedthroughacounselorlawyeris consideredorreferabletoafundamentalright[6]butmany peopleintoday'sworldarestillblindtoit

6. FUTURE WORK

There is part more work to be done before utilizing this application and publishing it to the users. To improve the framework usefulness, we can add more highlights to the applicationwhereinwecanincludeonemoreparttypethat isRightLibrary,asthestatisticshowsthattherearealmost 43%oftheadultswhoarestillunawareoftheirbasicrights [7], so a Library containing all the needful information creatingawarenessandprovidingusefulcontenttotheuser andmakingthemawareoftheirrights

The Platform would be multi lingual as their a huge communicationgapandthelanguagebarrierforRuralusers andstatedifferentlanguages,thustheinformationandthe appshouldbeinthevariousnativelanguagesorthecontent shouldbeconvertedasperthelocationandmajorspeaking languageofthatlocation,tacklingtheproblemofalanguage barriersoallusercouldeasilyunderstandtheinformation andcontentoftheplatform

Additionally, Introducing the Live chat module [7] after confirmingthecaseorlawyer,tacklingaproblemthatisto createa newfeatureintheSystemforacomplainantwho cannotvisithis/herlawyerregularlyorisunabletogoout due to fear of his/her life. Thanks to this research, a new module could be established to make a bridge between a complainant and his/her lawyer. Everything is done automatically after necessary data is entered into the application.So,costsarereducedandthewastingoftimeis diminished. Also, we would like to add the interface to scheduleClientandLawyer’sappointments[8]asgivenin thementionedreferencepaperformakingtheappointment processveryconvenientforbothsidesoftheusers.

REFERENCES

Impact Factor value: 7.529

2022, IRJET |
| ISO 9001:2008 Certified Journal | Page4006
[1] SUPREMECOURTSTATICSTILL2019,CENTERFOR LAWANDPOLICYRESEARCH,BENGALURU,2022.

International Research Journal of Engineering and Technology (IRJET) e ISSN: 2395 0056 Volume: 09 Issue: 04 | Apr 2022 www.irjet.net p ISSN: 2395 0072

[2] DATA AND REPORTS OF JUDICIAL MATTERS, NATIONALJUDICIALDATAGRIDOFINDIA,2022

[3] MANAGEMYLAWSUITS,MMLTECHNOLOGIESPVT LTD,2020 Available:www.managemylawsuits.com

[4] THELAWAPP,THELAWAPPONLINE,BRISBANE, 2022.Available:https://thelawapp.com.au/

[5] VAKILKANUMBER, ZAP TECHNOLOGIES, DELHI,2018

[6] VKEEL FIND ADVOCATE | LAWYER, ZERO7 CONNECTIONSPVTLTD,2019.

[7] E COURT SERVICES, NATIONAL INFORMATICS CENTER,INDIA,2016.

[8] MELBA JT VASQUEZ AND KENNETH S. POPE, FINDING AN ATTORNEY, RESEARCH GATE, 2005

[9] CHAWAN TAHA HAMA ALI AND ASAF VAROL, DESIGN AND IMPLEMENTATION OF A SIMPLE ONLINE COURT CASE MANAGEMENT SYSTEM BASED ON ANDROID PLATFORM, 8TH INTERNATIONAL SYMPOSIUM ON DIGITAL FORENSICSANDSECURITY,IEEE,LEBANON,2020

[10] ARTICLE ON FUNDAMENTAL RIGHT OF ACCUSED,LIVELAW.IN,INDIA,2020.

[11] ARTICLE ON RIGHTS OF CHILDREN AND VIOLENCE AGAINST THEM, HINDUSTAN TIMES, JAIPUR,2017

[12] E COURT SYSTEM, SUPREME COURT OF KOREA,2019

[13] FU YUE ,INFORMATION MANAGEMENT SOFTWARE,IEEEINTERNATIONALCONFERENCE OFONLINEANALYSISANDCOMPUTINGSCIENCE, CHONGQING,CHINA,2016

[14] LAUDRANDYAMOFAH,ELECTRONICCASE MANAGEMENT SYSTEM, GHANA TECHNOLOGY UNIVERSITYCOLLEGE,2017

© 2022, IRJET | Impact Factor value: 7.529 | ISO 9001:2008 Certified Journal |

Page4007

Turn static files into dynamic content formats.

Create a flipbook