Skip to main content

AUTOMATED FACE DETECTION AND RECOGNITION WEB-BASED MONITORING SYSTEM

Page 1

International Research Journal of Engineering and Technology (IRJET)

Volume: 09 Issue: 04 | Apr 2022 www.irjet.net

e ISSN: 2395 0056

p ISSN: 2395 0072

AUTOMATED FACE DETECTION AND RECOGNITION WEB-BASED MONITORING SYSTEM

Department of Computer Engineering, Mahatma Gandhi Missions College of Engineering and Technology Kamothe, Navi Mumbai 410209

***

Abstract- Theconventionaltechniqueof attendance marking is a tediousassignmentin lots ofschools, colleges,studyingroomsandlibraries.Itmaybeverytime consuming.Whiletheflowtowarddigitaltechnologyisbeing multipliedeachhourbiometricstechnologyhasallstartedto have an effect on human beings greater and greater. Biometrics verifies the identification via traits which includesfingerprints,faces,palmprints,voice,hand written signatures,andsoon.Facerecognitionhassetanessential biometricfeature,whichcanbeeffortlesslyprocurableand can access statistics with no want of unique cooperation from the software. This project involves building face detectionandfacialrecognitionforgettingstatisticsofthe users,markingtheirpresencethroughdetectingfaces,time inoftheuser,andtimeoutoftheusers(students,teachers, employees,etc.)atthepremises.Itiscoveringfeaturessuch asfacedetection,alignment,trainingthedata,recognition, creating reports of data, along with the development of a webapplicationtocatertovarioususecasesofthesystem such as registration of the latest students, addition of photographstothetrainingdataset,andviewingattendance reports, etc. This project intends to feature as an efficient alternativeforconventionalmanualattendancestructures bychangingitwithoursystem.Itmaybeappliedinschools, colleges,offices,companieswhereinsafetyisimportant.

Key Words: attendance, Biometrics, Face, detection, recognition,web,facial,etc

1. INTRODUCTION

Automatedfacedetectionandrecognitionweb based monitoring system targets to automate the conventional guide attendance structures that is being redundant. It additionally permits schools, colleges, companies, malls, libraries,andmanyotherstopreservetheirstatisticslikein time, out time, breaks time, and attendance of customers digitally. Digitalization of the machine might additionally assist in higher visualization of the information and informationtheusageofgraphstoshowtheno.oftheuser (student)presenttoday,theentirehoursspentbyeachuser (student),andtheirbreaktime.Theimprovedcapabilities functions as an efficient and alternative over the conventionalattendancestructures.

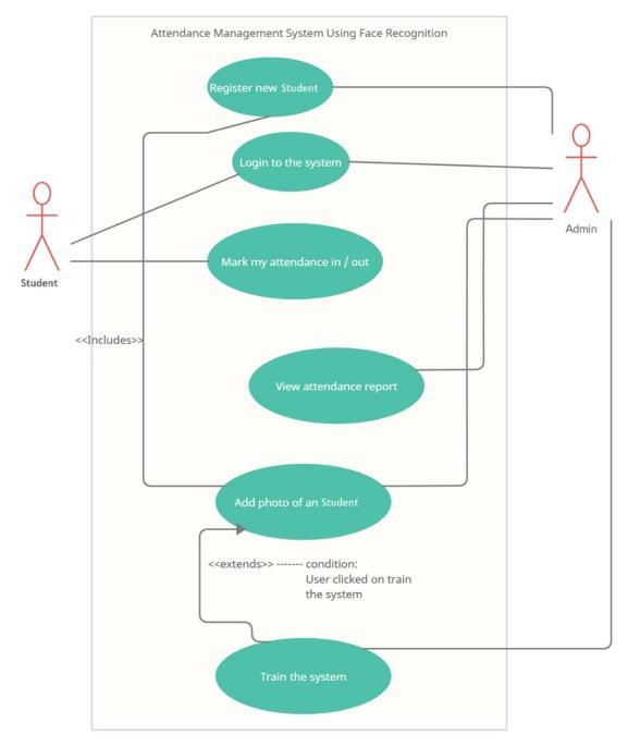
Wehave2typesofusersofthesystem:

1.Student

2.Admin

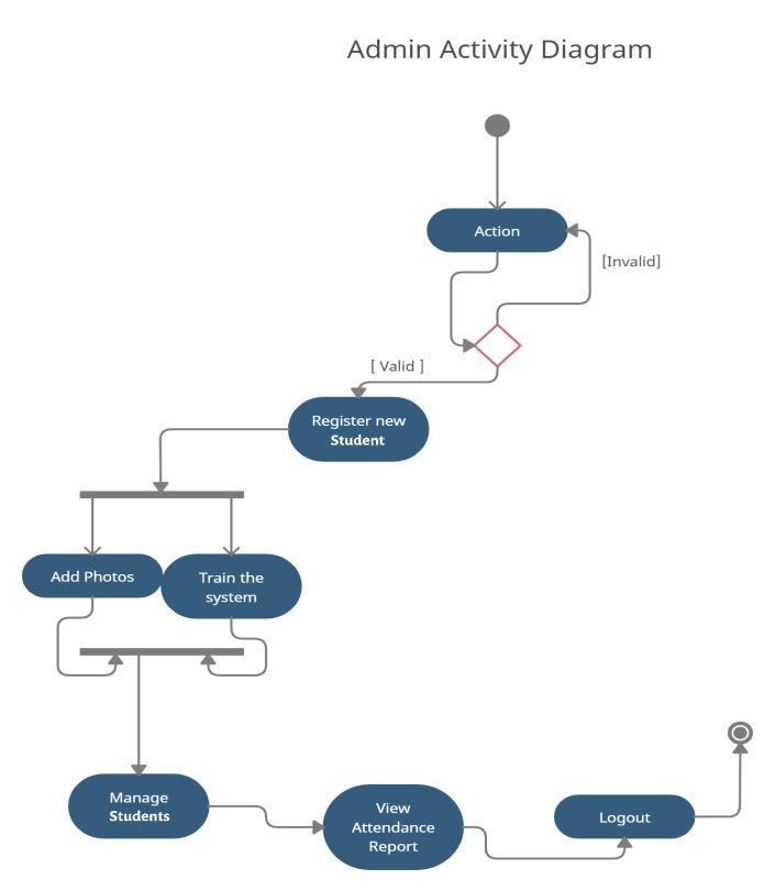
Thefollowingfunctionscanbeperformedbytheadmin:

Loginto thesystem.Registernewstudentstothe system.

Addstudentphotostothetrainingdataset.Train themodel.

Viewattendancereportsofallstudents.

Attendance can be filtered by date or student username.

Thefollowingfunctionscanbeperformedbythestudent:

Login.

ToMarkhis/hertime inandtime outbyscanning theirface(Forprototypepurposes)

Viewattendancereportofself.

2. LITERATURE SURVEY

2.1

Title: Student Attendance System using Face Recognition

Publication and year: Proceedings of the InternationalConferenceonSmart Electronics and Communication (ICOSEC 2020) IEEE

Author Name: SamridhiDev,TusharPatnaik

The technique used: OpenCV, Haar classifiers, KNN,CNN,SVM,Generativeadversarial

Advantages:

1. KNNisusedwhichgivesaccuracy,robustness,and lesstimecomplexity.

2. GAN is used for its ability to retain texture information.

2.2

Title: FaceDetectionandRecognitionSystemusing DigitalImage Processing

© 2022, IRJET | Impact Factor value: 7.529 | ISO 9001:2008 Certified Journal | Page3752
Sumeet Patil1 , Shubham Patil2 , Vrushali Salunkhe3, Dr. Anil Kale4

International Research Journal of Engineering and Technology (IRJET)

Volume: 09 Issue: 04 | Apr 2022 www.irjet.net

Publication and year: ProceedingsoftheSecond InternationalConferenceonInnovativeMechanisms for Industry Applications (ICIMIA 2020) IEEE Xplore

Author Name: Gurlove Singh, Amit Kumar Goel, School of Computing Science and engineering, GalgatiasUniversity,Noida,India.

The technique used: Eigenfacemethod,principal componentanalysis(PCA),GaborFeatureMethod

Advantages:

1. AsPCAisusedit

2. RemovesCorrelatedFeatures,

3. ImprovesAlgorithmPerformance,

4. ReducesOverfitting,

5. ImprovesVisualization.

2.3

Title: FaceRecognitionAttendanceSystemBased onReal TimeVideoProcessing

Publication and year: SPECIAL SECTION ON GIGAPIXEL PANORAMIC VIDEO WITH VIRTUAL Reality published July 10, 2020, date of current versionSeptember11,2020,IEEE

3. DESIGN

3.1 State diagram

e ISSN: 2395 0056

p ISSN: 2395 0072

2.4

Author Name: HAO YANG AND XIAO FENG HAN,China

The technique used: Subspace analysis, Neural Networkmethod,SupportVectorMachinemethod

Advantages:

Thesystemisbasedonreal timevideoprocessing

3.2 UseCase diagram

Title: Face Recognition from Video using Deep Learning

Publication and year: Proceedings of the Fifth International Conference on Communication and ElectronicsSystems(ICCES2020)IEEEConference

Author Name: Saibal Manna, Sushil Ghildiyal, Kishankumar

The technique used: Convolutional neural network,security,FaceNet

Advantages:

It works with any sort of picture and is sensibly strongtochangesinfaceappearanceororientation, lightconditions,anddifferentvariables.

2022, IRJET | Impact Factor value: 7.529 | ISO 9001:2008

©
Certified Journal | Page3753 

International Research Journal of Engineering and Technology (IRJET)

Volume: 09 Issue:

Sequence diagram

process

Attendence/Monitoring

User process

e ISSN: 2395 0056

p ISSN: 2395 0072

04 | Apr 2022 www.irjet.net
© 2022, IRJET | Impact Factor value: 7.529 | ISO 9001:2008 Certified Journal | Page3754 3.3
3.3.1 Login
3.3.2
3.3.3

International

Volume: 09 Issue: 04

Activity diagram

Apr

Technology (IRJET)

3.5 Deployment diagram

e ISSN: 2395 0056

p ISSN: 2395 0072

3.4.3

tracking

4. FUNCTIONALITIES

4.1 Manage Registration and Login

4.1.2 Register new student

Description:OnlyAdmincanregisternewstudentsbygiving themauniqueusername

Input:Studentusernameandpassword

Output: success message will displaythat a user has been created.

4.1.2 Log In to the system

Input:Userlogincredentials

Output: If the credentials are correct, the user will be redirectedtothedashboardofoursystem

Exception Flow: If the user’s entered credentials are incorrectthentheuserwillberedirectedtotheloginpage againdisplayinganerrormessage.

4.2 Manage Attendance Details

4.2.1 Mark your attendance in

Input:Theuserwillscanhis/herfaceusingtheexternalweb camera(Onlyforprototypepurposes)

Research Journal of Engineering and
|
2022 www.irjet.net
© 2022, IRJET | Impact Factor value: 7.529 | ISO 9001:2008 Certified Journal | Page3755 3.4
3.4.1 Student 3.4.2 Admin
Attendance

International Research Journal of Engineering and Technology (IRJET)

Volume: 09 Issue: 04 | Apr 2022 www.irjet.net

Output:thesystemwillidentifytheuseruniquelydisplaying usernames and will mark his/her in time to the database. Thesamesuccessmessagewilltransmittotheuser.

4.2.2 Mark your attendance out

Input:Theuserwillscanhis/herfaceusingtheexternalweb camera(Onlyforprototypepurposes)

Output:thesystemwillidentifytheuseruniquelydisplaying usernamesandwillmarkhis/herout timetothedatabase. Thesamesuccessmessagewilltransmittotheuser.

4.2.3 View my attendance report

Description: Students may often need to see / her attendancerecordonaparticulardateor

throughoutthemonthoryear.Usingthisfeatureonecansee his/herattendancerecordasperrequirement.

Input:Userselection(dateandusername/date)

Output:Statisticalanalytics(recordtableandgraphs)ofthe particularstudentwhoiscurrentlyloggedintothesystem willbedisplayed.

4.3 Manage Student Details

4.3.1 Add a photo of the student

Description:Adminonlycanaccessthisfeaturebyloggingin. Admincanaddphotosofastudentduringtheregistration process.

Input:Usernameofthestudent.

Output: Success message of record has been added will display.

Process:Thesystemwillprocessanimageandwillgenerate necessarysystemdataintoafoldertoidentifyeachstudent uniquely.

4.3.2 Train the system

Input:userselection(clickingtrain)

Output:thesystemwillprocessalltheavailablerecordsof the students and will generate necessary system data to identify each student uniquely with the graph of classification.

5. RESULT AND OUTPUTS

e ISSN: 2395 0056

p ISSN: 2395 0072

5.1.MainDashboard(Time in,Time outandLogin)

value: 7.529

5.2.Markingattendanceinthesystem

Markingattendanceoutthesystem:

© 2022, IRJET | Impact Factor
| ISO 9001:2008 Certified Journal | Page3756
: 5.3.
International Research Journal of Engineering and Technology (IRJET) e ISSN: 2395 0056 Volume: 09 Issue: 04 | Apr 2022 www.irjet.net p ISSN: 2395 0072 © 2022, IRJET | Impact Factor value: 7.529 | ISO 9001:2008 Certified Journal | Page3757 5.4.Resultofaboveattendance: 5.5.UserLogin(Admin&Students): 5.6.AdminDashboard: 5.7.Capturingimagesusingwebcam: 58Trainingdataset: 5.9.Classificationgraphoftraineddataset:

International Research Journal of Engineering and Technology (IRJET)

Volume: 09 Issue: 04 | Apr 2022 www.irjet.net

5.10.AttendanceReport:

6. CONCLUSIONS

Theabovesystemisveryefficientinprocessingthedata, detecting, and recognizing the faces of users. The current modelis99.38%Accurate.

Functionalitiesimplementedsuccessfully:

Registration

Login/Logout

ManageUserProfile

Updateuserprofile

ViewMyAttendance

ViewAttendancebyDate

ViewAttendancebyStudent

ManageAttendance

MarkmyattendanceIn

MarkmyattendanceOut

Addphotos

Addnewstudent

Trainthesystem

ViewtheAttendancerecordbydate

Viewno.ofstudentpresenttoday

ViewtheTotalnumberofstudents

e ISSN: 2395 0056

p ISSN: 2395 0072

REFERENCES

I. StudentAttendanceSystemusingFaceRecognition by Samridhi Dev ,Tushar Patnaik (Proceedings of theInternationalConferenceonSmartElectronics and Communication (ICOSEC 2020) IEEE Xplore Part Number: CFP20V90 ART; ISBN: 978 1 7281 5461 9)

https://ieeexplore.ieee.org/document/9215441

II. FaceDetectionandRecognitionSystemusingDigital Image Processing by Gurlove Singh, Amit Kumar Goel (Proceedings of the Second International ConferenceonInnovativeMechanismsforIndustry Applications (ICIMIA 2020) IEEE Xplore Part Number:CFP20K58 ART;ISBN:978 1 7281 4167 1)

https://ieeexplore.ieee.org/document/9074838

III. FaceRecognitionfromVideousingDeepLearning by Saibal Manna, Sushil Ghildiyal, Kishankumar Bhimani (Proceedings of the Fifth International Conference on Communication and Electronics Systems (ICCES 2020) IEEE Conference Record # 48766;IEEEXploreISBN:978 1 7281 5371 1)

https://ieeexplore.ieee.org/abstract/document/913837 2

IV. FaceRecognitionAttendanceSystemBasedonReal Time Video Processing by HAO YANG AND XIAOFENGHAN(SPECIALSECTIONONGIGAPIXEL PANORAMIC VIDEO WITH VIRTUAL REALITY Received May 18, 2020, accepted June 25, 2020, date of publication July 10, 2020, date of current version September 11, 2020. Digital Object Identifier10.1109/ACCESS.2020.3007205)

https://ieeexplore.ieee.org/document/9137927

© 2022, IRJET | Impact Factor value: 7.529 | ISO 9001:2008 Certified Journal | Page3758

Turn static files into dynamic content formats.

Create a flipbook