Skip to main content

A WEB-BASED SERVICE MARKETPLACE

Page 1

A WEB-BASED SERVICE MARKETPLACE

Department of Computer Engineering, University of Mumbai Affiliated Institute

Engineering College, Mumbai, Maharashtra, India

Undergraduate Students, Department of Computer Engineering, University of Mumbai Affiliated Institute

Engineering College, Mumbai, Maharashtra, India

A service marketplace is a website that allows you to buy and sell services. Freelancers, private individuals, and corporations from a variety of industries can offer their skills and be hired by those who want their aid. The most successful service markets transform the way we live by adapting to a certain market. Customers enjoy them since they make comparing prices and things from a single source simple. Being a part of a well known online marketplace fosters trust between you and the buyer. We have developed a service marketplace that will deliver a wide collection of services from a variety of service providers. Customers may make servicing appointments on this user friendly website according to their schedule and convenience.

Abstract

Words: Service, Marketplace, Website, Customer, Service Provider, Booking, Use Case, Database Design, StateChart,

1. INTRODUCTION

We have developed a Web based service marketplace that will offer a diversified range of services from a variety of service providers. We suggest in this paper that the existing online service marketplace should be rebuilt such that third parties can not only offer their newindependentservicesbutalsoexpandthecapabilities of existing service marketplaces. This is a user friendly website where clients may arrange appointments for services that are convenient for them. Buyers may view order data such as the address, appointment time, and total amount on the checkout screen. Consumers will get an email confirmation of their order after it has been validated. Before registration, the customer will also receive an OTP (One Time Password) on their email address which will be used for verification. The service canbehiredbothonanas neededandinadvancebasis.

2. PROPOSED SYSTEM

The administrator begins the simulation by entering his or her credentials (ID and password). Once thatisdone,theadministratormayaccessthemainadmin page, where he or she can alter the categories, services, and examine the orders that have been placed. The order

number, customer ID, Service name, price, and booking datearenowpresentedina window.Aftercompletinghis orherservice,theclientisinvitedtosubmittheiraddress and other contact information, where the total charge is displayed,andthecustomermayclickthe'Submit'button togetamessageconfirmingtheirbooking.

When you enter the admin portal, you may add, change,orremoveaserviceaswellascreateanewservice category.Oncethespecifiedactionisdone,theendresult, i.e, The added service or the updated service list is displayed, and if you deleted a service, that service is removed from the categories page on the service marketplacewebsite,whichtheconsumermayaccess.

3. DESIGN AND IMPLEMENTATION

ThewebsiteiswritteninPHP,HTML,CSS,andJS, and the datasets are kept in the PhpMyAdmin SQL database as well as the Admin Panel, to which only the registered Admin has access. We built a web based marketplace for services. A desktop or laptop computer with a browser, an internet connection, and the XAMPP control panel is required for our website. For the early creationofthewebsite, weanalyzeda fewservicesinour databases. Our system's implementation includes a real time feedback system, which allows the admin to verify the booking details of the service on the service marketplace website and update the customer bookings onceaclientpurchasesaservice.

The entire website's code is executed on Sublime TextEditor,usingGoogleChromeastheprimarybrowser. We created the database using PhpMyAdmin, which was onlypossibleduetotheXAMPPcontrolpanelinstalledon our machines. First, we built the marketplace's front end, where we used our own logo for the Tool box services brandandfocusedmoreonCSStomakeourwebsiteeven moreappealingtouse.

Then,inPhpMyAdmin,wecreatedthedatabaseto begin working on the backend of our website, which was crucial because it would allow us to save all of the information from the front end into the backend of our website while also improving the responsiveness of our

International Research Journal of Engineering and Technology (IRJET) e ISSN:2395 0056 Volume: 09 Issue: 04 | Apr 2022 www.irjet.net p ISSN:2395 0072 © 2022, IRJET | Impact Factor value: 7.529 | ISO 9001:2008 Certified Journal | Page 3177
Dr. Kiran Bhandari1, Karan Dhiman2 , Mohamed Zain Kazi3 , Mayuresh Phansikar4, Rutuja Thakur5 , 1Professor,
Terna
2 5
Terna
***
-
Key

International Research Journal of Engineering and Technology (IRJET)

project. Last but not least, we built our management system's Admin Panel, which was the most important component since it would preserve all of the information thatthecustomerenteredintothe websiteandalsoallow the admin to manage the services, categories, and bookingsmade.

2395

2395

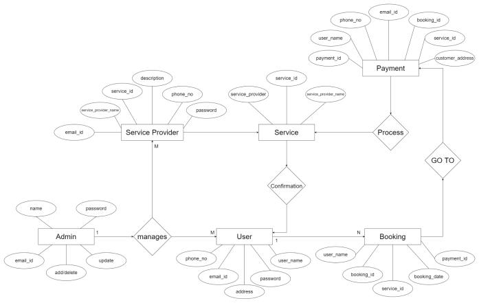
EntityRelationshipDiagram

4. LITERATURE SURVEY

Nowadays, there are several businesses and websitesthatprovidea varietyofservices. Thishasmade people's lives much easier than they were previously. People may use their phones to receive any services they choose.Theymayenjoytheseservicesfromthecomfortof their own homes because they are brought right to their door. However, because there are so many companies offering so many services, people must deal with a plethora of different apps for each company and the service that they provide. That is why we wanted to establish a website where individuals could access all of these various services from any one location. People's lives will be made much easier and more convenient as a resultofthis.

Theywouldn'thavetodealwithsomanydifferent applications and websites for various services. Our platform allows many firms and sellers to market their services. Customers can compare prices and services, as well as read user reviews, to help them choose the company and the service that they provide. We will also provide our own services on our website. So, our main goal is to make life easier and more convenient for everyone.

5. SCOPE AND FEATURES

A. Objective:

● To reduce the time and effort and get services done at your homes by booking theserviceof yourchoice present on our website.

● Thissystem canbeused by all thefamily members who are busy with their everyday tight schedules and require helpdoingeverydaychores.

● Users may search for any service at any moment and receive immediate confirmationthroughemail.

e ISSN:
0056 Volume: 09 Issue: 04 | Apr 2022 www.irjet.net p ISSN:
0072 © 2022, IRJET | Impact Factor value: 7.529 | ISO 9001:2008 Certified Journal | Page 3178
Fig.1:CustomerStateChart Fig.2:UseCaseDiagram Fig.3:

6. DESIGN AND CONNECTIVITY

The

experience

the

design (UI).

which designers

and user

a

style is referred to as

try to increase

and many forms of

To build a System Layout Architecture, we'llneeda

anda

7. DATABASE DESIGN

linkviaPHP.

over our database's installation, modification, and deletion. Tables, which may be thought of as file references, generate data. Tables are descriptive sections that can be thought of as individual pages within a file folder.Eachtimeafeeiscollected,wewilladdnewentries tothatdatabase,justaswewouldaddnewpiecesofpaper toour filefolder.Ourdatabaseincludesa hugeamount of information, such as the services, category, customer id, customername,booking,categories,andsoon.

8. DATABASE DESIGN

<?php

$host="localhost"; $user="root"; $pass=""; $db_name="market"; $con=newmysqli($host,$user,$pass,$db_Name); functionformatDate($date) { returndate('g:ia',strtotime($date)); } ?>

Databases may be likened to a sophisticated digital panel. This is what will help us categorize all or mostofthedatainourapplication.Wehavefullauthority

Fig.4:XamppServer Fig.5:PhpmyadminDatabase

International Research Journal of Engineering and Technology (IRJET) e ISSN:2395 0056 Volume: 09 Issue: 04 | Apr 2022 www.irjet.net p ISSN:2395 0072 © 2022, IRJET | Impact Factor value: 7.529 | ISO 9001:2008 Certified Journal | Page 3179 B. Features: Front end: ● ClientLoginpage ● Front end ● ServiceCategories ● ServiceInformation ● Flexiblebookingdateandtime ● Paymentmodes ● ConfirmationNotificationsviamail ● ContactCustomerService ● AcceptingCustomerReviews Backend: ● AdminLoginpage ● Back endoperations ● Managingcategories ● Managingfront endinformation ● Managingbookingdateandtime ● ManagingPaymentsandCancellations C. Scope: ● This internet application has the chance ofgrowingintoanAndroidapp.Thiswill be made available to customers via mobiledevices,anditsapplicationwillbe increased. ● The service is available on an as needed basisandcanbescheduledaheadoftime. ● We plan to integrate digital wallets into ourwebsiteinthefuturetomakeiteasier andfasterforuserstomakepayments.
process through
develop integrations on software or electronic devices with
concentration on appearances or
user
or
Designers
both user friendliness
enjoyment. UI design includes
graphical user interface
user interfaces.
UI
database,whichwe'll

A.

B.

than

handles

It consists of a

ends, as well as a range of client applications and libraries, administrative tools, and application programming interfaces (APIs). Because of its connectivity,speed,andsecurity,MySQLServeris well suited for accessing databases through the Internet.

C. HTML: HyperText Markup Language, or HTML, is the standard markup language for writings intended to be displayed in a web browser. Technology such as Cascading Style Sheets (CSS), which we also use to style our website's web pages,canhelp.

D. PHP: Hypertext Preprocessor is a general purpose programming language that originated with the development of online applications. PHP code is performed in a certain order, beginning with a PHP interpreter, which is subsequently implemented as a web server module. The web server combines the output of both the interpretedandexecuted PHPcode,whichcanbe of any kind that is connected with the produced webpage.

E. JavaScript: The acronym JS refers to a computer languagethat,togetherwithHTMLandCSS,isone of the World Wide Web's major technologies. On the client side, JavaScript is used to regulate web page behaviour on more than 97% of websites, withthird partylibrariesbeingfrequentlyused.

10. RESULTS

International Research Journal of Engineering and Technology (IRJET) e ISSN:2395 0056 Volume: 09 Issue: 04 | Apr 2022 www.irjet.net p ISSN:2395 0072 © 2022, IRJET | Impact Factor value: 7.529 | ISO 9001:2008 Certified Journal | Page 3180 Fig.6:SequencediagramforUserRegistration&Login Fig.7:SequencediagramforAdminLogin Fig.8:DataModelDiagram 9. TOOLS AND DESIGN
Xampp: Apache: The Apache Software Foundation established Apache, sometimes known as Server, as an open source Java Servlet Container.
MySQL server: It
large databases much faster
prior systems.
multi threaded SQL server that supports many back
A. Backend: Admin/Service Provider Panel: Fig.9:Admin/ServiceProviderLoginPanel

Fig.10:

Fig.13:Servicebookingdetailpanel

panel

the

in

B. Front end: Service Marketplace

to update the

time.)

Fig.11:

Fig.14:Front endoftheServiceMarketplace

of

the

(It

Fig.12:

Fig.15:CustomerLogin/RegistrationPage

email

as

International Research Journal of Engineering and Technology (IRJET) e ISSN:2395 0056 Volume: 09 Issue: 04 | Apr 2022 www.irjet.net p ISSN:2395 0072 © 2022, IRJET | Impact Factor value: 7.529 | ISO 9001:2008 Certified Journal | Page 3181
AdminServicePanel (The panel where the admin can add, delete and update any service. Can also make a particular service active or inactive.)
CustomerBookingsPanel (The panel where the admin can have a look at any service that is booked by a customer and can update the status of that particular booking.)
Serviceadditionformpanel
is the panel where the admin/service provider can add their own service and this will be reflected in the service panel.)
(This is the
where the admin will be able
status of
customer’s booking
real
Website:
(The customer will be presented with the front end
our website whenever they sign into
website.)
(This page has the option to sign in, register and forgot password features with OTP verification for
id
well.)

Fig.17:

Fig.19:Invoiceemail

11. CONCLUSION

We created a service marketplace that offers a diverse range of services from a number of service providers. Customers who want to purchase, as well as corporationsandindividualvendorswhowishtoselltheir service and expand their business, may arrange appointments for services on this user friendly website dependingontheirscheduleandconvenience.

REFERENCES

[1] Kreiczer Levy, Shelly. (2021). “The Duties of Online Marketplaces.” Issued by: Korean Association of Distribution Sciences . San Diego Law Review. 58. 269.DOI:10.15722/jds.18.8.202008.75

[2] Meyer, Jeanine. (2011). “Web Site Database: Using PHPandMySQL.”10.1007/978 1 4302 4033 4_10.

[3] Khaoula Benmoussa, Majida Laaziri, Samira Khoulji, KerkebMohamedLarbi,AbirElYamami“Anewmodel for the selection of web development frameworks: applicationtoPHPframeworks.”InternationalJournal ofElectricalandComputerEngineering(IJECE)p ISSN 2088 8708, e ISSN 2722 2578 DOI: http://doi.org/10.11591/ijece.v9i1.pp695 703,

[4] Almeida,Fernando&Monteiro,José.(2017).“Therole ofresponsivedesigninwebdevelopment.”Webology. 14.48 65.

[5] Musciano, Chuck, and Bill Kennedy. HTML & XHTML: The Definitive Guide: The Definitive Guide. " O'Reilly Media,Inc.",2002.

[6] lansit,B.Douglas."AnIntroductiontoCascading Style Sheets (CSS)." Journal of Electronic Resources in MedicalLibraries5,no.4(2008):395 409.

International Research Journal of Engineering and Technology (IRJET) e ISSN:2395 0056 Volume: 09 Issue: 04 | Apr 2022 www.irjet.net p ISSN:2395 0072 © 2022, IRJET | Impact Factor value: 7.529 | ISO 9001:2008 Certified Journal | Page 3182 Fig.16:Servicedetailsandbookingpage (This is the page where the customer can look at the details of a particular service and can book the service by selecting the date and time as per their preference.)
CheckoutPage (The page where the user will enter his/her address along with other details and select the payment option.) Fig.18:BookingDetailspage (The page where the customer can have a detailed look at the booked service and can check for the booking status.)
(An email will be sent to the customer on their registered email id after the confirmation of their booked service)

International Research Journal of Engineering and Technology (IRJET) e ISSN:2395 0056

Volume: 09 Issue: 04 | Apr 2022 www.irjet.net p ISSN:2395 0072

[7] Chavan, Varsha, Priya Jadhav, Snehal Korade, and Priyanka Teli. "Implementing customizable online food ordering system using a web based application." International Journal of Innovative Science, Engineering&Technology2,no.4(2015):722 727.

[8] Thakur, Amey. (2021). “Car Rental System”. International Journal for Research in Applied Science and Engineering Technology. 9. 402 412. http://dx.doi.org/10.22214/ijraset.2021.36339

[9] A. Thakur and K. Dhiman, “Chat Room Using HTML, PHP, CSS, JS, AJAX.”,International Research Journal of Engineering and Technology (IRJET), 1948 1951, 08 June 2021. https://doi.org/10.6084/m9.figshare.14869167

[10]A. Thakur and K. Dhiman, “Chat Room Using HTML, PHP,CSS,JS,AJAX.”,ArXiv,abs/2106.14704(2021)

[11]Dhiman,Karan&Phansikar,Mayuresh.(2021).Online Food Ordering Management System. 9. 2096 2107. http://dx.doi.org/10.22214/ijraset.2021.36835

[12]Thakur, Amey & Satish, Mega. (2021). “Digital Bookstore”. International Journal for Research in AppliedScienceandEngineeringTechnology.9.1326 1337.http://dx.doi.org/10.22214/ijraset.2021.36609

[13]Kumari,Punam,andRainuNandal."AResearchPaper On Website Development Optimization Using Xampp/PHP." International Journal of Advanced ResearchinComputerScience8,no.5(2017).

[14]Widenius, Michael, David Axmark, and Kaj Arno. MySQL reference manual: documentation from the source."O'ReillyMedia,Inc.",2002.

[15]Friendly, Lisa. "The design of distributed hyperlinked programmingdocumentation."InHypermediadesign, pp.151 173.Springer,London,1996.

[16]Prokofyeva,Natalya,andVictoriaBoltunova."Analysis and practical application of PHP frameworks in the development of web information systems." Procedia ComputerScience104(2017):51 56.

[17]Subramanian,Siddharth,LauraInozemtseva,andReid Holmes. "Live API documentation." In Proceedings of the 36th international conference on software engineering,pp.643 652.2014.

© 2022, IRJET | Impact Factor value: 7.529 | ISO 9001:2008 Certified Journal | Page 3183

Turn static files into dynamic content formats.

Create a flipbook