WOMEN’s SAFETY APP

Page 1

International Research Journal of Engineering and Technology (IRJET) e-ISSN:2395-0056

Volume: 09 Issue: 12 | Dec 2022 www.irjet.net p-ISSN: 2395-0072

WOMEN’s SAFETY APP

Meghana Sambare R1, Shadakshari2

1Assistant Professor, Brindavan College of Engineering, Bangalore, India

2Assistant Professor, Acharya Institute of Technology, Bangalore, India***

Abstract0: In this present scenario, women are almost worried when they actually walk out8from home freely without any fear on the streets 3even at night times not worrying about their security1. In today's environment, providing security to women is a key issue that every individual requires. Day by day sexual harassment on women has been increasing drastically like rape in public transport, sexual harassment against small girls in schools etc. Hence Women's safety has risen to the top of many organization’s priorities. Many IT firms have eager to address the security issue, necessitating the development of a framework that will function well and reduce the number of crimes. As a result, the suggested concept is aimed to offer women with protection by sending messages to surrounding policestation and the control room. The application also provides the end user's position and sends alerts message to emergency contacts.

I. INTRODUCTION

Women'scrimehasmorethandoubledinthelastdecade. In the last ten years, more than two million offences have been reported. Every 60 minutes, over 23 offences against women are registered, or one complaint every three minutes1.

The name "Android" refers to a Google-created operating system that is utilized on mobile devices such as smartphonesandtablets.Androidisaplatformthatisopen source and free to use. It gives apps more versatility by allowing them to run in Firefox, Opera, and Chrome. AndroiddeliversafreeSoftwareDevelopmentKit(SDK)to developers in order to reduce development and licensing costs. Android phones come with a wide range of preinstalled apps and also support third-party apps. Android programmesarewrittenintheJavaprogramminglanguage and run on Google's "Davlik0" virtual machine, which was createdforallmobiledevices.Enduserscanusetheonline Android Market to download 0Android applications. The System1, which is based on the Android operating system, will compile the source code and resources used by the app1 and wrap them in APKs for the developer0 to test, release, and distribute the app. The Android Operating System's elasticity allows developers to create bespoke build configurations without changing your app's fundamentalsourcefiles.

II. RELATED WORK

Prior work, including work in mobile applications, has been done with the purpose of improving women's safety. ThreeapplicationswithagoalcomparabletoWoSApp0are brieflyexploredbelow.

A.iMace0

This mobile application emits a high-pitched alarm when thephoneisshaken,andittellsfriendsandlawauthorities of the attack's position. It also uses wireless networking techniquestosendasnapshotofthesame.

B.VithU0

When the phone's power button is pressed twice, this mobile application sends a message to pre-selected contacts. The user's GPS location is included in the message,whichissentouteverytwominuteswithupdated coordinates.

C.Nirbhaya0

When a button on the app screen is pressed, a message with the user's 0GPS coordinates is sent to a list of emergency contacts. With every 300m change in location, thecoordinatesareupdatedandresent.Althoughthereare other apps that attempt to keep women safe, WoSApp standsoutbecauseithasadirectrelationshipwiththelocal police, which may be expanded as the app's use region grows. It is also free and open-source, enabling for easy improvements and customizations in order to quickly replicatetheapplicationinotherjurisdictions.

D.iprob–emergencyapplicationforwomen

They've established a recognisable emergency response scenario. IPROB is an application designed to keep women safeevenindangeroussituationslikeasterroristattacksor natural disasters. The user can try to save herself by shaking the phone more than the typical threshold value, which automates and activates the application. It starts collecting surrounding voices to check and validate the risky IPROB scenario, then raises an alert, and if the end userdoesnotrespondwithinapre-determinedtimeframe, the pre-defined message is broadcasted to the stored phone numbers. If the receiver's phone is set to quiet, it is immediately changed to loud to transmit the voice alarm "YOUR FRIEND IS IN DANGER PLZ HELP." The warning is repeatedindefinitelyunlesstheuserstopsit.Ifthereceiver

© 2022, IRJET | Impact Factor value: 7.529 | ISO 9001:2008 Certified Journal | Page1586

IndexTerms1 - Android, Geo location API,GPS,GSM

International Research Journal of Engineering and Technology

(IRJET) e-ISSN:2395-0056

Volume: 09 Issue: 12 | Dec 2022 www.irjet.net p-ISSN: 2395-0072

on the other end accepts an emergency service, such as an ambulanceorfiretruck,theywillbenotified.Ifthereceiver accepts an audible alarm, it will mechanically alert the victimandenablethevictim'sspeakerphone.

III. PROPOSED SYSTEM METHODOLOGY

Thesuggestedsystemtriestoeliminateall oftheexisting systems' drawbacks. This framework0 focuses on a securityissuethatisdefinedsolelytomeetthenecessityof providing protection to women so that they do not feel insecurewhenconfrontedwithsuchsocietalobstacles.

Because Smartphones are used everywhere these days, thegoaloftheproposedsystemistopreventcrimeagainst womenbyofferingauser-friendlyapptotheuser.Because the suggested system only has four buttons, it is simple to use even by people who are unfamiliar with Smartphones. The proposed0 system is intended to give immediate0 protection to the victim while also tracing the location of the crime, resulting in a progressive decrease in the numberofcrimes.

Safety has become a necessity0and with the security apps women can stay in continuous contact with family and friends0.There are many apps based on GPS location allowing the family0 to know the exact location. The user can know the right path while0 traveling and family can keep a track of location with these apps0 The main objective of security alerts is to send emergency0 alerts to people who can really act in time0. Instant alerts can save womenfrom0becomingavictimofattacks0 Thisappmay help them develop their self- confidence to move on with their daily routine0Women those who are alone in the unsafe places can use this application0.This app is useful forpregnantwomenincase0ofmedicalemergency.

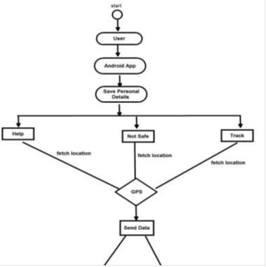
The flow of information in the framework is depicted using activity diagrams. The major goal of using these chartsistoshowtheworkflowbehindtheframeworkthat has been defined. The process is depicted in the above graphicasanactivitydiagraminrelationtotheapplication. The GPS records the victim's longitude and latitude to determine their current location and sends a preprogrammedemergencymessageoverGSMtosurrounding police and registered cell phones. The "Track" button is intended to safeguard females who are concerned about their safety when using public transportation. When she selectsthisoption,amessagewillbesenttothelocalpolice department as well as her registered contacts. This includes a Google Maps map that may be zoomed in to pinpoint the exact location of the distressed user. It keeps track of each user's phone number, location, and emergency contacts once they've triggered the alert. The activerecordsareunderlined,andthepolicecanamendor remove any record as necessary. Additionally, database records may be added, exported, and searched. Instant alerts can save women from0 becoming a victim of attacks0.This app may help them develop their selfconfidence to move on with their daily routine0.Women those who are alone in the unsafe places can use this application0.This app is useful for pregnant women in case0ofmedicalemergency.

2.

GetaddressfromobtainedLatitudeandLongitude

IV. SYSTEM ARCHITECTURE

Fig3.1: activity diagram of the proposed application

3.
©
|
|
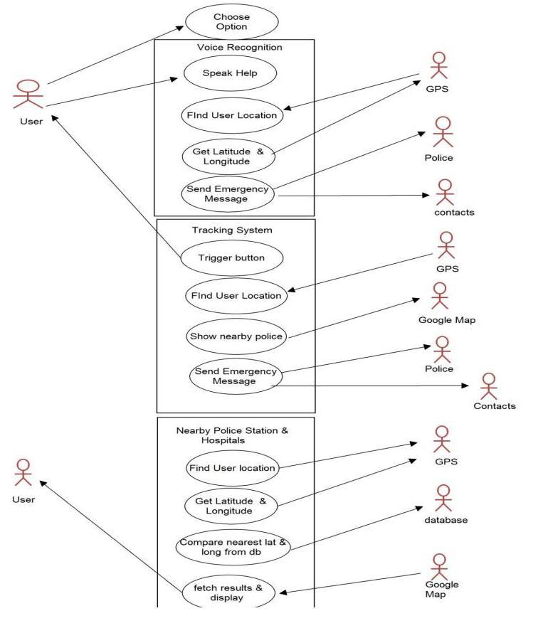
1. Detect emergency situation based on variation of Accelerometer sensor and to initiate Messaging service. fig4.1: case diagram of proposed application Certified Journal | Page1587
FetchthelocationoftheuserusingGPS
2022, IRJET
Impact Factor value: 7.529
ISO 9001:2008

International Research Journal of Engineering and Technology (IRJET) e-ISSN:2395-0056

Volume: 09 Issue: 12 | Dec 2022 www.irjet.net p-ISSN: 2395-0072

To send and receive messages using GPRS, a SIM card fromtheGlobal Systemfor MobileCommunication0(GSM) is put into the mobile device. The number of the GSM SIM cardisstoredinthesystem.Withthegrowingpopularityof GSM, network services have extended to include a wide range of custom applications, machine automation, and machine-to-machine communication. The alert mode and data service will be enabled automatically by the Shake Module (using accelerometer). The location of the person and an emergency alert message are automatically sent to thecontactsaddedtothedatabaseafterthedataserviceis enabled.

Fig 4.2:

Detailed architecture of the proposed model

The suggested model's detailed design is depicted in Figure3above.Theuserdoesnotneedtoregisterinorder to use the app, which means there will be no delays while utilizing it in an emergency. The user is presented with a collection of alternatives from which to choose based on theircurrentsituation.

The Global Locating System (GPS) module0 is a precise positioning tool that tracks your location using longitude and latitude coordinates. The GPS Coder Module used this datatolookforthespecificaddressofthatposition,suchas thestreetname,neighboringintersection,andsoon.IfGPS isturnedoff,thesystemwillonlyprovidethelongitudeand latitudecoordinates.Theuseoftheinternetisrequired0.

Fig. 4.3 location of women’sphone taken during development

V. CONCLUSION:

This initiative addresses significant difficulties that womenfaceandwill useGPSand GSMtechnologytobring solutions to them. This app will eliminate the fear that every woman in the country has about her safety and security. This programme was created not only to provide securitytowomeninthecountry,butitmayalsobeusedto save any human in a dangerous situation. It informs neighbouring cops about the women so that they can look for signs or traces of the criminal and apprehend him as quicklyasfeasible.Sothatthenumberofcrimesdecreases over time, and one fine day, ladies in our country will not beafraidtoleavetheirhousesatstrangehours.

VI. FUTURE ENHANCEMENT:

When the user selects the button, the app can be enhanced to safeguard the victim by sending a message to the nearest police station, which is shown on the map. In many instances, the user can be protected, and he or she can also assist in catching and or tracing the criminal, reducingthenumberofcrimescommitted.

SoftwareTools/PlatformsUsed 1. Androidstudio0 2. AndroidSDK0 3. Java0 4. SQLite0 5. XML0 6. Geo
7. Accelerometer
locationAPI0
© 2022, IRJET | Impact Factor value: 7.529 | ISO 9001:2008 Certified Journal | Page1588

REFERENCES

1. Prof.Yadhu Naik1, Prof.yVITTAL KUMAR KoVAGGA2, Deepa. M3, “STHREE RAKSHA AN ANDROID0APP”,ISSN:2455-1457.

2. MAGESHKUMAR.SandRAJKUMAR.M,“IPROB –EMERGENCY APPLICATION FOR WOMEN” ISSN 2250- 3153 International Journal of Scientific and Research Publications,online0at ww.ijsrp.org Volume4,Issue3,March2014.

3. Prof. BasavarajChougula, ArchanaNaik, Monika Monu,PriyaPatilandPriyanka0Das“SMARTGIRLS SECURITY SYSTEM”, online at www.ijaiem.org,Volume3,Issue4,April20140.

4. VaijayantiPawar, Prof. N.R.Wankhade, DipikaNikam, KanchanJadhav and NehaPathak, “SCIWARS Android0Application for Women Safety”,ISSN:2248-9622 International Journal of Engineering Research and Applications0Volume 4, Online at www.ijera.com,Issue 3(Version 1), pp.823-826,March2014.

5. Bhaskar Kamal Baishya, “Mobile Phone Embedded0With Medical and Security Applications”,India0, e-ISSN: 2278- 0661 p- ISSN: 2278-8727 IOSR Journal of Computer Engg www.iosrjournals.org, Volume0 16, Issue 3 (VersionIX),PP30-3,May-Jun.20140.

6. Dr. Sridhar Mandapati, SravyaPamidi and SriharithaAmbati,“AMobileBased0 WomenSafety Application(ISafeApps)”.

International Research Journal of Engineering and Technology (IRJET) e-ISSN:2395-0056 Volume: 09 Issue: 12 | Dec 2022 www.irjet.net p-ISSN: 2395-0072 © 2022, IRJET | Impact Factor value: 7.529 | ISO 9001:2008 Certified Journal |

Page1589

Turn static files into dynamic content formats.

Create a flipbook