Smart Phone Operated Water Spraying Robot – SPOWSR

Page 1

International Research Journal of Engineering and Technology (IRJET) e-ISSN: 2395-0056

Volume: 09 Issue: 12 | Dec 2022 www.irjet.net p-ISSN: 2395-0072

Smart Phone Operated Water Spraying Robot

SPOWSR

B. TECH Mechanical Engineer, Swarrnim Startup & Innovation University, Ahmedabad, Gujarat, India. ***

Abstract - This project is for the design, development and manufacture of robots that can spray water, and these entire systems of robots run on batteries and solar energy. With more than 40% of the world's population choosing agriculture as primary occupation, interest in developing self-driving vehicles in agriculture has grown in recent years. The vehicle is controlled by a relay module and Bluetooth. Input allows users to interact with robots in a way that is familiar to most people. The advantage of these robots is hands-free operations. In the field of agricultural, concepts are being developed to investigate whether multiple small autonomous Robots are more efficient than traditional large tractors or human power. Technology has been developed in various fields, including agriculture. In agriculture there are many automatic machines designed to save human energy, labor and most importantly time, but they are neither efficient nor economical. Therefore, we developed a Smart Phone Operated Water Spraying robot (SPOWSR) operated by a smart phone.

Key Words: SPOWSR, Robotic Vehicle, Irrigation, Autonomous, Sensors, Automation, Bluetooth.

1. INTRODUCTION

AgricultureisthebackboneofIndia.Today,Indiarankssecondintheworldforagriculturalproduction.Specialtyvehicles playanimportantroleinmanyareas,includingindustrial,space,medical,and militaryapplications.TheRoboticVehicles isgraduallyincreasingproductivityintheagriculturalsector.SomeofthemajorproblemsinIndianagricultureareskilled labour,scarcityofwaterresourcesetc.Automationtechniqueshavebeenusedinagriculturetoovercometheseproblems. Agricultural automation can help reduce labour for farmers. In doing so, robots are developed to be able to concentrate efficiently and are also expected to perform operations as needed. The proposed idea implements a Robotic vehicle to perform the function of water spraying. This function can be carried out our Robotic Vehicle. The idea of using robotic technology and automation in agriculture is very new. In agriculture, the opportunities for robotic productivity are immense,androbotsarecominginmanyformsandincreasingnumbersonthefarm.

2. PROJECT OBJECTIVES

The motivation for this project came from countries whose economies are based on agriculture and where climatic conditionsleadtolowrainandwatershortage.Farmerswhoworkinthefieldsrelyonlyonrainandwaterwellstoirrigate theland.Eveniftherearesubmersiblewaterpumpsonthefarm,manualinterventionbythefarmerisrequiredtoturnthe pumpsonandoffasneeded.Thegoalofthe projectistoproperlysprinklewateraccordingtotheneedofplantswhichis subject to change in different seasons. For instance, in summer due to increased temperature plant need more water, However, in winter the need of water is less. This project will help make plant care easier. The Water Spraying Robotic Systemservesthefollowingpurposes:

 Lesswaterwastageastherobotwillsprinkledesiredamountofwater

SPOWSRcanalsobeusedtosprayvariouspesticides,fungicides,termitetreatmentagents,fertilizers,andessential plantelements(boron,sulfur,etc.).

3. PROBLEM DEFINATION

Cropfailureduetolowwateravailabilityisoneofthemaincausesofcroplossfacedbythefamereachyear,andintimesof water crisis this has reached a significant proportion. To meet growing demand, farmers must increase harvest efficiency through rapidly advancing technology. This system was developed and implemented to solve the irrigation problem. Farmersusuallyrequirealotofmanpowertoirrigatelargeareasatonce.However,asmartphone-operatedwaterSpraying robot(SPOWSR)isasystemthatfacilitateslandirrigationwhenneeded.

© 2022, IRJET | Impact Factor value: 7.529 | ISO 9001:2008 Certified Journal | Page1385

International Research Journal of Engineering and Technology (IRJET) e-ISSN: 2395-0056

Volume: 09 Issue: 12 | Dec 2022 www.irjet.net p-ISSN: 2395-0072

4. PROJECT DEVELOPMENT

Thehardwarecomponentsrequiredforaprojectare: 

AndroidPhonewithBluetoothFacility. 

ICArduinoAtmega328(1.8Vto5.5V) 

VoltageRegulatorLM7805(5VConverter)  PanelSolarPanel(12V) 

ElectricBattery(12VHeavyDuty).  RelayBoard(12V) 

DCMotor(5V).  DCMotorPump(12V,4.5L/min). 

L298NMotorDriver(5Vto35V). 

BluetoothHC-05Range6meters.

5. POWER SUPPLY

SolarPanel

Thephotovoltaicpanelabsorbssunlightasanenergysourceandproducesdirectcurrentpower.Asolarmoduleisanarray of packaged and connected solar cells of various voltages and wattages. Photovoltaic modules make up the photovoltaic array of photovoltaic systems and provide photovoltaic power for commercial and residential applications. The most commonnon-agriculturalapplicationofsolarenergygenerationisinsolarhotwatersystems. 

VoltHeavyDutyBattery

Thebatteryconvertschemical energyintoelectrical energythroughachemical reaction.Chemicalsaretypicallystoredin batteries.Usedinelectricalcircuitstopowerothercomponents.Batteriesproducedirectcurrent(DC),acurrentthatflows inonedirectionratherthanalternately.Whileitischeaperandmoreefficienttousepowerfromabuildingoutlet,batteries canprovidepowerinoff-gridareas.It'salsousefulforthingsthatmove,suchaselectriccarsandmobilephones.

6. SYSTEM DESIGN

Figure-1:BlockDiagram

2022, IRJET | Impact Factor value: 7.529 | ISO 9001:2008 Certified

©
Page1386
Journal |

International Research Journal of Engineering and Technology (IRJET) e-ISSN: 2395-0056

Volume: 09 Issue: 12 | Dec 2022 www.irjet.net p-ISSN: 2395-0072

Figure 1 above shows an overview of the interaction of the system around an Android smartphone with an application installed.Dependingonwhichoptiontheuserselectsintheapplication,thecorrespondinginputoftheselectedoptionis sent to her Bluetooth receiver in SPOWSR via a radio frequency signal. Based on the input received, the corresponding activityisexecuted.

6.1 FLOWCHART

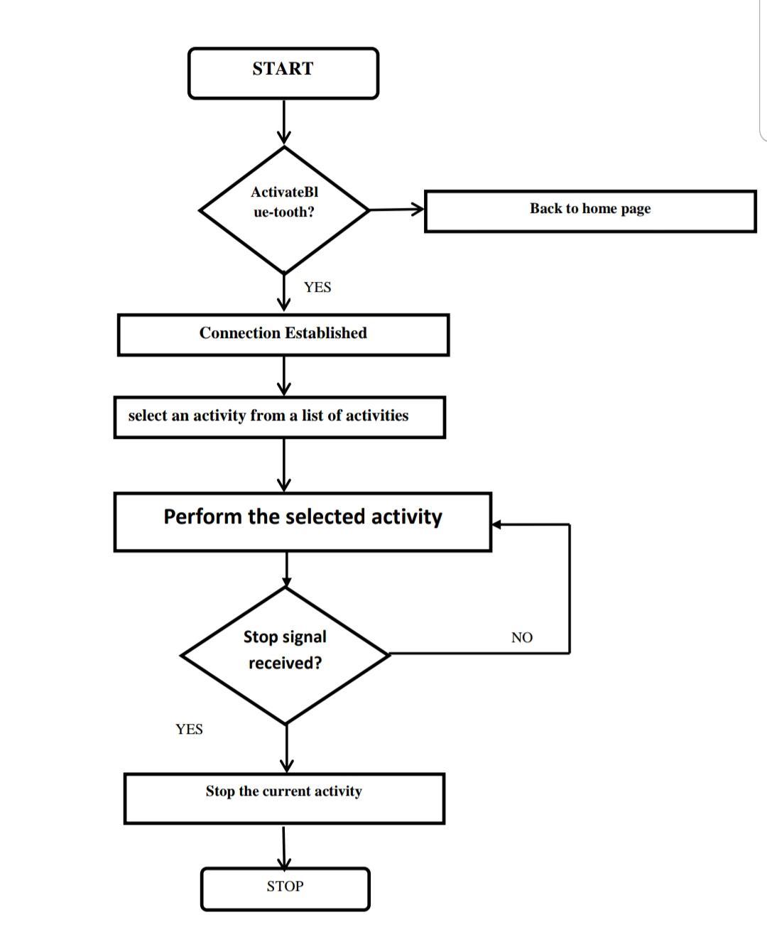
Figure-6.1:Flowchart

Figure 2 shows the sequence of events throughout the system. User enables her Bluetooth. Once connected, it selects an activityfromthelistandexecutestheselectedactivityuntilastopsignalisreceived.

2022, IRJET | Impact Factor value: 7.529 | ISO 9001:2008 Certified Journal

©
Page1387
|

International Research Journal of Engineering and Technology (IRJET) e-ISSN: 2395-0056

Volume: 09 Issue: 12 | Dec 2022 www.irjet.net p-ISSN: 2395-0072

7. SPOWSR WORKING

This project consists of an embedded processing unit including IC Atmega328, voltage converter 7085, motor driver LN 298N,relay,battery,solarpanel,Bluetooth,DCmotorandDCmotorpump.Inthissystem,weoperateacontrolsystemsuch as Spraying water by wireless communication and a battery-powered system by solar panels. The IC Atmega328 automaticallyreceivessignalstooperateawatersprayercontrolledbyaDCmotor.Watertanksareusedtostorewater.A water pumpisused tosprinkle water onplants.Liquid fertilizers,pesticides orwater for sprayingcan be usedhere. This projectusesa5Vregulatedpowersupplyfortheinternalblocksanda12Vregulatedpowersupplyfortherelayboard.

A switch is connected to visually identify the power status. The wiring is encased in a protective case to prevent damage fromunforeseenfactorssuchasstonesinthefield.Therefore,ourICAtmega328automaticallycontrolstheoutputdevice accordingtotheinputsignal.Ourrobotsaresolar-controlledandshowfarmerscharging,discharging,andfullycharged.

Figure-7.1:SPOWSR

8. MERITS

ThelistofMeritsareasfollows:

1.Themainadvantageofthisprojectisthatitrunsfasterthanrunningtheprocessmanually.

2.Itissimple,portableandoffershighperformance.

3Ituseslesspower.

4.Enableslaymentodotheworkofexperts.

5.Increaseproductivitybyincreasingworkproductivityandimprovingefficiencyforfarmers.

6.Savetimetoreachspecificgoals.

7.ThissystemensuresthattheplantsarenotsubjectedtotheProblemsbecauseoftoolittleortoomuchwater.

9Thissystemsavesupto70%onlaborcostsandwater.Workonthisirrigationsysteminvolvesover40cropsonanareaof 500hectares.

2022, IRJET | Impact Factor value: 7.529 | ISO 9001:2008 Certified Journal |

©
Page1388

International Research Journal of Engineering and Technology (IRJET) e-ISSN: 2395-0056

Volume: 09 Issue: 12 | Dec 2022 www.irjet.net p-ISSN: 2395-0072

9. FUTURE EXPANSION

Applicationsarecertainlymuchmoreadvantageous.Thereisnodistortioninthecoveredareaanddelayiskeptaslowas possible.Theprojecthasplentyofscopewhenitcomestofutureexpansion.Theyarelistedasbelow:

As an extension to SPOWSR, more sensors can be added to detect obstacles, temperature of plant and soil, humidity,moistureinsoilandairwhichinturnmakesourVehicleIntelligent.

AcameracanbeattachedtotheSPOWSR,andtheapplicationcanbechangedtoshowa360-degreeviewofthe fieldintheappwhiletherobotismoving.

NewtechnologiessuchasWi-Fi,IOTcanbeusedtoenablebroaderconnectivity.

Easytouse,operatorsdonotneedpriortraining.

Verysimpledesignmakesthecircuiteasytoimplementandmaintain.

Iftheworkflowchangesinthefuture,systemchangescanbeeasilymade.

Infutureaccordingtotheuser’srequirementitcanbeupdatedtomeettheuserrequirements.

AIandMLbasedVehiclesarenextgenerationcontrollersthatadjustyourirrigationsystemautomaticallyusing real-timeweatherinformation.Moreover,youcancontrolitfromanywhere,anytime.

10. LIMITATIONS

The system is not 100% reliable. Unexpected factors can cause errors and sometimes losses. A good one, but requires manualchecksandmaintenanceeveryfewweeks.

11. APPLICATIONS

TheapplicationsofSPOWSRareasfollows: 

1.Easytouseaseverythingisautomated.

2.UsesanAndroidsmartphone,nospecialtrainingrequired.

3.Costefficientforfarmersasnorequirementofmanpower.

12. CONCLUSION

SmartPhoneOperatedWaterSprayingRobot(SPOWSR)hasbeendevelopedandsuccessfullytested.Itwasdevelopedby integrating all functions of all hardware components used. The presence of each module is justified above and carefully positionedtocontributetotheoptimalfunctioningoftheunit.Thesystemistestedtoworkasrequiredandtothebestof ourcapabilities.Thisshouldallowtheentiresystem toworkatitspaceandfunctionnormally.Thisprojectwillintroduce wirelesstechnologyintotheagriculturalsector.ExplicitAndroidplatformfeaturesthatgreatlyassistfarmersSPOWSRisa flexibleuserinterfaceforfarmerstoeffectivelycontroltheirmachinery.Itreducestheneedformanuallaborasworkersare veryhardtofindthesedays.Thisisa boontofarmers.Thisishisone-timeinvestmentthatsignificantlyreducesthetotal costofownership.SPOWSRservesasagatewaytosmartfarming.

REFERENCES

[1] Klute, A. (eds.), 1986: Methods of Soil Analysis, Part 1: Physical and Mineralogical Methods. American Agricultural Society,Madison,Wisconsin,USA,1188p.

[2] Knight, J.H., 1992: Sensitivity of time-domain reflectometry to lateral variations in groundwater content. Water ResourcesResearch,28,pp.2345-2352.

©
| Page1389
2022, IRJET | Impact Factor value: 7.529 | ISO 9001:2008 Certified Journal

International Research Journal of Engineering and Technology (IRJET) e-ISSN: 2395-0056

Volume: 09 Issue: 12 | Dec 2022 www.irjet.net p-ISSN: 2395-0072

[3]MagagiR.D.,Kerr,Y.H.,1997.RetrievalofsoilmoistureandvegetationpropertiesusingtheERS-1windscatterometer inaridandsemi-aridregions.JournalofHydrology188-189,361-384.

[4]Marthaler,H.P.,W.Vogelsanger,F.RichardandJ.P.Wierenga,1983:PressureTransducersforFieldTensiometers.Soil ScienceSocietyofAmericaJournal,47,pp.624-627.

[5]Bircher,S.,Skou,N.,Jensen,K.H.,Walker,J.P., and;Rasmussen,L.(2011).Soilmoistureandtemperaturenetworksfor hisSMOSvalidationinwesternDenmark.Hydrol.Earthsystemchemistry.discuss,8,9961-10006.

[6] The Adverse Effects of Drought on Western Crops and Growers James Johnson and Vince Smith Department of AgriculturalEconomics,MontanaStateUniversity

[7] Anon (2017). Embedded Systems and Robotics Using Open Source Tools. Available [online]: https://vigyanashram.files.wordpress.com/2015/05/plant-watering-system.pdf

[8]http://www.worldbank.org/en/news/feature/2012/05/17/india-agriculture-issues-priorities

[9]ClintRichards,T.(2018).Japaneseagriculturaldilemma.

2022, IRJET | Impact Factor value: 7.529 | ISO 9001:2008 Certified Journal |

Page1390
©

Turn static files into dynamic content formats.

Create a flipbook