Investigation And Analysis of Traffic Flow Capacity And Level of Service Determination of Three Brid

Page 1

International Research Journal of Engineering and Technology (IRJET) e-ISSN: 2395-0056

Volume: 09 Issue: 12 | Dec 2022 www.irjet.net p-ISSN: 2395-0072

Investigation And Analysis of Traffic Flow Capacity And Level of Service Determination of Three Bridges Across Sabarmati River In Ahmedabad Metro City

1Student, Dept. of Civil Engineering, Hasmukh Goswami College of Engineering,Gujarat, India, 2Professor, Dept. of Civil Engineering, Hasmukh Goswami College of Engineering,Gujarat, India -***

Abstract - India is one of the world's developing nations. There are numerous intricate issues with the nation's transportation system. These include an ever-growing population, an increase in vehicles,andcloggedroads.Gujarat is one of the states in our nation that is growing the fastest. Ahmedabad is a growing metropolis. The city is Gujarat's largest city. Out of the 11 bridges that span the Sabarmati River in Ahmedabad, some of the bridges that connect the city's residential and commercial areas experience heavy traffic during peak hours, causing backups and bottlenecks in some areas. Following a survey, the three bridges Swami Vivekanand Bridge, Sardar Bridge, and Subhash Bridge are chosen for analysis of traffic flow capacity and service level. In order to suggest improvements in the current traffic congestion on selected bridges, it is important to quantify the traffic characteristics in the traffic circumstances that now exist on those bridges. By measuring theparametersfortraffic speed, flow, and density on the chosen bridges during peak hours, I will be able to determine the traffic flow capacity and Level of Service in this study. This could be useful to determine whether or not the current bridges can safely handle the current and future increases in traffic flow.

Keywords: Bridge, Traffic, Population

1. INTRODUCTION

IndevelopingnationslikeIndia,trafficcongestionisoneof the main problems that most metropolises face, and numerous strategies have been implemented to reduce it. Theinitialstageinsuchattemptsistoidentifythefeaturesof congestionbecausethisinformationiscrucialforchoosing therightcourseofaction.Understandingthefundamentals oftrafficflowcharacteristics,suchastrafficvolumeunder such traffic conditions, is important for the planning, designing, and operating of roadway systems. Congestion affects the movement of people and freight and is closely relatedtothepastofhavinghighlevelsofaccessibilityand mobility, both in perception and in actuality. Traffic congestionwastestimeandresources,resultsinstressand pollution,lowersproductivity,andhasafinancialimpacton society.

2. OBJECTIVE & AIM

A.Objective

To calculate the traffic capacity parameters, including volume,composition,speed,anddensityofthetrafficaswell astraveltimeonthechosenbridges. 

Todeterminetheselectedbridges'levelofservice.

Torecommendsolutionsforreducingtrafficcongestionon thechosenbridges

B.Aim

Bymeasuringtrafficspeed,flow,anddensityparameterson theselectedbridgesacrosstheSabarmatiRiverduringpeak hours in Ahmedabad city, the study's objective is to determinetrafficflowcapacityandLevelofService.Thegoal of the study is to identify corrective actions for reducing trafficcongestionatparticularbridges.

3. PROBLEM STATEMENT

TrafficcongestionisanissueinIndiathathasbecomeworse becauseofongoingurbanization,agrowthinthenumberof private automobiles, the heterogeneous character of the traffic,thelackoflanediscipline,unlawfulencroachmentson urban streets, and a variety of other factors. What is the causeoftheriseincaroperatingcosts?Becausethereisa shortage of available road space, bottleneck conditions frequently occur on the roads in Ahmedabad, the fourth fastestgrowingcityintheworld.Trafficisbackedupatthe SabarmatiRiverbridgesbecauseofabottlenecksituation. Out of the nine bridges that span the Sabarmati River in Ahmedabad, some of the bridges that connect the city's residentialandbusinessareashavesignificanttrafficduring peakhours,causingbackupsandbottlenecksinsomeareas. Followingasurvey,thethreebridges SwamiVivekanand, Sardar, and Subhash were chosen for analysis of traffic flowcapacityandservicelevel.Therefore,itisintriguingto calculate the traffic flow capacity by observing the parametersoftrafficflow,density,andspeedonthechosen bridgesduringbusyperiodsinAhmedabad.

© 2022, IRJET | Impact Factor value: 7.529 | ISO 9001:2008 Certified Journal | Page115

International Research Journal of Engineering and Technology (IRJET) e-ISSN: 2395-0056

Volume: 09 Issue: 12 | Dec 2022 www.irjet.net p-ISSN: 2395-0072

4. METHODOLOGY CHART & STUDY AREA

Three bridges Swamivivekanand Bridge, Sardar Bridge, andSubhashBridge arechosenforthisstudyassessment.

InthenorthernregionofGujaratandthewesternregionof India, Ahmedabad is situated along the banks of the Sabarmati River. It covers 205 km2 and is situated at 23.03°N72.58°E.53metresistheaverageelevation.

Fig-3:GraphofPCU/15min(RTOtoSahibaug)

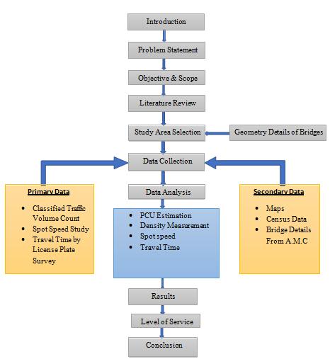
Fig-1: MethodologyChart

5. DATA COLLECTION

Fig-2:GraphofPCU/15min(SahibaugtoRTO)

Fig-4:CumulativeTrafficFlow(SahibaugtoRTO)

Fig-5:CumulativeTrafficFlow(RTOtoSahibaug)

© 2022, IRJET | Impact Factor value: 7.529 | ISO 9001:2008 Certified Journal | Page116

International Research Journal of Engineering and Technology (IRJET) e-ISSN: 2395-0056

Volume: 09 Issue: 12 | Dec 2022 www.irjet.net p-ISSN: 2395-0072

Fig-6:GraphofPCU/15min(AstodiyaDarwajatoParimal Garden)

Fig-9:CumulativeTrafficFlow(GitaMandirtoPaladi)

6. RESULT

Table-1: ResultsofTrafficFlowcount

Bridge Name Direction PCU/hr

SardarBridge Gita Mandir to Paladi 6013.5 Paladi to Gita Mandir 6173.7

Fig-7:Cumulative Traffic Flow (Astodiya Darwaja to Parimal Garden)

SwamiVivekanand Bridge AstodiyaDarwajato ParimalGarden 5959.4 Parimal Garden to AstodiyaDarwaja 6092.1

SubhashBridge SahibaugtoRTO 5194 RTOtoSahibaug 5229.7

Table-2: ResultsofSpot-SpeedandDensity

Bridge Name Direction Avg. SpotSpeed (v) kmph

Avg. Density PCU/km (k)

SardarBridge GitaMandir toPaladi 14.74 406.55

Paladito GitaMandir 14.70 420.55

Fig-8:GraphofPCU/15min(GitaMandirtoPaladi)

Swami Vivekanand Bridge

Astodiya Darwajato Parimal Garden

Parimal Gardento Astodiya Darwaja

15.01 395.55

14.96 396.81

© 2022, IRJET | Impact Factor
7.529 | ISO 9001:2008 Certified Journal | Page117
value:

International Research Journal of Engineering and Technology (IRJET) e-ISSN: 2395-0056

Volume: 09 Issue: 12 | Dec 2022 www.irjet.net p-ISSN: 2395-0072

Table-5: L.O.SCalculation

Subhash Bridge Sahibaugto RTO 17.48 295.34

RTOto Sahibaug 17.48 300.24

Table-3: ResultsofSpot-SpeedandDensity

Bridge Name Direction Avg. SpotSpeed (kmph)

Avg. Speed (kmph)

Sardar Bridge GitaMandir toPaladi 14.73 15.37 PaladitoGita Mandir 14.70 15.40

Swami Vivekanan dBridge

Bridge Name Direction Avg. Speed (v) kmph

vg.V/C Ratio L.O.S

Sardar Bridge GitaMandir toPaladi 15.37 1.11 F Paladito GitaMandir 15.40 1.14

Swami Vivekana ndBridge

Astodiya Darwajato Parimal Garden

14.95 14.68

15.01 14.67 Parimal Gardento Astodiya Darwaja

Subhash Bridge Sahibaugto RTO 17.48 25.90 RTOto Sahibaug 17.47 25.25

Table-4: LoSofUrbanroadbasedonStreamSpeed,V/C RatioandFFS

Level of Service(L.O .S)

Range of Average Stream Speed

V/C Ratio (Volume/ Capacity Ratio)

Percentag e of Free flowSpeed

LoSA >64 <0.15 >84

LoSB 64-58 0.15-0.45 84-76

LoSC 58-45 0.45-0.75 76-59

LoSD 45-31 0.75-0.85 59-41

LoSE 31-17 0.85-1.0 41-22

LoSF <17 >1 <22

7. CONCLUSION

Astodiya Darwajato Parimal Garden

14.67 1.10 F Parimal Gardento Astodiya Darwaja

14.68 1.11 Subhash Bridge Sahibaugto RTO 25.90 0.96 E RTOto Sahibaug 25.25 0.96

UrbanroadsaredesignedforL.O.StypeCaccordingtoIRC guidelines.However,inthisinstance,theobservedL.O.Sfor the Sardar and Swami Vivekanand Bridges is found to be categoryF,whiletheL.O.SfortheSubhashBridgeisfoundto becategoryE.Therefore,itisnecessarytoimplementsome correctivemeasuresinordertoraisethelevelofserviceona fewchosenbridges.

Suggested Measures:

Enhancingthepublictransitnetwork

Increasinglyirregularworkhoursinbothpublicandprivate organisationstimingofthenewschoolschedule

Trafficlawenforcementandlanedisciplinethepotentialfor divertingtraffictoalternativeroutesincreasingtheexisting bridge'scapacitybuildinga newbridgenexttoanalready existingbridge

REFERENCES

[1]D.Koll´ar,B.K¨ovesdi,I.V¨olgyi,I.Bir´o “ Assessment ofdeformationinbridgebearingareasusingmeasurements andweldingsimulation ”(2022)

© 2022,
|
| ISO 9001:2008 Certified Journal | Page118
IRJET
Impact Factor value: 7.529

International Research Journal of Engineering and Technology (IRJET) e-ISSN: 2395-0056

Volume: 09 Issue: 12 | Dec 2022 www.irjet.net p-ISSN: 2395-0072

[2]P´eterBucsky,MattiasJuh´asz“Long-termevidenceon induced traffic: A case study on the relationship between roadtrafficandcapacityofBudapestbridges”(2022)

[3] Ludovic Fülöp, Miguel Ferreira, Edgar Bohner, Jani Valokoski, Jussi Vuotari, Timo Tirkkonen “Inspection of bridges for effects of air-entrainment on the porosity and compressivestrengthofconcretes”(2022)

[4]DongGuo,ColinC.Caprani“ Trafficloadpatterningon longspanbridges:Arationalapproach”(2019)

[5] Shi-ZhiChen,GangWu,De-ChengFeng“Developmentof abridgeweigh-in-motionmethodconsideringthepresence ofmultiplevehicles”,(2019)

[6] NaidaAdemovi“ Structuralassessment&strengthening ofthefirstsinge-archRCbridgeinSarajevo,BIH”,(2021)

[7] LuZhang,XiaoxiangCheng,GangWu“ Abridgeweighin-motionmethodofmotorwaybridgesconsideringrandom trafficflowbasedonlong-gaugefibreBragggratingsensors” ,(2021)

[8] Martina Šomodíková, Marie Horňáková, Pavla Rovnaníková “ Extendedevaluationofdurability-related fieldinspectiondatafromconcretebridgesunderservice, (2020)

[9] Shi-Zhi Chen , Gang Wua De-Cheng Feng “ Damage detection of highway bridges based on long-gauge strain responseunderstochastictrafficflow”,(2019)

[10]MarekSzafran´ski“ Adynamicvehicle-bridgemodel basedonthemodalidentificationresultsofanexistingEN57 trainandbridgespanswithnon-ballastedtracks,(2021)

[11] Bismark R.D.K. Agbelie , Samuel Labi , Kumares C. Sinha,“ Estimatingthemarginalcostsofbridgedamagedue tooverweightvehiclesusingamodifiedequivalent-vehicle methodology and in-service data on life-cycle costs and usage”,(2017)

[12] ChuangCuia,You-LinXu,Qing-HuaZhang,Feng-Yang Wang “ Vehicle-induced fatigue damage prognosis of orthotropicsteeldecksofcable-stayedbridges”,(2020)

[13] Wenqi Hou, Yankun Li, Wei Guo, Junlong Li, Yehong Chen, Xiaoxu Duan, “ Railway vehicle induced vibration energy harvesting and saving of rail transit segmental prefabricatedandassemblingbridges”,(2018)

[14] XiaodongLiu,WanshuiHan,YangguangYuan,Xiao Chen , Qing Xie, “ Corrosion fatigue assessment and reliabilityanalysisofshortsuspenderofsuspensionbridge depending on refined traffic and wind load condition”, (2021)

[15] KeMa,HaoWang,TianchengRuan,“Analysisofroad capacityandpollutantemissions:ImpactsofConnectedand automatedvehicleplatoonsontrafficflow”,(2021)

© 2022, IRJET | Impact Factor value: 7.529 | ISO 9001:2008 Certified Journal | Page119

Turn static files into dynamic content formats.

Create a flipbook