GSM BASED GAS LEAKAGE DETECTION SYSTEM

Page 1

International Research Journal of Engineering and Technology (IRJET) e-ISSN: 2395-0056

Volume: 09 Issue: 12 | Dec 2022 www.irjet.net p-ISSN: 2395-0072

GSM BASED GAS LEAKAGE DETECTION SYSTEM

Raikwar1 , Dhruwa Gokhale2 , Om Dhumal3 , Shivani Dhumal4, Siddhi Dhumal5 , Durgesh Dhurve6

Department of Engineering, Sciences and Humanities (DESH) Vishwakarma Institute of Technology, Pune, 411037, Maharashtra, India ***

Abstract - [1] According to the study of Council on Energy, Environment and Water (CEEW) more than 70% of Indian households use LPG as their primary cooking fuel and around 85% have LPG connections. With this bigger percentage of LPG usage comes a bigger risk of Gas Leakage accidents. Our project is aimed to build and design a device that would help to prevent the disasters caused by these Gas leakages. On detecting Gas Leakage, the designed system uses GSM technology to send an alert message to the user’s mobile phone as well as it simultaneously turns on a buzzer and a red LED to alert him. In case if the user is not at home, he can reply with a message “ALERT” which will allow the device to send alert messages to the predefined contact numbers of his neighbors.

Key Words: Gas Detection system, Alert messages, Arduino Uno, MQ-2 Gas sensor, audio-visual alarm

1. INTRODUCTION

Till now India has experienced thousands of accidents/ disastersduetogasleakages.In1984,around20,000people losttheirlivesinthe Bhopal gas tragedy whichisregardedas one of the world’s worst industrial disasters. The main reason for such a huge number of deaths is because the people living nearby these areas were not informed to evacuateassoonaspossible.NotonlyIndustrial disasters buteachyearIndiaalsoexperienceshundredsofdomestic gas cylinder explosions. According to reports, in 2017 around 309 domestic Gas Cylinder explosions took place which resulted in the death of around 300 people. These accidentscouldhavebeenpreventedeasilyifthosepeople were informed sooner. So, we are working on a device to inform people about any gas leakage as soon as possible through messages and buzzers. Arduino Uno which comes withanatmega328Pmicrocontroller, MQ-2 Gas sensor which detects the presence of combustible gases like propane, butane, and LPG, GSM 900A Module which is capable of sending, receiving messages as well as sending voice calls and, a buzzer are the main components of the designed system.

2. Literature Survey

Inref.[2],“AWirelessHomeSafetyGasLeakageDetection System”, Luay Fraiwan, Khaldon Lweesy, Aya Bani-Salma, NourMani,JordanUniversityofScience&Technology.Luay alongwithhisresearchpartnersproposedawirelesssafety

device for gas leakage detection. Their system design consists of two main modules: detection-transmission moduleandreceivingmodule.Themaincomponentsofthe detection and transmission module are MQ-5 Gas sensor, PIC-16F877A microcontroller, RF transmitter, and buzzer. Themainfunctionofthismoduleistodetectchangesingas concentration. If the sensor detects any change in gas concentration,thismoduleactivatesanaudio-visualalarm andtransmitsasignaltothereceivermodule.TheReceiver module consists of an RF receiver, PIC-16F877A microcontroller, LED, and Buzzer. This module acts as a mobile alarm device to allow mobility within the house premises. This system was tested using LPG and it successfully activated the alarm as a result of gas concentration.

In ref. [3],” A Novel Technique For LPG Gas Leakage Detection and Control For Safety”, Neha R. Shahapurkar, Shubham P. Deshpande, M. R. Rajput. This research paper successfully reports a novel technique to build an LPG leakagedetector.Inthisproject,theauthorshaveused an 8051microcontroller,MQ-6Gassensor,a dcmotor,and a gsm module. This system detects gas concentration and performsthefollowingoperationsuccessfully.Thesystem they designed alarms the user with an audio-visual alarm and also sends an alert message on the owner’s mobile phone. It as well consists of a dc motor to turn off the regulatorvalveandstartanexhaustfan.

In ref. [4],” Implementation and design of Gas Leakage Detection system using ATMega8 microcontroller” , N EvalinaandAAzisH.InmanycountriesLPGiswidelyused for cooking for economic reasons. This paper show implementationanddesignof gasleakagedetectionsystem. Themainaimoftheprojectistobuildagasleakagedetector usinganLPGgassensorandmicrocontroller.Itdevelopsa securitysystembyprovidinganearlyWarningandtogivea signifthereisaleakageofgasaroundthere.Ifthissystem detectstheexistenceofleakage,thenthesystemwillgivea signalinformofalarmorbuzzer.Ifthereisleakageofgas, systemwillworkandtheearlywarningwillbegiven.The presenceofgas,isrequiredonthesensorstowork.TheMQ6isthegasSensor used to detectdiffusedgas. The tool is designedtodetectgasleaksthatarethenvisibleontheLCD screenandalarm.Andincertaincircumstances,thebuzzer willring.ThisMQ-6sensortestisperformedbymeasuring thesensoroutputwiththeAtmega8microcontrollerwhen

2022, IRJET | Impact Factor value: 7.529 | ISO 9001:2008 Certified Journal |

©
Page1368
Rajesh

International Research Journal of Engineering and Technology (IRJET) e-ISSN: 2395-0056

Volume: 09 Issue: 12 | Dec 2022 www.irjet.net p-ISSN: 2395-0072

theLPGgasisdetectedandthenwritesitontheLCDscreen. Thistestwasconductedtodeterminethecontributionofthe MQ-6 sensor. It becomes essential to protect gas leakage fromdamageandaccident.

In ref. [5], “Gsm Based Gas Leakage Detection System”, AshishShrivastava,RatneshPrabhaker,RajeevKumar,Rahul Verma.Thispaperstatesthat:-Theaimofthispaperisto presentsuchadesignthatcanautomaticallydetectandstop gasleakageinvulnerablepremises.Inparticulargassensor hasbeenusedwhichhashighsensitivityforpropane(C3H8) and butane (C4H10). Gas leakage system consists of GSM module,whichwarnsbysendingSMS.However,theformer gasleakagesystemcannotreactintime.Thispaperprovides thedesignapproachonbothsoftwareandhardware.

Inref.[6],“IOTBasedIndustrialPlantSafetyGasLeakage DetectionSystem”,RaviKishoreKodali,GreeshmaR.N.V., Kusum,Yatish.Mostofthefire-breakoutsinbusinessesare due to gas leaks. These cause terrible damage to the equipment, human life leading to injuries, deaths, and (surroundingconditions).Nowavailableleakagedetectors warnthepeoplearoundusingon-sitealarms.So,thisproject proposesaleakagedetectorwhichsendsthewarningtothe concerned people through SMS. This detector senses the presence of harmful gases especially, LPG, Methane and Benzene.LPGandMethanegasescatchfireeasilyresulting in blasts. Benzene is (cancer- causing thing) producing/makinghappenthehealthofworkers,ifinhaled inhigherconcentrations.Becauseofthis,detectionofthese gasesisveryimportant.Thislow-costprojectincludesMQ6, MQ4andMQ135gassensorswhichdetectLPG,Methaneand Benzenegasleaks(matchupeachpairofitemsinorder)and usesESP-32asaWi-Fimodule.Theconcentrationlevelsof the above talked about/said gases are uploaded in the UBIDOTScloudandthelogindetailsareincludedinthealert message so that the user can check, if needed. The early model oftheproposedsystemcreatesa soundalertusing buzzer on detection of a dangerous leakage and sends an SMS to the concerned person using IFTTT web service. DifferentcolorLEDSareusedtospecifythegas leakedfor example,REDLEDpointsto/showsthepresenceofLPG.

3. METHODOLOGY

3.1 Components

1. MQ-2GasSensor:

This project focusses on detecting LPG as it is the most commonlyusedgasindomestichouseholds andhencefor thiswehaveusedaMQ-2gassensorwhichisoneofthebest availablesensors usedtodetectLPG.[7]MQ-2isoneofthe commonlyusedgassensorsinMQsensorseries.ItisaMetal Oxide Semiconductor (MOS) type Gas Sensor known as Chemiresistors as the detection is based upon change of resistance of the sensing material when the Gas comes in contact with the material. Using a simple voltage divider

network, concentrations of ga can be detected . MQ-2 Gas sensoreworkson5VDCanddrawsaround800mW.It can detect LPG, Smoke, Alcohol, Propane, Hydrogen, Methane andCarbonMonoxideconcentrationsanywherefrom200to 10000ppm.

2. GSM900AModule:

We have used a GSM900A module to enable SMS communicationbetweentheproposedsystemandtheuser’s mobilephoneduringanemergency.[8]GSMSIM900Aisa dual-band GSM/GPRS engine that works on frequencies EGSM900MHzandDCS1800MHz.ItfeaturesGPRSmultislotclass10/class8andsupportstheGPRScodingschemes CS-1,CS-2,CS-3andCS-4.Itisa68-terminaldevice.

Fig -1:PinoutdiagramofSIM900A

3. ArduinoUno:

Arduino Uno is a microcontroller board based on the ATmega 328P. It has 14 digital input/output pins out of which6canbeusedasPWMoutputs,6analoginputs,a16 MHz ceramic resonator, a USB connection, power jack, an ICSPheaderandaresetbutton.Thismicrocontrollerboard can be easily programmed using Arduino IDE which is an open-sourceproject.

©
Certified Journal | Page1369
2022, IRJET | Impact Factor value: 7.529 | ISO 9001:2008

International Research Journal of Engineering and Technology (IRJET) e-ISSN: 2395-0056

Volume: 09 Issue: 12 | Dec 2022 www.irjet.net p-ISSN: 2395-0072

3.2 Block Diagram

Fig -2:PinoutdiagramofArduinoUno.

4. Buzzer:

Abuzzerisanaudiosignalingdevice.Therearetwomain typeofbuzzers,i.e,ActiveandPassive.Anactivebuzzerhas additional circuitry in it which makes it easier to use but limitsthebuzzertoonlymakingonetypeoftone.Apassive buzzercanmakedifferenttones.Apassivebuzzermoduleis used in this designed system to notify the user about gas leakage.

5. LED:

Alight-emitting-diode(LED)isasemiconductordevicethat emitslightwhenanelectriccurrentflowthroughit.Inthis designed system, tow LEDs of Red and Green color respectivelyareused.Iftheoutputfromthesensorisbelow thesetthresholdvalue(i.eGasconcentrationisLOW)then theGreenLEDwillglow.Incaseiftheoutputisabovetheset thresholdvalue(i.eGasconcentrationishigh),thentheRed LEDwillglow.

Fig -3:Workflowoftheproposedsystem.

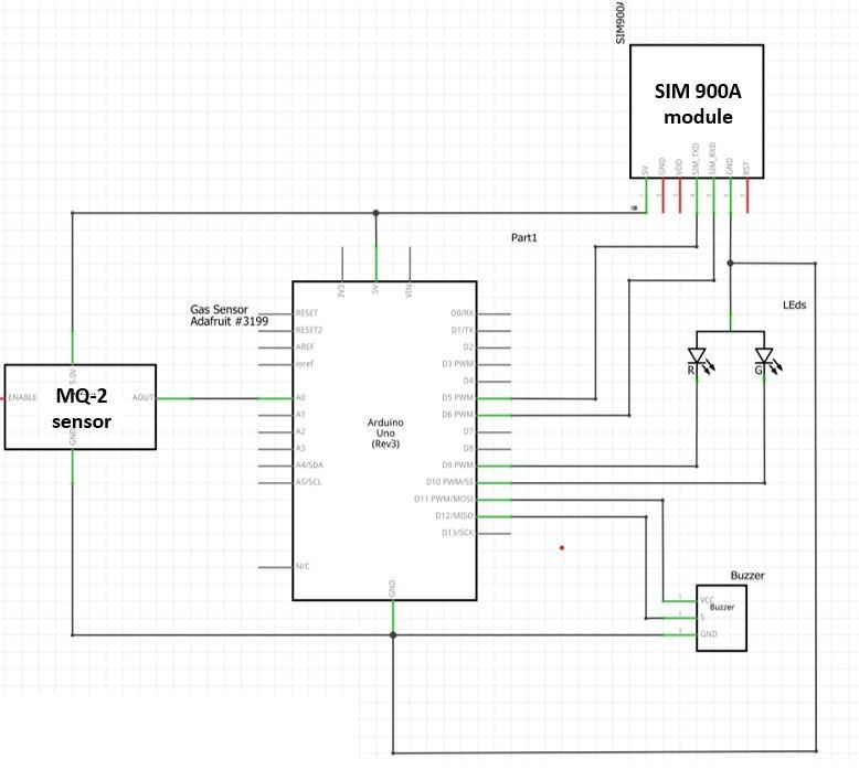
3.3 Schematic Diagram

Fig -4:SchematicCircuitDiagramofProposedSystem

3.4 Construction and Working

The whole system is constructed and arranged on a breadboard.Figure4showsthesystemdesign,connectionof Arduino Uno pins with the various components used like GSM module, Gas Sensor, buzzer, LED, and power supply. The pin connection configuration of the system are as follow:-Thepositiveandnegativeterminalofpowersupply isconnectedtothe vin and ground pinoftheArduinouno respectively. The 5v, Tx(transmitter), Rx(Receiver), and groundpinoftheSIM900Amoduleareconnectedtothe5v output,digitalpin5,digitalpin6,andgroundoftheArduino uno respectively. The anode of Red and Green LED are connected to the digital pin 9 and 10 of Arduino uno repectivelyandthecathodesareconnectedtothegroundof Arduinouno.Thevcc,tone,andgroundofthepassivebuzzer

2022, IRJET | Impact Factor value: 7.529 | ISO 9001:2008 Certified Journal | Page1370

©

International Research Journal of Engineering and Technology (IRJET) e-ISSN: 2395-0056

Volume: 09 Issue: 12 | Dec 2022 www.irjet.net p-ISSN: 2395-0072

module are connected to the digital pin 11 , digital pin 12 andgroundofArduinoUno.TheMQ-2GasSensorhasfour terminal,5vvcc,ground,AO(analogoutput)andDO(digital output). For these project Analog pin is used which is connectedtotheA0analogpinofArduinoUno.The5vvcc andground are connected tothe 5voutputandground of ArduinoUno.

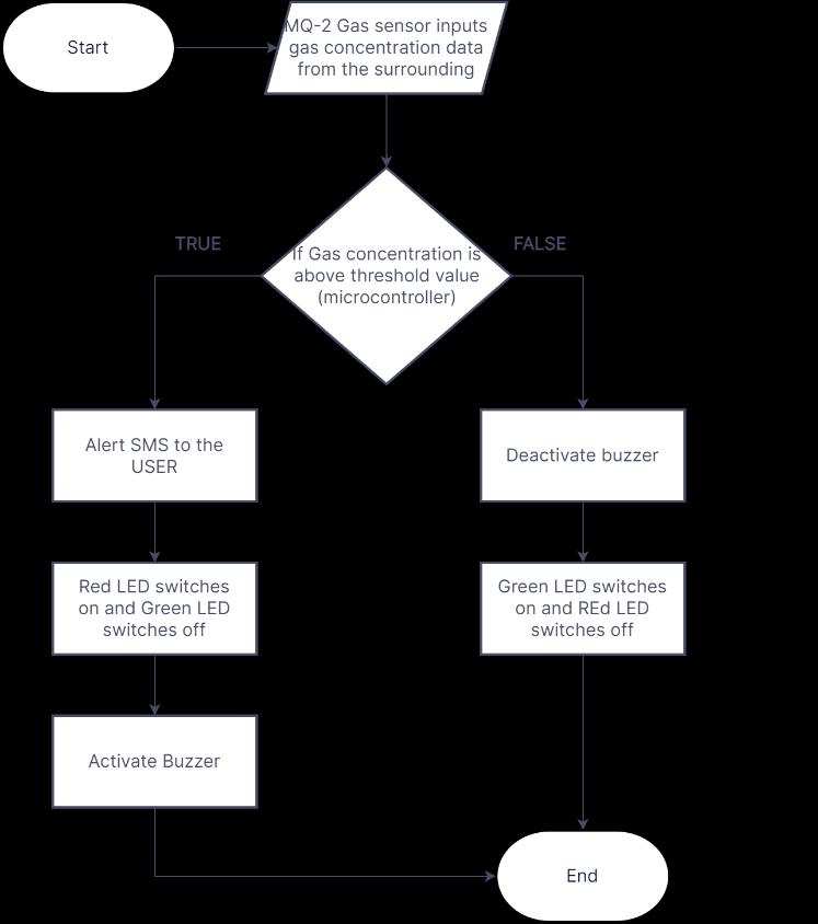
The working of the Gas Leakage detection system is as follow:- The MQ-2 Gas sensor senses the concentration of combustible gas such as butane, methane, LPG, etc in the surrounding and outputs the data to the microcontroller board. The output ranges from 0 units (0v) to 1024 units (5v). A threshold value (300 unit) is set to distinguish betweensafeanddangerous(lowandhigh)concentrationof gas.Ifthesensoroutputgoesabovethethresholdvalue,the microcontroller board perform three main operations. It activatesthebuzzer,switchesontheRedLedandsendsan alertmessagetotheuser’sphoneusingGSMmodule.Ifthe ownerrepliestotheGSMmodulewithamessage“ALERT”, themicrocontrollerwillsendthesamealertmessagetohis neighbors.Thiswasdonesothatincaseiftheownerisnotat home,hisneighborscouldtakeappropriateactions.

Incaseifthesensoroutputisbelowthethresholdvalue,the microcontroller will deactivate the buzzer and switch on GreenLedandswitchofftheRedLED.GSMmodulehasno roleinthiscase.Figure5showstheflowchartofthisprocess.

3.5 Flow Chart

Fig -5:FlowChart(RunsinLoop)

4. RESULT AND DISCUSSIONS

TheproposedGasLeakagedetectionsystemwasdesigned andtestedsuccessfully.TheMQ-2Gassensorcaneffectively sensethepresenceofgaseslikeLPG,butane,andmethane. ThedevicewastestedusingbutaneGas.Thesensoranalog outputtothemicrocontrollerrangesfrom0to1024units (5v). The output was found to be around 100 in normal conditionwhenitwasn’tsubjectedtoanygasconcentration. Thesereadingsroseto800whenthesensorwassubjected tobutanegas.Aftertestingandanalyzingthesereadings,the thresholdvaluewasfinallysetto300.

Fig -4:Prototypeofproposedsystem.

5. CONCLUSION

Oneofthemostimportantthingstododuringanykindof gas leakage is to inform the people as soon as possible to prevent any loss of life. Our designed system was successfullyabletosendalertmessagestotheuser’smobile phone. The user’s phone does not require any application installedtoreceivethesemessages.Thesealertmessagesare sentusingGSMtechnology.Thedesignedsystemwasaswell successful in sending alert messages to the neighbor’s contactnumberiftheuserreplieswith“ALERT”tothealert messagesentbytheGSMmodule.Thiswasdonetoalertthe user’sneighborsothattheycouldtakeproperactionsincase if the user is not at home. The designed system was also successfullyabletoactivate the buzzerandLED whenthe gasconcentrationwasabovethethresholdvalue.

ACKNOWLEDGEMENT

WeareextremelygratefultoProfessorRajeshRaikwarfor his guidance and support from the initial stages till the completionofthis project.

REFERENCES

[1] More than 70% of Indian Households Use LPG as Primary Cooking Fuel: CEEW Riddhima Sethi, Mihir Shah https://www.ceew.in/press-releases/more-70indian-households-use-lpg-primary-cooking-fuel-ceew

© 2022, IRJET | Impact Factor value: 7.529 | ISO 9001:2008 Certified Journal | Page1371

International Research Journal of Engineering and Technology (IRJET) e-ISSN: 2395-0056

Volume: 09 Issue: 12 | Dec 2022 www.irjet.net p-ISSN: 2395-0072

[2] LuayF.,KhaldonL.,AyaBani-Salma,NourM.,(2011)“A Wireless Home Safety Gas Leakage DetectionSystem”, JordanUniversityofScienceandTechnology

[3] Neha R. Shahapurkar, Shubham P. Deshpande, M. R. Rajput, ” A Novel Technique For LPG Gas Leakage Detection and Control For Safety”, Volume-7,Issue-3 (Mar-17)

[4] NEvalinaandAAzisH., Implementationanddesignof Gas Leakage Detection system using ATMega8 microcontroller”

[5] AshishShrivastava,RatneshPrabhaker,RajeevKumar, Rahul Verma, “Gsm Based Gas Leakage Detection System”.

[6] IOTBasedIndustrialPlantSafetyGasLeakageDetection System”,RaviKishoreKodali,GreeshmaR.N.V.,Kusum, Yatish.

[7] https://lastminuteengineers.com/mq2-gas-senserarduinotutorial/#:~:text=The%20MQ2%20sensor%20is%20on e,material%20when%20exposed%20to%20gasses

[8] https://components101.com/wireless/sim900a-gsmmodule

2022, IRJET | Impact Factor value: 7.529 | ISO 9001:2008 Certified Journal

©
Page1372
|

Turn static files into dynamic content formats.

Create a flipbook