IOT-Based Medicine Reminder and Monitoring System for Safe Health

Page 1

International Research Journal of Engineering and Technology (IRJET) e-ISSN: 2395-0056

Volume: 09 Issue: 12 | Dec 2022 www.irjet.net p-ISSN: 2395-0072

IOT-Based Medicine Reminder and Monitoring System for Safe Health

Department of Information Technology, JD College of Engineering and Management Nagpur – 441501, DBATU Autonomous, Lonere, Maharashtra, India.

(Professor Jolly Nikhade, Department of IT, JDCOEM, Nagpur, 441501) ***

Abstract - Despite the slower rate of IoT (Internet of Things) adoption in the healthcare sector compared to other industries, IoT in the area of medicine is destined to keep people safe and healthy with the main objective of lowering healthcare costs in the next years. Here, a smart healthcare system built on the Internet of Things is made available, complete with a smart medication box. Connectedsensors and servers allow for continuous health monitoring. Patients may get consistent medical treatment and patient without actually meeting in person because to this internet-connected smart medicine box link. The suggested medicine box helps the patient take the right dosage at the right time and includes instructions that will help the sufferer. Intoday's world, people often miss important dailydetails due to their hectic schedules. Dementia, which causes forgetfulness in dailyactivities, affects the elderly and those with chronic illnesses who must take their medications on time without skipping any. Taking into account the circumstance research that was conducted in this By reminding patients to take their medications on time, monitoring patients remotely, and updating their patient records with new medication information, which may be done by a prescriber online, home health care technologies are now being utilized to improve this issue.

Key Words: Healthcare,MedicineBox,InternetofThings, RemoteMonitoring.

1. INTRODUCTION

Thedegreetowhichapatientappropriatelycomplieswith medical guidance is known as medication adherence. Medication non adherence is defined as carelessness and delays in taking your medications, failing to follow your prescriptions, or even skipping doses due to cultural and racialinfluences.Inaddition,un-prescribedpolypharmacy, prescription alterations, and taking many drugs are all examplesofmedical non-adherence.Accordingtostudies, medical adherence is just approximately 50% in wealthy nations. The situation is significantly worse in developing nations. Farmers traditionally find it difficult to choose whichcropismostsuitedandfinanciallyadvantageousto theirsoil,theircircumstances,andtheirlocationbecauseof thevariabilityinsoiltypesacrossthecountry,andasaresult theyfrequentlysufferlosses.

Becauseof1)Forgetfulnessinthecaseofelderlypatients,2) Inability to read and understand the prescription and the names on the medicines, and 3) Lack of resources and knowledge to use the various mobile-based medication reminder applications, the problem of medication nonadherenceiscriticalinourcountry,particularlyintherural areas. Non-adherence to medication regimens can have a seriousdetrimentalimpactonthepatient.Itmightresultin negative consequences like health issues or even longer treatmenttimesandgreatercosts.

You may categories the solutions into hardware- and software-based approaches. The bulk of software-based solutions consist of several medication-reminder apps for variousmobileplatforms,whichareinaccessibletoelderly andilliterateruralIndians.Thesystemthatissuggestedin this study is hardware-based. The pharmaceutical tablets andtheirschedulemustbeinputintoitbythedoctor,the doctor'sassistant,oranotherliteratefamilymember(hence referredtoasthe"caretaker").Thepatientistheninformed bythegadgetattheappropriatemoment.

1.1 Proposed Solution

As a device-based answer to the aforementioned issue encounteredbyruralIndians,thisprojectisputforth.Your medicationsare stored, along with a reminder of when to takethem.Theissueofmemorylossandforgetfulnessinthe elderlyisaddressed,andattemptshavebeenmadetomake thisgadgetuseableforthosewithdisabilities.Thepatientis notassumedtohaveanymedicalliteracyorunderstanding whendesigningthisproject.Itpresupposesthepresenceofa Caretakerwhocouldconfigurethegadgetusingthepatient's basic interface. The parts that follow provide further informationonhowthisProjectoperates.

2. LITERATURE SURVEY

Iranpaketal[1]thisstudymakesuseofIoTdevicedatasets that are connected to patients via wrist sensors. On an hourlybasis,datafromIoTdevicesisprovided.Asaresult, 10,000datapointsarereceivedeveryhourandeachsample islargerthan1terabyte.Aprioritizingapproachisusedin this study to priorities sensitive data in the Internet of Things,andLSTMdeepneuralnetworksareimplementedin cloud computing to relegate and monitor patients'

© 2022, IRJET | Impact Factor value: 7.529 | ISO 9001:2008 Certified Journal | Page1279
Khushboo Malvi1, Kruti Bhardwaj2, Prajwal Kokate3, Dolly Rahangdale4

International Research Journal of Engineering and Technology (IRJET) e-ISSN: 2395-0056

Volume: 09 Issue: 12 | Dec 2022 www.irjet.net p-ISSN: 2395-0072

conditionsremotely,whichmayberegardedasthepaper's most original component. The 5th-generation Internet is usedtosendsensordatafromtheIoTplatformtothecloud. The LSTM (long short-term recall) deep neural network methodisattheheartofcloudcomputing.

Archip et al [2] the procedures taken to develop and constructalow-costmodularmonitoringsystemprototype aredescribedinthecurrentwork.Thisdevice,whichwas created utilizing low-power, specially designed sensor arraysforEKG,SpO2,temperature,andmovement,intends toprovidemobileassistanceforquickerandbettermedical actionsin emergency situations. Thesesensors'interfaces have been created using the IoT concept, where a central control unit exposes a RESTful-based Web interface that assuresplatformindependenceandoffersaflexiblemeansof addingadditionalparts.

P. S. Akram et al [3] IOT is essential for data collection, monitoring, data analysis, recording, storage, and presentation. In this research, we examine variables such GPS,bodytemperature,bloodpressure,andpulsesensor,to monitor the patient's present location. The data is transferred to an Arduino Board, which serves as a CPU, where it is further processed. We transfer data over the internetforanalysisusingtheWIFImodule.Thisdatahas been evaluatedand iskeptforfutureuse. Whena serious situationisfound,theresultsareinstantlycommunicatedto thedoctor.

LakminiP.Malasingheetal[4]thispaperoffersasummary of current developments in both contact-based and contactlessremotemonitoringandhealthcare.Thewriters talkaboutafewdifficultiesthatarepresentinmostsystems along with the review. The report also offers several suggestionsforfurtherstudy.Withtheleastamountofuser disturbance,theseprogrammesenableactivitiesincluding sitting, standing, using the restroom, watching television, reading, and sleeping. Even if there are wearable sensors, theirimpactontheactivitiesisminimal.Onesuchinstanceis sensor-basedsmartwatches.

Tanmay Patil et al [5] the project's goal was to develop a Remote Health Monitoring System that could be created usingreadilyaccessiblelocalsensorsinordertokeepcosts low if it were to be mass produced. There have been attemptstousethenewtechnologyinnumeroussectorsto enhance the quality of human existence as a result of technological advancement and sensor shrinking. The healthcareindustryisonesignificantfieldofresearchwhere the technology has been adopted. Healthcare services are exceedinglyexpensiveforthepeoplewhorequirethem,and thisisespeciallytrueindevelopingnations.

Yedukondalu Udara et al [6] a low-cost, accessible health monitoringdeviceforthoselivingindistantareaswithout

access to specialized medical care. This device is transportable. Low cost and simple to use even for those with little experience. In order to transfer the data to a distantserverwheredoctorsmayviewit,thisconceptwas alsocreatedutilisingIoT.

3. PROBLEM STATEMENT

Themajorityofmedicalmistakesofteninvolvemedication errorsandunfavorabledrugresponses.Theseunfavorable pharmacological sideeffects haveanadverseinfluence on patient fatalities, medical costs, and harm to healthcare professionals'reputations.Thesearetypicalreasonsofthese errors:

1. The patient takes medications irregularly as a result of theirhecticlifestyle.

2.Complexschedulingforadmission.

3.Lackofunderstandingabouthowto utilizemedications properly.

4.Alackofdoctorconsultation.

5.Alackofprocedurestomonitorthestateofthepatient's intake.

Thedoctormustalsokeeptrackofthepatient'sheartrate, bloodpressure,andbodytemperatureinanemergency.In casesofcrises,thepatientmightnothavethetimebecause thisrequirestime.Therefore,itisnecessarytobeawareof theseaspectsinadvance.

4. PROPOSED WORK

InthisProjectsonlyonespecificdrugwillbekeptineachof the box's numerous tiny compartments, which are all present. The device contains an LCD, a keypad for user interaction,andbuzzers,vibrators,andLEDsfornotification purposes.Eachmedication'sregimenforthepatientmustbe programmed by the keeper into the Box. It follows. The patient is informed about the timetable and just needs to takethemedicationthatisintheboxthathasavibratingor light indicator. In addition to the medication's expiration date,itkeepsdetailssuchhowmanytabletsmustbetaken, howlongthemedicationmustbetaken,andmustbedone. Thescheduleof eachmedicineforthepatient needsto be programmed into the Box by the caretaker. It tracks the schedule,notifiesthepatient,andallthepatienthastodois take the medicine kept in the box indicated by a light/vibrator. Apart from time of the medicine, it stores information like number of pills to be taken and for how manydaysthemedicineistobetaken.

© 2022, IRJET | Impact Factor value: 7.529 | ISO 9001:2008 Certified Journal | Page1280

International Research Journal of Engineering and Technology (IRJET) e-ISSN: 2395-0056

Volume: 09 Issue: 12 | Dec 2022 www.irjet.net p-ISSN: 2395-0072

PartsoftheWorkingareasfollows:

Step 1: After receiving the medication prescriptions, the caregiverarrangesthemedicationsintocompartments(one kindineach)andestablishesthemedicationregimensusing thedevice'sLCDandKeypad.

Step 2: After Step 1, the gadget has all the necessary information.Areal-timeclockisusedtomaintaintrack.The devicealertstheuserwhenit'stimetotakeamedication.

Step 3: Usinganinternalbuzzer,thegadgetalertstheuser bycreatingaloudnoise.Boththeassociatedvibrator(forthe blind)andtheindicationlightadjacenttothecompartment holdingthemedicationthathastobetakenwillturnon.As longasthecompartmentlidisclosed,thelightandvibrator won'tactivate(thegadgetwillpresumethattheuseropened thecontainertotakethemedicine).

Becauseitpresupposesnopriorinformationonthesideof thepatient,thisapproachisidealforruralIndia.Allthatis needed is for the patient to take the medication when instructed to do so and the matching indicator (light or vibrator)ison.

5. METHODOLOGY

Thecircuitincludesamicrocontroller,LCD,regulator,driver IC, RF transceiver, crystal oscillator, capacitors, and a transformer.Italsoincludesbloodpressure,heartrate,and temperature sensors. The microcontroller has 28 pins in total. The microcontroller has three inputs. They are the temperature, heart rate, and blood pressure sensors. The microprocessorPIC18F25K20hasabloodpressuresensor linked to pin 15, a heart rate sensor to pin 3, and a temperature sensor to pin 2. The LCD is attached to the microcontroller'soutputpins22through26.TheDRIVERIC isattachedtopins11,12,and13.MAX232iscoupledtopins 17and18.

The output of the MAX232, which serves as a timer IC, is linked to the RF module. The RF module functions as a modulefortwo-waycommunication.Thedataisdeliveredto the doctor's desk through the RF module. The regulator controlsthevoltageintherangeof0to5volts.

Fig-1: BlockDiagram

The microcontroller has a software that uses a systemintegrated buzzer to remind the patient to take the prescribedmedicationontime.Theamountofdosagesthe patientmusttakeandwhentheyareduewillbeshownon the LCD attached to the microcontroller. If the patient accidentallyforgetstotaketherecommendedmedication,an alert will sound. If the patient still forgets to take the medication, the patient can review all missed alarms at a latertime.

Thedifferentmodesareexplainedbelow:

Home: RealTimeClock(RTC)isshownontheLCDscreenby default,andthemicrocontrollerisinitsLowPowerMode withinterruptsenabled.Whenaninterruptoccurs,itquits lowpowermode,performstherequestedfunction,andthen enters low power mode again. The alarm notification functionisaninternalhardwareinterrupt,whiletheother interruptionsareproducedbyactionslikepushingkeysona 4X4Keypadoropeningpillboxes.

Set an alarm: Pressingacertainkeyonthekeypadinitiates the interrupt for "Set an Alarm." The device calls the "Set Alarm"functionafterwakingupfromlowpowermode,runs it,andthenreturnstolowpowermode.

List Alarms: Akeypadbuttonlabelled"ListAlarm()"canbe clickedtoexaminethelistofalarmsthathavebeenfedinto the device. Using the buttons on the Keypad, you may traversethelistofalarmsthatisdisplayed.Additionally,the userhasthechoicetousetheDeletebuttontoremoveany specificalert.

© 2022, IRJET | Impact Factor value: 7.529 | ISO 9001:2008 Certified Journal | Page1281

International Research Journal of Engineering and Technology (IRJET) e-ISSN: 2395-0056

Volume: 09 Issue: 12 | Dec 2022 www.irjet.net p-ISSN: 2395-0072

Notification: Aninterruptfornotificationsisstartedwhen the timing of an alarm matches the real-time clock of the MCU. Box buzzer, the LED and Vibrator of the respective compartment,aswellasthemainLED,switchonassoonas theNotificationinterruptistriggered.

offemergencyscenarioslikeheartfailure,diabetes,asthma attacks,cardiacarrest,etc.

Temperature Sensor: Accurate non-contact temperature measurement in medical applications is made possible by infrared(IR)temperaturesensors.Themosttypicalusesfor this kind of temperature sensor are for monitoring skin, forehead,oreartemperatures.

PIC Micro-controller: ThepurposeofPICmicrocontrollers inembeddedsystemdesignistoprovideeasyprogramming andinterfacing.AlthoughMicrochipdidreleaseseveral16bit and 32-bit PIC microcontrollers, the majority of PIC microcontrollers that are available are 8-bit microcontrollers.Thesmallestmicrocontrollersavailableare PICdevices,whichmaybeprogrammedtodoawidevariety of activities. Numerous electronic products, including phones, embedded systems, computer control systems, alarmsystems,etc.,containthesemicrocontrollers.

GSM Module: For wireless radiation monitoring through Short Messaging Service, a customized Global System for MobileCommunication(GSM)moduleiscreated(SMS).This module can provide text messages as serial data to host servers from radiation monitoring devices like survey metersandareamonitors.

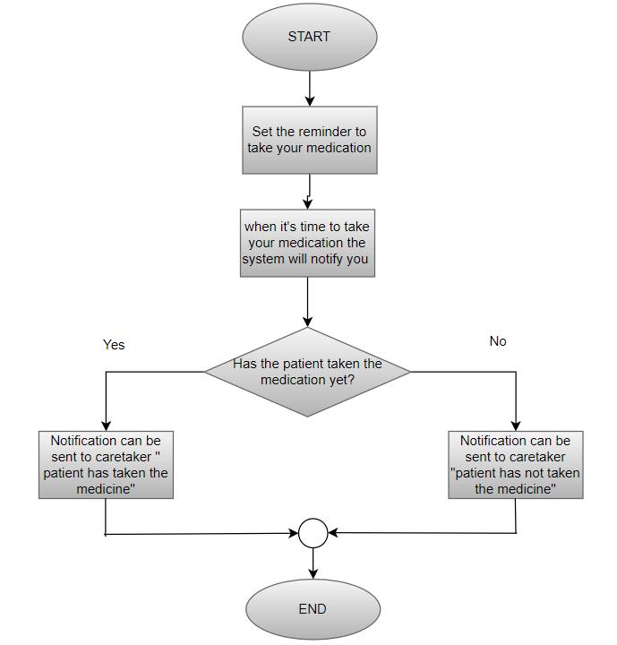
Fig-2: FlowchartofNotification

List Missed Alarms: Iftheuserfailstotaketheprescribed medicationwithintheallottedone-hourwindow,Medicine reminder thinks that the user is not responding and adds that alert to the "List of Missed Alarms." Trigger the interruptcorrespondingto"StackAlarm()"toseethe"List of Missed Alarms". With the help of the buttons on the keypad,you maytraversethelistof missed alarmsthatis shown.ThePatient/Caregivercanutilizethistolearnabout missedmedicineandcalltheirdoctorforadviceonhowto goforward.Then,theymayusetheDeleteoptiontoremove thatspecificalertfromthislist.

6. REQUIREMENTS

IOT: The network of physical items, or "things," that are implantedwithsensors,software,andothertechnologiesfor the purpose of communicating and exchanging data with otherdevicesandsystemsthroughtheinternetisreferredto as the Internet of Things (IoT). The use of IoT in the healthcaresectorhasmadeitpossiblefordoctorstokeepan eyeonpatients'ailmentsinreal-time,allowingthemtohead

LCD Display: LiquidcrystaldisplayisreferredtoasLCD.It is a particular type of electronic display module used in a widearrayofcircuitsanddevices,includingmobilephones, calculators, computers, TVs, and other electronics. These displaysaremostlyfavoredforsevensegmentsandmultisegment light-emitting diodes.The primary advantages of adoptingthismoduleareitslowcost,easeofprogramming, animations,andabilitytoshowbespokecharacters,unique animations,etc.

7. CONCLUSION

The pill box would be trustworthy, of great quality, and appropriate for cases and elderly people as a result. The systemwouldworkandbehighcaliber.Inlightoftheother itemsincludedintherequest,thepricewouldbereasonable. Thenumberofdosagetotakeeachtimeisuptothepatient. The alarm will go off when it needs to. The programming languagebeingutilizediseasytolearnandflexible.

REFERENCES

[1] Iranpak, S., Shakeri, H., and Shahbahrami, A. Utilizing cloud computing and the internet of things platform, remotepatientmonitoringandclassification.120Jlarge data (2021). https://doi.org/10.1186/s40537-02100507-w

© 2022, IRJET | Impact Factor value: 7.529 | ISO 9001:2008 Certified Journal | Page1282

International Research Journal of Engineering and Technology (IRJET) e-ISSN: 2395-0056

Volume: 09 Issue: 12 | Dec 2022 www.irjet.net p-ISSN: 2395-0072

[2] "AnIoTbasedsystemforremotepatient monitoring," 201617thInternationalCarpathianControlConference (ICCC), 2016, pp. 1-6, doi: 10.1109/CarpathianCC.2016.7501056; A. Archip, N. Botezatu,E.Erban,P.-C.Herghelegiu,andA.Zală

[3] P.S.Akram,M.Ramesha,S.A.S.Valiveti,S.Sohail,andK. T. S. S. Rao, "IoT based Remote Patient Health Monitoringsystem",20217thInternationalConference onAdvancedComputingandCommunicationSystems (ICACCS), pp. 1519–1524, doi: 10.1109/ICACCS51430.2021.9441874.

[4] Malasinghe,L.P.,Ramzan,N.&Dahal,K.Remotepatient monitoring: a comprehensive study.J Ambient Intell Human Comput10, 57–76 (2019). https://doi.org/10.1007/s12652-017-0598-x

[5] Tanmay Patil1, Tanish Meshram, Ankit Rai, Manav Dadwal, Prof. N. Narkhede, Remote Patient Health Monitoring System IC Value: 45.98; SJ Impact Factor: 7.538;ISSN:2321-9653May2022forVolume10IssueV

[6] Yedukondalu Udara, Srinivasarao Udara, Harish H M, and Hadimani H C, "HEALTH MONITORING SYSTEM USING IOT," International Journal of Engineering and ManufacturingScience,volume8,number1,(2018),pp. 177–182.

©
2022, IRJET | Impact Factor value: 7.529 | ISO 9001:2008 Certified Journal | Page1283

Turn static files into dynamic content formats.

Create a flipbook