Design & Fabrication of Electro-Pneumatic Gantry Type Sorting Robot

Page 1

International Research Journal of Engineering and Technology (IRJET) e-ISSN: 2395-0056

Volume: 09 Issue: 12 | Dec 2022 www.irjet.net p-ISSN: 2395-0072

Design & Fabrication of Electro-Pneumatic Gantry Type Sorting Robot

Abstract - Automation is one of the main priorities of various industries to achieve better efficiency and less error in the process which are carried out within the industry. Today industries are trying to move toward automation to increase production and quality of product. So, by taking this point into consideration and by taking it as an opportunity to contribute in this domain we tried to make demonstration model for educational use. In this project automatic electro pneumatic gantry type sorting conveyor system has been used for sorting the object based on its parameter such as metallic properties and colour. For this purpose, we have used the PLC (Programmable Logic Controller) which is controller that is used for controlling the various processes required to sort the material. In order to give the input and check the process and various parameter while the system is running, we have integrated the PLC with HMI (Human Machine Interface). The various sensors and relays are used in this project and the sensors are connected to the PLC. PLC controls the process and carries out the sorting of material with the help of actuators.

Key Words: Automation Production, Electro pneumatic Gantry type Sorting robot, Conveyor System, PLC (Programable Logic Control), HMI (Human Machine Interface).

1. INTRODUCTION

A worker who has been performing a repetitive task undergoes fatigue. Worker fatigue on assembly lines can result in poor quality control, reduced performance and sometimesitcanbeharmfulforthatworkerorsurrounding people. But machines can perform highly repetitive tasks muchbetterthanhumans.So,byintegratingautomationin industrymayhelptoimproveproductqualityandefficiency of manufacturing system. So, by taking these points into consideration and by taking it as an opportunity to contribute in this domain we developed demonstration model of electro pneumatic sorting system as a setup in which we can get hands on experience on industrial automationaspectssuchasproductdesigning,workingof different types on sensors, integrating sensors with actuators, Operating the system using programable logic controllerandinterfacingprogramablelogiccontrollerwith humanmachineinter-face.Inthischapter,weidentifythe problem statement, objectives, methodology and main component that will be used in the project. The electropneumatic automatic sorting machine consists of some

sensors, actuators which are controlled by program- able logiccontroller(PLC).

1.1 PROBLEM STATEMENT

To make a prototype of Electro-Pneumatic pick and place gantrytypesortingrobotusingpneumaticcomponentsand sensorsandinterfacingthemwithPLCandHMI

1.2 OBJECTIVES

Ourobjectiveistodesignsystemsothatmaterialhandling process facilitate easy, cheap, fast and safe loading and unloadingwithoutorwithleasthumaninterference.

To study the operating condition of sensors and actuatorsusedinsortingsystem.

To design and fabricate gantry system on conveyor beltforpickandplaceoperation 

Todevelopautomatedsystemforevent-basedcontrol, InterlockingandSequencingofoperation. 

ToperformexperimentationandvalidationofElectropneumaticpickandplacegantrytypesortingrobot.

1.3 SCOPE

ThisprojectwillhelptolearnalltheinsidesofanIndustrial AutomationandMaterialHandlingsystem.

Itwillhelptolearnvariousaspectsofautomationlike PLC,HMIandSensoretc.

ItwillalsohelptolearnPLCprogrammingaswellas theintegrationofalltheelementsinthesystemwith thePLC.

It will help to learn how to display and set all the processing data on to the HMI (Human Machine Interface)screencanbelearned.

By understanding the robot’s operation and programming onecanabletodesignandfabricateactualworkingrobotfor theindustrialapplication.

© 2022, IRJET | Impact Factor value: 7.529 | ISO 9001:2008 Certified Journal | Page787
1 Student, Dept. of Mechanical Engineering, Pimpri Chinchwad college of Engineering and Research, Ravet, Pune, India
***

International Research Journal of Engineering and Technology (IRJET) e-ISSN: 2395-0056

Volume: 09 Issue: 12 | Dec 2022 www.irjet.net p-ISSN: 2395-0072

METHODOLOGY

1.4 SORTING SYSTEM COMPONENTS

1.4.1 Conveyor Belt

Aconveyorbeltisthecarryingmediumofa beltconveyor system

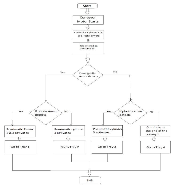
Chart -2:MachineFlowChart

Chart-2showsthestepsanddecisionsthatareneededto performsequentialsortingprocess.Thiswillallowanyoneto logicallyfollowtheprocess from beginningto the endand willhelpduringmakinglogicfortheladderprogramming.

Chart -3 shows the block diagram that represents the principalpartsofthesystemandtherelationshipbetween them.

Fig -1:ConveyorBelt

1.4.2 Sensors

A. Inductive type proximity Sensor

Inductive proximity sensors are used for non-contact detection of metallic objects. Their operating principle is basedonamagneticfieldisgenerated.

B. Photo Electric Sensor

Photoelectric sensor consists of a built-in emitter and receiverunit.Thephotoelectricsensorisnormallyopenand PNP type, the basic workingprincipal is reflection oflight. Theemitteremitsthelightbeamontothematerial,thelight getsreflectedfromthematerialsurfaceandisreceivedbythe receiver.Basedonthissignalitgivescorrespondingoutputto thePLC.Inthisprojectwehaveusedtwotypesofsensori.e. E3FA-DP12 sensor with plastic housing and E3FB-DP12 sensor with metal housing, although the all the other parametersareidentical.Thesensitivityofthesensorcanbe adjustedusingthesensitivityadjusterscrew.

1.4.3 Controllers

A. Programmable Logic Controller

A Programmable Logic Controller (PLC) is an industrial computerized control unit/controller which continuously monitorsthesignalsofinputdevicesandmakesdecisions baseduponacustomprogramaccordingtotheapplication, tocontrolthesignalsofoutputdevices.ThePLC-typethat willbeusedisDELTA-DVP14SS211Rthathas8inputsand6 outputs,additionallyweusedDELTA-DVP16SP11Rextension modulewhichhas8inputsand8output.WechoseDeltaPLC because of its good quality, easy to be programmed, has acceptedthepriceandmeettherequiredpurpose.

Chart -3:WorkingPrincipleBlockDiagram

© 2022, IRJET | Impact Factor value: 7.529 | ISO 9001:2008 Certified Journal | Page788 1.3

International Research Journal of Engineering and Technology (IRJET) e-ISSN: 2395-0056

Volume: 09 Issue: 12 | Dec 2022 www.irjet.net p-ISSN: 2395-0072

A. Human Machine Interface (HMI)

ATheHMI(HumanMachineInterface)systemrepresentsthe interface between the worker (operator) and machine (process/plant).The actual unit which controls all the processes is PLC. Hence, there is an interface requirement between the worker (operator) and HMI device and an interfacerequirementbetweenHMIdeviceandthePLC.In thisprojectweusedDOP-B035211DeltaHMIwhichhas4.3 inchtouchdisplay.

1.4.4 Protection System

B. Emergency Stop Switch

EmergencyStopButtonprovidessafetyforhumansandthe machine;itoffersawiderangeofsafetycomponentsforthe protection of humans, machine and production goods in emergencysituations.Thepurposeoftheemergency-stop device is to deflect or minimize the risk as quickly as possibleandoptimallyintheeventofanemergencyarising.

C. Circuit Breaker

A circuit breaker is an automatically operated electrical switchdesignedtoprotectanelectricalcircuitfromdamage causedbyexcesscurrentfromanoverloadorshortcircuit. The main function of circuit breaker is to protect the electrical devices and humans from the risk of electric current by cutting the circuit in the case of an unusual currentinthecircuit(overloading,shortcircuitorleakage current).

D. Fuse Terminal Block

Fuse terminal Blocks are intended to protect motors, controllersandbranch-circuitconductorsagainstexcessive heatingduetolongmotorovercurrentandincludinglocked rotor currents. Protection of the motor and other branchcircuit components from higher currents, due to short circuits or grounds, is a function of branch-circuit fuses, circuitbreakersormotorshortcircuitsprotectors.

1.4.5 Pneumatic System

A. Double Acting Cylinder

Adouble-actingpneumaticcylinderisonewherethethrust, oroutputforce,isdevelopedinbothextendingandretracting directions.Double-actingcylindershaveaportateachend andmovethepistonforwardandbackbyalternatingtheport that receives thehigh-pressure air, necessary when a load must be moved in both directions such as opening and closingagate.

B. Solenoid Valves

Thesolenoidvalveisanelectro-mechanicaldeviceusedfor controllingliquidorgasflow.Thesolenoidvalveiscontrolled byelectricalcurrent,whichisrunthroughacoil.Whenthe coilisenergized,amagneticfieldiscreated,causingaplunger insidethecoiltomove.Dependingonthedesignofthevalve, the plunger will either open or close the valve. When electrical current is removed from the coil, the valve will returntoitsde-energizedstate.

C. Vacuum Generator

Avacuumejector,orsimplyejectorisatypeofvacuumpump, whichproducesvacuumbymeansoftheVenturieffect.Inan ejector,aworkingfluid(liquidorgaseous)flowsthroughajet nozzle into a tube that first narrows and then expands in cross-sectionalarea.Thefluidleavingthejetisflowingata highvelocitywhichduetoBernoulli’sprincipleresultsinit havinglowpressure,thusgeneratingavacuum.

D. Air Compressor

Anaircompressorisapneumaticdevicethatconvertspower into potential energy stored in pressurized air (i.e., compressed air). By one of several methods, an air compressor forces more and more air into a storage tank, increasingthepressure.Whenthetank’spressurereachesits engineered upper limit, the air compressor shuts off. The compressedair,then,isheldinthetankuntilcalledintouse

2. CALCULATIONS

2.1Gantry Design

Inthissortingmechanismweusedgantrytopickandplace objects in their respective trays. As shown in Figure 3.1, Gantry has motion in x and y-direction and supported by roller wheels. In total 12 roller wheels are used for xdirection motion and 6 wheels are used for y-direction motion.Soweneedtofindtheforcerequiredtomovethe gantry.

Weight of Gantry:

Accelerationduetogravity(m/s2)

© 2022, IRJET | Impact Factor value: 7.529 | ISO 9001:2008 Certified Journal | Page789
m:
ag:
A)
W=m.ag W=5*9.81 W= 49.05 N Where: W:Weightofthebody(N)
Massofbody(Kg)

International Research Journal of Engineering and Technology (IRJET) e-ISSN: 2395-0056

Volume: 09 Issue: 12 | Dec 2022 www.irjet.net p-ISSN: 2395-0072

B) Rolling Resistance:

Fr=c*W

=0.057*49.05 = 2.796 N

Where:

Fr:Rollingresistanceorrollingfriction(N)

c:Coefficientofrollingfriction

C) Total Force

ForceRequiredtopushtheGantry=Pullingforce

PullingForce(P)=rollingresistance

PullingForce(P)=2.796N

Butweareusing12wheels

TotalForce(Ft)=12*2.796

TotalForce(Ft)=33.55N

To push the Gantry we are using Pneumatic piston.

2.2 Selection of Conveyor Motor

PROPERTIES

VALUE

AluminiumDensity 2710Kg/m3

BeltDensity 1000Kg/m3

BeltThickness 0.0015m

BeltWidth 0.14m

DiameterofPulley 0.050m FrictionofCoefficient 0.5

Table

-1: MechanicalProperties

Conveyorbeltsareelastic/flexiblemachineelementsthatare usedinconveyingsystemsandinthetransmissionofpower over comparatively long distances. Because of its inherent advantage that it can absorb a good amount of shock and vibration.Itcantakecare ofsomedegree ofmisalignment betweenthedrivenandthedriverpulleys.Fig9showsaflat beltgeometry

A) Length of Conveyor Belt

Length of Conveyor Belt = 2 * (CD) + 2 * (.r)

LengthofConveyorBelt=640+640+2+3.14*(53/2)

LengthofConveyorBelt=1280+166.5 LengthofConveyorBelt= 1446.5 mm

B) Weight of Belt

Weight of Belt = Length * Thickness * Width * Density WeightofBelt=1.4465*0.0015*0.140*1000 WeightofBelt= 0.303 kg

C) Torque required

Assuming,Externalforce=100N Max.WeightofObject-0.2Kg

Torque required to drive the conveyor belt(T)

= 0.5 * D*[F + ( * W * g)] Nm

=0.5*0.053*[100+(0.5*0.2*9.8)] = 2.675 Nm

Were

D=RollerDia.(m) W=LoadMass(Kg) g=GravitationalAcceleration(m/s2) F=ExternalForce(N) =FrictionCoefficient

Generally,duetomanufacturingdefaults,misalignmentsand othervariousfactorstheoretical valuesvariesfromactual valuestherefore wewill selectconveyor motor whichhas moretorquethancalculatedtorque.

2.3 Selection of Pneumatic Cylinder

Fig -9:FlatBeltGeometry

Pneumaticcylinderswereusedinthissystemtopushand pullgantry,toliftcom-ponentsfromconveyorbelt,tofeed componentstotheconveyorbeltandtorejectcomponents from conveyor belt. Due to time constraints we selected standard double acting pneumatic cylinder from market, thesecylinderhavingborediameterrangingfrom12mmto 25mm,andstrokelength rangingfrom10mmto300mm. Accordingtoourapplicationweselectedtwodoubleacting cylinderhavingborelength 12mmandstrokelength250 mm,andthreedoubleactingcylinderhavingborelength12 mmandstrokelength100mm.Nowtocheckwhetherthis cylinders can lift the load we performed following calculations,forreferenceseeChart-

©
| Impact
7.529 | ISO 9001:2008 Certified Journal | Page790
2022, IRJET
Factor value:

International Research Journal of Engineering and Technology (IRJET) e-ISSN: 2395-0056

Volume: 09 Issue: 12 | Dec 2022 www.irjet.net p-ISSN: 2395-0072

PLCInput-Outputtable

Table2and3showsthePLCI/O’s

Chart -1:CylinderSpecification

B) Pull Force

Theoreticalpullforceis:

F =  (D2/4 – d2/4) P

F=3.14*(0.0122/4-0.0062/4)*500000 F= 42.39 N were, F=force,N D=cylinderbore,m P=pressure,N/m2 d=pistonroddiameter,m

For sliding gantry, required force was 33.55 N. Therefore, selectedcylinderwillsatisfytherequirement.

Ageneralruleofthumbisthatforverticalandhigh-friction applications,therequiredforceshouldbetwicetheloadtobe moved.

Therefore, Feffective = 21.195 N

Forliftingtheobjects(havingmaxweight,1.962N)fromthe conveyorbelt,requiredforceis1.962N.Therefore,selected cylinderwillsatisfytherequirements

2.4Control Design

A) Programmable Logic Controller

Using of relay-based switches to implement basic logical expressions and some examples of logic-based industrial systemcontrol.Thistypeofcontrolsystemdetectsthestatus ofinputslikeswitchesandotheron-offlogicalandthenuses relays, timers, and counters to implement logic and drive outputsbyenergizingtheoutputcoilofsomesortofvalveor anotheractuator.

Table -2: InputMapping

Table -3: OutputMapping

B) PLC Control Circuit

FIG10showsPLCcontrolcircuitofmachine.

Fig -10:PLCConnections

© 2022,
| Impact
7.529 | ISO 9001:2008 Certified Journal | Page791
IRJET
Factor value:

International Research Journal of Engineering and Technology (IRJET) e-ISSN: 2395-0056

Volume: 09 Issue: 12 | Dec 2022 www.irjet.net p-ISSN: 2395-0072

assembled conveyor, gantry frame and collecting trays on woodenboard.

3.2 Electrical System

3.2.1

Conveyor Motor

After calculating torque needed to run the conveyor, we purchasedOrangeMG55512V10RPMSquareGearboxDC motorandattachedthemotortoconveyorbyusingflexible coupling. This motor has higher torque than that we calculatedinchapter2,stillweselectedthismotorbecauseit wasavailableatthetimeandalsoitwascheaper

3.2.2 Sensors

Inthissystemallthesortingprocessisdoneaftercollecting datafromsensors.InthismodelweusedOrange8mmPNP InductiveProximitySensorandOmronPhotoelectricSensor E3FA-DM13

3.2.3 PLC

Since we were using two sensors, emergency stop switch, faultresetswitch,cyclestartswitch,sixsolenoidvalvesand oneDCmotorweneededtotal9outputand6inputportsbut our main PLC module DVP14SS211R has only eight input and six output ports, so we purchased Extension Input output module DVP16SP11R to meet our requirements. After installing PLC in control panel, we tested them and theyworkedsuccessfully

3.2.4

Fig -11:PneumaticPowerCircuit

3. EXPERIMENTAL VALIDATION

This Section provides work implementation, which is dividedintothreesubsystems

3.1Mechanical System:

3.1.1

Conveyor

AccordingtoChapter2,aftercalculatingnecessaryvalueswe buildthemodularconveyorbyusingaluminiumextrusions. Weused20*20profilealuminiumextrusionsforconveyor bodyanddesignedhousingforbearingsandconveyorrollers. Wepurchasedconveyorbeltfromlocalvendoraccordingto ourneedsandfinallyassembledconveyorsystem.

3.1.2

Gantry Frame

We used 30*60 profile aluminium extrusion for building gantryframe.ForgantrymovementweusedtwelveT-slot rollerwheels,seefigure4.3.Wefixedthegantryframeon 1200 mm*720 mm*7.5 mm wooden board using 30*30 profile corner brackets. And as shown in figure 4.4 we

HMI

WepurchasedDOP-B03S211HMIwhichhas4.3-inchtouch displayforeasyaccesstosystemoverview.WefixedHMIin controlpanel,anditworkedsuccessfullybutinlatterstage due to some technical fault HMI wasn’t properly communicatingwithPLC.So,infutureweplanningtorectify thatproblemandwilltrytointerfaceHMIwithPLC.

3.2.5 Control Panel

Aftertestingallthecomponents,weassembledthemonthe DINrailsincontrolpanel.Afterassembling,wedoneproper wiringofallcomponentsandfinallytestedthecontrolpanel bysupplyingACcurrent.Thenwefixedthecontrolpanelin thecabinet whichwill protectelectrical componentsfrom dustandmoisture

3.3 Pneumatic System

3.3.1

Double acting Cylinder

Sincesystemneeded5pistonsandaccordingtocalculations fromchapter2,wepurchasedtherequiredpistonsandfixed themongantryframe.

© 2022, IRJET | Impact Factor value: 7.529 | ISO 9001:2008 Certified Journal | Page792 2.5 Pneumatic
Power Circuit

3.3.2

International Research Journal of Engineering and Technology (IRJET) e-ISSN: 2395-0056

Volume: 09 Issue: 12 | Dec 2022 www.irjet.net p-ISSN: 2395-0072

Solenoid Valve

In this model we build Automatic Sorting System so we neededautomaticoperationofpistonssoweusedsolenoid valves to drive the pistons. Solenoid valves further connected to relays which whenreceivedsignal from PLC activates the pneumatic cylinders. In total we used six solenoidvalves.

3.3.3 Vacuum Ejector and Suction Cup

To lift the components from the conveyor belt, we used vacuum ejectors to generate vacuum and with the help of suction cup the system can lift the components and place them in their respectively trays. We use 22 mm diameter suctioncup.

4. VALIDATION

We successfully integrated conveyor system with gantry frame and integrated all the electrical and mechanical components with each other. PLC program was correctly compiledandisrunningsuccessfully.Systemisrunningon designed cycle. Every object is being sorted in their respectivetray.

Followingresultswereobtained,

Totalworkingspaceofgantry 0.0625m2

TotalTimetakenbysystemtocomplete1cycle 91sec

TotaltimetakenbygantrytoplaceblockinTray1 07sec

TotaltimetakenbygantrytoplaceblockinTray2 05sec

TotalTime taken by systemtosortJOB1 (Metal Black) 25sec

TotalTime taken by systemtosortJOB2 (Metal White) 24sec

Total Time taken by system to sort JOB3 (NonMetalBlack) 23dec

Total Time taken by system to sort JOB4 (NonMetalWhite) 19sec

Total Time taken by conveyor to complete 1 rotation 41sec

5. CONCLUSIONS

Conclusionsofprojectworkasfollows: 

We successfully designed, built and integrated conveyor system with gantry frame for efficient materialhandling(synchronousworkingofconveyor andgantry).

We designed control panel box for mounting the electroniccomponentslikeSMPS,relayboard,HMI, PLCetc.andconnectedallthecomponentstogether. 

WeprogrammedthePLCbyusingWPLSoftSoftware with ladder programming. The program was compiled successfully and the program is successfully performing event-based control, interlockingandsequencingofoperations. 

Ascomparetomanualsorting,automaticsortingis moreefficientandfastermethodandalsoitreduces thehumanefforts. 

By doing this project we learned the electronic aspects in automation like circuit design, wiring, panel designing and working of various electronic components.

FUTURE SCOPE

Infuturestudentcanmodifyvariouscomponentin thesystemtolearnanddevelopthismodelfurther. 

Thiskindofmodelcanalsobeusedforsmallscale industriesbymakingsomechangesinit. 

In future this project can be used for educational purposesbyallowingstudenttochangeormodify varioussensorandinterfacingthemwithPLC. 

ComputerVisioncanbeintegratedinthismodelto enhanceandincreasethesortingcapacity

REFERENCES

[1] https://www.researchgate.net/publication/317013687

OverviewofDifferentTypesofSensorsUsedineHealth Environment

[2] https://www.keyence.co.in/ss/products/sensor/sensor basics/proximity/info/

[3] https://www.keyence.com/ss/products/sensor/sensor basics/photoelectric/info/

[4] https://www.janatics.com/index.php?route=product/pr oductproductid=170

[5] https://www.researchgate.net/publication/294878316

Automatic Color Sorting MachineUsing TCS230 Color SensorAndPICMicrocontroller

[6] https://issuu.com/grdjournals/docs/grdjev03i030016

[7] P.Sunderam, E.Viswanathan 2014[1] [Development of MaterialHandlingSysteminaManufacturing]

© 2022, IRJET | Impact Factor value: 7.529 | ISO 9001:2008 Certified Journal | Page793

International Research Journal of Engineering and Technology (IRJET) e-ISSN: 2395-0056

Volume: 09 Issue: 12 | Dec 2022 www.irjet.net p-ISSN: 2395-0072

[8] Mr.Monal Shinde, Miss.Jahanvi Gupta, Prof.Sushopti Gawade 2014[2] [Overview of Different Types of SensorsUsedineHealthEnvironment]

[9] VikasGupta,RajeshBansal,VineetKumarGoel2013[3] [A review on Material Handling equipment and their selectionforpotential]

[10] HoaiNguyen2017[4][ExperimentalResearchDynamic Char-acteristicofProximitySensor]

[11] Kunhimohammed C, Muhammed Saifudeen,Sahna S, Gokul M. S and Shaeez UsmanAbdulla 2015[5] [AutomaticColorSortingMachineUsingTCS230Color SensorAndPICMicrocontroller]

[12] Y V Aruna, Beena SS 2015[5] [Automatic conveyor or System with In Process Sorting Mechanism using PLC andHMISystem]

© 2022, IRJET | Impact Factor
7.529 | ISO 9001:2008 Certified Journal | Page794
value:

Turn static files into dynamic content formats.

Create a flipbook