DEPARTMENT MANAGEMENT SYSTEM FOR A PARTICULAR DEPARTMENT IN THE COLLEGE

Page 1

International Research Journal of Engineering and Technology (IRJET) e-ISSN:2395-0056

Volume: 09 Issue: 11 | Nov 2022 www.irjet.net p-ISSN:2395-0072

DEPARTMENT MANAGEMENT SYSTEM FOR A PARTICULAR DEPARTMENT IN THE COLLEGE

*1Student, Department of Information Technology, Bannari Amman Institute of technology, Erode, Tamilnadu, India

*2Student, Department of Information Technology, Bannari Amman Institute of technology, Erode, Tamilnadu, India

*3Student, Department of Information Technology, Bannari Amman Institute of technology, Erode, Tamilnadu, India ***

Abstract - The "Department Management System'' is of importance to a particular department of a college. The system is a web-based application that can be accessed throughout the department of an organization. This system may be used for monitoring the overall activities as well as the performance of the students. This work is being developed for engineering to preserve and facilitate smooth admission to records. For this, the customers need to be registered with the machine and then they are able to get admission in addition to altering statistics as in step with the permissions given to them. DMS is an internet primarily based totally software that pursues at offering records to all of the degrees of branches in an organization. Faculty and pupils can get admission to the system to both to add or download a few records from the database. Such a framework will perceive essential properties that a stable and dependent online department operating system needs fulfill to lessen discovery redundancy and it will permit us to assess in addition to examine the merits of present and destiny candidates in the branch. DMS is vital for a group or to a school or a university, which makes use of computers, additionally which reduces manpower. For the users of this site, the administrator creates login IDs and respective passwords from which students/staff can easily access the system. This work is basically a website that includes attractive designs and proper arrangements of links and images.

: Admin, Student, Faculty, Visual Studio.

1. INTRODUCTION

The project is titled Department Management System (DMS).ADMSisaweb-basedapplicationthatisbeneficial for distributing information around a department. The administrator creates login IDs and corresponding passwords for users of this system so that students and staff can readily access it. This project consists primarily of a website with appealing designs and thoughtfully placed links and photos. Every notice and future event is displayed in this system, from the department library to

the yearly magazine, from staff evaluations to student comments. Thesystem alsokeeps track of placement and records for rooms and labs. The Information System literature strongly suggests that planning for distributed information systems should be centralized. The planning activityshouldbeatop-downprocessdevelopedfromthe business planning and information system planning activities. A model of information system architecture should be developed which would serve as the basis for the management and control of information systems resources throughout the organization. The information system architecture is an enterprise-wide design or plan of the collective information systems and technologies used by the firm, it serves two purposes. It is the basis of planning for the future development of the information systems of the Department Management and it serves to documentthecurrentstateoftheinformationsystems.In actuality,anorganizationshouldmaintainasetofmodels of information system architectures. One model should document the current state of the firm's information systems. One model should be the target architecture for the organization. Models which are intermediaries between those two models should exist which serve to define the planned progress of the organization toward the target architecture. A decision support system which could serve as the basis for the development and evaluation. of such models is needed. A model base suitable for this environment must first be developed. In order to evaluate modeling, and frameworks that might serve as a model base for such a system? Department Management software is prepared to maintain the daytodayoperationsof a leading college. They are able to keep the staff and student records thanks to this program. Consequently, maintenance is simplified. College Information Management System Estimate for Several SubjectsThereareveryparticularmethodsforeachofthe categories that must be present in an information system architectural model. Measurement scales are created to trackwhetherornotthemodelsatisfiestherequirements ineachcategory.Thereisanaturalscalethatcanbeused to measure certain circumstances. A binary scale is

© 2022, IRJET | Impact
7.529 | ISO
Certified Journal | Page192
Factor value:
9001:2008
KIRUBA NANDHINI T*1, SUMEKA A *2 , JEEVITHA R*3
Keywords

International Research Journal of Engineering and Technology (IRJET)

e-ISSN:2395-0056

Volume: 09 Issue: 11 | Nov 2022 www.irjet.net p-ISSN:2395-0072

applied in all other situations. A zero on the binary scale meansthemodeldoesnotsatisfythecriteria,whileaone meanstheconditionissatisfied.

2. LITERATURE SURVEY

S.R.Bharamagoudar et al [1] stated the application has developed a number of functions for educational institutions to manage attendance, grades, and other aspects of college life as well as track students' development. The students benefit from knowing about their attendance without having to ask the professors whenevernecessary.GoogleFirebaseiswhereallstudentrelated data is kept. It offers numerous capabilities, including user authentication, real-time database access, cloud messaging, and storage on the cloud. A web-based information system is developed to make it simple for faculty to upload and update student information on a webportalandforadministratorstoeasilyaccessstudent information Jhanvi Agarwal et al [2] said that School Management a system that is introduced mainly for a school. This system includes functionality like holidays, classes,accounts,reports,etc.Ontheotherhand,itlacksa library management feature where staffandstudentscan borrowbooksthatinterestthem.TheintroductionofA.V. Sinhasane et al [3] is made to lessen the strain on staff members and pupils alike. This system has features including a Newsline, polling event information, and feedback.Studentscanprimarilybenefitfromthissystem because they receive SMS notifications about events. However, there are no fundamental modules that are essential to both staff and students, such as grades, assignments,notes,etc.KartikiDatarkaretal[4]saidthat SoftwarecalledtheAttendanceand FeedbackSystemwas created for everyday pupil attendance in educational institutionslikeschoolsandcolleges.Itenablesaccesstoa specific student's information in a certain class. The best course of action is determined to be a tiered approach to resultmonitoring,withsanctionsonlybeingusedasalast resort.Softwarefortrackingdailystudentattendancehas been created for use in schools, universities, and institutes. Alit Joshi et al [5] researched the College Management System, International Journal of Computer Applications, and referred that the system utilizes user authentication, displaying only information necessary for an individual’s duties. Each subsystem also contains authentication, which enables authorized users to add to or edit data in that subsystem. Before any record alteration really happens, all data is carefully examined andverifiedontheserver.Thesystemplansforastudent userinterfaceinadditiontoastaffuserinterface,enabling users to obtain information and make requests online to speed up processing. A.I Juhi Jainaf et al [6], introduce an e-academic wallet for students’ mobile apps built on the Android platform. The program provides dependability,

time savings, and simple control. Through this tool, internal grades can also be viewed by students and their parents. Additionally, students have access to details and

notifications at all times. It has significantly decreased physical error. High security is offered, along with a system that requires less effort and resources than aconventional method does. The suggested system offers a fresh approach to computing and shows an operation with an engaging user interface. On actual devices, theapplicationhasbeentestedandputintouse.

3. METHODOLOGY

DMS is a comprehensive system that addresses all functional requirements that can be implemented in the operator of department management. This is of generic type software, suitable to all departments. This software has all the modules to manage the college department. Separatedivisionsareprovidedtomaintaintheadmission processlikeStudentmanagement,Employeemanagement, etc.Belowaremodules,whichscopetheentireoperational requirementofanyDepartmentManagementSystem.

3 1. MODULES

We modulated the work according to the users for this system:

1.ADMIN-Thepersonwhoadministersthesystem's databasealsocreates,updates,anddeletesdatainit.

2.STUDENT-Inthismodulestudentscanloginand can get various information and events through the notificationmodule,Staffavailability,canalsoaskthe query related to the subject to teachers through the Query module, download notes, and assignments providedbyteachers,canalsodownloadandreadthe departmentalnewsoreventsavailable.

3. STAFF - In this module, the faculties update the attendanceofthestudentsondailybasisthroughthe attendance module, and uploads notes and assignmentsthroughtheuploaddocumentmodule.

Existing System

All records are currently maintained manually in the department. Each year, thousands of new students enroll. The staff's job of maintainingall of these students'data is highly laborious and time-consuming as the year progresses and the number of pupils grows. Student information and his leave status. To accomplish department management needs to hire additional personnel,thusattendance,notes,andothertasksmustbe completed promptly. This project, which enables the

managementtoaccuratelyretaintherecords,iscreatedto addressthisissue.

Proposed System

Every parameter is taken into account in the suggested method to keep tidy and simple solutions. To keep all

©
Page193
2022, IRJET | Impact Factor value: 7.529 | ISO 9001:2008 Certified Journal |

International Research Journal of Engineering and Technology (IRJET)

e-ISSN:2395-0056

Volume: 09 Issue: 11 | Nov 2022 www.irjet.net p-ISSN:2395-0072

student records, the college needs extra staff and a location to store the records. Even when well maintained, they are not available when needed. This program is created to address this issue. It helps to keep track of student information and his leave status. attendance, questions, notes, etc. This document's objectives are to provide standards and recommendations for the creation of the mentioned project. It provides instructions on how to prepare the aforementioned project in specific. This articleismeanttoserveasahelpfulmanualforthosewho are creating this software. The application's primary objective is to keep track of a department's records. The department can handle student and employee managementwiththeaidofthisprogram.

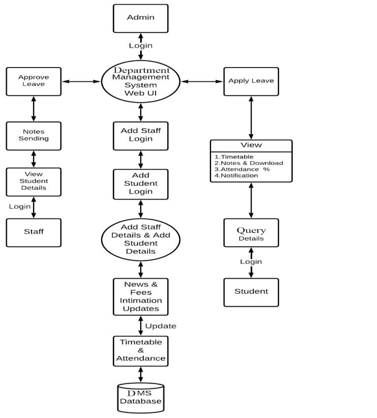
3.2 SYSTEM ARCHITECTURE

4. SOFTWARE REQUIREMENTS

•FrontEnd:PHP

•BackEnd:MYSQL

•Server:WAMP

•OperatingSystem:WindowsOS

•Systemtype:32-bitor64-bitOperatingSystem

•IDE:DREAMWEAVER

4.1 DATABASE STRUCTURE

Student Detail Field

Type NULL DEFAULT

Id Number Yes Null

Studentname Text Yes NULL Address Text Yes NULL Phonenumber Number Yes NULL Dateofbirth Date Yes NULL Email Text Yes NULL

Fathername Text Yes NULL Mothername Text Yes NULL Mother Phoneno Yes NULL AdmissionDate Date Yes NULL Studentinformation’s Text Yes NULL

Batch Detail

Fig.1-System Architecture

Advantages:

• The new user can understand all the options in it very easily. It's made in a straightforward and speedy referentialway.

• Security is maintained in the new system. Securities for allimportantdataaremaintainedconfidentially.

• Provides complete online web-based solution including student registration, book material sharing, timetable generation,attendanceetc.

FUTURE PLAN

In the future can captures face biometrics from the video streamofparticipantsandgathersthetimelyresponsesof students to Concept QA and UIN queries, at random intervalsoftime.

Field Type Null Default

Batchno Number Yes NULL Batchname Text Yes NULL Remarks Text Yes Null Status Text Yes Null

Attendance Detail

Field Type Null Default

Batchno Number Yes NULL Studentid Number Yes NULL

Totaldays Text Yes Null Status Text Yes Null

© 2022, IRJET | Impact Factor value: 7.529 | ISO 9001:2008 Certified Journal | Page194

International Research Journal of Engineering and Technology (IRJET) e-ISSN:2395-0056

Volume: 09 Issue: 11 | Nov 2022 www.irjet.net p-ISSN:2395-0072

5. FLOWCHART

6. CONCLUSION

This Department Management system is serving as a useful approach to maintain overall details in the proper management of the academic information and the administrative details in an organized way. This project assisted in identifying the main factors that impact the demand for the report system. The collegeadministration can easily take care of the project's upkeep and development. The administration can work and maintain details efficiently with the help of this system. The major success of the project is to reduce the paperwork of the college. The procedure keeps track of all of the college's actions in a single window. The faculty and students are effectively addressed by this method in a variety of ways. It lessens the institution's workload associated with maintaining records manually and aids in the simplest possible information storage. The key benefit of this procedure is that it offers an intuitive application to the faculty, students, and college administration. It actually makes accurate information. Mistakes can be minimized. Information accumulated throughout the years can be preservedandretrievedatanytime.Theinformationkept in the repository aids management in making wise judgments. Therefore, a web-based information managementsystemispreferable.

7. REFERENCES

[1] S.R.Bharamagoudar, Geeta R.B., S.G.Totad “Web Based Student Information Management System”, International Journal of Advanced Research in Computer and CommunicationEngineering-June2013,ISSN:2319-5940.

[2] Jhanvi Agarwal, Renuka Singh, Mansi Singh, Mansi Raghav, International Journal of Engineering Applied Sciences and Technology, 2020,Vol. 5, Issue 2, ISSN No. 2455-2143,Pages356-361PublishedOnlineJune2020

[3] A.V.Shivasane, Feb-2018, College Department Management System, International Research Journal of EngineeringandTechnology(IRJET),Volume05Issue02.

[4] Kartiki Datarkar, April 2016, Online college management system, International Journal of Computer Science and Mobile Computing, IJCSMC, Volume 5, Issue no.4,April2016,pg.118–122

[5] Lalit Mohan, June2015, College Management System, International journal of computer applications, volume 122issueno.1

[6] A.I Juhi Jainaf, k.Ponlakshmi, S.Gayathri, Mrs.S.Padma Devi, International Research Journal of Engineering and Technology,Volume:05Issue:03,Mar-2018

© 2022, IRJET | Impact Factor value: 7.529 | ISO 9001:2008 Certified Journal | Page195
Fig.3-Flowchart
Fig.2-Use case diagram

International Research Journal of Engineering and Technology (IRJET) e-ISSN:2395-0056

Volume: 09 Issue: 11 | Nov 2022 www.irjet.net p-ISSN:2395-0072

[7]N.Ratna Teja,P.Manogna, V.Ashok,T.SaiChaitanya, Y.K. Viswanadham, 2020. Delivering a software to the department, it helps to monitor the activities that take place in the department and it reduces time, money on manpowerandefforts,E-ISSN:1936-7317.

[8] Dheeraj Menaria1, Dishant Vyas , Ganshyam Vyas , Jagdish Meghwal , Kalpit Shrimali(2020),ISSN: 23219653; IC Value: 45.98; SJ Impact Factor: 7.429 Volume 8 Issue IX Sep 2020,International Journal for Research in AppliedScience&EngineeringTechnology.

[9] Radhika Bhanushali , Chaitanya Agarwal , Tejas Dongare, Dr. Sanjay Sharma,July 2022, ISSN: 2321- 9653; ICValue:45.98;SJImpactFactor:7.538Volume

©
2022, IRJET | Impact Factor value: 7.529 | ISO 9001:2008 Certified Journal | Page196

Turn static files into dynamic content formats.

Create a flipbook