Implementation of Online Shopping and Auction System (SPAROO).

Page 1

International Research Journal of Engineering and Technology (IRJET) e-ISSN:2395-0056

Volume: 09 Issue: 11 | Nov 2022 www.irjet.net p-ISSN:2395-0072

Implementation of Online Shopping and Auction System (SPAROO).

1Lecturer, Dept. of CSE, Cox’s Bazar International University, Cox’s Bazar, Bangladesh

2Student, Dept. of CSE, Cox’s Bazar International University, Cox’s Bazar, Bangladesh

3Student, Dept. of CSE, Cox’s Bazar International University, Cox’s Bazar, Bangladesh

4Student, Dept. of CSE, Cox’s Bazar International University, Cox’s Bazar, Bangladesh

5Student, Dept. of CSE, Cox’s Bazar International University, Cox’s Bazar, Bangladesh

6Student, Dept. of CSE, Cox’s Bazar International University, Cox’s Bazar, Bangladesh ***

Abstract - The internet has created globalization and at the same time, the advancement of technology has led people to look for easy solutions to problems. In present Life, traditional shopping and auction take more time. An app has been designed as a simple overcome to this problem. This will also allow people to shop online and buy and sell rare items by participating in auctions. We know it's hard to find different products in supermarkets and it's hard to wait long in the billing line. This android app is able to deal with problems in smart shopping carts and an online auction system is a prominent solution to meet the expectations of online buyers and sellers where products are often available at reasonable prices by both sellers and buyers. The online bidding system is implemented through live auctions where multiple bidders can bid at a time.

Key Words: Live Auction, Online Shopping, Auction, Data Management, Android Apps.

1. INTRODUCTION

The present age is the age of Technology. At present everyoneisbecomingdependentontechnology.Thework thatusedtotakeafewdaystodointhepastisnowbeing doneinafewminutesthroughtechnology.Technologyhas become a part of our daily life. Due to technological advancement, people tend to shop for almost all things online. The traditional way of buying products is slowly losingitspopularity. So we areintroducing ‘SPAROO’App which is both on the website and an android application. Thisisexactlyanalogoustoamarketplaceontheinternet.It consists primarily of the distributing, buying, selling, marketing, bidding, and servicing of products or services over electronic systems such as the internet and other computernetworks.Therearetwopartstothisproject. One for users and the other for admin. Admin adds different categoriesofproductsanduserscanbuytheirchoice-able products.

The great reliance on the Internet in all aspects of life, besidesthesteadyincreaseinitsuseonpersonalcomputers orsmartphones,hasmadeitoneoftheindispensablebasics oflifeinmodernlife.Thisissueistranslatedintorealityby

dealing with many computer applications that simulate realityandreplacemanualuse[1].

During the last decade, there is a fast increase in the commercial use of RFID everywhere. Develop and raise innovative services for clients in order to improve the purchasing experience. Manufacturers are gradually incorporatingRFIDtechintosupermarketitems[2-6].The RFID-based solution is self-contained and contactless [6]. Withtheadvancement,oftechnologymobilephonesareno longer merely for making phone calls or sending text messages.Mobilephonesareincreasinglyusedforbrowsing, checkingemails,snap,style&personality,amusement,note &appointments,calendar&organizations,maps,navigating, travel,onlinebankingandfinance,emergency,media,sport, sports concerts, and education & investigation. This was madefeasiblebyadvancementsinAndroid,whichledtoa slewofdiscoveriesinsidethemobilesector,givingrisetothe modernphonesweusetoday[8].

It is a platform that provides real-time software testing. Otherthanthat,USBtestingcanbeusedtotesttheprogram onphones[9-16].RoutingandaPaymentSystemarethetwo aspectsofthisapp.Theadministrationofthecartisthefirst emphasis of navigation. Buyers who are unable to locate their purchasesina vast,busyretail market mayfindthis handy. The billing system is primarily concerned with updatingthelistofthingsboughtandtheoverallsumdue.

The rapid technological development in the twenty-first centuryhasledtothepresenceofpeoplelookingforamore effectiveandconvenientwaytodobusinessintermsofcost and time. So there has been an increasing demand for ECommerce, E-Marketing, and E-Auction [17]. Information andCommunicationTechnology(ICT)hasmadeitpossible to create tools for information arranging, transferring, storing,andworkingaccordingtothesetoolsdigitallyinthe modernway[18].Onlineauctionsarewebsystemsdesigned to buy and sell items online by bidding on the item and increasing the bid over time [19]. The bidder with the highestbidfortheitemwillwin[20].Theelectronicauction is considered the cornerstone of e-commerce [21]. The electronic auction has become the popular and preferred

2022, IRJET | Impact Factor value: 7.529 | ISO 9001:2008 Certified Journal | Page157

©
Md. Hasanuzzaman1 , Shaheli Shamshad2 , Alimul Fazal Nabil3 , Emon Mahmud Nahid4 , M Mizanur Rahaman5, Md. Mohi Uddin6

International Research Journal of Engineering and Technology (IRJET) e-ISSN:2395-0056

Volume: 09 Issue: 11 | Nov 2022 www.irjet.net p-ISSN:2395-0072

method by users when dealing with merchandise [22]. It reduces financial expenses and users of these auctions promotethembecauseitmakesiteasierforthemtobuyand sell products and set the bidding process without going anywhere[17][23]

2. MOTIVATION

Most of the people in Bangladesh depend on online shopping. There are many online e-commerce sites in Bangladesh.Ourplatformisoneofthee-commercesites.But our platform isdifferent from other e-commercesites.We haveusedanauctionsysteminourproject.whichisasystem ofbuyingandsellinggoodsorservicesbyofferingthemfor biddingallowingpeopletobidandselltothehighestbidder. The bidders compete against each other. Once an item is settledforsale,thebidderwillstartatacomparativelylow price to attract a large number of bidders. The price rises eachtimeanybodymakesanew,higherbiduntilfinally,no otherbiddersarewillingtooffermorethanthemostrecent bid,andthehighestbiddertakestheitem.

As technology evolves, so does the human race. The acceptance of android applications in our daily lives has saved us a lot of time and effort. When we take a survey, peopledoingoutdoorshoppingaredecliningatarapidpace as compared to online shopping mainly because of the painless and time-saving advantage of the latter. Although therehasbeentheadoptionoftechnologiestochangethis scenario, smart applications to turn the supermarket experienceintoaneffortlessprocessarestilladreaminthe industry.Thismotivatedustodiscoveraninnovativesmart app that reduces the energy invested in pushing heavy supermarket carts and aids the user to find the products easily.Thiswillmotivatemorepeopletocomebacktothe supermarket experience that is rapidly declining. Another majordrawbackoftheexistingshoppingsystemsistheuseof barcodescanningwherecommunicationisbasedonline-ofsight propaganda. With our efficient billing system using RFID,customersdon’thavetostandinbillingqueuesforlong hours. We have come up with a solution where the total amounttobepaidbythecustomersisdisplayedintheapp.

3. LITERATURE REVIEW

Theresearchevaluationisanessentialstepinthesystem architecture life cycle since it is during this stage that we acquireandobtainthenecessaryknowledgetomanageor start a program. A literature review is a survey of publications relevant to a given topic or issue. It gives an overviewofwhatit'sjustabouttodiscuss,whoeverthemain authoris,whatthevariousobservationsandhypothesesare, whatthenextstepsareandhypothesis,andwhatprocedure andmethodologiesaresuitable[24-34].

Beforebeginningtheproject,aliteratureassessmentis conducted, and the many methodologies that have been employedinthepastareusedtocomprehendthesituation.A

thorough examination of the existing systems was carried out.Thisresearchwillaidindeterminingtheadvantagesand disadvantagesofcurrentsystems.

Weconductedaliteraturereviewonsomeofthearticles relating to our elements and some techniques or methods [35-44]becausethisresearchisitselfanRFID-basedonline shoppingandauctionsystemsolution.

4. PROPOSED SYSTEM

Intheproposedwork,theusercanbuyproductsdirectly fromtheonlineshopwiththehelpofthisappandparticipate in the bid for certain products. For this purpose, the user must first register and fill in the required credentials like username,mobilenumber,e-mailid,etc.Oncethedetailsare filledtheycanaccesstheappwherealltheproductswillbe displayed on the mobile screen. If a buyer wants to participateinthebid,thenhehastoapplyforvirtualcoinsto theshopadmin.Afterverifyingeverything,acertainamount ofvirtualcoinswillbeaddedtotheuser'saccount.Abuyer cannotbidformorethantheamountofVirtualCoinsinhis account.

Coinsequaltothebidwillbedeductedfromtheaccount ofthewinnerofthebidandtheproductwillbesenttothe buyer'saddress.Abuyerwhonolongerwantstoparticipate in the bid cancash out his virtual coins. No charge will be madeforthis.

Fig 4.1: Flowchartforuser

© 2022,
Certified Journal | Page158
IRJET | Impact Factor value: 7.529 | ISO 9001:2008

International Research Journal of Engineering and Technology (IRJET) e-ISSN:2395-0056

Volume: 09 Issue: 11 | Nov 2022 www.irjet.net p-ISSN:2395-0072

At first user have to complete registration. Then after validloginhecanseethehomepage.Fromhomepagehecan access those features all categories, profile, products, participatingauctionandpurchasevirtualcoinetc.

RxJava

AndroidStudio

XML

1.2 Web Site

ToDevelopWebsiteweused

HTML-5

CSS-3

Bootstrap

JavaScript

Figure4.2:DataFlowDiagramforAdmin

Admincanaddproducts,productlistandproductdetails updateanddeletetheproduct.Admincansetthewebsiteand shop.Admincanapprovepaymentsystemwhichispayby user,Healsodeletetheuseraccount.

6. DETAILS OF DESIGN AND WORKING PROCESS

Fig-6.1: BlockDiagram.

Fig-4.3:

DataFlowDiagramforAndroidApplication

After completing registration/login user can see those featuresproductlist,productmenuandcategories.Usercan alsoupdatetheirprofile.Theycangivethereviewsorratings ontheproductsoftheirchoice.

5. TECHNOLOGY AND SOFTWARE USED

The proposed work is divided into two parts one is androidbasedmobileapplicationandtheotheriswebbased The software and technologies used in this project are describedbelow:

1.2 Android Apps

Todevelopandroidappsweused

Fig-6.2: UseCaseDiagram.

Use case diagram consists of use cases and shows the interactionbetweenthem.

2022, IRJET | Impact Factor value: 7.529 | ISO 9001:2008 Certified Journal

| Page159
©
 Java
PHP7
MYSQL

International Research Journal of Engineering and Technology (IRJET) e-ISSN:2395-0056

Volume: 09 Issue: 11 | Nov 2022 www.irjet.net p-ISSN:2395-0072

Thekeypointsare: 

Themainpurposeistoshowtheinteractionbetweenthe usecasesandtheactor. 

To represent the system requirement from user’s perspective. 

Theusecasesarethefunctionsthataretperformedinthe module.

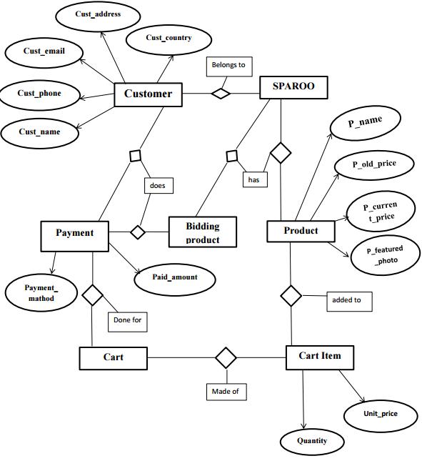
The different data objects with their relationship are explained below using E-R (Entity-Relation) model. Many dataobjectsareexplainedindetailswiththeirrelationswith otherdataobjectsandattributes.

Fig-7.1: SplashScreen

Fig-7.2: Homepage

Fig-6.3: E-RDiagram.

7. RESULT (implementation and system testing)

From this smart shopping system the customers can easily purchase the product from the store and also participatingauctiontobuyanticitems throughwhichthe customers will receive quality assured products and the onlinepaymentmodeenabledthroughpaymentgatewayalso provestobeefficientandtimesavingprocess.

Thiswillleadtoreducethegapbetweenthetraditional shoppingandonlineshoppingwherethebuyersaswellas the seller both are satisfied and benefited. We have implemented this project for a few products in order to demonstrate.Thismethodofshoppingcanbeextendedover widevarietyofproductsinanystore.

Fig-7.3: (a)Registration Fig-7.3: (b)Login

© 2022, IRJET | Impact Factor value: 7.529 | ISO 9001:2008 Certified Journal | Page160

International Research Journal of Engineering and Technology (IRJET) e-ISSN:2395-0056

Volume: 09 Issue: 11 | Nov 2022 www.irjet.net p-ISSN:2395-0072

8. CONCLUSIONS

Thesystemhasbeendevelopedwithcare.Itisuserfriendly andtime-efficientsystem.Thepurposeofthisprojectwasto developanandroidapplicationfor purchasingitemsfrom online stores in less time and participating in real-time auctions.Theprojecthasincludedtheuseofsmartphones andPCwhichareanintegralpartoftoday’slifestyle,inthe most effective manner. The most prominent advantage of this project is that the customer will not have to stand in longqueuestogetthebillmadeandmakethepurchase.The product in purchase will be authenticated by the buyer himself/herself and online shopping frauds will be minimized.

FUTURE SCOPE

Wehavesomefutureplansfortheapp Acustomizeduser interfacewillbeprovidedtotheappwithartisticfeatures.In futurewewillintroducesellerpanel,fromwhereasellercan sell his products through auction. Server capacity will be increasedtoaccommodatealargenumberofusersatonce. We will upload this app to the cloud to increase its performance. Theappwill providemoredetailsaboutthe products.

REFERENCES

[1] Podder, S., & Sumi, S. R. (2017). "ONLINE AUCTION SYSTEM".Doctoraldissertation,DaffodilInternational University,Bangladesh.

[2] Dr.SuryaprasadJ,PraveenKumarBO,RoopaD&Arjun A K "A Novel Low-Cost ......Intelligent Shopping Cart", 2014IEEE.

[3] Vu, D.L., Nguyen, T.K., Nguyen, T.V., Nguyen, T.N., Massacci, F. and Phung, P.H., 2020. HIT4Mal: Hybrid image transformation for malware classification. Transactions on Emerging Telecommunications Technologies,31(11),p.e3789.

[4] Lingappa, H., Suresh, H. and Manvi, S., 2018. Medical imagesegmentationbasedonextremelearningmachine algorithm in kernel fuzzy c-means using artificial bee colonymethod.Int.J.Intell.Eng.Syst,11,pp.128-136.

[5] Amine Karmouche, YassineSalih-Alj, "Aisle-level Scanning for Pervasive RFID- ......based Shopping Applications",2013IEEE.

[6] Mr.P.Chandrasekar,Ms.T.Sangeetha,"SmartShopping CartwithAutomaticCentral......BillingSystemthrough RFIDandZigBee",2014IEEE.

[7] Babu, N.V., 2014. Design and performance analysis of clusteringmechanismsforwirelesssensornetworks.

© 2022, IRJET | Impact Factor value: 7.529 | ISO 9001:2008 Certified Journal | Page161 Fig-7.4: DrawerMenu Fig-7.5: Productcategorylist Fig-7.6: BidProduct

International Research Journal of Engineering and Technology (IRJET) e-ISSN:2395-0056

Volume: 09 Issue: 11 | Nov 2022 www.irjet.net p-ISSN:2395-0072

[8] Subramani,Prabu,FadiAl-Turjman,RajagopalKumar, Anusha Kannan, and Anand Loganthan. "Improving medical communication process using recurrent networks and wearable antenna s11 variation with harmonic suppressions." Personal and Ubiquitous Computing(2021):1-13.

[9] S.Chen,L.Zhang,Y. Tang,C. Shen,R. Kumar, K. Yu, U. Tariq,andA.K.Bashir,“IndoorTemperatureMonitoring UsingWirelessSensorNetworks:ASMACApplicationin SmartCities”,SustainableCitiesandSociety,vol.61,p. 102333,July2020.

[10] Hemalatha,K.L.,SUNILKUMARMANVI,andHNSURESH. "ADAPTIVEWEIGHTED COVARIANCEREGULARIZED KERNEL FUZZYCMEANSALGORITHMFORMEDICAL IMAGE SEGMENTATION." Journal of Theoretical & AppliedInformationTechnology95,no.14(2017).

[11] Parameshachari, B.D., Panduranga, H.T. and liberata Ullo,S.,2020,September.AnalysisandComputationof Encryption Technique to Enhance Security of Medical Images.InIOPConferenceSeries:MaterialsScienceand Engineering(Vol.925,No.1,p.012028).IOPPublishing.

[12] Ngo,T.D.,Bui,T.T.,Pham,T.M.,Thai,H.T.,Nguyen,G.L. andNguyen,T.N.,2021.Imagedeconvolutionforoptical small satellite with deep learning and real-time GPU acceleration. Journal of Real-Time Image Processing, pp.1-14.

[13] Babu,R.G.,Maheswari,K.U.,Zarro,C.,Parameshachari, B.D. and Ullo, S.L., 2020. Land-Use and Land-Cover Classification Using a Human Group-Based Particle SwarmOptimizationAlgorithmwithanLSTMClassifier on Hybrid Pre-Processing Remote-Sensing Images. RemoteSensing,12(24),p.4135.

[14] Reetesh V. Golhari, Prasann A. Vyawahare, Pavan H. Borghare, AshwiniManusmare, ”Design and Implementation of Android base Mobile App for an Institute” in International Conference on Electrical, Electronics, and Optimization Techniques (ICEEOT)2016,Chennai,India

[15] Zhenhai Mu, Lizhen Jiang, “Online Bookstore ManagementSystemBasedonAndroid”,inInternational Conference on Virtual Reality and Intelligent Systems 2018,Changsha,China

[16] Prabu, S., Balamurugan, V. and Vengatesan, K., 2019. Designofcognitiveimagefiltersforsuppressionofnoise levelinmedicalimages.Measurement,141,pp.296-301.

[17] Odoh, K. E. (2012). "Design and implementation of a web-based auction system". Bachelor's thesis, Turku Universityofappliedsciences,Turkey.

[18] Tyagi, V.(2020)."IMPLEMENTATION OF ONLINE BIDDING SYSTEM WITH LIVE AUCTION USING IMPROVISED SORTING TECHNIQUE". International JournalofEngineeringAppliedSciencesandTechnology (IJEAST), (Vol. 5, pp. 382-388). Doi:10.33564/IJEAST.2020.v05i01.064.

[19] Shirode, M. A., Chavan, A., Bansoda, S., Gadhave, V., & Tatkar, P. (2021). "Implementing of Online Auction System".InternationalJournalofScientificResearch& EngineeringTrends(IJSRET),(Vol.7,pp.1623-1627).

[20] Aljaf, B. (2016). "Online Auction System.". Master’s thesis, Tampere University of Applied Sciences, Tampereen,Finland.

[21] Chothani, Rashesh & Patel, Nainesh & Dekavadiya, Asagarali & Patel, Punit. (2015). "A Review of Online AuctionandIt'sProsandCons".InternationalJournalof Advance Engineering and Research Development (IJAERD), (Vol. 2). https://www.researchgate.net/publication/274076306 _A_Review_of_Online_Auction_and_It's_Pros_and_Cons

[22] Dreier,J.,Lafourcade,P.,&Lakhnech,Y.(2013)."Formal verification of e-auction protocols". In International ConferenceonPrinciplesofSecurityandTrust,247-266.

[23] Anand,D.(2021)."ImplementationofOnlineE–Auction toOvercometheProblemofCorruptionwithEffective andEfficientProcurementwithTransparency".Turkish Journal of Computer and Mathematics Education (TURCOMAT),12(1S),1-6.

[24] DylanHicks,KevinMannix,HannahM.Bowles,ByronJ. Gao“SmartMart:IoT-basedIn-storeMappingforMobile Devices,”inProc.9thIEEEInternationalConferenceon CollaborativeComputing:Networking,Applications,and Worksharing,Austin,TX,USA

[25] Zhenhai Mu, Lizhen Jiang, “Online Bookstore ManagementSystemBasedonAndroid”,inInternational Conference on Virtual Reality and Intelligent Systems 2018,Changsha,China

[26] Deepali Bajaj, Asha Yadav, Bhawna Jain, Deeksha Sharma, Diksha Tewari, Dinika Saxena, Disha Sahni, Preetanjali Ray,”Android Based Nutritional Intake TrackingApplicationforHandheldSystems”in20178th InternationalConferenceonComputing,Communication andNetworkingTechnologies(ICCCNT),Delhi,India

[27] Kin Chi Chan, Tak Leung Cheung, Siu Hong Lai, Kin Chung Kwan, Hoyin Yue and Wai-Man Pang,” Where2Buy: A Location-based Shopping App with Products-wise Searching” in 2017 IEEE International SymposiumonMultimedia(ISM),Taichung,Taiwan

2022, IRJET | Impact Factor value: 7.529 | ISO 9001:2008 Certified Journal | Page162

©

International Research Journal of Engineering and Technology (IRJET) e-ISSN:2395-0056 Volume: 09 Issue: 11 | Nov 2022 www.irjet.net p-ISSN:2395-0072

[28] M.Selvam,”Smart phone based robotic control for surveillance applications” in International Journal of ResearchinEngineeringandTechnology,eISSN:23191163,pISSN:2321-7308

[29] Rajendrakumar,Shiny,andV.K.Parvati."Automationof irrigation system through embedded computing technology." In Proceedings of the 3rd International ConferenceonCryptography,SecurityandPrivacy,pp. 289-293.2019.

[30] Le, Ngoc Tuyen, Jing-Wein Wang, Duc Huy Le, ChihChiang Wang, and Tu N. Nguyen. "Fingerprint enhancementbasedontensorofwaveletsubbandsfor classification."IEEEAccess8(2020):6602-6615.

[31] Manjanaik, N., B. D. Parameshachari, S. N. Hanumanthappa, and Reshma Banu. "Intra Frame CodingInAdvancedVideoCodingStandard(H.264)to Obtain Consistent PSNR and Reduce Bit Rate for DiagonalDownLeftModeUsingGaussianPulse."InIOP ConferenceSeries:MaterialsScienceandEngineering, vol.225,no.1,p.012209.IOPPublishing,2017.

[32] Do,Dinh-Thuan,TuAnhLe,TuN.Nguyen,XingwangLi, andKhaledM.Rabie."JointimpactsofimperfectCSIand imperfect SIC in cognitive radio-assisted NOMA-V2X communications." IEEE Access 8 (2020): 128629128645.

[33] Nayak, Jithendra PR, K. Anitha, B. D. Parameshachari, ReshmaBanu,andP.Rashmi."PCBFaultdetectionusing Imageprocessing."InIOPConferenceSeries:Materials ScienceandEngineering,vol.225,no.1,p.012244.IOP Publishing,2017.

[34] Nguyen,TuN.,Bing-HongLiu,NamP.Nguyen,andJungTe Chou. "Cyber security of smart grid: attacks and defenses." In ICC 2020-2020 IEEE International Conference on Communications (ICC), pp. 1-6. IEEE, 2020.

[35] Parameshachari, B. D., H. T. Panduranga, and Silvia liberataUllo."Analysisandcomputationofencryption techniquetoenhancesecurityofmedicalimages."InIOP ConferenceSeries:MaterialsScienceandEngineering, vol.925,no.1,p.012028.IOPPublishing,2020.

[36] Rajendran, Ganesh B., Uma M. Kumarasamy, Chiara Zarro, Parameshachari B. Divakarachari, and Silvia L. Ullo. "Land-use and land-cover classification using a human group-based particle swarm optimization algorithm with an LSTM Classifier on hybrid preprocessingremote-sensingimages."RemoteSensing12, no.24(2020):4135.

[37] Z. Guo, Y. Shen, A. K. Bashir, M. Imran, N. Kumar, D. Zhang and K. Yu, “Robust Spammer Detection Using

Collaborative Neural Network in Internet of Thing Applications”,IEEEInternetofThingsJournal,vol.8,no. 12, pp. 9549-9558, 15 June15, 2021, doi: 10.1109/JIOT.2020.3003802.

[38] L. Tan, H. Xiao, K. Yu, M. Aloqaily, Y. Jararweh, “A Blockchain-empoweredCrowdsourcingSystemfor5GenabledSmartCities”,ComputerStandards&Interfaces, https://doi.org/10.1016/j.csi.2021.103517

[39] Zhang Jie , Li Linjing , And Wang Fei-Yue(2017). Probabilistic Mechanism Design For Online Auctions, Digital Object Identifier 10.1109/ACCESS.2017.2705120.

[40] Chothani Rashesh G , Patel Nainesh A, Dekavadiya AsagaraliH,Patel Punit R (2015).AReview Of Online AuctionAndIt’sProsAndCons,InternationalJournalOf Advance Engineering And Research Development (Ijaerd)E-Issn:2348-4470.

[41] Kumar M. N. and Singh M. R. (2014) ,Performance Comparison of Sorting Algorithms On The Basis Of Complexity,InternationalJournalofComputerScience andInformationTechnologyResearchVol.2,no.3,(pp. 394-398).

[42] Rauniar, Morefield ,Rupak, Roger D.,Simms, John ,Rauniar, Deepak(2009) ,Online Auctions: A Study Of BidderSatisfaction.Volume16Number1.

[43] Durand Marianne (2005),Summary of Mart´Inez ConradoFortyYearsOf‘Quicksort’And‘Quickselect’:A Personal View , Algorithms Seminar 2002–2004 .(pp. 101–104)

[44] Mart´Inez Conrado (2004) Partial Quicksort ,The ResearchOfTheAuthorWasSupportedByTheFuture AndEmergentTechnologiesProgrammeOfIssn199914186.

Md.Hasanuzzaman Lecturer,Dept.ofCSE Cox’sBazarInternationalUniversity Cox’sBazar,Bangladesh. hasanuzzaman.cse18@gmail.com

ShaheliShamshad Student,Dept.ofCSE, Cox’sBazarInternationalUniversity Cox’sBazar,Bangladesh. shahelisamiaa@gmail.com

2022, IRJET | Impact Factor value: 7.529 | ISO 9001:2008 Certified Journal

©
| Page163

International Research Journal of Engineering and Technology (IRJET) e-ISSN:2395-0056

Volume: 09 Issue: 11 | Nov 2022 www.irjet.net p-ISSN:2395-0072

AlimulFazalNabil Student,Dept.ofCSE, Cox’sBazarInternationalUniversity Cox’sBazar,Bangladesh. nabilcse.cbiu@gmail.com

EmonMahmudNahid Student,Dept.ofCSE, Cox’sBazarInternationalUniversity Cox’sBazar,Bangladesh. emnahidhasan@gmail.com

MizanurRahaman Student,Dept.ofCSE, Cox’sBazarInternationalUniversity Cox’sBazar,Bangladesh. mijanpk@gmail.com

Md.MohiUddin Student,Dept.ofCSE, Cox’sBazarInternationalUniversity Cox’sBazar,Bangladesh. mohiuddinsujon9@gmail.com

IRJET | Impact Factor value: 7.529 | ISO 9001:2008 Certified

©
| Page164
2022,
Journal

Turn static files into dynamic content formats.

Create a flipbook