STUDENT GENERAL PERFORMANCE PREDICTION USING MACHINE LEARNING ALGORITHM

Page 1

International Research Journal of Engineering and Technology (IRJET) e-ISSN:2395-0056

Volume: 09 Issue: 11 | Nov 2022 www.irjet.net p-ISSN:2395-0072

STUDENT GENERAL PERFORMANCE PREDICTION USING MACHINE LEARNING ALGORITHM

1Computer, AISSMS COE, No1, Kennedy Road, Pune, 411001, Maharashtra, India.***

Abstract — After the pandemic and major changes in the education system (online education system) and in students' personal lives, such as dealing with personal loss and social anxiety, which increase dropouts, learning losses, and the digital divide In traditional education system, we only consider the marks obtained by students to evaluate academic performance, but we should also consider the mental condition of the student in which he is being evaluated, just like when we increase time or any service to those who are handicapped. So, for a fair evaluation, or to put it another way, a student-centric approach, we predict student academic performance by taking into account traditional factors as well as his emotional state, interest, and what he has done in his free time or in his interested field data by developing ML models using various algorithms. To do so, we will first create some sets of questionnaires to collect data for our research project, and then, using data analysis and classification, we will implement different ML models and test their accuracy, recall, and precision.

Keywords Performance, Digital Divide,Traditional Education System,Emotional State, Interest,Questionnaires, Data Analysis, Classification, ML models, Accuracy, Recall, Precision.

I. INTRODUCTION

Following the pandemic and significant changes to the educational system and students' personal life, such as copingwithbereavementandsocialanxiety,dropoutratesandacademiclossesincreased,thedigitaldivide,too.Upuntil now, we have only evaluated a student's academic success based on the mark they received. The existing educational systemresultsinadreadfulexperienceformorethan50%ofstudentswhoarenotgoodatwhattheyaredoing,according to the current academic performance evaluation method and honest feedback from a student who is average or below average in education. When more than 50% of students lack enthusiasm for studying, the educational system has failed. We considered a strategy where we would evaluate student using the current educational system while also including additional information, such as their emotional state and interest. Moreover, their work in interested sector. This might maketheirappraisaloftheeducationalsystemfairer.Theprimarygoalsofthisare toraisestudentgeneralperformance andpreventdropouts.Theperformanceofthestudentisdependentonanumberofelements,includingtheirmentalstate inadditiontotheirgradesandacademiccoursework.Inlightofthis,wewillcarryoutasurveyinwhichwewillinquire about things like your home, your grades in the 10th and 12th grades, your financial situation, etc. We can determine where thelearner isfalling behindandwhereheorshe needstoimprove bycarefullyexaminingtheseanswers.Wecan helpstudentsperformbetterbyaddingtheseanswersasanadditionalfeaturetoourmachinelearningmodel.

A system that aims for excellence at all levels and aspects of the students' interest is performance analysis of learning outcomes. This study proposes a comprehensive EDM framework that analyses, predicts, and explains student achievement through the use of a rule-based recommender system. The proposed framework looks at a student's demographics, study-related traits, and psychological aspects in order to obtain as much data as possible from peers, instructors,andparents.Themostrecentinformationisgatheredviaschoolreportsandenquiries,suchasstudentgrades, demographicstatistics,andelementsconnectedtosocialandacademiclife.

Attempting to forecast academic success with the highest level of accuracy possible a variety of effective data miningorextractingtechniques.Theframeworkissuccessfulatpinpointingthestudent'sareasofweakness.

II. RELATED WORK

s. bhutto, i. f. siddiqui, q. a. arain, and m. anwar, in "Predicting Students’ Academic Performance Through Supervised Machine Learning," experiment with different supervised learning models and, after comparing a bunch of algorithms, conclude that the Compared to logistic regression, the sequential minimum optimization approach excels due to its increasedaccuracy.[1]

© 2022, IRJET | Impact Factor value: 7.529 | ISO 9001:2008 Certified Journal | Page911
Shikha Pachouly1 , Shubham Zope2 , Rupesh Rajput3, Atharva Raut4, Krsinakant Patil5

International Research Journal of Engineering and Technology (IRJET) e-ISSN:2395-0056

Volume: 09 Issue: 11 | Nov 2022 www.irjet.net p-ISSN:2395-0072

m. crivei, g. czibula, g. ciubotariu, and m. dindelegan, in "Unsupervised learning-based mining of academic data sets for students’ performance analysis," have examined the use of unsupervised machine learning techniques for analysing studentacademicperformancedata,notablyprincipalcomponentanalysisandrelationalassociationrulemining.[2].

Fotopoulou, A. Zafeiropoulos,. L. Cassà, I. M. Guiu, and S. Papavassiliou, in "Collective Emotional Intelligence and Group DynamicsInterplay:CanItBeTangibleandMeasurable?"haveinvestigatedthe groupdynamicsandcollectiveemotional intelligenceinhumanemotionandstudiedwaystousethatknowledgetomakemoreaccuratepredictions.[3]

El-SayedAtlam,AshrafEwis,M.M.AbdEl-Raouf,OsamaGhoneim,andIbrahimGad,in"ANewApproachinIdentifyingthe Psychological Impact of COVID-19 on University Students' general Performance," proposed an online questionnaire was used to gather a variety of data, such as demographics, usage of digital technologies, sleeping patterns, social contact, academicperformance,andmeasuresofmentalcondition,stress,andhopelessness.Twosectionsoftheprimaryanalysis werecarriedoututilisingmachinelearningmethods..[4]

Chen,P.Chen,andZ.Lin,in"ArtificialIntelligenceinEducation:AReview,"studiedtheeffectofAIonstudenteducation of student.The study suggested that AI has been extensively adopted and used in education, particularly by educational institutions,indifferentforms.Thesystemsleveragemachinelearningandadaptability;curriculumandcontenthavebeen customisedandpersonalisedinlinewithstudents’needs.[5]

According to Hasan, S. Palaniappan, A. R. A. Raziff, S. Mahmood, and K. U. Sarkerin's proposal, it is crucial to predict students'successintheiracademicperformancebecausedoingsowillhelpthestudentsthemselves takeproactivesteps andfindstrategiesforassistingstudentsinlearning,whichwillultimatelyimprovetheiracademicperformance.[6]

VinayaPatil,ShiwaniSuryawanshi,MayurSaner,andViplavPatilstudiedthevariousalgorithmswiththeiradvantagesand disadvantages in "Student Performance Prediction Using Classification Data Mining Techniques." Since the aim of the paperistopredictthestudent'sgeneralperformance,theyconcentrateonthemostproficientmethodtodosoeffectively. [7]

Alraddadi, S. Alseady, and S. Almotiri, in "Prediction of Students' Academic Performance Utilizing Hybrid TeachingLearning-Based Feature Selection and Machine Learning Models,"suggested a reliable combination of a wrapper-based approachwithanumberofmachinelearning(ML)techniques.[8]

a. Olorunmaiye, O. J. Ogunniyi, T. Yahaya, J. O. Olaoye, and A. A. Ajayi-Banji state in "Modes of Entry as Predictors of Academic Performance of Engineering Students in a Nigerian University” that different modesofadmissioncanaffecttheacademicperformanceofstudents.[9]

b. In Aman, A. Rauf, R. Ali, F. Iqbal, and A. M. Khattak's "A Predictive Model for Predicting Students' Academic Performance," they identified key features influencing students’ performance and then developedanaccuratepredictionmodelforpredictionoftheirperformancepriortotakingadmissionin anintendedprogrammeordecidingtocontinueforhigherclassesandsemestersinthesameprogramme ortoquittheprogram.[10]

Yupei Zhang, Yue Yun,Rui An, Jiaqi Cui, Huan Dai, and Xuequn Shang studied "Educational Data Mining Techniques for StudentPerformancePrediction:MethodReviewandComparisonAnalysis."Beforeastudentenrolsinacourseorsitsfor anexam,theirgradewillbepredictedaspartofaprocesscalledstudentperformanceprediction(SPP).ThedomainsofAI &datamininghavebeenpayinggrowingattentiontothispredictionproblem,whichisacoregoaltowardindividualised education (EDM). The SPP research is thoroughly examined in this paper from the perspectives of machine learning and datamining.[11]

HavanAgrawalandHarshil Mavaniin"StudentPerformancePredictionusingMachineLearning" Inthisessay,amodelis putouttoforecaststudentsuccessinauniversitysetting.Themethodusedisaformofmachinelearningknownasneural networks.Moreover,theimportanceofanumberofdistinctivequalities,or"features,"isconsideredinordertodetermine whichoftheseareconnectedtostudentachievement.Thelastsectioncontainstheexperimentaldatathatshowshowwell machinelearningworksinthissituation.[12]

XuZhang,RuojuanXue,BinLiu3,WenpengLu1,andYiqunZhang in“GradePredictionofStudentAcademicPerformance with Multiple Classification Models” introduce AI and describe various AI applications in education and course

© 2022,
Certified Journal | Page912
IRJET | Impact Factor value: 7.529 | ISO 9001:2008

International Research Journal of Engineering and Technology (IRJET) e-ISSN:2395-0056

Volume: 09 Issue: 11 | Nov 2022 www.irjet.net p-ISSN:2395-0072

evaluation.It then goes on to list the most Common educational problems that have been solved using AI and machine learningmethodsarethencovered,followedbyadiscussionofsomeofthemostexcitingnewdirectionsinstudy.[13]

Le Hoang Son1, Hamido Fujita in "Neural-fuzzy with representative sets for student performance prediction “The multiinput, multi-output student academic performance prediction problem is addressed in this study with a novel approach. TheMIMOSAPPseekstoforecastastudent'ssuccessgoingforwardoncetheyhaveenrolledincollege.[14]

Byung-HakKim,EthanVizitei,andVarunGanapathiinvestigated"StudentPerformancePredictionwithDeepLearning,"a methodinwhichamachinepredictsstudents'futureperformanceastheyinteractwithonlinecoursework.[15]

ThiDinh,HaDinh,ThiToLoanPham,LoanLoan,GiapCuNguyen,NguyenThi,NguyenThiLienHuongin"AnEmpiricalStudy forStudentAcademicPerformancePredictionUsingMachineLearningTechniques"Thisstudylooksatamachinelearning approach that predicts a student's final grade point average based on personal traits, academic achievement in the first and second years of college, a gap year, and university entrance scores. The information was gathered via a poll of graduatestudentsfromthreeseparateyearsaswellastheuniversity'sstudentmanagementinformationsystem.[16]

In "Multiclass Prediction Model for Student Grade Prediction Using Machine Learning," give a thorough examination of machinelearningmethodstoforecaststudents'finalcoursemarkswhileincreasingtheaccuracyoftheprediction.Inthis paper, two modules will be emphasised. Using a dataset of 1282 genuine student course grades, we first assess the accuracy performance of six well-known machine learning approaches, including Decision-Tree , SVM, NB, kNN, Logistic Regression(LR),andRandomForest(RF).[17]

In "Predicting Student's Performance Using Machine Learning Methods: A Systematic Literature Review," explored the causes of the lack of studies on the various prediction techniques and significant factors that influence a student's academicperformance. This systematicstudy'sgoal istolearn more about the machinelearning methodsandtraits that arecurrentlyusedtopredictstudentsuccess.[18]

Nabil,M.SeyamandA.Abou-Elfetouh,in"PredictionofStudents’AcademicPerformanceBasedonCourses’GradesUsing DeepNeuralNetworks,"Themaingoalofthispaperistoexploretheefficiency ofdeeplearninginthefieldofeducational datamining,especiallyinpredictingstudents’academicperformanceandidentifyingstudentsatriskoffailure.Thisstudy usedadatasetgatheredfromapublic4-yearuniversitytocreatepredictionmodelstoforecaststudents'academicsuccess in upcoming courses based on their current grades. the previous courses of the first academic year using a deep neural network(DNN),adecisiontree,arandomforest,gradientboosting,logisticregression,asupport vectorclassifier,andKnearestneighbours.[19]

In "Improving Learning Experience of Students by Early Prediction of Student Performance using Machine Learning," highlight the use of ML to help academics identify potential weaknesses Such students might be actively involved in enhancing learning experiences by being proactively integrated into the learning processes. They employed gaussian distributions,logisticregression,lineardiscriminantanalysis,classificationandregressiontrees,kNN[20]

Forlearningenvironmentslikeschoolsandcolleges,predictingstudents'achievementoneofthemostcrucialissuessince itaidsinthecreationofefficientprocessesthat,amongotherthings,increaseoveralloutcomesandpreventdropout.Asa result,rigorousanalysisandprocessingofthisdatamightprovideuswithknowledgeaboutthestudents'knowledgeand howitrelatestoacademicassignments.Thesuggestedwork'sprimarygoalistopredict&categorisestudentperformance. Theexistingsystemconcentratesonlyonthetraditionalmethodofgradingstudents,itonlyconsidersanswersgivenbya studentinitscurriculumexamination,hedoesn’thaveafreedomtochoosesubjectofhisinterestednorheabletograspa essenceofansubjectthathewantstoaimforthatsubjectinhishigherstudies.

With SMO, you can make sure that the company has a strong online presence and build the brand's reputation online Consider that it Along with introducing customers to the company, it also aids in branding by raising brand recognition andrecall.Reachingawebaudienceismadepossiblebysocialmediaoptimization..Thedisadvantageofthissystemisthat it is based solely on information provided by parents and students, with no input from teachers. not Considering the emotionalconditionofstudents.[1]

Assistingteachersintheeducationalprocess,predictingstudents'successinclasses,identifyingthekindoflearnersthey are,andcategorizingthembasedontheircommonalitiesallbenefitinstructors. understandandplanthingsandalsogive very similar results, so it would give more accurate results. By grouping students, the outliner, i.e., non-group able

© 2022, IRJET | Impact Factor value: 7.529 | ISO 9001:2008 Certified Journal | Page913

International Research Journal of Engineering and Technology (IRJET) e-ISSN:2395-0056

Volume: 09 Issue: 11 | Nov 2022 www.irjet.net p-ISSN:2395-0072

students, will be left out of evaluation and also affect the accuracy of the model. It only considers two classes for prediction,whicharenotenoughtogaininsightontheperformanceofanindividualstudent.[2]

Thisopensupmanynewavenuesfordevelopingbetterandmoreaccuratemodelsforvariouspredictionsinwhichhuman emotioncanplayasignificantroleinanalysis.Havingtoomanyclassesinamodelmayresultin overfitting,whichisnot goodforanymodel.[3]

Itworkssimilarlytoaconventionalone,butitrunsslowlyandthemodel'sparametersneedtobecarefullyadjusted.Allof thedatafromindividualstudentswasusedsincethesamplesizeforthisstudy'sstudentswhocompletedanonlineCOVID19questionnairewastoosmalltogenerateanymeaningfulmachinelearningmodels..[4]

ShowhowAIcanbeusedeffectivelyandchangetheeducationsystem,aswellashowwearealreadyusingAIinvarious forms in our system. They used AI to improve the efficacy and effectiveness of the educators or teachers in carrying out differentadministrativejobs.Itsfeaturesaremoreliketraditionalones.Thispaperdoesn’tprovideanydescriptionofthe useddataset.[5]

Uses a decision tree, which takes less work to prepare data during pre-processing than other techniques. Instability can resultfromatinychangewithindatathathasahugeimpactonthedecisiontree'sstructure.[6]

Suchasetoftestdatamayreadilyandrapidlybeusedtopredicttheclass. Additionally,itexcelsinmulticlassprediction. Probabilityoutputsfrompredictshouldnotbetakentooseriously.[7]

Useseducationaldatamining.usesahybridmodelthatcombinestheMLmodelwithanoptimizationalgorithm.Questions inthispaperarerelatedonlytocourseandinstructor-relatedtopics,nottheiremotionalstates.usestwodatasets,which maycausecomplexity.[8]

Toanalysethedata,statisticalanalysisisused,andthenullhypothesisandchisquaretestarecalculated.Datacollectionis onlyaboutthename,modesofentrance,theclassofdegree,theaggregatelevelofeducation(CGPA), butnotaboutother featuresthataffectstudentperformance.[9]

Uses educational data mining. prediction of student career fields Based on its academic performance and social characteristics Only examination data is considered academic data. No collective analysis of all the extracted data The proposedtheoryisonlyusedtoforecaststudents'futures.[10]

Governments,businesses,andorganizationscancollecttrustworthyinformationthroughdatamining.Itcanbeappliedto marketing researchtoidentifypotential customer interestsinproductsand thenmakethose productsavailabletothose customers. Data mining aids organizations in assessing the effectiveness of their own policies and procedures. Data analytics is a challenging process, and using the technologies frequently calls for people with training. The expense of adopting data analytics may deter small enterprises from doing so. Finding sufficient data that isn't already private or proprietarycansometimesbechallenging.[11]

Allofthefeaturesareassumedtobe independentofoneanother,tocontributeequallytotheresult,andtobeofequal importance. Data classification into binary groupings appears to be inadequate. The major goal of this study was to locate at-risk students without taking performance levels into account. putting pupils in different tiers based on their performancesAdjectiveslikebad,average,good,fantastic,etc.couldbepreferable.Thisallowsteacherstoprovideeach studentmorecustomisedfeedback.[12]

HowAIcaneffectivelyuseandabletochangeeducationsystemandhowwearealreadyusingAIindifferentformsinour system. They used ai in effectiveness and efficacy and usefulness of the educators or teachers in carrying out different administrativejobs.Thispaperdoesn’tprovideanydescriptiononuseddataset.[13]

ThepremiseandconsequenceparametersmakeformaparametersetinMANFIS.Thepremiseparametersareusedbythe fuzzificationlayertoconvertsharpinputvaluestofuzzyones.Theconsequentlayer,ontheotherhand,makesuseofthe consequenceparameterstogettheoutputsintheirfinalform.Thenumberofparametersinthepremiseandconsequence areequivalenttothenumberofinputvariablesandfuzzyrules,respectively.Aftertraining,theoutputsare calculatedfor Usingjustoneparameterset,allentriesinthetrainingset.It’sevidentthatparameterset'svaluesskewtowardthemost recent training record. As a result, training errors will be reduced. a fresh network known as MANFIS-S is created to addressMANFIS'sissueswiththeparametersetandlearningapproach.[14]

© 2022, IRJET | Impact Factor value: 7.529 | ISO 9001:2008 Certified Journal | Page914

International Research Journal of Engineering and Technology (IRJET) e-ISSN:2395-0056

Volume: 09 Issue: 11 | Nov 2022 www.irjet.net p-ISSN:2395-0072

Feature engineering is the process of removing features from unprocessed data in order to more clearly describe the underlying issue. It's essential to machine learning since it improves model accuracy. The method may occasionally require domain knowledge. Feature engineering is the process of removing features from unprocessed data in order to more clearly describe the underlying issue. It is essential to machine learning since it improves model accuracy.The approachmayattimesneeddomainexpertise.[15]

This paper aids in the generation of knowledge about students' performances, which is subsequently used to build an effective learning strategy. data gathered from management students who have graduated. Only two data sources, entry database,whichincludeslocation,gender,anduniversityentryscore,areusedtocompiledatasets.[16]

Finding hidden patterns and forecasting trends in a large database can be a potential strategy to help the competitive educational field.According tothisstudy,socioeconomicstatus,demography,andlearningactivityarethemost frequent influencesthathaveasignificantimpactonstudents'academicachievement..[17]

TheyclaimThemostoftenutilisedfactorsinpredictingsuccesswerefoundtobedemographic,academic,family/personal, andinternalassessment.Todeterminethemostsuitabledata-drivenmodels,athoroughexaminationoftheliteraturehas been conducted.and pertinent machine learning techniques and characteristics for forecasting student academic achievement. They are notconsidering the other things thataffectthe general performance ofthe student whichis their financialcondition,students’relationwiththeirparentandstudentmentalstate.[18]

Several model validation techniques were used, including stratified 5-fold cross-validation and random hold-out. Deep artificialneuralnetwork,decisiontree,logisticregression,supportvectorclassifier,K-nearestneighbour,randomforest ,andgradientboosting aresomeofthemachinelearningtechniquesthatwereused.. Theyuseadatasetthatisprovided bytheuniversity,theydonotgeneratethedatasetthemselves.[19]

Fordata classeswith imbalances, SMOTE (SyntheticMinority Over-sampling Technique) was used.It is an oversampling technique that uses artificial minority class samples. The dataset only includes 250 undergraduate students. They solely performassessmentsconsistingofprojects,labs,midterms,andquizzes.[20]

III.PROPOSED METHODOLOGY

Successfully comprehending the problem statement and implementing the new Model design are key stages in model development.After deciding ona suitable data set format,itiscrucial to matchit tothe needsof our problem statement and designed model because we want to study how human emotions affect students' overall performance. To do this, preparetherightsetofquestionstocollectdatafromstudentsinourdatasetformat,whichcanimprovetheaccuracyof ourpredictions.Therearesomekeyfeaturesofthedatasetwhichwillimpactmostonthemodellikeage,address, family income, travel time extracurricular activity etc. This feature and functionalities will helps to analyze the general performanceofstudents.Theproposedsystemwillhelptokeeptrackandretrievethestudentperformanceinaparticular course and semester, It will able to research the factor that affect the student general performance. The proposed framework looks at a student's demographics, study-related traits, and psychological aspects in order to obtain as much data as possible from peers, instructors, and parents. The most recent information is gathered via school reports and enquiries,suchasstudentgrades,demographicstatistics,and elementsconnectedtosocialandacademiclife.Attempting toforecastacademicsuccesswiththehighestlevelofaccuracypossibleusingavarietyofeffectivedataminingtechniques. Theframeworkissuccessfulatpinpointingthestudent'sareasofweakness

© 2022, IRJET | Impact Factor value: 7.529 | ISO 9001:2008 Certified Journal | Page915

International Research Journal of Engineering and Technology (IRJET) e-ISSN:2395-0056

Volume: 09 Issue: 11 | Nov 2022 www.irjet.net p-ISSN:2395-0072

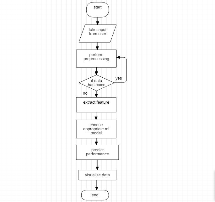
System Architectural Diagram

Figure(a):systemArchitecturalDiagram  Flowchart Diagram:

© 2022, IRJET | Impact Factor value: 7.529 | ISO 9001:2008 Certified Journal | Page916 

International Research Journal of Engineering and Technology (IRJET) e-ISSN:2395-0056

Volume: 09 Issue: 11 | Nov 2022 www.irjet.net p-ISSN:2395-0072

Data-set description:

Aspreviouslysaid,we developed our own datasetforthisproblemstatement byselecting variablescarefullythatwould produce a high-quality dataset used for performance analysis. Student grades and social, demographic, and economical characteristics are included in the dataset properties. All information came from surveys on Google Forms. The dataset containsdataonastudent'sinterests,mentalhealth,andinterpersonalrelationships.Ithas33attributes,whicharelisted inTable1.

Sr.no Feature Questions Data Types Input Format

1 Gender Sexofthestudent Binary(M/F) Female/male,(0/1)

2 Age Theageofthestudent Integral From10-15,15-18,18-25,25+

3 Address(loc.) Typeofaddressof student Binary Urban/rural/Metro

4 ParentalStatus Parental relationshipof student Binary Livingtogether/divorsed

5 Educationalstatus ofMother MothersEducation Multiple School,CollegeUG,PG,PHD

6 MothersJob OccupationofMother Multiple Teacher,health,services,athome,others

7 Educationalstatus ofFather Educationofstudent’s father Multiple School,CollegeUG,PG,PHD

8 FathersJob Occupationofstudent’s father Multiple Business/Service/Unemployed 9 GuardianofStudent Student’sGurdian Multiple Father/Mother/Other 10 Family_Size FamilySize Binary Lessthan4/Morethan4 11 Family_Relationship Relationofstudentwith Family Integral 1-5 12 Reason_for_choosin g_college WhyChosethisthis school/college Multiple Closetohome/schoolreputation/course preference/Familypressure 13 Reason_for_choosin g_course Reasonofchoosingthis course Multiple Yourpreference/Familypressure/Peer pressures 14 HomeToSclTime timerequiredtotravel fromhometoschool Integral 1-15min,15-30min,30-45min,morethan 45min 15 Study_Time DailyStudyTimeof Student Integral 1-15min,15-30min,30-45min,morethan 45min 16 income family Multiple 0-1lac/2-5lac/Above8lac

© 2022, IRJET | Impact Factor value: 7.529 | ISO 9001:2008 Certified Journal | Page917
17 Backlogs BacklogsofStudent Binary Yes/no(0/1) 18 School_support schoolsupportin Education Binary Yes/no(0/1) 19 Family_Support Familyeducational support Binary Yes/no(0/1) 20 Extra_Activities Extracurricular activities Binary Yes/no(0/1) 21 Extra_paid_class ExtraClassesofStudent Binary Yes/no(0/1) 22 Internet AccesstoInternetat home Binary Yes/no(0/1)

International Research Journal of Engineering and Technology (IRJET) e-ISSN:2395-0056

Volume: 09 Issue: 11 | Nov 2022 www.irjet.net p-ISSN:2395-0072

23 Nursery_Scl Beento nurseryschool Binary Yes/no(0/1)

24 Higher_Edu Planningforhigher education Binary Yes/no(0/1)

25 Relationship Witharomantic relationship Binary Yes/no(0/1)

26

Free_time

Freetimeafterschool Integral 1-5 27 Goout Goingoutwithfriends Integral 1-5 28 Alcohol_Consumptio n Weekendconsumption ofAlcoholbyStudent Integral 1-5

29 Daily_Alcohol_Cons umption Dailyconsumption Alcohol Integral 1-5

30 Health_Status HealthStatus Integral 1-5

31 Absences Numberofschool absences Integral Rangeofpercentage0-99

32 Scholar SCHOLARSHIP Multiple None,25%,50% ,75%,Full IV. C

ONCLUSION

Hence, Using the Proposed System we can predict student academic performance Using machine learning model by not only considering academic grades of student but also considering economic, social, geographical background of Student. Using this system, it will be easy to postulate the career decision of Student and it will help to change the current Evaluation System of Student general Performance. Also, with machine learning it can be said that project is a sincere effort to design and implement the student general performance prediction model. We successfully gathered data from students and created our own dataset in suitable format.future feature selection techniques could be different. on the datasets,severalclassificationtechniquescanalsobeapplied.

REFERENCES

1) E. S. Bhutto, I. F. Siddiqui, Q. A. Arain and M. Anwar, "Predicting Students’ Academic Performance Through Supervised Machine Learning," 2020 International Conference on Information Science and Communication Technology(ICISCT),2020,pp.1-6,doi:10.1109/ICISCT49550.2020.9080033.

2) L. M. Crivei, G. Czibula, G. Ciubotariu and M. Dindelegan, "Unsupervised learning based mining of academic data sets for students’ performance analysis," 2020 IEEE 14th International Symposium on Applied Computational IntelligenceandInformatics(SACI),2020,pp.000011-000016,doi:10.1109/SACI49304.2020.9118835.

3) E.Fotopoulou,A.Zafeiropoulos,È.L.Cassà,I.M.GuiuandS.Papavassiliou,"CollectiveEmotionalIntelligenceand Group DynamicsInterplay: CanItBe Tangible andMeasurable?," in IEEEAccess,vol.10, pp. 951-967, 2022, doi: 10.1109/ACCESS.2021.3137051.

4) El-SayedAtlam,AshrafEwis,M.M.AbdEl-Raouf,OsamaGhoneim,IbrahimGad,Anewapproachinidentifyingthe psychologicalimpactofCOVID-19onuniversitystudent’sacademicperformance,AlexandriaEngineeringJournal, Volume61,Issue7,2022,Pages5223-5233,ISSN1110-0168,https://doi.org/10.1016/j.aej.2021.10.046.

5) L.Chen,P.ChenandZ.Lin,"ArtificialIntelligenceinEducation:AReview,"inIEEEAccess,vol.8,pp.75264-75278, 2020,doi:10.1109/ACCESS.2020.2988510.

6) R.Hasan,S.Palaniappan,A.R.A.Raziff,S.MahmoodandK.U.Sarker,"StudentAcademicPerformancePrediction by using Decision Tree Algorithm," 2018 4th International Conference on Computer and Information Sciences (ICCOINS),2018,pp.1-5,doi:10.1109/ICCOINS.2018.8510600.

© 2022, IRJET | Impact Factor value: 7.529 | ISO 9001:2008 Certified Journal | Page918

International Research Journal of Engineering and Technology (IRJET) e-ISSN:2395-0056

Volume: 09 Issue: 11 | Nov 2022 www.irjet.net p-ISSN:2395-0072

7) Vinaya Patil,Shiwani Suryawanshi,Mayur Saner and Viplav Patil in, “ Student Performance Prediction Using Classification Data Mining Techniques ” International Journal of Scientific Development and Research (IJSDR) www.ijsdr.org

8) S.Alraddadi,S.AlseadyandS.Almotiri,"PredictionofStudentsAcademicPerformanceUtilizingHybridTeachingLearning based Feature Selection and Machine Learning Models," 2021 International Conference of Women in DataScienceatTaifUniversity(WiDSTaif),2021,pp.1-6,doi:10.1109/WiDSTaif52235.2021.9430248.

9) J. A. Olorunmaiye, O. J. Ogunniyi, T. Yahaya, J. O. Olaoye and A. A. Ajayi-Banji, "Modes of Entry as Predictors of Academic Performance of Engineering Students in a Nigerian University," 2020 IFEES World Engineering Education Forum - Global Engineering Deans Council (WEEF-GEDC), 2020, pp. 1-4, doi: 10.1109/WEEFGEDC49885.2020.9293683.

10) F. Aman, A. Rauf, R. Ali, F. Iqbal and A. M. Khattak, "A Predictive Model for Predicting Students Academic Performance,"201910thInternationalConferenceonInformation,Intelligence,SystemsandApplications(IISA), 2019,pp.1-4,doi:10.1109/IISA.2019.8900760.

11) YupeiZhang,YueYun,RuiAn,JiaqiCui,HuanDai andXuequnShangin“EducationalDataMiningTechniquesfor StudentPerformance Prediction : Method Review and Comparison Analysis”School of Computer Science, Northwestern Polytechnical University, Xi’an, China, 2 Key Laboratory of Big Data Storage and Management, MinistryofIndustryandInformationTechnology,Xi’an,China

12) J.Dhilipan,N.Vijayalakshmi,S.SuriyaandArockiyaChristopher”PredictionofStudentsPerformanceusing Machinelearning”International VirtualConferenceonRobotics,Automation,IntelligentSystemsandEnergy (IVCRAISE2020)15thDecember2020,Erode,India

13) X. Zhang, R. Xue, B. Liu, W. Lu and Y. Zhang, "Grade Prediction of Student Academic Performance with Multiple Classification Models," 2018 14th International Conference on Natural Computation, Fuzzy Systems and KnowledgeDiscovery(ICNC-FSKD),2018,pp.1086-1090,doi:10.1109/FSKD.2018.8687286.

14) Son, L.H., Fujita, H. Neural-fuzzy with representative sets for prediction of student performance Appl Intell49, 172–187(2019).

15) GritNet: Student Performance Prediction with Deep LearningByung-Hak Kim, Ethan Vizitei, Varun Ganapathi Udacity2465LathamStreetMountainView,CA94040{hak,ethan,varun}@udacity.com

16) Thi Dinh,Ha Dinh,Thi To Loan Pham,Loan Loan,Giap Cu Nguyen,Nguyen Thi,Nguyen Thi Lien Huong in “ An EmpiricalStudyforStudentAcademicPerformancePredictionUsingMachineLearningTechniques ”International JournalofComputerScienceandInformationSecurity,18(3)

17) S.D.A.Bujangetal.,"MulticlassPredictionModelforStudentGradePredictionUsingMachineLearning,"inIEEE Access,vol.9,pp.95608-95621,2021,doi:10.1109/ACCESS.2021.3093563.

18) Y.Baashar,G.Alkawsi,N.Ali,H.AlhussianandH.T.Bahbouh,"Predictingstudent’sperformanceusingmachine learningmethods:Asystematicliteraturereview,"2021InternationalConferenceonComputer&Information Sciences(ICCOINS),2021,pp.357-362,doi:10.1109/ICCOINS49721.2021.9497185.

19) A. Nabil, M. Seyam and A. Abou-Elfetouh, "Prediction of Students’ Academic Performance Based on Courses’ Grades Using Deep Neural Networks," in IEEE Access, vol. 9, pp. 140731-140746, 2021, doi: 10.1109/ACCESS.2021.3119596.

© 2022, IRJET | Impact Factor value: 7.529 | ISO 9001:2008 Certified Journal | Page919

Turn static files into dynamic content formats.

Create a flipbook