A Comparative Study on House Price Prediction using Machine Learning

Page 1

International Research Journal of Engineering and Technology (IRJET) e-ISSN:2395-0056

Volume: 09 Issue: 11 | Nov 2022 www.irjet.net p-ISSN:2395-0072

A Comparative Study on House Price Prediction using Machine Learning

2

1Post Graduate Scholar, Dept. Computer Engineering (Software Engineering), L J University, Ahmedabad, Gujarat, India

2Assistant Professor, Dept. Computer Engineering (Software Engineering), L J University, Ahmedabad, Gujarat, India ***

Abstract - Buying a house is one of the biggest financial goal of everyone. Owning a house is not only a basic need but it also represents prestige. However, buying a house is one of the most crucial decision of a person’s life as there are so many factors to be consider before buying a property. House prices keeps changing based on location, area, population, house condition and structure, availability of parking, backyard, size of house etc. From past few years a lot of data has been generated regarding Real Estate. Machine learning prediction techniques can be very useful to predict an accurate pricing of the houses. The study focuses on developing an accurate prediction model for house price prediction. Machine learning is sub-branch of artificial intelligence that deals with statistical methods, algorithms. Using machine learning we can build a model which can make prediction based on past data. In this paper we will review different machine learning algorithms which can be used for house pricing prediction.

Key Words: Machine learning models, house price prediction, real estate, price prediction, Machine learning algorithms

1. INTRODUCTION

Even in today’s modern world owning a house is biggest financialachievementformany.Also,mostpeoplebuyhouse onlyonceintheirlifetimeandspendtheirentirelifeinsame housecreatingsomanymemories.However,buyingahouse orsellingahousewithoutknowingtheactualvalueofhouse can be dangerous. One must know exact price of house before finalizing the deal. As we know price of house dependsonmanyfactorslikeArea,location,population,size andstructureofhouse,numberofbedrooms&bathrooms provided, parking space, elevator, style of construction, balconyspace,conditionof building,pricepersquarefoot etc.So,ourmodelmustbeabletoproduceanaccurateresult consideringallthesedifferentfactors.Inthispaperwewill discussaboutdifferentmachinelearningtechniqueswhich are suitable for house price prediction. There is brief overview about machine learning techniques like linear regression, multiple linear regression, random forest, regressiontree,neuralnetworketc.

2. Related Work

A house is a basic necessity of a person. However, most peoplemakeHughmistakeswhiledealingwithproperties. Strikinganykindofdealwithoutknowingactualvaluationof propertycanbeafinancialburden.Ouraimistodevelopa prototypewhichcanbebeneficialwithrealestate.Machine learning(ML)hasbeenusedasoneofthepowerfultoolsto dealwiththedata.Duetotheflexibility,machinelearning models have been developed in a variety of application domains. Several studies have used machine learning algorithms for housing price predictions. In addition, ML models have been implemented on housing datasets for various types of prediction. [1] The study focuses on developing an accurate prediction model for house price predictionusingmachinelearningalgorithms.

2.1 Machine Learning

Machinelearning(ML)isthescientificstudyofalgorithms andstatisticalmodelsthatcomputersystemsusetoperform a specific task without being explicitly programmed. The purposeofmachinelearningistolearnfromthedata.Many studieshavebeendoneonhowtomakemachineslearnby themselves without being explicitly programmed. Many mathematiciansandprogrammersapplyseveralapproaches tofindthesolutionofthisproblemwhicharehavinghuge datasets.[2]

Fig 1: MachineLearning[3]

© 2022, IRJET | Impact Factor value: 7.529 | ISO 9001:2008 Certified Journal | Page782

International Research Journal of Engineering and Technology (IRJET) e-ISSN:2395-0056

Volume: 09 Issue: 11 | Nov 2022 www.irjet.net p-ISSN:2395-0072

2.1.1 Supervised Learning in ML

Supervised Machine learning is a method of inputting labelleddata intoa machinelearningmodel.Themodel is trained with known input and output data so that it can predictfutureoutputsaccordingly.[4]

3. Literature Review

This paper estimates the changes in the house pricing. Housingpriceisstronglycorrelatedtootherfactorssuchas location, area, population etc. In this paper applies both traditional and advance machine learning techniques and willdiscusstheresultofthisdifferenttechniques.Adataset named“HousingPriceinBeijing”isused.Inthispaperwe will discuss machine learning techniques like Random Forest,ExtremeGradientBoosting(XGBoost),LightGradient Boosting Machine (LightGBM), Hybrid Regression and StackedGeneralization.[6]

Fig 2: SupervisedLearning[4]

2.1.2 Unsupervised Learning in ML

Inunsupervisedlearningwedon’thavetodirectthemodel. It predominantly manages the unlabeled information. Unsupervised learning algorithms include anomaly detection,clustering,neuralnetworks,etc.[4]

Inthispaper,machinelearningtechniqueRandomForestis used to build the machine learning model for house price prediction.Asweknowwhenitcomestopredictingpricing of house a lot of factors affect the price. In this paper we study that Random Forest works better than benchmark model linear regression. By including features such as zip code,longitudeandlatitude,whicharenotlinearlyrelatedto houseprice,wefoundthatrandomforestmodelperforms muchbetterandcapturesthehiddeninformationinthose features.WewillusedataofNorthVirginiahouseprice.[7]

Inthispaper,housepricepredictionisbasedonhistorical data. The goal of this study is through analyzing a real historical transactional dataset to derive valuable insight into the housing market in Melbourne city. In this paper differentmachinelearningtechniquesareusedlikeLinear Regression,PolynomialRegression,RegressionTree,Neural Network, and SVM. In this paper “Melbourne Housing Market”datasetisused.[8]

Fig 3: UnsupervisedLearning[4]

2.1.3 Prediction in ML

Prediction refersto theoutputofanalgorithmafter it has beentrainedonahistoricaldatasetandappliedtonewdata when forecasting the likelihood of a particular outcome. Machinelearningmodelpredictionsallowustomakehighly accurate guesses as to the likely outcomes of a question based on historical data.[5] There are many machine learning algorithms that can be used for prediction like linearregression,multiplelinearregression,randomforest, regressiontree,neuralnetworketc.

In this paper, machine learning algorithms are used to predict the price of Singapore housing Market. Then the performanceofthistechniquesiscomparedtocomparesthe predictiveperformanceofartificialneuralnetwork(ANN) model. The objective of this study is to compare the predictiveperformanceofartificialneuralnetworks(ANN) withautoregressiveintegratedmovingaverage(ARIMA)and multipleregressionanalysis(MRA).Thehousingpricesare influenced by many different factors. The main variables consideredinthedesignofourANNmodelsareconsumer spending,monthlyaveragewages,grossdomesticproduct (GDP), consumer price index, prime lending rate, real interest rate, population, the Singapore Housing and DevelopmentBoard(HDB)resalepriceindex,changeofHDB resale price index, Straits Times Index, the number of availablecondominiums,andthecondominiumpriceindex (CPI).TheresultsshowthatANNmodelcangeneratehigh accuracyandworksbetterthanARIMA&MRA.[9]

Inthispapertherearethreefactorsthatareconsideredfor the price of a house which includes physical conditions, concepts and location. The objective of the paper is prediction of residential prices for the customers considering their financial plans and needs. This examinationmeanstopredicthousepricesinMumbaicity

© 2022, IRJET | Impact
7.529 | ISO 9001:2008 Certified Journal | Page783
Factor value:

International Research Journal of Engineering and Technology (IRJET) e-ISSN:2395-0056

Volume: 09 Issue: 11 | Nov 2022 www.irjet.net p-ISSN:2395-0072

withLinearRegression.LinearRegressionwillpredictthe exactnumericaltargetvalueunlikeothermodelswhichcan onlyclassifytheoutput.MAE,MSE,RMSEareusedtocheck thequalityofmodel.[10]

In this paper, different regression methods are used to predict house price prediction. The stacking algorithm is applied on various regression algorithms to see which algorithmhasthemostaccurateandpreciseresults.Apart from using the regression algorithms, some classification algorithmssuchasSVMalgorithm,decisiontreealgorithm, Random Forest classifier etc. are taken into consideration andappliedonourhousepricingdataset.Thesalesprices havebeencalculatedwithbetteraccuracyandprecision.[11]

This paper describes how to use machine learning algorithmstopredicthouseprice.Foraspecifichouseprice, itisdeterminedbylocation,size,housetype,city,country, tax rules, economic cycle, population movement, interest rate,andmanyotherfactorswhichcouldaffectdemandand supply. For local house price prediction, there are many useful regression algorithms to use. For example, support vectormachines(SVM),Lasso(leastabsoluteshrinkageand selection operator), Gradient boosting, Ridge, Random Forest.ThepaperalsoproposesahybridLassoandGradient boostingregressionmodeltopredictindividualhouseprice. theresultprovesthecouplingeffectofmultipleregression algorithms.Basedontheresult,thehybridregressionsare better than one from Ridge, Lasso or Gradient boosting regression.[12]

In this paper, various regression techniques are used in pathway,andtheresultsarenotsoledeterminationofone technique rather it is the weighted mean of various techniques to give most accurate results. They have used linearregression,forestregressionandboostedregression. The results of all three algorithms are fed as input to the neural network. The system makes optimal use of Linear Regression, Forest regression, Boosted regression. The efficiencyofthealgorithmhasbeenfurtherincreasedwith useofNeuralnetworks.[13]

Inthispaper,RandomForestmachinelearningtechniqueis usedforhousepriceprediction.Bostonhousingdatasetwith 506 entries and 14 features were used to evaluate the performance of the proposed prediction model. The fundamentalsteptakenfortheimplementationincludedata collection,dataexplorationwhichwasusedtounderstand thedatasetsandidentifyfeaturesinthedataset;datapreprocessing stage which was used to clean the dataset to make it suitable for model development. Afterwards the model was developed using the proposed random forest algorithm.Acomparisonofthepredictedandactualprices predicted revealed that the model had an acceptable predictedvaluewhencomparedtotheactualvalueswithan errormarginof±5.[14]

Inthispaper,differentRegressiontechniqueslikeMultiple linear,Ridge,LASSO,ElasticNet,Gradientboosting,andAda Boost Regression. From the experiment results, gradient boostingalgorithmhashighaccuracyvaluewhencompared toalltheotheralgorithmsregardinghousepricepredictions [15]

4. Algorithm Studied

4.1 Linear Regression

Linear regression is a supervised learning technique. It is responsibleforpredictingthevalueofadependentvariable (Y)basedonagivenindependentvariable(X).[16]

Equation:Y=mX+b Yisdependentvariable. Xisindependentvariable. Misestimatedslop. Bisestimatedintercept.

Fig 4: LinearRegression[17]

4.2 Multiple Linear Regression

Multiple Linear Regression a new version of the linear regression which is more powerful which works with the multiplevariablesorthemultiplefeaturesithelpstopredict theunknownvalueoftheattributefromtheknownvalueof thetwoormoreattributeswhichwillbealsoknownasthe predictors.[18]

4.3 LASSO Regression

LASSO stands for Least Absolute Shrinkage and Selection Operator.LassoregressionisVastenoughtoimprovethose inclinationofthemodelonover-fit.Leasttenvariablescan foundation over fitting and Huge enough will cause computationaltests.[19]

©
Page784
2022, IRJET | Impact Factor value: 7.529 | ISO 9001:2008 Certified Journal |

International Research Journal of Engineering and Technology (IRJET) e-ISSN:2395-0056

Volume: 09 Issue: 11 | Nov 2022 www.irjet.net p-ISSN:2395-0072

4.4 Decision Tree

Decision Tree is a tool, which can be employed for ClassificationandPrediction.Ithasatreeshapestructure, whereeachinternalnoderepresentstestonanattributeand the branches out of the node denotes the test outcomes. Once the Decision Tree is formed, new instances can be classifiedeasilybytracingthetreefrom roottoleaf node. ClassificationthroughDecisionTreedoesnotrequiremuch computation. Decision Trees are capable of handling both continuousandCategoricaltypeofattributes.[20]

4.6 Neural Network

Asa neural network inour brain,ML neural network also contains neurons, synapses, and layers. A neural network contains an input layer a set of input features.Also, it usually contains one or more hidden layers. Each layer contains some number of nodes as neurons, and links as synapses. The last layer called “output layer” is the layer withanswers.[23]

Fig 5: DecisionTree[20]

4 5 Random Forest

RFisaregressiontechniquethatcombinestheperformance ofnumerousDTalgorithmstoclassifyorpredictthevalueof a variable. That is when RF receives an (x) input vector, made up of the values of the different evidential features analyzedforagiventrainingarea,RFbuildsanumberKof regressiontreesandaveragestheresults.[21]

Fig 7: NeuralNetwork[23]

5. Dataset Description

ThedatasetusedinthisstudyisdownloadedfromKaggle website.datasethas6347observationsand19variables.

This data contains scraped data and has the following information:

1) PricesofhousesalloverMumbaialongwiththeir location.

2) Information about house condition (new/resale) andareaofthehouse

3) Informationaboutvariousamenitiesprovided

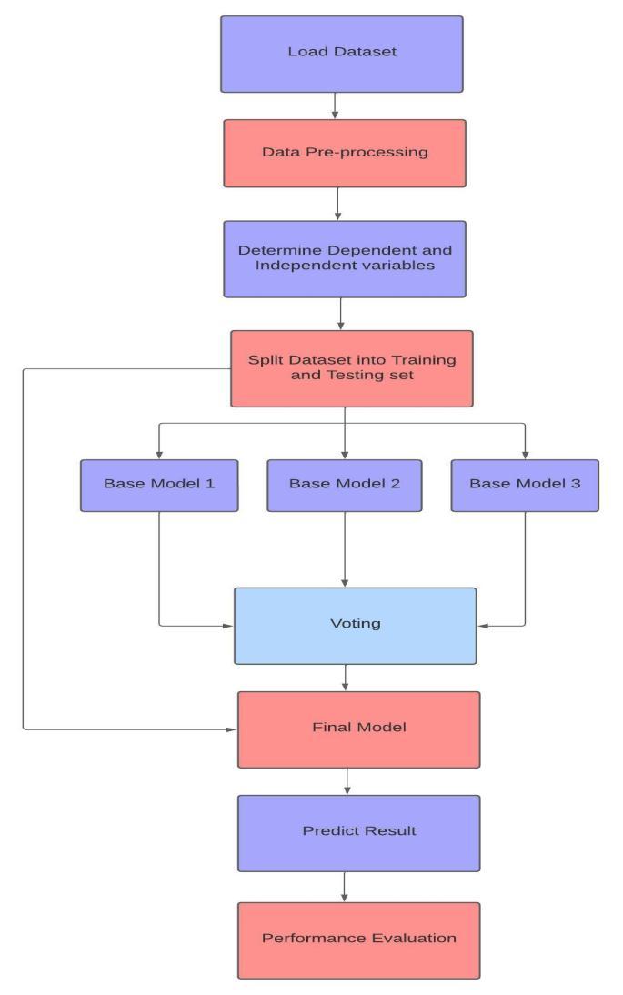
6. Proposed System

Fig 6: RandomForest[22]

AsweknowtherearemanyMLalgorithmsthatcanbeused for house price prediction. Every algorithm has its advantages and disadvantages. So, we will use ensemble learningtobuildoursystem.Inensemblelearningwecan combinesetofindividuallearners(basemodel)togetherand build our final model. Our main purpose of combining different basemodel istoimprovepredictionandachieve higheraccuracy.Anymachinelearningalgorithmcanbebase modelsuchaslinearregression,decisiontree,randomforest etc.

©
Certified Journal | Page785
2022, IRJET | Impact Factor value: 7.529 | ISO 9001:2008

International Research Journal of Engineering and Technology (IRJET) e-ISSN:2395-0056

Volume: 09 Issue: 11 | Nov 2022 www.irjet.net p-ISSN:2395-0072

Step1:Loadthedataset.

Step 2: Data Pre-processing contains data cleaning, data editing, data reduction. Data cleaning is process where inaccuratedataorifadatafieldisempty,thenvalueisfilled usingmeanormedianorentirerecordisdeletedfromdata. Dataeditingisprocesswhereoutliersarepickedfromdata anderadicated.Datareductionistermedastheprocessof reducing data using some kind of normalization for easy processofdata.[25]

Step3:DeterminetheDependentandIndependentvariables. In our dataset price will be the dependent variable. And Independent variables will be Area, Location, No. of Bedroomsetc.

Step4:Splitdatasetintotrainingsetandtestingset.Training datasetwillbeusedtotrainthemodelandtestingdataset willbeusedtotestthemodel.

Step5:TrainingandTestingdatasetwillbegiventodifferent basemodels.Anymachinelearningalgorithmcanbe base model.Forexample,linearregression,decisiontree,random forestetc.

Step 6: Voting will select the best model for house price prediction. The model which gives highest accuracy and lowesterrorratewillbechosen.

Step7:Finalselectedmodel willbegiventhetrainingand testingdatasettopredicttheprice.

Step8:Toevaluatetheperformanceofthemodelwewilluse differentmeasureoferrorslikeMeanSquaredError(MSE), Mean Absolute Error (MAE), Root Mean Squared Error (RMSE).

7. CONCLUSION

Fig 8: ProposedSystem

This study helps us to discover assets and liabilities of different machine learning models. As we know machine learninghasplentyofalgorithmsthatcanbeusedforhouse price prediction. The existing systems focuses on single modelsonly.Weproposedtousemultipledifferentmodel which can be used for prediction and focuses on more accurate results. We proposed to use ensemble learning methodasithascapabilityofcombiningmultiplemlmodels will help us discover different aspects of data. Hence, this methodology is anticipated to give higher accuracy comparedtoothersinglemodels.

REFERENCES

[1] Shahhosseini, M., Hu, G., & Pham, H. (2019, June). Optimizing ensemble weights for machine learning models: a case study for housing price prediction. InINFORMS international conference on service science(pp.87-97).Springer,Cham.

value:

©
2022, IRJET | Impact Factor
7.529 | ISO 9001:2008 Certified Journal | Page786

International Research Journal of Engineering and Technology (IRJET) e-ISSN:2395-0056

Volume: 09 Issue: 11 | Nov 2022 www.irjet.net p-ISSN:2395-0072

[2] ] Mahesh, B. (2020). Machine learning algorithms-a review.International Journal of Science and Research (IJSR).[Internet],9,381-386.

[3] An Introduction to Machine Learning, Its Importance, Types,andApplications.(2022,August31).FORESchool of Management. https://www.fsm.ac.in/blog/anintroduction-to-machine-learning-its-importancetypes-and-applications/

[4] Do, T. (2022, September 20).Supervised and Unsupervised MachineLearning – Explained Through RealWorldExamples.Omdena|BuildingAISolutions for Real-World Problems.https://omdena.com/blog/supervised-andunsupervised-machine-learning/

[5] Prediction-DataRobotAICloudWiki.(2022,July21). DataRobot AI Cloud.https://www.datarobot.com/wiki/prediction/

[6] Truong, Q., Nguyen, M., Dang, H., & Mei, B. (2020). Housingpricepredictionviaimprovedmachinelearning techniques.ProcediaComputerScience,174,433-442.

[7] Wang, C., & Wu, H. (2018). A new machine learning approach to house price estimation.New Trends in MathematicalSciences,6(4),165-171.

[8] Phan,T.D.(2018,December).Housingpriceprediction using machine learning algorithms: The case of Melbourne city, Australia. In2018 International conferenceonmachinelearning anddata engineering (iCMLDE)(pp.35-42).IEEE.

[9] Lim, W. T., Wang, L., Wang, Y., & Chang, Q. (2016, August). Housing price prediction using neural networks. In2016 12th International conference on natural computation, fuzzy systems and knowledge discovery(ICNC-FSKD)(pp.518-522).IEEE.

[10] Ghosalkar, N. N., & Dhage, S. N. (2018, August). Real estatevaluepredictionusinglinearregression.In2018 fourth international conference on computing communicationcontrolandautomation(ICCUBEA)(pp. 1-5).IEEE.

[11] Jain, M., Rajput, H., Garg, N., & Chawla, P. (2020, July). Predictionofhousepricingusingmachinelearningwith Python.In2020InternationalConferenceonElectronics and Sustainable Communication Systems (ICESC)(pp. 570-574).IEEE.

[12] Lu, S., Li, Z., Qin, Z., Yang, X., & Goh, R. S. M. (2017, December). A hybrid regression technique for house pricesprediction.In2017IEEEinternationalconference

onindustrialengineeringandengineeringmanagement (IEEM)(pp.319-323).IEEE.

[13] Varma,A.,Sarma,A.,Doshi,S.,&Nair,R.(2018,April). House price prediction using machine learning and neural networks. In2018 second international conference on inventive communication and computationaltechnologies(ICICCT)(pp.1936-1939). IEEE.

[14] Adetunji, A. B., Akande, O. N., Ajala, F. A., Oyewo, O., Akande, Y. F., & Oluwadara, G. (2022). House Price Prediction using Random Forest Machine Learning Technique.ProcediaComputerScience,199,806-813.

[15] Madhuri, C. R., Anuradha, G., & Pujitha, M. V. (2019, March). House price prediction using regression techniques:acomparativestudy.In2019International conferenceonsmartstructuresandsystems(ICSSS)(pp. 1-5).IEEE.

[16] AmeyThakur,M.S.(2021).BANGALOREHOUSEPRICE PREDICTION.

[17] GeeksforGeeks. (2022, November 21). ML | Linear Regression.https://www.geeksforgeeks.org/ml-linearregression/

[18] Ravikumar, A. S. (2017).Real estate price prediction usingmachinelearning(Doctoraldissertation,Dublin, NationalCollegeofIreland).

[19] Satish, G. N., Raghavendran, C. V., Rao, M. S., & Srinivasulu, C. (2019). House price prediction using machinelearning.JournalofInnovativeTechnologyand ExploringEngineering,8(9),717-722.

[20] Thamarai, M., & Malarvizhi, S. P. (2020). House Price Prediction Modeling Using Machine Learning.International Journal of Information Engineering&ElectronicBusiness,12(2).

[21] Rodriguez-Galiano,V.,Sanchez-Castillo,M.,Chica-Olmo, M.,&Chica-Rivas,M.J.O.G.R.(2015).Machinelearning predictive models for mineral prospectivity: An evaluation of neural networks, random forest, regression trees and support vector machines.Ore GeologyReviews,71,804-818.

[22] What is a Random Forest? (n.d.). TIBCO Software. https://www.tibco.com/reference-center/what-is-arandom-forest

[23] Samoletskyi,B.(2021,December28).Neuralnetworks how it works? - Analytics Vidhya. Medium. https://medium.com/analytics-vidhya/neuralnetworks-how-it-works-403233e2f159

2022, IRJET | Impact Factor value: 7.529 | ISO 9001:2008 Certified Journal |

©
Page787

International Research Journal of Engineering and Technology (IRJET) e-ISSN:2395-0056

[24] Housing Prices in Mumbai. (2020, August 27). Kaggle.https://www.kaggle.com/datasets/sameep98/h ousing-prices-in-mumbai

[25] Avanijaa, J. (2021). Prediction of house price using xgboost regression algorithm.Turkish Journal of Computer and Mathematics Education (TURCOMAT),12(2),2151-2155.

Volume: 09 Issue: 11 | Nov 2022 www.irjet.net p-ISSN:2395-0072 © 2022, IRJET | Impact Factor value: 7.529 | ISO 9001:2008 Certified Journal | Page788

Turn static files into dynamic content formats.

Create a flipbook