Real-time 3D Object Detection on LIDAR Point Cloud using Complex- YOLO V4

Page 1

International Research Journal of Engineering and Technology (IRJET) e-ISSN:2395-0056

Volume: 09 Issue: 11 | Nov 2022 www.irjet.net p-ISSN:2395-0072

Real-time 3D Object Detection on LIDAR Point Cloud using ComplexYOLO V4

Abstract - Point cloud-based learning has increasingly attracted the interest of many in the automotive industry for research in 3D data which can provide rich geometric, shape and scale information. It helps direct environmental understanding and can be considered a base building block in prediction and motion planning. The existing algorithms which work on the 3D data to obtain the resultant output are computationally heavy and time-consuming. In this paper, an improved and optimized implementation of the original Complex-YOLO: Real-time 3D Object Detection on Point Clouds is done using YOLO v4 and a comparison of different rotated box IoU losses for faster and accurate object detection is done. Our improved model is showing promising results on the KITTI benchmark with high accuracy.

Key Words: 3D Object Detection, Point Cloud Processing, Lidar, Autonomous Driving, Real-time

1. INTRODUCTION

Withtherapidimprovementin3Dacquisitiontechnologies in real-time, we can extract the depth information of the detected vehicle which help to take accurate decisions duringautonomousnavigation.Pointcloudrepresentation encompassestheoriginalgeometric3Dspatialdatawithout discretization. Therefore,it isconsidered the bestmethod for spatial understanding related applications such as autonomousdrivingandrobotics.However,deeplearningin pointcloudsfacesseveralsignificantchallenges[1]suchas high dimensionality and the unstructured nature of point clouds.Deeplearningon3Dpointclouds[2]isaknowntask inwhichthemainmethodsusedfor3Dobjectdetectioncan bedividedintotwocategories:

1)Regionproposalbasedmethod

2)

Single-shotmethods

Region Proposal based methods. These methods first proposeseveralregionsinthepointcloudtoextractregionwise features and give labels to those features. They are further divided into four types: Multi-view based, Segmentationbased,Frustumbased,andothermethods.

ď‚·

Multi-Viewbasedmethodsfusedifferentviewscoming from different sensors such as a front camera, back camera, LiDAR device, etc. These methods have high accuracy but slow inference speed and less real-time efficiency.[3][4]

Segmentation based methods use the pre-existing semanticsegmentationbasedmethodstoeliminatethe backgroundpointsandthentoclustertheforeground pointsforfasterobjectinference.Thesemethodshave more precise object recall rates as compared to other Multiview based methods and are highly efficient in highlyoccludedenvironments.[5] ď‚·

ď‚·

Frustum based methods, first use the 2D object detection based methods to estimate regions for possibleobjectsandthenanalysetheseregionsusing3D pointcloudbasedsegmentationmethods.Theefficiency ofthismethoddependsontheefficiencyofthe2Dobject detectionmethod.[6]

Single Shot Methods. These methods directly predict classprobabilitiesusingasingle-stagenetwork. ď‚·

Bird’sEyeView(BEV)basedmethodsworkonBEVof thepointcloud,whichisatop-view(2Drepresentation) and use Fully Convolutional Networks to detect boundingboxes.[7] 

Discretizationbasedmethodsfirsttrytoapplydiscrete transformationsonthepointcloudsandthenuseFully ConvolutionalNetworkstopredicttheboundingboxes. [8]

The study focus was mainly a trade-off between accuracyandefficiency.TheKITTI[9]benchmarkisthe mostuseddatasetinresearch.Basedonresultsachieved ontheKITTIbenchmarkonvarious3Dobjectdetection algorithms,Regionproposalbasedmethodsoutperform single-shotmethodsbyalargemargininKITTItest3D andBEVBenchmarks[2]. Alsoregardingautonomous driving,efficiencyismuchmoreimportantforreal-time performance. Therefore, the best object detectors are using region proposal networks (RPN) [10] [11] or a similargrid-basedRPNapproach[12].

Inthispaper,animprovedandoptimizedversionofthe originalcomplex-YOLO[13]isachievedusingYOLOv4 [14]. In addition to the implementation of complexYOLOinYOLOV4,thepaperalsodoesthecomparisonof various rotated box IoU loss towards mean average precision. We can see an overall improvement in performance as well as the efficiency with the optimization.

© 2022,
|
Certified Journal | Page716
IRJET
Impact Factor value: 7.529 | ISO 9001:2008
***

International Research Journal of Engineering and Technology (IRJET) e-ISSN:2395-0056

Volume: 09 Issue: 11 | Nov 2022 www.irjet.net p-ISSN:2395-0072

1.1 Related Work

Before Chen et al. [3] created a network that takes the bird’seyeviewandfrontviewoftheLIDARpointcloudas well as an image as input. It first generates 3D object proposalsfromabird’seyeviewmapandprojectsthemto three views. A deep fusion network is used to combine region-wisefeaturesobtainedbyROIpoolingforeachview as shown in “Fig. 1”. Then the fused features are used to jointly predict object class and perform 3D bounding box regression. They proposed a multi-view sensory-fusion model for 3Dobject detection in the roadscene thattakes advantage of both LIDAR point cloud and images by generating 3D proposals and projecting them to multiple viewsforfeatureextraction.Aregionbasedfusionnetworkis introduced to deeply fuse multi-view information and do oriented 3D box regression. The approach significantly outperformsexistingLIDARbasedandimage-basedmethods on tasks of 3D localization and 3D detection on the KITTI benchmark [9]. Their 2D box results obtained from 3D detections also show competitive performance compared withthestate-of-the-art2Ddetectionmethods.Althoughthis methodachievesarecallof99.1%,itsspeedistooslowfor real-timeapplications

ProposalNetwork(E-RPN)methodisanadditionalfeatureby whichtheauthorcangettheorientationoftheobjectsusing imaginaryandrealparts,thishelpsexactlocalizationof3D objectsandaccurateclass predictionsasshownin“Fig.2”. Complex-YOLOisaveryefficientmodelthatdirectlyoperates onLidaronlybasedBEVRGB-mapstoestimateandlocalize accurate 3D multiclass bounding boxes. The mentioned approachisprocessedontheLIDARdatainasingleforward pathwhichiscomputationallyefficient.

Zhouetal.[15]proposedamodelthatoperatesonlyon Lidardata.Concerningthat,itisthe best-rankedmodelon KITTIfor3Dandbird-eyeviewdetectionsusingLidardata only.Thebasicideaisend-to-endlearningthatoperateson eachgridcellwithoutusinghandcraftedfeatures.Despitethe highaccuracy,themodelendsupinalowinferencetimeof 4fpsonaTitanXGPU[15].Simonetal.[13]proposedamodel thatwasabletoachieve50fpsonNvidiaTitanXcomparedto otherapproachesontheKITTIdataset[9].Heusedthemultiview idea (MV3D [3]) for point cloud pre-processing and feature extraction. However, he neglected the multi-view fusionandgenerateonesinglebirds’eye-viewRGB-mapthat is based onLidar only, to ensure efficiency.Euler’sRegion

Fig.2.Thepointcloudisfirstpreprocessedandconverted toRGB(height,intensityanddensity)map.Thenthe complex-YOLOmodelisperformedontheBEVRGBmap andfurtheroptimizedwithERPNre-conversion.Thelower partshowstheprojectionof3Dboxestoimage space.Adaptedfrom[13]bySimonetal.

Finally, complete content and organizational editing before formatting. Please take note of the following items whenproofreadingspellingandgrammar:

2. MODIFIED COMPLEX-YOLO

2.1 Complex-YOLO

The complex-YOLO model by Simon et al, which uses a simplified YOLOv2 [16] CNN architecture which has 18 convolutional and 5 max pool layers, as well as 3 intermediatelayersforfeaturereorganizationrespectively, extendedbyacomplexangleregressionandE-RPN,todetect accuratemulticlassoriented3Dobjectswhilestilloperating inreal-time.The3Dpointclouddata,whichcancoveravery large area is confined to a smaller area 80m x 40m to generatebird’seyeviewRGBmap.TheRchannelrefersto Height,GchannelstoIntensityandBchanneltoDensityof the point data, the size of the grid map used is 1024x512 resolution and a constant height of 3m for all the objects. CalibrationdataobtainedfromtheKITTIdataset[9]isused toencodethepointsto the respective gridcell oftheRGB map.Themaximumheight,intensityanddensityofpointsin eachgridcellisencodedtothatgridcellwhichresultsinan imagethatencodesthepointcloudinformation.

2022, IRJET | Impact Factor value: 7.529 | ISO 9001:2008 Certified Journal |

©
Page717
Fig.1.MultiviewRPNbased3DObjectDetectionbyChen etal.[3]

International Research Journal of Engineering and Technology (IRJET) e-ISSN:2395-0056

Volume: 09 Issue: 11 | Nov 2022 www.irjet.net p-ISSN:2395-0072

Theinputforcomplex-YOLOarchitectureistheencoded BEVimagewhichcanbeprocessedasanormalRGBimage usingyolov2withtheadditionofcomplexangleregression byERPNmethod,todetectmulti-classpartsof3Dobjects. Thetranslationfrom2Dto3Disdonebyapredefinedheight based on each object class. Simon et al. propose an Euler Region Proposal (ERP) which considers the 3D objects position,classprobability,objectivenessandorientation.To obtainproperorientationtheSimonetal.hasmodifiedthe normalgridsearchbasedapproachbyaddingthecomplex angle.

TheYOLONetwork“Fig.3”dividestheimageintoagrid (16X32)andthen,foreachgridcell,predicts75features.

5boxespergridcell.YOLOpredictsafixedsetofboxes,5 pergridcell.

ď‚·

For each box, the box dimensions, and angles [Tx, Ty, Tw,Tl,Tim,Tre],whereTx,Ty,Tw,Tlarethex,y,width, andlengthoftheboundingbox.Tim,Treistherealand imaginary parts of the angle of bounding box orientation.Hence,6parametersperboundingbox.

detectionhavinghighaccuracyisnotthebestperformance metricsanymore.Thesemodelsshouldbeabletoruninlow costhardwareforaproductionapplication.InYOLOv4[14], improvements can be made in the training process to increaseaccuracy.Someimprovementshavenoimpacton

the inference speed and are called Bag of Freebies while someimprovementsimpactslightlyontheinferencespeed andtermedasBagofSpecials.Theseimprovementsinclude dataaugmentation,costfunction,softlabelling,increasein thereceptivefield,theuseofattentionetc.TheYolo

1) Backbone: YOLO v4 uses Cross stage partial connections (CSP) with Darknet-53 as the backbone in featureextraction.TheCSPDarknet53[17]modelhashigher accuracy in object detection compared to ResNET based designs even though the ResNET has higher classification accuracy. But the classification accuracy of CSPDarknet53 canbeimprovedwithMish[18]andothertechniques.

ď‚·

1parameterforobjectnessprobability,i.e. probability ofthepredictedboundingboxcontaininganobjectand howaccurateistheboundingbox.

ď‚·

ď‚·

3 parameters of probabilities of a bounding box belongingtoeachclass(car,pedestrian,cycle).

5additionalparameteralpha,Cx,Cy,Pw,Plusedinthe calculationsshownintheE-RPN.So,foreachgridcell, thereare5boundingboxesandeachboundingboxhas (6+1+3+5)parameters.Thatmakesit75parameters pergridcell.

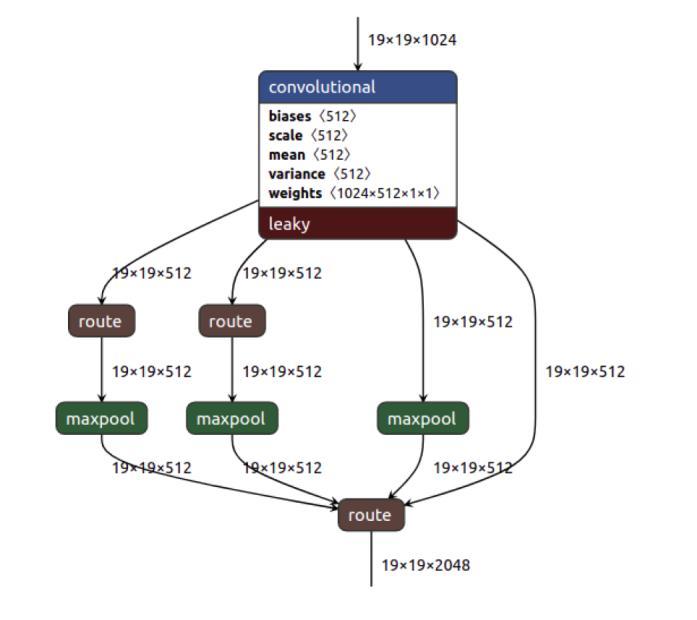
2)Neck:Everyobjectdetectorhasabackboneinfeature extraction and a head for object detection. To detect an objectatdifferentscales,ahierarchicalstructureisproduced with head probing feature maps at different spatial resolutions.Toenrichthefeatureinformationfedintothe head,neighbouringfeaturemapscomingfromthebottomup ortopdownstreamareeitheraddedorconcatenatedbefore feeding into the head. YOLO v4 uses modified spatial pyramid pooling (SPP) “Fig. 4” [19] and modified Path AggregationNetwork(PAN)[20]

Fig.3.Complex-YOLOarchitecture[13]bySimonet

al.

TheperformanceevaluationofComplex-YOLOisdonewitha comparativelyoldernetwork(YOLOv2[16])inthepaper. Still,comparedtothelatestavailablenetworksforbounding boxdetectionon3Dpointclouds,Complex-YOLOprovidesa goodtrade-offbetweenaccuracyandinferencespeed.

2.2 Yolo V4

YOLOv4[14]claimstohavethestateoftheartaccuracy while maintaining a high processing frame rate. In Object

Fig.4.SPPobservedinYOLOv4

3) Head: This is a network that is in charge of actually doing the detection part (classification and regression) of bounding boxes. The head used “Fig. 4” in YOLO v4 is the sameasYOLOv3[21].

©
Journal | Page718
2022, IRJET | Impact Factor value: 7.529 | ISO 9001:2008 Certified

International Research Journal of Engineering and Technology (IRJET) e-ISSN:2395-0056

Volume: 09 Issue: 11 | Nov 2022 www.irjet.net p-ISSN:2395-0072

matricesofobjectdatasetandleftcolourimagesareusedfor creatingthevisualizationofpredictions.

3. 1 Point cloud Prepossessing

Fig.5.YOLOHeadappliedatdifferentscales

2.3 Data Augmentation

Dataaugmentationincreasesthegeneralizationabilityof themodel.Todothiswecandophotometricdistortionslike changingthebrightness,saturation,contrastandnoiseorwe can do geometric distortion of an image, like rotating it, cropping,etc.ThesetechniquesareaclearexampleofaBoF, and they help the detector accuracy. There are various techniques of augmenting the images like CutOut [22], Randomrescale,rotation,DropBlock[23]whichrandomly masksoutsquareregionsofinputduringtraining

2.4 Cost Function

To perform regression on coordinates the traditional thingistoapplytomeansquarederror.Butthismethodis inefficientasitdoesn’tconsidertheexactspatialorientation of the object and can cause redundancy. To improve this Intersection over union (IoU) loss was introduced which considersthearea of the predictedBounding Boxand the ground truth Bounding Box. However, intersection over union only works when the predicted bounding boxes overlap with the ground truth bounding box. It won’t be effective for non-overlapping cases. The idea of IoU was improvedusingGeneralizedintersectionoverunion(GIoU) [24] to maximize the overlap area of the ground truth boundingboxandthepredictedboundingbox.Itincreases thesizeofpredictedBBoxtooverlapthegroundtruthBBox bymovingslowlytowardsthegroundtruthBBoxfornonoverlappingcases.Ittakesseveraliterationstoachievethis. AnotherboundingboxregressionmethodusedisDistance intersection over union (DIoU) [25] which directly minimisesthedistancebetweenpredictedandtargetboxes andconvergesmuchfaster

3. TRAINING & EXPERIMENTS

TheoriginalComplex-YOLO[13]modelwhichusedYOLOv2 isevaluatedbyimprovingthemodelbychangingthenetwork to newer YOLO v4 using KITTI Dataset [9]. The Velodyne pointclouddatafromKITTIisusedasinputtotheComplexYOLO model after preprocessing the data to create the requiredbirds-eyeviewRGBmap.Thetraininglabelsofthe object dataset is used as input labels. Camera calibration

Thefirststepinthetrainingpipelineistoconvertthe3D lidarpointcloudsintoBEV.Justasinimagesthreechannels areusedincreatingtheBEV,theRGBmapofthepointcloud is composed of height, intensity and density. First, wewill decidetheareatoencodeasthelidarpointcloudisalarge spatialdata.So,wewillsetboundariesforpointcloudbased on the front side of the vehicle to the reference mounting pointofthesensor.Wealsofixthewidthandheightofthe RGBmapinthiscase-25m-25macrossthey-axisand0mto 50m across the x-axis. We also discretize the feature map basedonthemaximumboundaryalongthex-axisandheight oftheBEVmaptocreategrids.Afterseparatingthesearch space into grids, we can then encode each grid cell for its height,intensity,anddensitybasedonthenumberofpoints containedineachgridcell.Toencodeheightandintensitythe maximum value of points inside that grid cell is used. The densityofthegridcelliscalculatedas“(1)”[13]

zr=min(1;log(count+1)=log64)(1)

ThefinalresultaftergeneratingBEVmapisshownin“Fig.6”

Fig.6.LabeledBEVRGBmap

3. 2 Training

AsmentionedintheComplex-YOLO[13]themomentum anddecayweresetto0.94and0.0005respectively.Theinput size:608x608x3.Thetrainingsetcontains7481training lidar data that were divided into validation (1481) and training set (6000). Adam [26] optimizer is used to train

©
Certified Journal | Page719
2022, IRJET | Impact Factor value: 7.529 | ISO 9001:2008

International Research Journal of Engineering and Technology (IRJET) e-ISSN:2395-0056

Volume: 09 Issue: 11 | Nov 2022 www.irjet.net p-ISSN:2395-0072

insteadofSGDmentionedasperthemainpaper.Anepochof 150is usedastheaspectratiooftheimageishighbutwe neededanepochofabout300asourmodeldoesinductive learningandforpropergeneralizationfromthetrainingdata tofitanydataweneededhigherepochs.Thelearningrateis increasedgraduallybasedontheepoch.Mish[18]activation andbatchnormalizationarealsousedbetweenthelayers.

3. 3 Evaluation

For evaluation, the IoU threshold and non-max suppression threshold is set at 0.5 for all the 3 classes. Averageprecisionistakenasthemetricforevaluation.

3.4 Rotated IoU Losses

The performance of the model was compared using three differentboundingboxregressionalgorithms,3d,IoU,GIoU [24]andDIoU[25].Boundingboxregressionwasdoneusing theIoUthresholdof0.5andfoundthebest3dboundingbox and then applied ERPN [13] to find the orientation and directionoftheboundingbox.

3.5 Results

ThemodelshowedhighperformanceinNVIDIARTX2060 GPU.Theorientationofthe3Dobjectswasalsosuccessfully determined. The comparison of the performance under differentrotatedIoUlossesislistedinTableI.Also,in“Fig.7” showsthemodel’spredictionontestdatawherethemodel candetecthighlyoccludedobjectstothecameraimage.

Fig.7.ModelpredictioninKITTI[9]testdata.The upperpartisreprojectionofthe3Dboxesintoimage space

4. CONCLUSION

InthispaperanupdatedandoptimizedComplex-YOLOfora real-timeefficientmodelfor3DobjectdetectionusingLIDAR only data isdoneusingYOLOv4.DifferentBag offreebies andBagofspecialswereaddedtoincreasetheaccuracywith noeffectorlimitedeffectoninferencespeed.It’sobservable thatwithmuchlessepochandwithoutpropergeneralization theevaluationresultsshowagoodoverallaverageprecision inallthreeclasses.Also,thecomparisonofdifferentrotated boundingboxlosseswasdoneandconcludedthat

1) IoU loss would not provide any moving gradient for nonoverlappingcasesandfailswhenpredictedandground truthboxesdon’toverlap.Also,theconvergencespeedofIoU lossisslow.

2)Ingeneral,GIoUlossachievesbetterprecisionthanIoU loss.Inthiscase,astheaspectratiooftheinputimageishigh GIoU loss gives inaccurate regression and slow inference time. Itsolves the vanishing gradients for nonoverlapping cases.

3)DIoUlossconvergesmuchfasterthanIoUandGIoUloss andhasimprovedaccuracycomparedtoothers.

As our model uses a single forward path, The inference speedishighcomparedtoothermultifusionmodelsfor3D object detection for real-world application using less powerfulGPUs.Thismodelcanbeimprovedfurtherusing CompleteIoUloss(CIoU)forboundingboxregressionand otherbagoffreebiesandbagofspecials.

REFERENCES

[1]C.R.Qi,H.Su,K.Mo,andL.J.Guibas.(2017)Pointnet: Deep learning on point sets for 3d classification and segmentation. [Online]. Available: https://arxiv.org/abs/1612.00593

© 2022, IRJET | Impact Factor value: 7.529 | ISO 9001:2008 Certified Journal | Page720

International Research Journal of Engineering and Technology (IRJET) e-ISSN:2395-0056

Volume: 09 Issue: 11 | Nov 2022 www.irjet.net p-ISSN:2395-0072

[2]Y.Guo,H.Wang,Q.Hu,H.Liu,L.Liu,andM.Bennamoun. (2020)Deeplearningfor3dpointclouds:Asurvey.[Online]. Available:https://ieeexplore.ieee.org/document/9127813

[3]X.Chen,H.Ma,J.Wan,B.Li,andT.Xia.(2017)Multi-view 3d object detection network for autonomous driving. [Online]. Available: https://ieeexplore.ieee.org/document/8100174

[4]Y.Zeng,Y.Hu,S.Liu,J.Ye,Y.Han,X.Li,andN.Sun.(2018) Rt3d:Real-time3-dvehicledetectioninlidarpointcloudfor autonomous driving. [Online]. Available: https://ieeexplore.ieee.org/document/8403277

[5] S. Shi, X. Wang, and H. Li. (2019) Pointrcnn: 3d object proposal generation and detection from point cloud. [Online]. Available: https://ieeexplore.ieee.org/document/8954080

[6]D.Xu,D.Anguelov,andA.Jain.(2018)Pointfusion:Deep sensor fusion for 3d bounding box estimation. [Online]. Available:https://ieeexplore.ieee.org/document/8578131

[7]B.Yang,W.Luo,andR.Urtasun.(2018)Pixor:Real-time 3d object detection from point clouds. [Online]. Available: https://ieeexplore.ieee.org/document/8578896

[8]B.Li,T.Zhang,andT.Xia.(2016)Vehicledetectionfrom 3d lidar using fully convolutional network. [Online]. Available:https://arxiv.org/abs/1608.07916

[9]A.Geiger,P.Lenz,andR.Urtasun.(2012)Areweready for autonomous driving? the kitti vision benchmark suite. [Online]. Available: https://ieeexplore.ieee.org/document/6248074

[10] R. Girshick. (2015) Fast r-cnn. [Online]. Available: https://arxiv.org/abs/1504.08083

[11]S.Ren,K.He,R.Girshick,andJ.Sun.(2015)Fasterr-cnn: Towards real-time object detection with region proposal networks. [Online]. Available: https://arxiv.org/abs/1506.01497

[12]J.Redmon,S.Divvala,R.Girshick,andA.Farhadi.(2016) You only look once: Unified, real-time object detection. [Online]. Available: https://ieeexplore.ieee.org/document/7780460

[13]M.Simon,S.Milz,K.Amende,andH.-M.Gross.(2018) Complexyolo: An euler-region-proposal for real-time 3d object detection on point clouds. [Online]. Available: https://arxiv.org/abs/1803.06199

[14]A.Bochkovskiy,C.-Y. Wang,and H.-Y. M.Liao.(2020) Yolov4: Optimal speed and accuracy of object detection. [Online].Available:https://arxiv.org/abs/2004.10934

[15] Y. Zhou and O. Tuzel. (2018) Voxelnet: End-to-end learningforpointcloudbased3dobjectdetection.[Online]. Available:https://ieeexplore.ieee.org/document/8578570

[16] J. Redmon and A. Farhadi. (2016) Yolo9000: Better, faster, stronger. [Online]. Available: https://arxiv.org/abs/1612.08242

[17]C.-Y.Wang,H.-Y.M.Liao,I.-H.Yeh,Y.-H.Wu,P.-Y.Chen, and J.-W. Hsieh. (2019) Cspnet: A new backbone that can enhance learning capability of cnn. [Online]. Available: https://arxiv.org/abs/1911.11929

[18]D.Misra.(2019)Mish:Aselfregularizednon-monotonic activation function. [Online]. Available: https://arxiv.org/abs/1908.08681

[19] K. He, X. Zhang, S. Ren, and J. Sun. (2015) Spatial pyramidpoolingindeepconvolutionalnetworksforvisual recognition. [Online]. Available: https://arxiv.org/abs/1406.4729

[20] S. Liu, L. Qi, H. Qin, J. Shi, and J. Jia. (2018) Path aggregation network for instance segmentation. [Online]. Available:https://arxiv.org/abs/1803.01534

[21] J. Redmon and A. Farhadi. (2018) Yolov3: An incremental improvement. [Online]. Available: https://arxiv.org/abs/1804.02767

[22] T. DeVries and G. W. Taylor. (2017) Improved regularizationofconvolutionalneuralnetworkswithcutout. [Online].Available:https://arxiv.org/abs/1708.04552

[23] G. Ghiasi, T.-Y. Lin, and Q. V. Le. (2018) Dropblock: A regularizationmethodforconvolutionalnetworks.[Online]. Available:https://arxiv.org/abs/1810.12890

[24]H.Rezatofighi,N.Tsoi,J.Gwak,A.Sadeghian,I.Reid,and S.Savarese.(2019)Generalizedintersectionoverunion:A metric and a loss for bounding box regression. [Online]. Available:https://arxiv.org/abs/1902.09630

[25]Z.Zheng,P.Wang,W.Liu,J.Li,R.Ye,andD.Ren.(2019) Distanceiou loss: Faster and better learning for bounding box regression. [Online]. Available: https://arxiv.org/abs/1911.08287[26]D.P,Kingma,andJ. Ba. (2017) Adam: A method for stochastic optimization. [Online].Available:https://arxiv.org/abs/1412.6980

©
Page721
2022, IRJET | Impact Factor value: 7.529 | ISO 9001:2008 Certified Journal |

Turn static files into dynamic content formats.

Create a flipbook