Review on Arduino-Based Face Mask Detection System

Page 1

International Research Journal of Engineering and Technology (IRJET) e-ISSN: 2395-0056

Volume: 09 Issue: 10 | Oct 2022 www.irjet.net p-ISSN: 2395-0072

Review on Arduino-Based Face Mask Detection System

1, Tejas Lilhare2 , Akash Koli3 , Shailesh Patle4

Department of Information Technology, JD College of Engineering and Management Nagpur - 441501, DBATU Autonomous, Lonere, Maharashtra, India. (Professor Anuja Ghasade, Department of IT, JDCOEM, Nagpur, 441501) ***

Abstract – In several nations around the world, the COVID19 pandemic's emergence has had an ongoing effect since 2019. The Face-Mask Detection has Facemask detection has achieved great advancements in the field of deep learning and image processing. In this Technique we have to use a face mask as a preventive measure for any such viruses, The basic aim of the project is to detect the presence of a face mask on human faces on live streaming video as well as on image, The strategy outlined in this paper was created to prevent people without masks from entering certain locations.(i.e- Office, Mall, University…etc) by detecting the face the sensor sends the signal to the Arduino device that connects to the gate to be open. The System Detect the mask in the real time weather person wear a mask or not. The information provided in this paper, was collected from different sources.

Key Words: Face-MaskDetection,Arduino,DeepLearning, COVID-19.

1. INTRODUCTION

According to World Health Organization (WHO), since December 2019 more than 114 countries suffered from COVID-19 pandemic which has declared as a deadly virus thathasgloballyinfected over120millionpeoplecausing morethan2.50milliondeathstheworldwideasonFeb18, 2021,InIraqsincetheriseofCOVID-19morethan654000 affected case and more than 13000 deaths has been registered, this is due to the insufficient vaccines to overcome this deadly disease to date [1]. Wearing a facemaskduringthispandemicisacriticaldefensiveintimes when social distancing is hard to maintain. Therefore, the many face mask detection and monitoring systems have beendevelopedtoprovideeffectivesupervisionforpublic transportations,hospital,retaillocations,airportsandsports venues.

In the field of image processing, computer vision, and pattern recognition,face detection isfirststep for various applicationsthatdependsonfacialanalysisalgorithmsfor identifying, and recognizing human faces, and also to capturingfacialmotionsonfacesindigitalimages,including the face recognition, face alignment, face verification, age recognition, face modelling, face authentication, access control,forensics,andhuman-computerinteractions.Face relighting, facial tracking, head pose tracking, facial

expressionrecognition,genderrecognition,andotherfacedetectionbasedapplications[2].

After the arise of Covid-19, Face-Mask detection has the widelyconsideredaproblemintheimageprocessingfield. Thistechnologyiscurrentlymoreappropriatebecauseitis appliedtodetectfacesandidentifypeoplewearingmasksin images,videos,andalsoinreal-timevision.Byusingdeep learningandconvolutionneuralnetwork(CNN)techniques, itbecomespossibletoachievehighaccuracyresultsinimage classification and object detection applications. The proposed system in this paper uses deep learning, TensorFlow, Keras, and OpenCV which are used as image classifiertodetectface-maskandsendsasignaltoArduino devicesthatcontroltheopenandcloseofthedoor.

2. FACE DETECTION OVERVIEW

Face detection may be a technique for recognizing or confirmingsomebody'sidentitybyviewingtheirface.Face recognitionsoftwareisidentifypeopleinpictures,videos,or in real-time. 40 Over the past 60 years as shown in Fig-1, face detection methods widely employed in various industries and have benefitted from the improvements duringthistechnologyandtheseincludeimprove,border control,retail,mobiletechnologyandbankingandfinance[3, 4,5,6].

1964: Bledsoe did a facial programming experiment.Theyimaginea semi-automaticinput method, in which the operators enter twenty differentmeasures,suchasthescaleofthemouth andeyes

1977: 21 new markers were added to the Bledso 1964 system to enhance it (i.e., the width of lips, eyescolor,andhaircolor).

1988:computersciencewasaccustomedimprove previously used computational methods that exposed multiple flaws. Mathematics (“linear algebra”)areusedtoviewsymbolsuniquelyandto searchoutthesimplestwaytosimplifyandmodify themindependentlyofhumanmarkers.

1991: EIGENFACES which was the primary successful techniques utilized in automatic face

©
| Page1022
2022, IRJET | Impact Factor value: 7.529 | ISO 9001:2008 Certified Journal

International Research Journal of Engineering and Technology (IRJET) e-ISSN: 2395-0056

Volume: 09 Issue: 10 | Oct 2022 www.irjet.net p-ISSN: 2395-0072

recognition technology, that depends on the statistical Principal component analysis (PCA) method,WasdevelopedbyPentlandandTurkofthe MassachusettsInstituteofTechnology(MIT)

 1998: Face recognition technology “FERET the program” developed by the Defense Advanced Research Projects Agency (DARPA), created a database of 2500 images for 900 persons of deferentageandgender.

 2005: The Face Recognition Grand Challenge (FRGC)wascreatedtopromoteandimproveface Generally,allfacedetectionsystemusesdatasetof images for testing, evaluating and comparing the systemaccuracyisverifyingoridentifyindividuals isshownintable1[4].

2011: using deep learning and machine learning techniques that depend on artificial neural networks,enablesthesystemtoselectapointfora comparison in large databases. • 2014: The Facebook'sinternalalgorithm,Deepface,itallows to identify faces. According to the social network, theprocesscomesclosetomatchingtheoutputof thehumaneyeinapproximately98%ofimages.

2017: Apple launched a facial recognition technologyinit'supdates,anditsusehasexpanded to retail and banking. • 2017: Selfie Pay is facial recognition system for online transactions developedbyMasterCard.

In2018,Chinesepoliceuseasmartmonitoringthe systemfocusedonlivefacialrecognitiontoarresta suspectof"economiccrime"ataconcertwherehis face was recognized in a crowd of 60,000 people afterbeingidentifiedinanationaldatabase.

Theidentificationoffacemasksmaywellbeadifficulttask fortheexistingproposedfacedetectormodels.Asallnormal face detections systems, face-mask detection system depends on evaluating and comparing the Face detected withindatasetsforfindingthefacesodeterminingwhether the person wear a mask or not. the data utilized in mask detection model consists of categories: (1) without a face masks(2)withface-Mask,asshownintable2.

From 2019, People who want to purchase a new phoneinChina will nowagreetohavetheirfaces scannedbytheoperator

Figure1.

Primarystagesinthehistoryoffacerecognition

3. CONVENTIONAL NEURAL NETWORK

Convolutional Neural Network (CNN) is a Deep Learning algorithm that have the ability of assigning biases and weightstodifferentobjectsinanImageandonbasisofthe sameitcandifferentiateoneimagefromanother.Itconsists ofprocessingdifferentlayersofImageDeepLearning(DL)is basicallyasubpartofMachineLearning(ML)modelwhich involvesalgorithmsthatconcernedwithalgorithmsinspired bythestructureandfunctionofthebrainandusemultilayer neuralnetworkscalledANN

©
Page1023
2022, IRJET | Impact Factor value: 7.529 | ISO 9001:2008 Certified Journal |

International Research Journal of Engineering and Technology (IRJET) e-ISSN: 2395-0056

Volume: 09 Issue: 10 | Oct 2022 www.irjet.net p-ISSN: 2395-0072

4. ARDUINO

Arduino is a open-source platform used for making electronicsproject.Arduinoconsistsofbothaphysicalthe programmable circuit card and a chunk of software or Integrated Development Environment that runs on your computer are accustomed write and upload code to the physicalboard.

TheArduinoplatformhasbecomequitepopularpeoplejust starting out with electronics, and permanently reason. Unlike most previous programmable circuit boards, the Arduinodoesn'tneedaseparatepieceofhardwaresoasto loadnewcode on the board you'll be able tosimplyuse a USBcable.TheArduinoIDEusesasimplifiedversionofC++ making it easier to be told to program. Finally Arduino providesaregularformfactorthatbreaksoutthefunctions ofthemicrocontrollerintoamoreaccessiblepackage.

TheproposedmethodhasbeendesignedinPythonwhichis connected by a USB to an Arduino microcontroller. It requires to possess PySerial software, which may be a PythonAPImoduleusesforreadingandwritingserialdata fromArduinoortheotherMicrocontroller.Itencapsulates theaccessfortheinterfaceandprovidesbackendforPython runningonWindows,OSX,Linux,BSDandIronPython.The modulenamed“serial”automaticallyselectstheacceptable backend[17,18,19].PySerialhasmanyfeaturessuchas:

 Same class-based interface on all supported platforms

 It Access to the port settings through Python propertiesinaSystem

 Supportforvariousbytesizes,stopbits,parity,and flowcontrolwithRTS/CTSand/orXon/Xoff

 Workingwithorwithoutreceivingtimeout

 FilelikeAPIwith“read”and“write”

5. METHODOLOGY

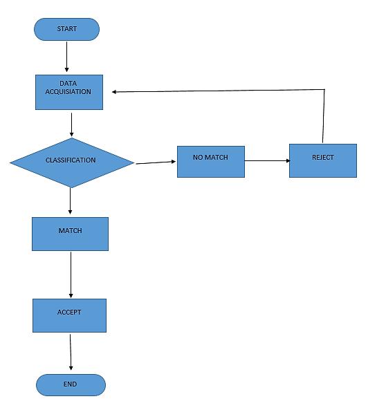
Facedetectorscanguesswherefacialcharacteristicslikethe mouth,jawline, eyes,nose, andeyebrowsarelocated.The detector aids in distinguishing the target region (TG) The TGistakenfromfacialpictures. Thefeaturesarelabeled. The model uses several phases that the following description:

:

Step1.FaceAcquisition

- Face acquisition is the method that capturing impulses indicating gauge actual physical circumstances and transforming the resulting samples into digital numeric values that a system can manipulate. Data systems, also knownasDAS,DAQ,orDAU,typicallytransformanalogue waveformsintodigitalvaluesforprocessing.Thefollowing aresomeoftheelementsofdataacquisitionsystems:

Step2.Classification

:-TheArduinoboardnowacceptsthesignalfromthesensor andcheckstoseeifthegivencriteriaaretrueorfalse.Asa further step, this Arduino transmits a signal to a different sensor.

© 2022, IRJET |
| ISO 9001:2008 Certified Journal | Page1024
Impact Factor value: 7.529

International Research Journal of Engineering and Technology (IRJET) e-ISSN: 2395-0056

Volume: 09 Issue: 10 | Oct 2022 www.irjet.net p-ISSN: 2395-0072

Step3.MatchORNotMatch

:-TheArduinowilldecidewhetherornotitispermissible oncetheclassificationhasbeencompleted.

Step4.AcceptORReject

:-Inthisphase,ifthepersoniswearingamask,accesswill bepermitted;ifnot,protocolwillpreventthatpersonfrom entering.

Step5.FutureScope

:-Recently,thewearingoffacemasksinpublicplaceshas beenmadelegalinmorethanfiftynationsthroughoutthe world, just as it is in supermarkets, public transportation, offices, and other places. Retailers frequently employ software to track customer traffic into their stores. They might also be interested in measuring the impact of advertisements and digital displays, thus we want to enhanceourfacemaskrecognitiontechnologyandmakeit availableasanopensourceproject.

The system requirement

Thesearethesoftware’sandhardware’srequirestorunthe system.

1. SoftwareRequirement a) Python:3.4andnewer b) PySerialotensorflow>=1.15.2 c) keras==2.3.1

6. CONCLUSIONS

Tomitigatethespreadofpandemicmeasuredmustbetaken. Totrain,validate.Theperformanceofthedesignedmethod relies on efficiency of the exploited face and face- feature detectors. In the present study wearing glacces had no Negative effect. The use of rigid mask seems preferable becausetheyreducedpossibilitiesofwrongpositioningon theface.

REFERENCES

[1] Covid-19FaceMaskDetectionUsingTensorFlow,Kera andOpenCV https://ieeexplore.ieee.org/stamp/stamp.jsp?arnumber =9342585

[2] RealTimeFace-maskDetectionwithArduinotoPrevent COVID-19Spreading https://journal.qubahan.com/index.php/qaj/article/vie w/47[Accessed4April2021].

[3] COVID-19: Face Mask Detection using CNN model to detect if a person is wearing a face mask or not with yourwebcam.

[4] Face Mask Detection”, Kaggle.com, 2020. [Online]. Available.

[5] “TensorFlowWhitePapers”,TensorFlow,2020.[Online]. Available:

[6] Saman M. Almufti, Ridwan Marqas, Tamara saad Mohamed, “Real Time Face-mask Detection with Arduino to Prevent COVID-19 Spreading”, https://www.researchgate.net/,Article·April2021.

[7] WalidHariri,“EfficientMaskedFaceRecognitionMethod During The Covid-19 Pandemic ”, https://orcid.org/, December12,2020.

[8] WasanaBoonsong,NarongritSenajit,PiyaPrasongchan, “ Contactless Body Temperature Monitoring of InPatient Department (IPD) Using 2.4 GHz Microwave Frequency via the Internet of Things (IoT) Network”, https://www.researchsquare.com/,13Apr,2021.

BIOGRAPHIES

SuhasGaidhane B.Tech(IT-Branch) Email.ID:Suhasgaidhane123@gmail.com

©
Page1025
2022, IRJET | Impact Factor value: 7.529 | ISO 9001:2008 Certified Journal |
g)
h)
a) Camera:ESP32
b) Computer
Arduino c) Relay d) SlideDoor e) ServoMotor f) IRSensor
d) imutils==0.5.3 e) numpy==1.18.2 f) Opencv-python==4.2.0.*
matplotlib==3.2.1
scipy==1.4.1 2. HardwareRequirement
CAMERA
o

International Research Journal of Engineering and Technology (IRJET) e-ISSN: 2395-0056

Volume: 09 Issue: 10 | Oct 2022 www.irjet.net p-ISSN: 2395-0072

TejasLilhare B.Tech(IT-Branch) Email.ID:Tejaslilhare250@gmail.com

AkashKoli B.Tech(IT-Branch) Email.ID:koli83909@gmail.com

ShaileshPatle B.Tech(IT-Branch) Email.ID:shaileshpatle62@gmail.com

2022, IRJET | Impact Factor value: 7.529 | ISO 9001:2008 Certified Journal |

©
Page1026

Turn static files into dynamic content formats.

Create a flipbook