Design and prototyping of a new SMPS for electrical vehicle

Page 1

International Research Journal of Engineering and Technology (IRJET) e-ISSN:2395-0056

Volume: 09 Issue: 10 | Oct 2022 www.irjet.net p-ISSN:2395-0072

Design and prototyping of a new SMPS for electrical vehicle

Arjan Hussein Fadhil1 , İsmail Topaloğlu1

1Department of Electrical and Electronics, Faculty of Engineering, Çankırı Karatekin University, Çankırı, Turkey

Abstract

This project explains several well-known topologies (the basic building blocks) widely used to design and implement linear andswitchingpowersupplies.Eachtopologyhascommonanduniquecharacteristics,soanexperienceddesignercanchoose themostsuitabletopologyfortheintendedapplication.Thechoicecanbedifficult,soitshouldtakeseveraltimestoestablish abasicunderstandingofthecharacteristics.Thecorrectinitialselectionwillavoidsittingidlyonachassisthatwouldnotbe thebestfortheapplication.Inthiswork,somestructuresusedinSMPSaredescribedindetail,andeachtopologyisdescribed withspecificmathematicalequationsforeachcomponent.Theoutputofthesestructureswasalsoshown.Acomparisonwas madebetweenthetypesofisolatedandnon-isolatedtopologiesandthecharacterizationofvoltagesandcurrentsineachpart of the design. In the end, the simulation was conducted using the Python language, and the practical results of the studied designswerepresentedandmatchedwiththetheoreticalstudy.

Keywords: SMPS,topology,isolatedSMPS

Introduction

SMPS is a system that provides this voltage by using semiconductor switching techniques instead of obtaining the required output voltages with theswitched mode powersupply standard methods (Allan et al.2003; Alfarra etal.2004; Alfarra et al. 2006).OneofthecriticalpointsintheoperationofSMPSisthatitisaswitchedvoltageregulator.Theproductionanddesign of switching voltage regulators are much more complex and costly than linear voltage regulators. Output noise levels of the regulatorareprettyhigh.In addition,the operatingfrequenciesaremuch higher thanthe main frequency (Allan etal.2004; Andersson-SkoldandSimpson2001). Inadditionto thesedisadvantages,theefficiencyoftheswitching voltage regulatorsis relativelyhighandtheoutputvoltageofthelinearvoltageregulatorsshouldbehigherthantheinputvoltage. Incontrast,the output value of the switching regulators can be smaller or larger than the input. Most DC power supplies contain a mains transformer,ahalforfull-branchrectifier,anelectronicfilter,andavoltageregulationcircuit.Thissequenceofoperationina standard power supply is given below. A switched converter consists of a power switching step and a control circuit. The power switching stage provides the power conversion ofthecircuit'sinput voltage (Vin) (Liuand Jiang 2003; Bahreini et al. 2005) The most crucial advantage of SMPS is that it can convert at a very high efficiency compared to standard linear regulators. Moreover, this conversion is achieved by switching a transistor or MOSFET inside the circuit. Another important featureof SMPS powersuppliesisthatthey donotwork asstep-downconverters likelinear regulatorconverters.Thereare threetypesofSMPS(Canagaratnaetal.2006;Kostenidouetal.2007).TheseareBuckConverters,BoostConverters,andstepdown and step-up SMPSs. As their names suggest, these types are SMPSs that can provide input voltage and output voltage belowthatvoltage. Onthe other hand,Amplifiersare SMPSsthatcanprovideanoutputvoltageathighvoltagevalues atthe inputvoltage(Maricq etal.2010) Thisprojectaimsto explainseveral well-known topologiesthatare widelyusedtodesign andimplementaswitchingandlinearpowersupply.

Results and discussion

In this section the simulation of some topologies (Buck, Buck-Boost, and the Flyback) will be presented and the result of simulationwillbediscussed.

Buck Converter simulation results

UsingPythonpowerelectronics(AppendixA)tosimulatetheworkofabuckconverterasshowninFig.1withPWM=30%:

© 2022, IRJET | Impact Factor value: 7.529 | ISO 9001:2008 Certified Journal | Page929
***

International Research Journal of Engineering and Technology (IRJET) e-ISSN:2395-0056 Volume: 09 Issue: 10 | Oct 2022 www.irjet.net p-ISSN:2395-0072

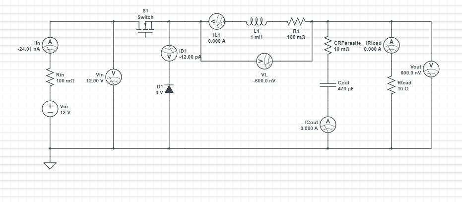
Figure 1: Buckconvertercircuit

After setup the simulation (Appendix B) the the simulation results would be in the folder “C:\pythonpowerelectronics_simulation\Simulations\Buck_Converter” and the name of the file is “InputandOutputVoltages.png”.Fig. 2 shows the output and input voltage for D=30%. The stability time 10ms with overshooting<55%.

Figure 2: Buckconvertersimulatedvoltage.

© 2022, IRJET | Impact Factor value: 7.529 | ISO 9001:2008 Certified Journal | Page930

International Research Journal of Engineering and Technology (IRJET) e-ISSN:2395-0056

Volume: 09 Issue: 10 | Oct 2022 www.irjet.net p-ISSN:2395-0072

ThesimulationresultsfortheinputcurrentareshowninFig.3.

Figure 3: Buckconvertersimulatedinputcurrent. ThesimulationresultsfortheinductorcurrentareshowninFig.4.

Figure 4: Buckconvertersimulatedinductorcurrent

© 2022,
|
Certified Journal | Page
IRJET
Impact Factor value: 7.529 | ISO 9001:2008
931

International Research Journal of Engineering and Technology (IRJET) e-ISSN:2395-0056

Volume: 09 Issue: 10 | Oct 2022 www.irjet.net p-ISSN:2395-0072

ThesimulationresultsforthediodecurrentareshowninFig.5.

Figure 5: Buckconvertersimulateddiodecurrent

Conclusion

Thisstudyprovidedanoverviewofthemostcommonlyusedstructuresandshowedthefeaturesofeach.Acomprehensive studyofthemostimportanttypesofisolatedandnon-isolatedSMPSwaspresented.Mathematicalrelationshipsexplainthe shapeandnatureoftheentirecircuit'svoltagesandcurrentsandeachcomponent.Pythonlanguagewasusedtosimulatethe structuresafterexplainingtheworkingmechanismofeachstructure.Thesimulationresultsshowedaperfectmatchwiththe theoreticalrelationshipsthatdeterminethebehaviorofeachSMPS.

Declarations

Thisstudyispartofamaster'sthesis

References

Alfarra,M.R.,Coe,H.,Allan, J.D.,Bower,K.N.,Boudries,H.,Canagaratna,M.R.,Jimenez,J.L.,Jayne,J.T.,Garforth,A.,Li,S.M. and Worsnop, D. R. 2004. Characterization of Urban and Regional Organic Aerosols in the Lower Fraser Valley Using TwoAerodyneAerosolMassSpectrometers.Atmos.Environ.,38:5745–5758.

Alfarra,M.R., Paulsen, D.,Gysel,M.,Garforth, A.A., Dommen, J., Prevot,A. S.H., Worsnop,D. R.,Baltensperger, U.and Coe,H. 2006. A Mass Spectrometric Study of Secondary Organic Aerosols Formed from the Photooxidation of Anthropogenic andBiogenicPrecursorsinaReactionChamber.Atmos.Chem.Phys.,6:5279–5293.

Allan,J.D., Jimenez, J.L., Williams,P.I.,Alfarra,M. R.,Bower, K.N., Jayne, J. T., Coe, H.and Worsnop, D.R. 2003. Quantitative Sampling Using an Aerodyne Aerosol Mass Spectrometer: 1. Techniques of data interpretation and error analysis. J. Geophys.Res.,108(D3):4091doi:10.1029/2002JD002359

Allan,J.D.,Bower,K.N.,Coe,H.,Boudries,H.,Jayne,J.T.,Canagaratna,M.R.,Millet,D.B.,Goldstein,A.H.,Quinn, P.K.,Weber,R. J. and Worsnop, D. R. 2004. Submicron Aerosol Composition at Trinidad Head, California, during ITCT 2K2: Its RelationshipWithGasPhaseVolatileOrganicCarbonandAssessmentofInstrumentPerformance.J.Geophys.Res.,109 doi:10.1029/2003JD004208.

© 2022, IRJET | Impact Factor value: 7.529 | ISO 9001:2008 Certified Journal | Page932

Andersson-Skold, Y. and Simpson, D. 2001. Secondary Organic Aerosol Formation in Northern European model study. J. Geophys.Res.,106:7357–7374.doi:10.1029/2000JGR900656.

Bahreini, R., Keywood, M. D., Ng, N. L., Varutbangkul, V., Gao, S., Flagan, R. C., Seinfeld, J. H., Worsnop, D. R. and Jimenez, J. L. 2005. Measurements of Secondary Organic Aerosol (SOA) from Oxidation of Cycloalkenes, Terpenes, and m-xylene UsinganAerodyneAerosolMassSpectrometer.Environ.Sci.Technol.,39(15):5674–5688.

Canagaratna, M. R., Jayne, J. T., Jimenez, J. L., Allan, J. D., Alfarra, M. R., Zhang, Q., Onasch, T. B., Drewnick, F., Coe, H., Middlebrook, A.,Delia,A., Williams,L.R.,Trimborn, A. M.,Northway,M. J., DeCarlo, P.F., Kolb,C. E., Davidovits, P.and Worsnop, D. R. 2006. Chemical and Microphysical Characterization of Ambient Aerosols with the Aerodyne Aerosol MassSpectrometry.MassSpectrom.Review.,26:185–222.

Kostenidou, Evangelia, Ravi K. Pathak, and Spyros N. Pandis. "An algorithm for the calculation of secondary organic aerosol densitycombiningAMSandSMPSdata."AerosolScienceandTechnology41.11(2007):1002-1010.

Liu,D.H.,andJ.G.Jiang."HighfrequencycharacteristicanalysisofEMIfilterinswitchmodepowersupply(SMPS)."2002 IEEE 33rdAnnualIEEEPowerElectronicsSpecialistsConference.Proceedings(Cat.No.02CH37289).Vol.4.IEEE,2002.

Maricq, M. Matti, Diane H. Podsiadlik, and Richard E. Chase. "Size distributions of motor vehicle exhaust PM: a comparison betweenELPIandSMPSmeasurements."AerosolScience&Technology33.3(2000):239-260.

International Research Journal of Engineering and Technology (IRJET) e-ISSN:2395-0056 Volume: 09 Issue: 10 | Oct 2022 www.irjet.net p-ISSN:2395-0072 © 2022, IRJET | Impact Factor value: 7.529 | ISO 9001:2008 Certified Journal | Page933

Turn static files into dynamic content formats.

Create a flipbook
Design and prototyping of a new SMPS for electrical vehicle by IRJET Journal - Issuu