Automated Toll Collection System with Vehicle Categorization and Enhanced Security

Page 1

International Research Journal of Engineering and Technology (IRJET) e-ISSN: 2395-0056

Volume: 09 Issue: 10 | Oct 2022 www.irjet.net p-ISSN: 2395-0072

Automated Toll Collection System with Vehicle Categorization and Enhanced Security

Abstract - Now-a-days manual toll collection system has created a problem for managing the traffic at the toll plaza. The number of vehicles is observed to be increasingdaybyday as the population increases in cities. It has become very frustrating waiting in the queues for a long time and that results in unnecessary fuel consumption of the vehicles. The present scenario is responsible for slow toll collection process and huge wastage of time. So, in order to solve the current issue of manual toll collection system, we have decided to implement Automated Toll Collection System which will reduce the manual collection of tolls and finally help the vehicle pass smoothly without any wastage of time, avoid congestion on roads and also reduce needless noise pollution due to vehicle honking. We strongly believe that after the implementation of our project, it will bring a vast change in the current scenario and help towardsfuture.Ourmethodwas able to greatly reduce the time taken by 54 seconds at the existing toll plazas by implementing lane categorization and lane segmentation.

Key Words: TollPlaza,RFID,8051,ESP8266Wi-Fimodule, TrafficCongestion.

1. INTRODUCTION

The Internet of Things (IoT) is a hardware, software, and sensorplatform.Itenablesdatacollection,management,and transmission. From the standpoint of the toll collecting system, vehicle geolocation, and real-time data acquired from deployed IoT infrastructures give a wealth of informationforimprovinguser-friendlysocialservices.

Automatictollcollectionisatechnologythatenablesforthe collecting of toll fees in an automated and computerized manner. Researchers have explored and deployed such a procedureofAutomaticTollPlazainnumerousexpressways, bridges,andtunnels.

ATPcandetermine whether ornota vehicleis registered, and then notify the management center of any violations, debits,orparticipatingaccounts.ThebestfeatureofthisATP system is that it can eliminate toll plaza congestion, especiallyduring peak seasons whentrafficappearsto be higherthanusual.

The RFID technology detects and reads the information storedintheRFIDpassivetagconnectedtothecarusingEM wavesgeneratedbytheRFIDreader.

RFID(Radiofrequencyidentification)isarapidlygrowing field of automated identification that is currently being examined for improving data handling procedures, complementingexistingdatacapturetechnologiessuchas barcodinginmanyways.

ThesuggestedAutomatedtoll collectingsystemismoving forward after combining IoT and RFID technologies with otherimportantsoftware-hardwaremodules.

When a vehicle passes through the toll gate, the scanner detects the RFID tag's incoming frequency of roughly 125 kHz and reads a unique RFID number provided by the government authority, debiting the toll amount from the connectedbankaccount.

2. Methods of Toll collection System

2.1

Manual Toll Collection:

The toll iscollectedmanually wherea toll collectorstands andacceptsthecashfromthedriverandtheinformationis fedonthespotinthecomputerandthenthetollreceiptis generated.

2.2

Electronic Toll Collection:

This system also is human-less however it involves electronicmachinesthataccepttokensprovidedbythetoll agencybooth.

2.3 Automated Toll Collection:

Thewholesystemisautomatedandhuman-less.Itusesatag toidentifythevehicleandthetoll is debitedautomatically fromthebankaccountasthevehiclepassesthroughthetoll gate.

3. LITERATURE SURVEY

P.Arokianathanetal.[1]developedamodelofanautomatic toll booth with theft detection system where the user is supposedtoenterthesourceanddestinationandthenheis routedtothepaymentmethodwhichstillremainsatimeconsumingprocess.Butthemajoradvantageinthispaperis that the theft detection system which was incorporated helpstocatchastolencarwhenitcomesatthetollplaza.

SabbirAhmedetal.[2]developedamodelofatollcollection systemwhichusesRFIDwhichhelpstoreducetheamount

©
| Page695
2022, IRJET | Impact Factor value: 7.529 | ISO 9001:2008 Certified Journal
Anuj Patel1 , Avula Venkata Vamsi2 , Dhruva Uplap3, G Sai Ritish4 1,2,3,4Student, School of Electronics Engineering, Vellore Institute of Technology, Tamil Nadu, India ***

International Research Journal of Engineering and Technology (IRJET) e-ISSN: 2395-0056

Volume: 09 Issue: 10 | Oct 2022 www.irjet.net p-ISSN: 2395-0072

ofmanuallaborrequiredincollectingthetolltax.Butthere was no system to verify whether the RFID which is being scanned belongs to that particular vehicle only which has entered the toll plaza. So, this remains as a major disadvantageofthemodelproposedbythem.

Chintaman Bari et al. [3] examined the existing toll plaza present at the Ghoti Toll Plaza in Nashik, India. They concludedbysayingthattheelectronictollcollection(ETC) systemreducedthedelaycausedbymanualtollcollection (MTC)systemby95%.

Rajiv Israni et al. [4] implemented an automatic toll collection system for the current problem of manual toll collection. The main technology followed by him is Image processingtechnique.ThistechniquefollowsOCR(Optical characterrecognition)toextractthelicenseplate number fromavehiclethroughcamera.Afterextractingthedataby image processing, it is searched in data base whether it’s validorunregistered.Ifitisavalidregisternumber,thetoll amount is directly detected and the vehicle is allowed to pass.

RaedAbdullaetal.[5]designedanElectronicTollCollection system using RFID Technology and IoT. When a vehicle entersintothetolltheRFIDtagisscannedandIoTisusedto transmit data and send to main office by cloud. Here a differentmodelisproposedbyauthorthatbarriergatesare opened and do not close for the valid registers. So that in average6softimethevehiclepassesthroughthetollwhich consumeslotoftime.

MavikPateletal.[6]hasusedRFIDandFASTaginorderto reducethewaitingtimeforvehiclessinceotherwisethere are very long queue. This paves a way out for a greener solution,alsodecreasingthecarbonemissionsbutthereisa riskandsoweneedtodoubleverify,ifavehiclehasactually paidthetollamount.

KavyashreeMetal.[7]havedevelopedandautomatictoll collection system using RFID tags. They have also implementedGPSandGSM modules.Thesemoduleswere usedtodetectvehicleaccidents,whichcanfurtherbeused for vehicle theft detection, an SMS app has been used to notifythesevehicleaccidentsandtheft.

DeepashreeKetal.[8]haveimplementedanautomaticToll CollectionsystemincludingRFIDtags.Here,theauthorhas giventheflexibilityofpaymentfortheuserattoll,including option like credit card and google pay. This can be implemented by the govt since this will also reduce the pollutionofthecountryonoverallandreducethequeuesin TollPlaza’s.

4. METHODOLOGY

The proposed research is predominantly dependent upon Internet of Things (IoT) technology. This project was

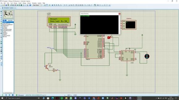
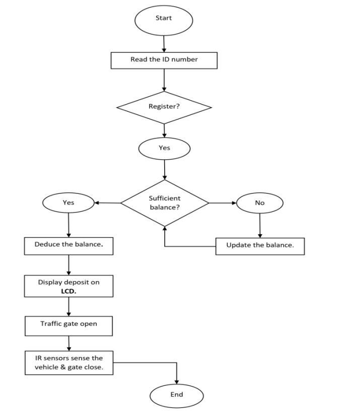
completedusingtheCprogramminglanguageandthematrix technique. Sensors, 8051 microcontroller, RFIDs, breadboards,wires,resistors,andothercomponentsarealso employed.Whenthefirstvehicleapproachesthetollplaza, thesensordetectsit,accordingtotheproject'sflowdiagram. Now,theusermayinserttheircardintotheRFIDmodule, andifthecardislegitimate,RFIDwillverifythebalanceand guarantee that the card has adequate balance before withdrawingthebalance.Thebarwillopenandthecarwill beabletogoafterthepaymentisconfirmed.Ifthecardis not valid, it displays a notice stating that it cannot be accessibleunlessthe driver inputsa legitimatecard. Once thedriverentersavalidcard,itisimmediatelyaccessedand functional. If the card's balance is insufficient, a message appearsonthescreeninstructingtheusertorechargethe balance; after the balance has been recharged and the paymenthasbeencleared, thebarwill open,allowingthe vehicletodrivethroughtheTollGate.

4.1 Research Instrumentation:

RFIDismostlyusedfordatareadingandidentification.RFID is made up of two components: an RFID tag and an RFID reader. RFID is a popular instrument that can be found in anyroboticslabandelectrical store,anditisinexpensive. There are two types of RFID tags: Active RFID tags and PassiveRFIDtags.TheRFIDreaderusestwocomponents:a transponder and transceiver that help read data. The transponder is used to identify the item, while the transceiverisusedtoreadthevalue.Themajordifference between a transponder and a transceiver is that a transceiver is a passive tag, whereas a transponder is an activetag.Apassivereadercalledatransceivercandetectan activetagtransponderfromhundredsofmetersawaysince ithasitsownminibatteryandanantennawithanelectronic Microchip.Oneoftheprocessesforautomaticallyidentifying objectsandreceivingdataisRFID.Thetransceiverusesits appropriateantennatoconnectwiththetag.Inrecentyears, extensive usage of radio frequency detection has been discovered,andithasbeenthefocusofdevelopment.

ESP8266:TheESP8266Wi-FiModuleisaself-containedSOC withaninbuiltTCP/IPprotocolstackthatcanprovideaccess toyourWi-Finetworktoanymicrocontroller.TheESP8266 may either host an application or offload all Wi-Fi networkingfunctionalitytoaseparateapplicationprocessor.

2*16LCDDisplay:Therearesixteencharactersperlineand twolinesinanLCD(liquidcrystaldisplay).Ithasaparallel interfaceandutilizes14or16pins.Theoperatingvoltage mustbebetween4.7to5.3volts.

IR Sensor: An infrared (IR) sensor is a type of electrical gadget that detects and measures infrared radiation in its surroundings.Itcandetectmotionaswell asmeasurethe heatofanitem.Ithasadetectionrangeof2to40cm.

OtherComponentsused:LED’s,ResistorsandCapacitor’s.

© 2022, IRJET | Impact Factor
7.529 | ISO 9001:2008 Certified Journal | Page696
value:

International Research Journal of Engineering and Technology (IRJET) e-ISSN: 2395-0056

Volume: 09 Issue: 10 | Oct 2022 www.irjet.net p-ISSN: 2395-0072

4.2 Proposed Model:

Ifwelookatourproject'sworkflowdiagram,wecanseethat whenavehicleentersthetollplaza,thesensordetectsthe vehicle,andtheRFIDmodulereadstheidnumbertoseeif it's registered or not. If the card is registered, the RFID modulechecksthebalancetoseeifit'ssufficient,andthen deducesthebalance.Whenthebalancedisplaydepositon the LCD is deduced, the traffic gate opens, the IR sensor detectsthevehicledeparting,andthenthegatecloses.Ifthe cardhasadequatebalance,itcanupdatethebalanceonthe LCD, and if the card is not registered, it cannot be used; however,ifthecardisregistered,RFIDcanreadtheidagain andthesystemmaycontinue.

4.3 Lane Segmentation

We know some vehicles need to have more priority than someothervehicles.Forexample,anAmbulancecarryinga patientwithemergencyneedshavetogothroughtheToll Plaza, since there is a life at stake. For these kinds of situations, we have implemented a Lane Segmentation system,whichallowsvehicleslikeAmbulance,FireBrigade andPoliceJeeptohaveaseparatelane,throughwhichthere isinstantpassforthesevehicles,wehaveassumedLane4 forthiscase.Lane2forcarsandprivatevehiclesalone.Lane 3forHeavyVehicleslikeTrucks.AndLane1forBike’sand ThreewheelerswhichareexemptedfromTollTax.

4.4 Performance of the Model

We put our project model to the test and achieved a remarkable outcome The model will be much more beneficialforourcountry,India.Ourmodelcanobservethat the automobile has been able to identify the purchase as soonasitismade.Theproject'sconceptrequiresnomore than five seconds to process payments and collect information about all automobiles. This model has the capability to store driver information such as name, date, vehiclenumber,time,andidnumber,makingiteasierforthe governmenttolocatevehicleinformation.Ifwecomparethe manual Toll Collection system to our project, we can concludethatourprojecthasamoreoptimumperformance sinceitoperatesatarapidpace.

5. SIMULATION RESULTS

5.1 Car

Figure 2: Circuitdiagramofproposedsetup

© 2022, IRJET | Impact Factor value: 7.529 | ISO 9001:2008 Certified Journal | Page697
Figure 1: FlowchartoftheproposedModel

www.irjet.net p-ISSN: 2395-0072

6. RESULTS AND DISCUSSIONS

The results of the model used in our project6 are on the positiveside.Toexplain,whenavehicleentersthetollplaza andthe driver punchesthe cardinRFID,it readsthedata andtransfersittoanExcelsheetusingtheWIFImodule.It cancollectinformationsuchasthedatethedriverpunches the card, the exact time the payment clears, the driver's originalnamethattheyuseinbankregistration,thevehicle registrationplatenumber,andtheUserId.Incasesomeone's information needs to be recovered, the toll organizer can easilyfinditbygoingthroughtheonlinedatabasewhichhas ahistoryoftransactionsandthelistofusers.Thiswaythe safety of every person’s data can be kept safe and easy to accessincaseofanykindofdisasterordisruption.Whenwe comparedifferentmodelstoourmodel,wecanobservethat our prototype takes less than 120 seconds to transact the amount and display the message, while most of the other modelshavetakenmuchlonger.Eachsecondcounts,bythis way we are saving a lot of fuel and hence, a better thing environmentally.Also,whenthere’slesserfuelconsumption, there’sgoingtobelesserpollutioncaused,andsincenearly 30%ofthepollutioncausedinIndia(source:Wikipedia)is due to vehicles, we presume this is a great step towards reducing it. Using Lane Segmentation in our project has addressedtheneedtogiveattentionincaseofemergencyor disaster.Withthis,theambulancesorFireTrucksorNDMA (nationaldisastermanagementauthority)havetheaccessto fasterwaytothedestination,whichattimescanhavelivesat stake. We have made it easier, faster, safer, more flexible, andtime-savingforIndianstouseE-Toll.

10
2022
© 2022, IRJET | Impact Factor value: 7.529 | ISO 9001:2008 Certified Journal | Page698 Figure 3: Whencarenterstheproposedtollplaza 5.2 Ambulance Figure 3: Whenambulanceenterstheproposedtollplaza 5.3 Excel Database Figure 4: Exceldatabaseforrecords
International Research Journal of Engineering and Technology (IRJET) e-ISSN: 2395-0056 Volume: 09 Issue:
| Oct
Existing Methodology Proposed Methodology Average Time at toll plaza 2min34sec. 1min40sec.
Time
forvehiclesattoll
Table -1:
Comparison
plaza

Figure

International Research Journal of Engineering and Technology (IRJET) e-ISSN: 2395-0056

Volume: 09 Issue: 10 | Oct 2022 www.irjet.net p-ISSN: 2395-0072

[2] S.Ahmed,T.M.Tan,A.M.mondol,Z.Alam,N.Nawaland J. Uddin, “Automated Toll Collection System Based on RFIDSensor,”2019InternationalCarnahanConference on Security Technology (ICCST), 2019, pp. 1-3, doi: 10.1109/CCST.2019.8888429.

[3] C. Bari, U. Gupta, S. Chandra, C. Antoniou and A. Dhamaniya, “Examining Effect of Electronic Toll Collection (ETC) System on Queue Delay Using MicrosimulationApproachatTollPlaza-ACaseStudyof Ghoti Toll Plaza, India,” 2021 7th International ConferenceonModelsandTechnologiesforIntelligent Transportation Systems (MT-ITS), 2021, pp. 1-6, doi: 10.1109/MT-ITS49943.2021.9529325.

[4] RajivIsrani1*,DaminiTichkule2,BhavnaGopchandani3, Vol.-7,SpecialIssue-12,May2019,E-ISSN:2347-2693, JCSE International Journal of Computer Sciences and Engineering

5:

TimeComparisonforvehiclesattollplaza

7. CONCLUSION

ThereisagreatdealoftrafficcongestionsinTollPlaza’s.In India, we have been adopting to FASTag, but it isn’t been incorporatedbymostoftheruralareasyet,wheretheystill use MTC(Manual Toll Collection) which consumesa lotof timeofthepassengers.Toovercomethisissue,hereinthis modelwehaveusedRFIDtechnologytobeabletocompress the timing that one shall wait at a Toll Plaza. We have obtainedanaveragetimeof5.005secondsfortheprocess. Thisifandwhenimplementedbythegovernmentshallmake hugeamountsofdifferencesinthecarbonemissionsofthe country.ThisalsodecreasestheworkloadontheTollPlaza workers who can now help out in case of emergency or transactionfailedorOnlineDatabasecrash.Itisimportantto maintaintheonlinedatabaseanddoregularcheckupsagainst virusandstuff.SincetheworldismovingtowardsfasterToll Collectionsystems,inwhichtheRFIDtechnologyplaysavery importantrole.NHAI(NationalHighwayAuthorityofIndia) hasstartedalatesttechnologyinvolvinghighspeedhighways withtheleastTollPlazawaittimeonrouteDelhitoJaipur. Sometime in the future, Pilotless automobiles will be employedasvehicleinfrastructuretechnologyadvances.The technologyforcollectingtollsonIndianHighwayswillchange dramatically at that time. It's possible that free-flow toll collecting on Highways (no need to stop at the plaza) will becomeareality.

REFERENCES

[1] P.Arokianathan,V.Dinesh,B.Elamaran,M.Veluchamy and S. Sivakumar, “Automated toll booth and theft detectionsystem,”2017IEEETechnologicalInnovations in ICT for Agriculture and Rural Development (TIAR), 2017,pp.84-88,doi:10.1109/TIAR.2017.8273691.

[5] AbdullaR,“Aconceptualstudyoflong-rangeactiveRFID systemforreliabledatacommunication”,InFrontiersof Communications,NetworksandApplications(ICFCNA 2014-Malaysia),InternationalConferenceonIET,2014, pp.1-6.

[6] IOT Based Toll Collection System Using Image Processing,MalvikPatel,BharaviJoshi,KajalBhagatand Hetakshi Desai and Jekishan K. Parmar. International Journal of Computer Engineering & Technology, 9(3), 2018,pp.132–139

[7] RFID based Toll Collection System, Kavyashree M,Mamatha M, Manasa N M, Vidhyashree H E and NagashreeRN.Volume8Issue11InternationalJournal of Engineering Research & Technology (IJERT) ISSN: 2278-0181 Published by, www.ijert.org IETE – 2020 ConferenceProceedings

[8] Tostudytheimplicationsof ElectronicToll Collection System using RFID Technology, Deepashree K. MehendaleandReshmaS.Masurekar.VOLUME-I,ISSUEV ISSN (Online): 2454-8499 INTERNATIONAL RESEARCHJOURNALOFMULTIDISCIPLINARYSTUDIES (IRJMS)

[9] E.Khan,D.Garg,R.TiwariandS.Upadhyay,"Automated TollTaxCollectionSystemusingCloudDatabase,"2018 3rd International Conference on Internet of Things: SmartInnovationandUsages(IoT-SIU),2018,pp.1-5, doi:10.1109/IoT-SIU.2018.8519929.

[10] T.Ahmed,M.M.Hassan,R.Sultana,A.N.AfifandM.S.R. Zishan,"DesignandDevelopmentofLaneManagement and Automatic Toll Collection System," 2021 2nd International Conference on Robotics, Electrical and SignalProcessingTechniques(ICREST),2021,pp.629634,doi:10.1109/ICREST51555.2021.9331186.

©
2022, IRJET | Impact Factor value: 7.529 | ISO 9001:2008 Certified Journal | Page699

Turn static files into dynamic content formats.

Create a flipbook