
International Research Journal of Engineering and Technology (IRJET) e-ISSN: 2395-0056
Volume: 11 Issue: 06 | Jun 2024 www.irjet.net
![]()

International Research Journal of Engineering and Technology (IRJET) e-ISSN: 2395-0056
Volume: 11 Issue: 06 | Jun 2024 www.irjet.net
Prof. A S Phapale1,Atharva Sontakke2,Pranav Mohite3,Siddhi Raina4,Kushagra Shukla5
Abstract In modern society, significant shifts in time management have disrupted the natural sleep cycles of individuals. This has led to insufficient rest, resulting in pervasive drowsiness at any given time of the day. The repercussionsofthisalteredsleeppatternareparticularly evidentinactivitiesdemandingheightenedalertness,such asdriving.Drowsinesshasemergedasamajorcontributor toroadaccidents,withtheCentralRoadResearchInstitute (CRRI)attributingapproximately40%ofsuchincidentsto fatigued drivers. Recognizing the potential dangers, there is a critical need for interventions to mitigate the risks associatedwithdriverdrowsiness.Thispaperoutlinesthe development of a comprehensive drowsiness detection systemthatanalyzesthedriver'seyestatetodeducetheir drowsiness level and issues timely alerts, thus averting potentialthreatstoroadsafety.
Keywords— Drowsiness Detection, Fatigue Detection, Classification, Driver Monitoring System, Road Safety
Driver fatigue and drowsiness pose significant risks to road safety, contributing to a substantial number of accidents worldwide. Recognizing the critical need to address this issue, the Drowsiness Detection System emerges as a sophisticated solution leveraging cuttingedge technologies. This system combines computer vision and machine learning techniques to monitor drivers in real-time, identifying subtle signs of drowsiness and fatigue. By employing facial recognition and eye-tracking algorithms,thesystemanalyzeskeyindicatorssuchaseye closure duration and head movements. The objective is to provideanearlywarningmechanismthatpromptsdrivers to take corrective action, preventing potential accidents causedbyimpairedalertness.Thisresearchcontributesto the advancement of intelligent transportation systems, aiming to create a safer driving environment and reduce theincidenceofaccidentsassociatedwithdrowsydriving. As the Drowsiness Detection System becomes an integral part of vehicle safety technology, it holds the promise of significantlyenhancingroadsafetyandsavinglives.
Machine learning focuses on the development of modelsandprogramswhichwhenprovidedwithdata can makeobservationsandlearnforthemselves.Nowadayswe have cameras that produce high-quality images on which the machine learning algorithms can be applied and also we have computation power at our disposal because of whichwecanapplyittosolvereal-worldproblems.Inthis paper, we propose a practical implementation of these algorithms to build a technology to provide safety to
drivers who drive vehicles at night. According to Vandana Sainiet.al.,around20%ofallaccidentsarefatigue-related and around 50% on certain roads[1]. So, driver fatigue contributesasignificantproportiontoallroadaccidents.
Drowsiness is a state of reduced wakefulness and alertnessthatcanleadtoastrongdesiretofallasleep.Itis often characterized by a feeling of fatigue, difficulty concentrating, heavy eyelids, and a decreased ability to perform cognitive and physical tasks effectively. Drowsiness is a natural physiological response to various factors, including inadequate sleep, extended periods of wakefulness, certain medications, and underlying medical conditions.
Drowsiness is different from normal tiredness in thatitspecificallyreferstothefeelingofbeingontheverge of falling asleep even when you're trying to stay awake. It can become dangerous if it occurs while performing tasks that require high levels of attention, such as driving or operatingheavymachinery,asitcanimpairreactiontimes andincreasetheriskofaccidents.
Sleep-deprived drivers responsible for 40% of roadaccidents,saytransportofficials.Insituationswhere drowsiness becomes chronic or severely impacts daily functioning,itmightbeasymptomofasleepdisorderlike sleep apnoea, narcolepsy, or insomnia. Addressing the underlying causes of drowsiness is important for maintaining overall well-being and ensuring safety in variousactivities.
PaperTitle-EarlyIdentificationandDetectionofDriver DrowsinessbyHybridMachineLearning
Description- The research in this field focuses on four types of fatigue detection. The first is made up of the conductors' physiological signals, such as electroencephalogram(EEG),electrocardiograph (ECG), and electrocardiogram (EOG). This category gives good results, but getting these signals is usually very complicatedandlaborious
Paper IoT-Based Smart Alert System for Drowsy Driver Detection
Description-Upon successful integration of the Pi Camera ModelV2withtheRaspberryPi3,continuousrecordingof the driver's facial movements is initiated. This research

Volume: 11 Issue: 06 | Jun 2024 www.irjet.net p-ISSN: 2395-0072
primarily concentrates on assessing driver behavior and measuringcollisionseverity,asdetailedinthesubsequent sections. The Raspberry Pi 3 Model B and Pi Camera modules play a crucial role in accurately computing the Eye Aspect Ratio (EAR) by consistently capturing facial landmarksthroughdesignatedfaciallandmarkpoints.
Paper Title- Driver Drowsiness Detection by Applying DeepLearning
TechniquestoSequencesofImages
Description-Thedrowsinessdetectionsystemdevelopedin this study is an integral part of a driver-centric Advanced Driver Assistance System (ADAS) [25,26]. This system operates within specific constraints: early detection and minimizing false positive occurrences. The core concept revolves around alerting the driver exclusively during genuine instancesoffatigue to preventunnecessary alerts thatmightleadtodriverdisengagementduetofrustration.
Paper Title- A Deep Learning Approach To Detect Driver Drowsiness
Description- Besides the reported accuracy, some issues were identified during testing of the alternative approach that combines deep learning and fuzzy logic. These problems were particularly noticeable in tests involving videos of a young Asian man wearing glasses, specifically subject.
Paper Title: "Driver Drowsiness Detection by Applying DeepLearningTechniquestoSequencesofImages"
Description: Focused on a driver-centric Advanced Driver Assistance System (ADAS), this study aims for early detection and minimizing false positives. The research appliesdeeplearningtechniquestosequencesofimagesto developadrowsinessdetectionsystemasapartofADAS.
Paper Title: "A Deep Learning Approach To Detect Driver Drowsiness"
Description: This paper discusses a drowsiness detection system's development, focusing on its integration into an Advanced Driver Assistance System (ADAS). The study revolves around alerting the driver exclusively during genuine instances of fatigue, minimizing false positives to preventdriverdisengagement.
Paper Title: "Machine learning-based Drowsiness DetectionSystemUsingFacialFeatures"
Description: This research introduces a machine learningbased drowsiness detection system that utilizes facial features. By employing Open CV for facial landmark detection and gaze estimation, the system extracts key features such as eye aspect ratio (EAR) and mouth aspect ratio(MAR)forinputtothemachinelearningmodel.
The proposed drowsiness detection system consists of three main stages: data collection, feature extraction, and machinelearningmodeldevelopment.
Data Collection : A diverse dataset of facial images is collected, featuring drivers in various drowsiness states, lighting conditions, and driving scenarios. The dataset is labeledwithdrowsinesslevelsrangingfromfullyawaketo highly drowsy, enabling the model to learn the complex patternsassociatedwithdrowsinessonset.
Feature Extraction : Open CV is employed for facial landmark detection, gaze estimation, and eye closure detection. Key facial features, such as eye aspect ratio (EAR)andmouthaspectratio(MAR),arecalculatedbased onthe detectedlandmarks. Thesefeaturesserveasinputs tothemachinelearningmodel.
Machine Learning Model: – A machine learning algorithm, such as Support Vector Machines (SVM) or Convolutional Neural Networks (CNN), is trained on the extracted features.Themodellearnstodifferentiatebetweenawake and drowsy states based on the patterns in the feature space. After training the machine learning model, it is tested on both synthetic and real-world datasets that simulatevariousdrivingconditions.
Output – After all steps, driver detection system becomes readytouse.
The application of the Drowsiness Detection System is paramount in addressing the pervasive issue of driver fatigue across diverse transportation domains. Embedded within automotive safety systems, this technology serves asavigilantguardian,continuouslymonitoringthedriver's level of alertness during travel. Its seamless integration into vehicles, whether personal or commercial, enhances road safety by providing real-time alerts when signs of drowsiness are detected. Beyond private transportation, the system extends its reach to public transportation networks,whereprofessional drivers operating busesand trains can benefit from an additional layer of safety assurance.Intheaviationsector,theDrowsinessDetection System finds application in mitigating the risks associated with fatigue among pilots during long flights or critical flightphases. Furthermore, itsdeploymentin securityand surveillance settings ensures the attentiveness of operators,contributingtooverallsituationalawareness.As a proactive measure, the system is instrumental in longdistance travel scenarios, helping reduce the likelihood of accidentsattributedtodriverfatigue.Theversatilityofthis technology encompasses its incorporation into Intelligent Transportation Systems (ITS) and collaboration with existing driver assistance systems, positioning the International Research Journal of

International Research Journal of Engineering and Technology (IRJET) e-ISSN: 2395-0056
Volume: 11 Issue: 06 | Jun 2024 www.irjet.net p-ISSN: 2395-0072
Drowsiness Detection System as a cornerstone in the multifaceted effort to enhance road safety across various modesoftransportation.

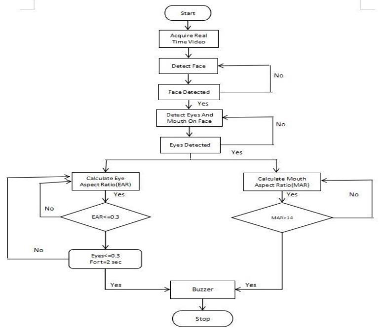
C. FLOW DIAGRAM

I)IMPLEMENTATION
TheDrowsinessandYawnDetectionsystemusingfacial landmarks,leveragingthedliblibrary for facedetection and landmark prediction. The code utilizes various libraries, including OpenCV for computer vision tasks, dlib for facial analysis, and imutils for handling video streams. The playsound library is employed for playing alert sounds, and the time module is used for timerelated operations.
Two essential functions are defined within the code: eye_aspect_ratio and mouth_aspect_ratio. These functions compute the eye and mouth aspect ratios based on the distances between specific facial landmarks.
The implementation sets threshold values such as eye_ar_thresh and mouth_ar_thresh to determine conditions for triggering drowsiness and yawn alerts. Additionally, parameters like look_forward_duration, control the duration for "look forward" alerts and the eye_ar_consec_frames. mouth_ar_consec_frames of consecutive frames required to trigger drowsiness and yawnalerts.
The face detection process involves initializing a face detector and loading a pre-trained facial landmarks predictor using dlib. The code then sets up a video streamusingOpenCV'sVideoStreammodule.
Counters (COUNTER_EYE and COUNTER_MOUTH) keep trackofconsecutiveframesthatmeettheconditionsfor drowsiness and yawn alerts. A timer (time_face_not_detected) is used to measure the duration without face detection, triggering a "look forward" alert if this duration exceeds the specified threshold.

Fig1.1(Prediction of given datasets)

Volume: 11 Issue: 06 | Jun 2024
The main loop reads frames from the video stream, processes each frame for face detection and facial landmarks, and checks for drowsiness, yawns, and extended periods without face detection. The visual feedback includes rectangles around detected faces and circles around facial landmarks. The system displays relevantalertsontheframe.

vs.Validation loss graph)

Fig1.3(Training vs.Validation accuracy graph)
Thecodeincludesclean-upprocedurestocloseOpenCV windows and stop the video stream when the program is terminated. In summary, the implementation combines facial landmarks and alert mechanisms to identify drowsiness, yawns, and instances where the user needs to look forward based on realtimevideoanalysis.




International Research Journal of Engineering and Technology (IRJET) e-ISSN: 2395-0056
Volume: 11 Issue: 06 | Jun 2024 www.irjet.net p-ISSN: 2395-0072

Fig2.4(State under misdirection)
IV. CONCLUSION AND FEATURE SCOPE
The developed drowsiness detection system, employingmachinelearningandOpenCV,offersatangible solution to a pressing road safety issue. By accurately identifying drowsy drivers and alerting them in real-time, the system contributes to reducing accidents, saving lives, and advancing the field of driver safety technology. The successful implementation of this system holds the potential to transform the way we approach drowsy driving,pavingthewayforsaferroadsinthefuture.
This technology is a big step towards solving the problem of drowsy driving and could save many lives on the road. In the future, we could make it even better by adding more ways to detect sleepiness or by putting it in carstowarndriverswhentheyneedtobemorealert.
[1]A.Altameem,A.Kumar,R.C.Poonia,S.KumarandA.K. J. Saudagar, "Early Identification and Detection of Driver Drowsiness by Hybrid Machine Learning," in IEEE Access, vol. 9, pp. 162805-162819, 2021, doi: 10.1109/ACCESS.2021.3131601.
[2] Anil Kumar Biswal, Debabrata Singh, Binod Kumar Pattanayak, Debabrata Samanta, Ming-Hour Yang, "IoTBased Smart Alert System for Drowsy Driver Detection", Wireless Communications and Mobile Computing, vol. 2021, Article ID 6627217, 13 pages, 2021. https://doi.org/10.1155/2021/6627217
[3] E. Magán, M. P. Sesmero, J. M. Alonso-Weber, and A. Sanchis, “Driver Drowsiness Detection by Applying Deep Learning Techniques to Sequences of Images,” Applied Sciences, vol. 12,no.3,p.1145,Jan.2022,doi:10.3390/app12031145.[Onlin e].Available:https://dx.doi.org/10.3390/app12031145
[4]MadhavTibrewal,AayushSrivastava,Dr.R.Kayalvizhi, 2021, A Deep Learning Approach To Detect Driver Drowsiness,INTERNATIONALJOURNALOFENGINEERING RESEARCH & TECHNOLOGY (IJERT) Volume 10, Issue 05 (May2021),DOI:10.17577/IJERTV10IS050118
© 2024, IRJET | Impact Factor value: 8.226 | ISO