
International Research Journal of Engineering and Technology (IRJET) e-ISSN: 2395-0056
Volume: 11 Issue: 06 | June 2024 www.irjet.net p-ISSN: 2395-0072
![]()

International Research Journal of Engineering and Technology (IRJET) e-ISSN: 2395-0056
Volume: 11 Issue: 06 | June 2024 www.irjet.net p-ISSN: 2395-0072
Shivani Buva1 , Vaishnavi Wadkar 2 , Akanksha Salunkhe 3 , Sakshi Jadhav 4
1234Department of Computer Science and Engineering
1234Dr.V.P.S.S.M’s Padmabhooshan Vasantraodada Patil Institute of Technology , Budhgaon , Sangli , Maharashtra 416304.
Abstract - India faces road traffic congestion in crowded cities, most of deaths due to delayed ambulances. To address this issue, an Intelligent Traffic Signals Control System for Ambulance is proposed. This system uses RFID technologiesto provide blue signals for ambulances, switching signals when they approach. The fully automated system recognizes ambulances and controls traffic signals, saving time during emergencies. This lifesaver project aims to reduce delays and improve ambulance movement in India, a rapidly growing economy.
Key Words: RFID tag , Ambulance , Tracking , Signals
TheAmbulanceTrackingSystemprojectisagroundbreaking initiativeaimingtotransformemergencymedicalservicesby addressingexistingchallenges.Itaimstoreduceresponse times,improvepatientoutcomes,andsetnewstandardsfor technology integration. The project uses probability distributions and heuristic methods to solve problems, incorporating practical rules and techniques. It considers practicality, accessibility, and adaptability to ensure successful implementation and a positive impact on emergencymedicalservices.Theprojectisatrailblazerin integrating advanced technologies into critical healthcare infrastructure,makingit a trailblazerintheintegration of innovationintocriticalhealthcareinfrastructure.
The Intelligent Traffic Signals Control System for Ambulances is a proposed solution to delayed emergency responsetimesinIndia.ThesystemusesRFIDtechnologies toprovideprioritybluesignalsforambulances,dynamically switching traffic signals as they approach. The fully automatedsystemisdesignedtorecognizeambulances in real-timeandcontroltrafficsignalsaccordingly,savingtime duringcriticalemergencies.
TheprojectaimstoimproveambulancemovementinIndia's rapidly growing economy, reducing delays and enhancing theefficiencyofemergencymedicalservices.TheAmbulance Tracking System project aims to set new standards for technologyintegrationinemergencyservices,incorporating probabilitydistributionsandheuristicmethodstoaddress real-world problems. The project prioritizes practicality,
accessibility,andadaptability,makingitatrailblazerinthe field.
The methodology is a systematic approach to problemsolving and solution development. It involves a set of principles,guidelines,andtechniquesthatguidethedesign processfromproblemdefinitiontosolutionimplementation. Inthecaseofanambulancetrackingandtrafficmanagement system,itiscrucialtofollowawell-definedmethodology.
ThismethodologyincludesSystemRequirementsAnalysis, where the goals and objectives are identified, functional requirementsaredefined,andnon-functionalrequirements aredetermined.Theusecasemodellinginvolvesidentifying actorsinvolvedinthesystem,suchasambulancedriversand dispatchers, and modelling various use cases. The architectural design involves designing the overall architecture,includingcomponentslikeambulancetracking devicesandtrafficmonitoringsensors.Thisprocessensures the final system meets the required requirements and objectives.
In this project, we use an ESP 8266 IOT device for connectionbetweenArduinoandsignals.Itintegratedwifi functionality which reduces the need for external components.Arduinoinanambulancetrackingsystemcan be part of a larger solution where the Arduino acts as a microcontroller to interface with various sensors, RFID readers,andothercomponents.RC522RFIDtagandreader areusedtotrackambulances.
We also used 4 LEDs to represent the signal Red, Green, YellowandBlue.Thebluesignalrepresentstheemergency vehicle.Itwillindicateabluesignalapprox1.5kmbefore signal. The Arduino IDE is an open-source software tool usedforwriting,compiling,anduploadingcodetoArduinocompatibleboards.Itprovidesauser-friendlyinterfacefor programmingArduinomicrocontrollers.

International Research Journal of Engineering and Technology (IRJET) e-ISSN: 2395-0056
Volume: 11 Issue: 06 | June 2024 www.irjet.net p-ISSN: 2395-0072

Fig -1:CircuitDiagram

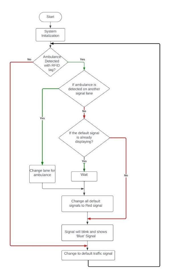
Fig -2:Flowchart
Flowchartcontainsfollowingsteps:
a. System Start: The traffic signal system begins operation and continuously monitors for RFID signals, which are used to identify emergency vehiclessuchasambulances.
b. Detect RFID Signal: ThesystemchecksifanRFID tagthatcorrespondstoanemergencyvehicle(like anambulance)isdetected.
i. IfYes:Proceedtothenextstep.
ii. IfNo:Continuetomonitortrafficnormally.
c. Ambulance Detected: Once an ambulance is detected,thesystemidentifiesthelaneinwhichthe ambulanceiscurrentlytravelingandalsochecksits direction.
d. Change Traffic Signals: The system changes the trafficlightsinthepathoftheambulancetoredin all other directions except the lane where the ambulanceisdetected.Thisensuresallothertraffic ishalted,andthelanefortheambulanceremains clear.
e. Blinking Signal and Blue Sign: Toalertdriversto theemergencysituation,thesystemcanmakethe redsignalsblinkandalsodisplayaBlueSignal.This signalcanservetoalertdriversthatanemergency vehicleispassingandextracautionisneeded.
f. Clear Path for Ambulance: Withtheothersignals turned to red and the ambulance’s lane left as is (likelygreenorturninggreen),theambulancecan proceedwithoutobstructions.
g. Wait for Ambulance to Pass: The system maintains the signal changes until the ambulance haspassedthroughtheintersectionorclearedthe signalzone.
h. Reset Signals: Once the ambulance has safely passedandisnolongerinproximitytothetraffic signals,thesystemresetsallsignalstotheirnormal operationmode.

Fig -3:Controller1

International Research Journal of Engineering and Technology (IRJET) e-ISSN: 2395-0056
Volume: 11 Issue: 06 | June 2024 www.irjet.net p-ISSN: 2395-0072




Inthisworldofbusyroads,trafficsignalplaysthe factorin savingperson’slife.Inthisprojectwearenotonlytriedto provideawaytoambulancebutalsotriedtoprovideaready situationinhospitaltodothetreatmentofpatientintime. Thissystemdetectstheoccurrenceofambulanceandswitch thesignalstoblue.Theentiresystemisautomated,thusit requirelesshumanintervention.“IntelligentTrafficSignals Control System for Ambulance” increase the possibility of saving lives. In future we can do tracking and traffic managementusingDeploytraffic-monitoringdroneswith camerasforrealtimeanalysis.Guideambulancesbasedon aerialdata,adaptingtodynamicconditionsandoptimizing response. also satellite-based tracking to utilizesatellitebased GPS in ambulances for tracking in remote areas. Independent, global coverage, overcoming terrestrial infrastructure limitations for improved emergency response
[1] Prof.T.H.Mohite,NikitaBharatSutar,PratikDushyant Patil , “ Ambulance Tracking with Patient Health Monitoring System Using GPS and GSM Module ”, International Journal of Research Publication and Reviews,May2023.
[2] Amala Stephen, Amal Chandran, Gopika M, Vineeth B Kumar, “ Tracking and Health Monitoring System in Ambulance”,NationalConferenceonSmartSystemsand Technologies,December2021.
[3] RishabhMadani,“SmartTrafficLightControlSystemfor AmbulanceusingIoT”,InternationalResearchJournalof EngineeringandTechnology(IRJET),January2021.

International Research Journal of Engineering and Technology (IRJET) e-ISSN: 2395-0056
Volume: 11 Issue: 06 | June 2024 www.irjet.net p-ISSN: 2395-0072
[4] Prof..ManjiriM.Kokate,MadhuriS.Dabade,ShivaniS. Shete, Jeevan G. Shitre, Gunjankumar H. Singh , “Intelligent Traffic Signal Control System For Ambulance”,IJRAR,December2018.
BIOGRAPHIES




ShivaniVijayBuva Student
Padmabhooshan Vasantraodada
PatilInstituteofTechnology,Sangli. shivanibuva2003@gmail.com
VaishnaviSambhajiWadkar Student
Padmabhooshan Vasantraodada
PatilInstituteofTechnology,Sangli. vaishnaviwadkar4@gmail.com
AkankshaMohanSalunkhe Student
Padmabhooshan Vasantraodada
PatilInstituteofTechnology,Sangli. salunkheakanksha08@gmail.com
SakshiBabasahebJadhav Student
Padmabhooshan Vasantraodada
PatilInstituteofTechnology,Sangli. jadhavsakshi622@gmail.com