
International Research Journal of Engineering and Technology (IRJET) e-ISSN:2395-0056
Volume: 11 Issue: 06 | Jun 2024 www.irjet.net p-ISSN:2395-0072
![]()

International Research Journal of Engineering and Technology (IRJET) e-ISSN:2395-0056
Volume: 11 Issue: 06 | Jun 2024 www.irjet.net p-ISSN:2395-0072
Dr Subha Subramaniam
HoD, Assistant Professor Department of Electronics and Computer Science Shah & Anchor Kutchhi Engineering college Chembur, India
Biswajit Mohanty
Department of Electronics and Computer Science
Shah & Anchor Kutchhi Engineering college Chembur, India
Divyesh Pahurkar
Department of Electronics and Computer Science Shah & Anchor Kutchhi Engineering college Chembur, India
Roshan Bakka
Department of Electronics and Computer Science
Shah & Anchor Kutchhi Engineering college Chembur, India
Abstract Early disease identification and correct diagnosis are extremely difficult for the healthcare industrytoachieve,whichfrequentlyleadstotreatment delays, higher medical expenses, and worse patient outcomes. In order to solve these issues, this project proposesthecreationofadiseasepredictionmodelthat makesuseofconvolutionalneuralnetworks(CNNs)and machinelearningtechniques.
In order to accurately diagnose six prevalent diseases using medical data, this research outlines the construction of a disease prediction model that makes use of convolutional neural networks (CNNs) and machinelearningtechniques.Targetedillnessesinclude brain tumors, diabetes, Alzheimer's disease, heart disease, pneumonia, and breast cancer.
Theworkcentersontwomainapproaches:
1. Conventional machine learning algorithms for illnesses with structured data (like diabetes, heart disease),and
2. CNN architectures for illnesses identified by imaging tests (such brain tumors, pneumonia, and breast cancer).
Keywords Multi-disease detection, Diagnosis, Healthcare, treatment, Cancer, Disease, CNN, ConvNet, XGboost.
Advances in technology and the growing accessibility of healthcare data are driving constant change in the healthcare industry. Despite these progress, global healthcare systems continue to face obstacles such postponed illness identification, imprecise diagnosis, and
Pranav Jha
Department of Electronics and Computer Science Shah & Anchor Kutchhi Engineering college Chembur, India
rising medical expenses. Accurate diagnosis and early detection are essential for managing diseases effectively and enhancing patient outcomes. This project aims to use machine learning techniques and convolutional neural networks (CNNs) to construct a robust disease prediction modelinresponsetotheseobstacles.
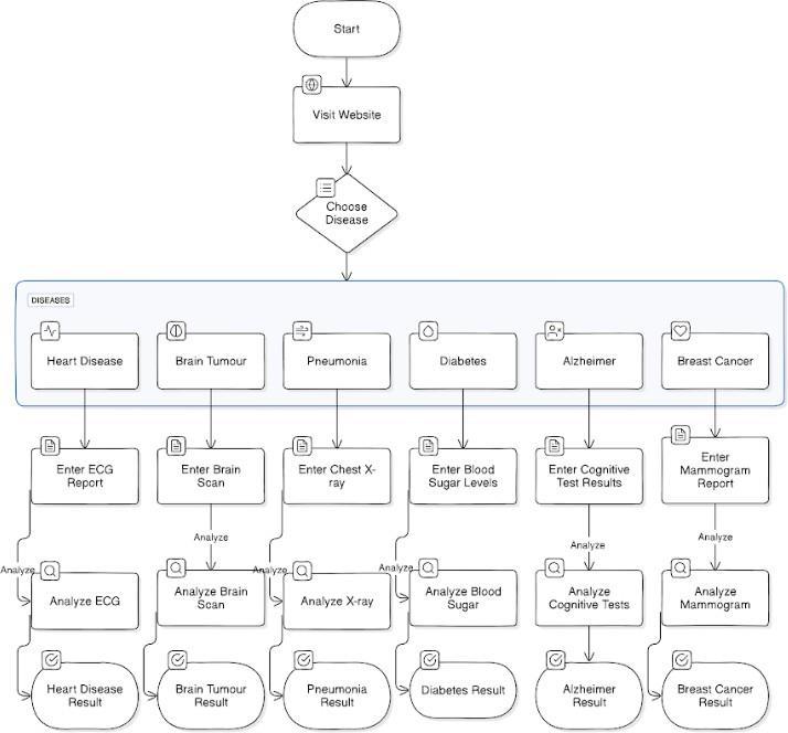
Inordertodiagnosesixmajordiseases pneumonia,breast cancer, diabetes, Alzheimer's disease, heart disease, and brain tumors this research aims to develop a flexible and preciseillnesspredictiontool.
Our goal is to improve the effectiveness and precision of disease detection by utilizing various datasets that include medical images and related metadata. This will allow us to fully utilize the power of machine learning algorithms and CNNs.
The research methodology for a Multi-Disease Prediction Web Application involves data collection, preprocessing, andmodeltraining.Datafrommedicalrecordsandimaging are curated, anonymized, and cleaned to ensure quality. Various machine learning algorithms, particularly deep learningmodelslikeCNNsandRNNs,aretrainedonlabeled datasets for multiple diseases. Model performance is validated using cross-validation and fine-tuned for accuracy.Thefinalmodelisdeployedinawebappforrealtime disease prediction and integrated healthcare diagnostics.
CNN and machine learning algorithms were utilized in this project to train the model on the dataset and forecast the disease. WhenMRIscansorchestX-raysareusedasinputs for disorders like pneumonia, brain tumors, and alzheimer's, CNN is used to determine whether or not the patients have these conditions. To train the model for additional diseases, machine learning algorithms such as

random forest and XG Boast are utilized. The dataset is preprocessed and filtered to get the highest level of accuracy.
A Convolutional Neural Network (ConvNet/CNN) is a Deep Learning algorithm that can take in an input image, assign importance (learnable weights and biases) to various aspects/objects in the image, and be able to differentiateonefromtheother.
Thepre-processingrequiredinaConvNetismuchloweras compared to other classification algorithms. While in primitive methods filters are hand-engineered, with enough training, ConvNets have the ability to learn these filters/characteristics.
The architecture of a ConvNet is analogous to that of the connectivity pattern of Neurons in the Human Brain and wasinspiredbytheorganizationoftheVisualCortex.
The Random Forest algorithm is an ensemble learning technique that constructs multiple decision trees and combinestheirpredictionstoimproveaccuracyandreduce overfitting. It operates by creating multiple bootstrap samples from the original training data and growing a separate decision tree for each sample. During the treebuilding process, the algorithm randomly selects a subset of features at each node, introducing randomness and reducingthecorrelationbetweenindividualtrees.Tomake a prediction, the newinstanceis passed through eachtree in the forest, and the final prediction is determined by majority vote (for classification) or by averaging the predictions(forregression).
XGBoost (Extreme Gradient Boosting) is a highly efficient and optimized implementation of the gradient boosting algorithm. It is an ensemble learning technique that combines multiple weak decision tree models in an iterative manner to create a strong predictive model. XGBoost builds upon the concept of gradient boosting by introducing severalenhancementsandoptimizations,such asregularizationtechniquestopreventoverfitting,parallel processing capabilities for efficient handling of large datasets,andadvancedfeatureslikemissingvaluehandling andbuilt-incross-validation.

A brain tumor detection web app using machine learning employs advanced algorithms to analyze medical images (such as MRI scans) for early diagnosis. The app leverages convolutional neural networks (CNNs) to identify tumor presence, type, and location with high accuracy. Users upload scans, which the system processes to highlight abnormal regions. This technology enhances diagnostic speed and accuracy, assisting healthcare professionals in makinginformeddecisions.Theappoftenincludesfeatures like real-time analysis, detailed reporting, and integration with medical databases, ensuring comprehensive and efficienttumordetectionandmonitoring.
UsedVGG-16for feature extraction. Used custom- made CNN.Theaccuracyachievedwasaround100%(justtested on10images).


International Research Journal of Engineering and Technology (IRJET) e-ISSN:2395-0056
Volume: 11 Issue: 06 | Jun 2024 www.irjet.net
A breast cancer detection web app leverages machine learningtoassistinearlydiagnosis.Itusestrainedmodels, often involving deep learning and convolutional neural networks (CNNs), to analyze mammogram images or histopathologicaldata.Usersuploadmedicalimages,which the app processes to identify patterns indicative of cancerous cells.Thesystem providesprobabilityscores or classifications(benignormalignant),aidingradiologistsin decision-making. Incorporating features like user-friendly interfaces, secure data handling, and integration with medical databases enhances its utility. The app aims to improve diagnostic accuracy, reduce workload for healthcare professionals, and ultimately enhance patient outcomesthroughearlydetection.
UsedRandomForestforthisusecase.
Theaccuracyachievedwasaround91.81%

Alzimer Detection
AnAlzheimer'sdetectionwebappusesmachinelearning to identifyearlysignsofthediseasefrommedicaldatasuchas MRI scans, genetic profiles, and cognitive test results. By analyzing patterns and anomalies in this data, the app can predict the likelihood of Alzheimer's, providing early intervention opportunities. The web app typically features user-friendlyinterfaces fordatainput,resultsvisualization, and reporting. It leverages algorithms like convolutional neural networks (CNNs) for image analysis and various statistical models for other data types. This tool aids healthcare professionals in making informed decisions, potentially improving patient outcomes and managing the diseasemoreeffectively.
Trained CNN architecture for this use case. The accuracy

A machine learning webapp for heart disease detection leverages algorithms to analyze patient data, such as age, blood pressure, cholesterol levels, and ECG results. It predicts the likelihood of heart disease by training on historical medical records and identifying patterns associated with the condition. Users input their health metrics, and the app provides a risk assessment, offering personalized insights and potentially early detection. Such tools aim to support healthcare professionals in decisionmakingand improve patient outcomes through data-driven predictions.
UsedXGBoost forthisusecase.
Theaccuracyachievedwasaround86.96%

Fig.5.HeartDiseaseDetection
Pneumonia Detection
A Pneumonia Detection web app leverages machine learning to analyze chest X-ray images for signs of pneumonia. The app uses a trained convolutional neural network(CNN)modeltoclassifyimagesaseithernormalor indicative of pneumonia. Users upload X-ray images, and the app processes them to provide a diagnosis within seconds, significantly aiding in early detection and treatment. This technology enhances diagnostic accuracy,

International Research Journal of Engineering and Technology (IRJET) e-ISSN:2395-0056
Volume: 11 Issue: 06 | Jun 2024 www.irjet.net p-ISSN:2395-0072
reduces the workload for radiologists, and ensures timely medical intervention. The app is particularly useful in areas with limited access to healthcare professionals, providinganaccessibleandreliablediagnostictool.
Used custom CNN architecture for this use case. The accuracyachievedwasaround83.17%.

Fig.6.PneumoniaDetection
Data Quality and Quantity: Collecting big and diverse datasets for each disease is critical for developing accurate prediction models. However, gathering such data while maintainingits quality,privacy,andrepresentativeness can bedifficult.
Complexity of Algorithms: Developing robust machine learningalgorithmscapableofreliablypredictingnumerous diseases necessitates extensive model and feature engineering. Each disease may have distinct diagnostic criteriaandpredictionsigns,whichaddstothecomplexity.
Interpretability: To acquire the trust of users and healthcare professionals, prediction models must be transparent and interpretable. Complex machine learning models may lack interpretability, making it difficult to understand the logic behind predictions.
IntegrationwithHealthcareSystems:Integrating theonline application with existing healthcare systems and electronic healthrecords(EHRs)whilemeetingregulatorycriteria.
While the disease prediction system we developed has shownpromisingresultsindetectingandpredictingvarious criticaldiseases,weacknowledgethatthereisstillroomfor improvement and further research. The integration of advanced machine learning techniques has enabled
accurate predictions, but the true impact lies in responsible and ethical deployment in real-world healthcaresettings.
We hope that our efforts in developing this system will contribute to the broader goal of enhancing patient care and improving clinical outcomes. However, we recognize that this is merely a step in a continuous journey towards leveraging technology for the betterment of human health and well-being. Collaboration with domain experts, regulatory bodies, and the wider medical community is crucialtoensurethatoursystemalignswithbestpractices andmeetsthehigheststandardsofsafetyandefficacy.
1. LITJENS,G.,KOOI,T.,BEJNORDI,B.E.,SETIO,A.A.A.,CIOMPI,F., GHAFOORIAN,M., &SÁNCHEZ,C.I.(2017).ASURVEYONDEEP LEARNING IN MEDICAL IMAGE ANALYSIS MEDICAL IMAGE ANALYSIS,42,60-88.
2. ESTEVA,A.,KUPREL,B.,NOVOA,R.A., KO,J.,SWETTER,S.M., BLAU, H. M., & THRUN, S. (2017). DERMATOLOGIST-LEVEL CLASSIFICATION OF CANCER WITH DEEP NEURAL NETWORKS. NATURE,542(7639),115-118.
3. REN,S.,HE,K.,GIRSHICK,R.,&SUN,J.(2015).FASTERR-CNN: TOWARDS REAL-TIME OBJECT DETECTION WITH REGION PROPOSAL NETWORKS ADVANCES IN NEURAL INFORMATION PROCESSINGSYSTEMS,28.
4. SIMONYAN, K., & ZISSERMAN, A. (2014). VERY DEEP CONVOLUTIONAL NETWORKS FOR LARGE-SCALE IMAGE RECOGNITION ARXIVPREPRINTARXIV:1409.1556.
5. BREIMAN, L. (2001). RANDOM FORESTS. MACHINE LEARNING, 45(1),5-3.
6. CHEN,T.,&GUESTRIN,C.(2016).XGBOOST:ASCALABLETREE BOOSTINGSYSTEM PROCEEDINGSOFTHE22N