
International Research Journal of Engineering and Technology (IRJET) e-ISSN: 2395-0056
Volume: 11 Issue: 05 | May 2024 www.irjet.net p-ISSN: 2395-0072
![]()

International Research Journal of Engineering and Technology (IRJET) e-ISSN: 2395-0056
Volume: 11 Issue: 05 | May 2024 www.irjet.net p-ISSN: 2395-0072
Abhilash Naik1 , Anusha2 , Nikhitha Shetty3 ,Pavan Shettigar4 ,Nagaraja Rao5
1,2,3,4Student, ECE Department, Shri Madhwa Vadiraja Institute of Technology and management, Bantakal, Udupi, India
5Associate Professor, ECE Department, Shri Madhwa Vadiraja Institute of Technology and management, Bantakal, Udupi, India ***
Abstract: The world is quickly becoming more automated, with robots taking the place of people and mimicking their behaviors. Although this change is changing homes, it also presents environmental issues. Cleaning a roof can be challenging because of its great height and slick surfaces, especially during the wet seasons. Automatic roof cleaning devices were created to remove filth, grime, and algae from roofs that have a consistent slope in ordertoaddressthisissue. This project uses an NodeMCU ESP8266, motor driver L293D, geared motor, Wiper Motor, and ESP32 Cam module todesign and build an autonomous roof cleaning machine. The device will be easy to operate, for those with less technical knowledge, and time-saving without causing damage to the roof structure while also having a more aesthetically pleasing appearance.
Key Words: Roof Cleaning, Automatic, NodeMCU, Userfriendly, Geared motor, technical knowledge.
1.1 Overview
Roof cleaning is a method to clean the rooftop such as pressurewashing,softwashing,orhandwashingtogetrid of dirt, debris, mold, and algae from a building's roof. It increases durability, maintains structural integrity, and makes it more aesthetically pleasing. Regular cleaning reducesheatabsorptionandcoolingcosts,stopsleaksand water damage, and stops the deterioration of roofing materials, all of which contribute to increased energy efficiency.
Initiallypeopledesignedbrushtocleangreenhouseroofbut manually people are using brush which is a laborious and hazardous procedure that frequently requires unsafe instrumenthandlingandclimbing.Toavoidclimbingtheroof theyusepipeforholdthebrushandcleantheroofs[11].This methodistimeconsumingandlabour-intensive.Toaddress thisissueacleaningrobotwasimplementedbyusinglight weight frames with four sponge wiper blades in wet condition[10].Thenthedidacticrobotsystemwasdeveloped usingRasperry-pi3forcleaninggreenhouseroofsinbothwet anddryconditions[9].Tocleantheroofswaterjetpressure
cleaningmachinewasdevelopedwiththehelpofDCmotor andsteppermotor[8].Thencleaningandpaintingrobotwas designedusingatmega328ppualongwiththewebcamera whichmonitorsthecleaningandpainting[6].Thenpeople usedrobottocleanthevarioussurfaceslikecement,polished and rusting. The robot was integrated with the wiper mechanismstocleanthefloor[3].Withthesamemechanism, theautomaticfloorcleanermachinehasbeenimplemented [2].
ThepurposeofdesigningandimplementinganAutomatic Roof Cleaning Machine using Mobile Application Makes cleaningprocesseasierratherthanusingManual method. AutomaticFloorCleanerMachinewillhaveseveralcriteria thatareuser-friendly,safeforthepeoplewithlesstechnical knowledge, and Save time without damaging the roof structure.Enablingthemachineinaccessinghardtoreach areas on the roof and at higher altitudes. To make the controllinguserfriendlyBlynkAppisused.
Theglassgreenhouseroofcleaningmachineisexperiencing issueswithdeflectionandinconsistentspeedofwheels.To addressthese,ajointsimulationmethodusingAdamsand Matlab was used. 3D models were constructed using SolidWorks and Adams software, and constraints and materialpropertieswereset.Thesystemwasmodeledusing Fuzzy-ProportionIntegrationDifferentiation(PID)control algorithm[1].TheAutomaticFloorCleanerMachineusesan ArduinoUNO,MotorDriverL293D,GearedMotor,Ultrasonic Sensor,andBluetoothmoduletoclean floors.Itsimplifies cleaningbyvacuumingspecificareas,collectsdust,detects obstacles,andusesamicrocontrollerforhighcurrent.The machine uses two batteries for power supply, one for cleaning and the other for suction [2]. The floor cleaning robot is designed to clean various surfaces like cement, polished,rustic,andmarble.Itusesdryorwetmoppingto cleanthebottomandcollectdust.Therobothastwowipers attached,oneflatandonewet,foreffectivecleaninganddust collection.Thewetwipingsystemusesasmallwatertank for complete cleaning. The robot can clean cement and uneven surfaces, which are covered with heavy dust, consuming longer cleaning times [3]. A hardware and

International Research Journal of Engineering and Technology (IRJET) e-ISSN: 2395-0056
Volume: 11 Issue: 05 | May 2024 www.irjet.net p-ISSN: 2395-0072
software solution for roof top dust cleaning is utilized, involvingadustsensor,microcontroller,andDCmotors.The softwareusesMatlab'sGUIDEtool,connectingtheserialport to the PC. The system's state is visualized by clicking "START"andobservingthesensor'svalueandenginestate. Artificialdustaccumulationtriggerstheenginetocleanthe PVpanel[4].Dustparticlesongreenhouseroofsaffectplant growthandphotosynthesis,posingriskstobothroofsand humans. Manual cleaning can cause severe damage. An automatic robot cleaning system was designed to address this issue. The robot, made of lightweight steel, starts cleaningwhenamessageisreceivedandcompletesitstask, sendingthecompletedmessagetotheowner[5].Therobot's microcontroller, an atmega328 ppu, controls various components like position and braking sensors, Arduino boards, and wireless RF remotes. It also monitors sheet cleaning and painting, and includes components like compressor,endswitches,safetysensors,andwaterpump. Anaircompressorincreasespressureinastoragetank[6]. Anautomaticsolarpanelcleanermachinehasbeendesigned to improve efficiency by controlling brush movement throughathreadedrodsystem.ThemachineusesArduino programming and is flexible, adjustable to different panel sizes. The methodology involves collecting software and hardware details, designing a prototype, choosing an accurate microcontroller, and designing the algorithm for control [7]. The water jet pressure cleaning machine is a framewithtwolongitudinalandthreecrossmembersthat directshighpressurewateragainstacleanedsurface.Ituses a DC motor and stepper motor for driving wheels and movingovertheroofsurface.Toachievetherequireddegree of rotation, the motors need to be interfaced with an integrated circuit and run via a coded program [8]. The paperpresentsaDidacticRobotsystemusingRaspberry-pi3 for greenhouse roof cleaning. It uses sponge wipers for flexible, easy removal, and a brush cleaner attached to a frame. The lightweight, slow, and efficient robot reduces humanworkandpreventsaccidents.Itisasaferalternative tomanualcleaning,asitislesslabour-intensiveandtimeconsuming[9].Hydroponicvegetablesgrowingreenhouses, causing dust buildup due to plastic sheeting blocking sunlight.Acleaningrobothasbeendevelopedtoaddressthis issue,usinglightweightframesandfourspongewiperblades tocleanroofsheetingsat1.3metersperminute,removing 85-95% of dust [10]. The existing method for cleaning greenhouseroofsistime-consuming,heavy,anddangerous, leadingtopoorcleaningandreducedlightandheat.Anew methodusesabrushandaman-handleddevice,usingapipe to hold the roof and clean it using a product instead of climbing [11]. The cleaning robotic system consists of a mobileclimbingrobot,asupportingvehicle,acompressor, andacomputer.Therobotmovesonaglasssurface,while thesupportingvehiclesuppliespowerandcleaningliquid. The human operator monitors and controls the robot's operationthroughcommunication.Vacuummetersmeasure vacuum degree and send alarm signals to the master computer[12].
Costs and Affordability: Theinitialinvestmentrequiredfor developing and deploying automatic rooftop cleaning solutionscanbehigh.Propertyownersmayfacechallenges injustifyingthesecosts,particularlyforsmallerbuildingsor incaseswheretheeconomicbenefitsarenotimmediately apparent.
Maintenance and Durability: Automaticcleaningsystems, likeanymechanicalequipment,requireregularmaintenance toensureoptimalperformance.Designingsystemsthatare durableandcanwithstandenvironmentalconditionswhile minimizingmaintenanceneedsisasignificantchallenge.
It has the power to prolong the life of roofing materials, lower labor costs, increase safety by manual cleaning, support environmental sustainability, and adhere to regulatory requirements. These initiatives address both financialandenvironmentalissuesbyprovidingalow-cost, low-impactwaytomaintainclean,well-maintainedrooftops. The ability to prolong the life of the roof is the main advantagesofroofcleaning.Aroofwillendurelongerasitis less prone to experience leaks and other issues. A clean rooftophasbothfinancialandenvironmentalbenefitssince itmayreflectmoresunshine,whichlowersheatabsorption andhelpssavecoolingcosts.
1.5
TodesignanddevelopanEco-friendlydevicewhich cleans the rooftop automatically to maintain the integrityandfunctionalityoftheroofstructure.
TointegratemotorcontrollingwithBlynk-App.
The traditional roof top cleaning methods may leadtoexcessuseofwater,alsowhilecleaningthe rooftoptheyusedchemicals,causingEnvironment harm.
Ensuring the safety of workers and the structural integrityofrooftopsduringthecleaningprocessis crucial.ClimbingtherooftopswiththehelpofDC Motorisnotsoefficient.
2.1 NodeMCU ESP8266
ESP8266 is a 32-bit micro controller. Which is a Wi-Fi enabled system on chip (SoC) module developed by Espressif system.ItismostlyusedfordevelopmentofIoT (InternetofThings)embeddedapplications.Themodulehas

International Research Journal of Engineering and Technology (IRJET) e-ISSN: 2395-0056
Volume: 11 Issue: 05 | May 2024 www.irjet.net p-ISSN: 2395-0072
amaximumfrequencyof80MHzandrunsbetween3-3.6V. Ithaspowerpins,digitalpins,analogpins,UARTpins,SPI pins,I2Cpins.Ithas9digitalpinsfromD0-D8andanalogpin analogpinA0.Ithasflashbuttonandresetbuttonusedfor flashingthewi-fiandresetthechiprespectively.Also,ithas hadTTLconverterusedconverttheprogramintheIDEto wi-fiSOC.Theesp8266isusedtocontrolthemovementof wheelsthroughaMotorDriverL293Dmoduleandalsois usedtomaketheturnONandOFFofthewheel
TheJohnson Geared Motorsare famous for their compact size and massive torque-speed characteristic. It is a simpleDC motorfeaturing metal gearboxfor drivingthe shaft of the motor, so it is a mechanically commutated electricmotorwhichispoweredfromDCsupply.Themotor willrunsmoothlybetweenthe6to18VDCvoltagerange. Andprovidesa200RPMat12Vsupply.Itgivesamassive torqueof13.5Kgcm.Thesemotorsarecommonlyusedfor climbingupandpullingupaheavyweight.So,wehaveused Johnson motos which will help the system to climb the inclinedsurfacesandcarrytheheavyweights.
L293D is a basic motor driver integrated chip (IC) that enables us to drive a motor in either direction and also control themotorspeed.TheL293Disa 16-pinIC,with 8 pins on each side, allowing us to control the motor. The Maximum continuous motor currents 600mA and Supply Voltageisabout4.5Vto7V.TheMotordriverL293Disalink betweenthenodeMCUESP8266andtheJohnsonmotor.It helps us to give a smooth and controlled operation of the motors based on the commands received from the microcontroller.
The ESP32-CAM is basically a camera module based on ESP32 from this wecan observe a high-quality image and videos.Ithaslowpowerandsmallinsize.Itcomeswithan OV2640cameraanditprovidesonboardTFcardslot.Ithas 4MBPSRAMforbufferingimagesforvideostreamingand othertasks,allowinghigherimagequalitywithoutcrashing the ESP32. It also features an LED for flash and multiple GPIOsforperipheralconnection.ESP32Camactlikeaneye ofoursystem,itallowsustomonitortheobjects
A servo motor is a rotary actuator that controls angular position with a feedback system and controller. The feedbacksystemmonitorsthemotor'sactualpositionand adjustsittomatchthedesiredposition,whilethecontroller interprets the difference and sends signals to correct any
variations.Itisusedtocontrolthesteeringmechanisms.It will receive commands from micro controller commands. Based on the commands the servo motor will turn left or rightsuchthatwheelswillchangeitsdirection.
A15-degreewaterspraynozzleisatypeofnozzleusedin pressure washers or other equipment to spray water at a specific angle, indicating the width of the spray pattern. These are used for concentrated cleaning tasks, such as removingstubborndirtorgrime.
Awipermotorisanelectricmotorthatmoveswindscreen wipers across the windshield. It operates on a 12-volt electrical system and is typically located behind the dashboard, under the hood, or in the trunk of a car. The motortransformselectricalenergyintomechanicalenergy drivingthewiperarmsacrossthewindscreenmanagedby the driver through the wiper switch. So here it is used to movethenozzlefromrighttoleftorvice-versa.
Awheelisacircularpieceofequipmentthatrevolvesaround an axle bearing. It is an essential component of the wheel and axle system that makes movement smooth and helps with transportation and industrial operation. Wheels provide simple mobility by rolling away friction. Wheels havebeenessentialforavarietyofjobs,fromtransportation toceramics,sincetheyrotate.
TheArduinoIDE,ithasacodeeditor,menus,atextterminal, a toolbar, and a message area. It supports C and C++ and makesauthoring,building,anduploadingcodetoArduino deviceseasier.Theopen-source,user-friendlyIDEmakesit easiertogenerateanddebugcodeforavarietyofArduino modules.
Blynk Apps, an iOS and mobile application that uses the Blynk platform to enable remote control, monitoring, and automation of connected devices. It makes configuring mobileinterfaceseasierinthemanufacturingandprototype phases. Blynk enables users to easily design smartphone applications for microcontrollers and computers, which makes the process of developing mobile applications incrediblysimple.

International Research Journal of Engineering and Technology (IRJET) e-ISSN: 2395-0056
Volume: 11 Issue: 05 | May 2024 www.irjet.net p-ISSN: 2395-0072
Solid Edge OEM software enables original equipment manufacturers (OEMs) to extend the capabilities of their productswithindustry-leadingproductdesigntechnology. Siemens Digital Industries Software's Solid Edge is a powerful CAD software used for creating 3D models, assemblies, and 2D drawings in various sectors such as aerospace, automotive, and machinery and consumer products, facilitating mechanical design, simulation, rendering,andmanufacturing.
4.1 Block Diagram

Fig4.1BlockDiagramoftheProposedSystem
Our system is a mixture of software and Hardware components Which works together. The NodeMCU is the heart of our system. It is used for controlling the motors throughaMotor-driverandalsoforthemovementofwiper. A 15-degree angled nozzle is attached at the end of the wiper.Whichmoveslefttorightandvisa-versawiththehelp of the wiper motor. A blynk app is integrated with the nodeMCUforthemotorcontrolandtoturnON-OFFofthe wiper motor. We also integrate an esp32cam module to navigatethedevicemovements.Toallthisanexternalhighpressurepumpisusedforthesupplyofthehigh-pressure water.Viaasystemofpipes,waterisdeliveredfromatank toahigh-pressurepump.Waterisforcedintothenozzleby thehigh-pressurepump,makingitpossibletocleanbothsoft and hard rooftops effectively. Notably, the water spray's anglemaybechanged,givingthecleaningproceduremore flexibility.

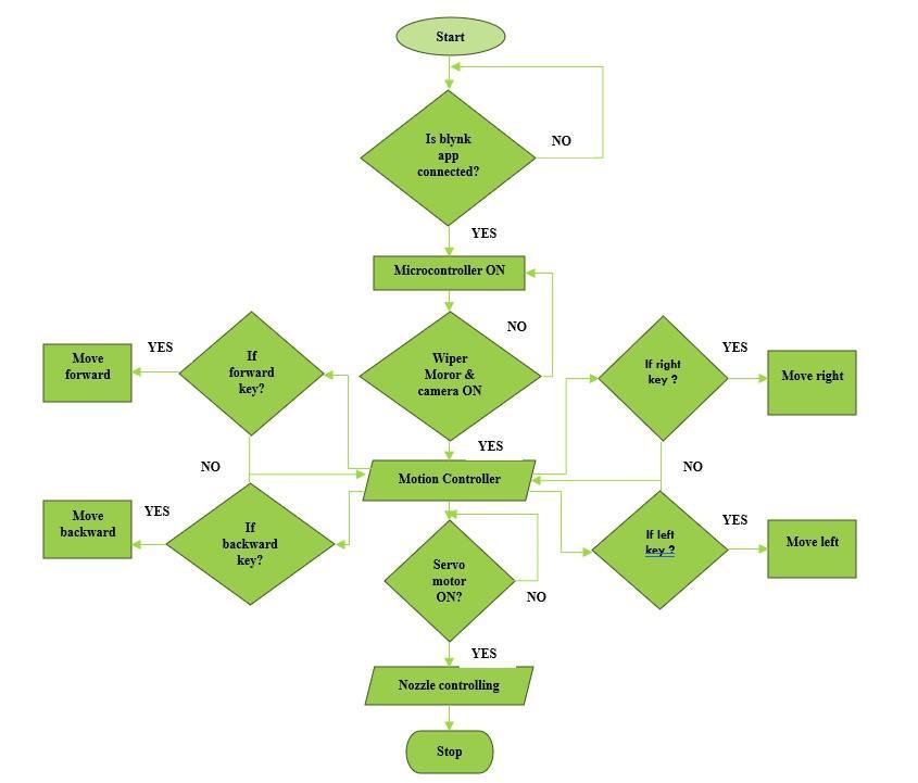
4.2
1. Start
2. VerifythattheBlynkappislinked.
3. Activatethemicrocontrollerifso.
4. Ifno,connecttheblynkapp.
5. CheckifESP32CAMandwipermotorareturnedon.
6. Ifbothareon,controlthewipermotorusingBlynk appkeys(forward,reverse,right,left).
7. If any key is pressed, execute the corresponding action(moveforwardfor“forward"key,etc.).
8. Checkifservomotoristurnedon.
9. Ifyes,controlthenozzle.
10. Ifnot,proceedtomotioncontrol.
11. Stoptheprocess.

Fig4.3ConceptualDesign

International Research Journal of Engineering and Technology (IRJET) e-ISSN: 2395-0056
Volume: 11 Issue: 05 | May 2024 www.irjet.net p-ISSN: 2395-0072
WehavedesignedarooftopcleaningdeviceKnownasHydro Jet.Whichisusedtocleantherooftopwiththehelpofnozzle connectedtoanexternalhigh-pressurepump.Aftertesting thesystem,itcleanstherooftopveryeffectively.Whichwill reduce the time and energy compared to manual work. Overall,theprojectachievesitsgoals,theconceptishighly beneficial.

Toreleasethefinishedproductintothemarket.
Tomakethesystemascompactaspossible.
TodesignallthecircuitinthePCB.
7.
In the present-day scenario, the roof cleaning is not a commonpracticethatiscarriedoutinacountrylikeIndia, andevenifitisbeingcarriedoutsomewhereitisdonewith thehelpoflabors.Theselaborsareforcedtoclimbonthe roofs sometimes located at much higher heights without takinganysafetymeasure.Theideologyofbringingahead the idea of “Hydro jet” a Semi-Automatic roof cleaning machine, is with due respect to the concern of safety of these workers. =This machine will enable a person to carryout roof cleaning operation with minimum physical effortsandmainlywithoutanylabordependency.Notonly isthisusefulforcleaningrooftops,butitcanalsobehandy forcleaninghardfloors.
[1]. Xu, R., Wu, M., Shen, Y., Chen, Z., Yin, H. and Zou, H., 2023, August. Joint Simulation Study of Glass GreenhouseRoofCleaningMachineBasedonAdams and Matlab. InJournal of Physics: Conference
Series(Vol.2558,No.1,p.012017).IOPPublishing.
[2]. Bhoyarkar, N., Watkar, A., Thak, S., Bobade, P. and Tanale,V.,2023AutomaticFloorCleaningMachine.
[3]. Snehal V. Kadbhane, Jangid Somdatta, Mahanag Abhishek, Vanjari Pratik, Kaule Aman Assistant Professor, Department of Mechanical Engineering, K.K.W.I.E.E.R AUTOMATIC FLOOR CLEANING MACHINE.
[4]. Al Dahoud, A., Fezari, M. and Al Dahoud, A., 2021, November. Automatic solar panel cleaning system Design. In2021 29th Telecommunications Forum (TELFOR)(pp.1-4).IEEE.
[5]. Habib,M.R.,Tanvir,M.S.,Suhan,A.Y.,Vadher,A.,Alam, S., Shawmee, T.T., Ahmed, K.and Alrashed, A., 2021, March.Automaticsolarpanelcleaningsystembased on Arduino for dust removal. In2021 International Conference on Artificial Intelligence and Smart Systems(ICAIS)(pp.1555-1558).IEEE
[6]. Ms. Neethu John, Jefin Varghese, Nidhin Jose, Anjos Babu M, Vinu. 2019 M.M ROOF CLEANING AND PAINTINGROBOT
[7]. PrinceMohammadbinFahdUniversityDepartmentof Engineering College of Electrical Engineering Assessment II Instructor: Dr. Sadiq Alhuwaidi. 2019 SOLAR PANEL CLEANER SYSTEM FOR ROOFTOP SOLARPOWERGENERATION.
[8]. Patil, R. and Nadaf, M.H., 2018. Design of SemiAutomatic Roof Cleaning Machine.Asian Journal for Convergence in Technology (AJCT) ISSN-23501146,4(3).
[9]. V.Sangeetha, M.Kasiselvanathan, Dr.S.P. Vimal,Dr.A. Kalaiselvi2018 Implementation ofGreenhouseRoof Cleaning Didactic Robot to Improve Light Intensity UsingRaspberryPi
[10]. Seemuang, N., 2017, April. A cleaning robot for greenhouse roofs. In2017 2nd international conference on control and robotics engineering (ICCRE)(pp.49-52).IEEE.
[11]. YahayaMijinyawa*andTimothyDenenAkpenpuun 2012 Development of a greenhouse roof cleaner Department of Agricultural and Environmental Engineering, Faculty of Technology, University of Ibadan,Ibadan,OyoState,Nigeria.
[12]. Sun,D.,Zhu,J.andTso,S.K.,2007.Aclimbingrobot for cleaning glass surface with motion planning and visual sensing. Rijeka, Croatia: INTECH Open Access Publisher.