
International Research Journal of Engineering and Technology (IRJET) e-ISSN:2395-0056
Volume: 11 Issue: 05 | May 2024 www.irjet.net p-ISSN:2395-0072
![]()

International Research Journal of Engineering and Technology (IRJET) e-ISSN:2395-0056
Volume: 11 Issue: 05 | May 2024 www.irjet.net p-ISSN:2395-0072
Anuraj Sule #1 , Aniket Chavan#2 , Gaurav Pednekar#3 , Himanshu Patil#4
Mr. Anas Dange
Artificial Intelligence & Machine Learning, Universal College of Engineering Mumbai, Vasai, India
Abstract The accurate assessment of fruit maturity and quality is paramount in the agricultural industry to ensure optimal harvesting, storage, and distribution practices. This research proposes a novel approach leveraging advanced sensing technologies and machine learning algorithms for nondestructive fruit maturity and quality detection. By integrating multispectral imaging, near-infrared spectroscopy, and computer vision techniques, our methodology enables rapid and precise evaluation of key fruit attributes such as ripeness, firmness,sugarcontent,andinternalqualityparameters.
In this study, we present a comprehensive framework encompassing data acquisition, preprocessing, feature extraction, and model development to facilitate real-time assessment of fruit maturity and quality. We employ a diverse dataset comprising various fruit types and maturity stages to train and validate our predictive models, ensuring robust performance across different scenarios. Furthermore, we explore the potential of deeplearning architecturestoenhance the accuracy and generalization capabilities of our detection system. The experimental results demonstrate the efficacy of our approach in accurately characterizing fruit maturity and quality attributes with high precision and reliability. The developed system exhibits promising performance in realworld applications, offering significant benefits to farmers, producers, and distributors by optimizing harvest timing, reducing post-harvest losses, and enhancing overall product quality. In conclusion, this research presents a valuable contribution to the field of agricultural technology, offering a cost-effective and efficient solution for fruit maturity and quality detection that can revolutionize current practices and improvethesustainabilityandefficiencyoffruitproductionand distributionsystems.
Keywords Fruit maturity, Quality assessment, Nondestructive testing, Sensing technologies, Machine learning, Multispectral imaging, Near-infrared spectroscopy, Computer vision, Ripeness detection, Firmness measurement, Sugar content analysis, Internal quality parameters, Data preprocessing,Featureextraction.
The assessment of fruit maturity and quality is of fundamental importance in the agricultural industry, influencing key aspects of production, distribution, and consumer satisfaction. Accurate determinationof whenfruitsare at their optimalripenessstage and possess desired quality attributes such as firmness, sugar content,andoverallfreshnessisessentialformaximizingmarket value and minimizing post-harvest losses. Traditional methods of fruit evaluation often involve subjective human judgment or invasivesamplingtechniques,whicharetime-consuming,laborintensive,andmayleadtoinaccuraciesinassessingfruitquality. In recent years, there has been a growing interest in the development of non-destructive and automated approaches for fruit maturity and quality detection, driven by advancements in sensingtechnologiesanddataanalytics.Thesetechnologiesoffer the potential to revolutionize current practices by providing rapid, objective, and precise assessments of fruit attributes without compromising the integrity of the produce. Among the emerging techniques, multispectral imaging, near-infrared spectroscopy,andcomputervisionhaveshowngreatpromisein enablingcomprehensivecharacterizationoffruitpropertiesina non-invasivemanner.
This research aims to contribute to this evolving field by proposing a novel methodology for fruit maturity and quality detection that integrates advanced sensing technologies with machine learning algorithms. By harnessing the power of multispectral imaging and near-infrared spectroscopy, coupled with sophisticated computer vision techniques, our approach seeks to provide farmers, producers, and distributors with a reliable and efficient tool for real-time evaluation of fruit attributes. By accurately determining factors such as ripeness, firmness, sugar content, and internal quality parameters, our system aims to optimize harvest timing, enhance product quality,andminimizepost-harvestlosses.
In this paper, we present a comprehensive framework encompassing data acquisition, preprocessing, feature extraction,andmodeldevelopmentforfruitmaturityandquality detection. We describe the experimental setup, dataset collection,andmethodologyusedfortrainingandvalidatingour

International Research Journal of Engineering and Technology (IRJET) e-ISSN:2395-0056
Volume: 11 Issue: 05 | May 2024 www.irjet.net
predictive models. Furthermore, we discuss the potential of deep learning architectures to improve the accuracy and robustness of our detection system. Finally, we present experimental results demonstrating the efficacy of our approachinaccuratelycharacterizingfruitmaturityandquality attributesacrossvariousfruittypesandmaturitystages.
Throughthisresearch,weaimtocontributetotheadvancement of agriculturaltechnology and promotesustainable practicesin fruit production and distribution. By providing a cost-effective and efficient solution for fruit maturity and quality detection, our work has the potential to revolutionize current industry practices, enhance product quality, and improve the overall efficiencyandsustainabilityoffruitsupplychains.
In an era marked by increasing demands for sustainability, efficiency,andqualityinagriculturalpractices,thedevelopment of innovative technologies for fruit maturity and quality detection stands as a beacon of progress. By harnessing the power of advanced sensing technologies and machine learning algorithms, our research endeavors to address critical challenges facing the agricultural industry. The potential benefits of our work are manifold: from enabling farmers to make informed decisions about optimal harvest timing to empowering distributors to deliver fresher and higher-quality produce to consumers. Moreover, by reducing post-harvest losses and minimizing resource wastage, our approach holds the promise of promoting environmental sustainability and economic prosperity in the agricultural sector. Through our collectiveefforts,weaspiretocatalyzeaparadigmshifttowards moreefficient,data-driven,andsustainablefruitproductionand distribution practices, thereby shaping a brighter future for bothindustrystakeholdersandtheglobalcommunityatlarge.
In[1]Fruitrecognitionusingcolourandtexturefeatures.2019.S. Arivazhagan,S.Newlin,N.Selva,andG.Lakshmanan.(IEEE).This study assesses the effectiveness of a Deep Learning method in classifyingcomplexhyperspectralimagesoftheinsidesoffruits and vegetables. Researchers might face challenges in obtaining largeanddiversedatasetsfortrainingandvalidation.
In[2]Speciesandvarietydetectionoffruitsandvegetablesfrom images.2013.S. R. Dubey and A. S.Jalal.(IEEE).It suggests that automation could be a solution to this issue, but highlights a significant challenge: accurately identifying different fruits and vegetables from various angles using image processing technology. Models trained on one type of fruit or variety may not be easily applicable to others due to variations in size, shape,color,andtexture.
In[3] Colour, shape, and texture based fruit recognition system.2016.R. A. A. Al- Fallujah.(IEEE).Fruit recognition using Deep Convolutional Neural Network (CNN) is one of the most promising applications in computer vision. Natural conditions
p-ISSN:2395-0072
like lighting, humidity, and temperature can affect the performanceofimage-baseddetectionsystems.
TheworkingofaConvolutionalNeuralNetwork(CNN)algorithmfor fruitandvegetableclassificationinvolvesseveralkeysteps:
1.Data pre-processing: Collect and pre-process the fruit and vegetableimagesbyresizing,normalizing,andaugmentingthedata. Thismayinvolveresizingtheimagestoauniformsize,normalizing the pixel values to a specific range, and augmenting the dataset by applying image transformations such as rotation, flipping, or changing brightness and contrast to increase the diversity of the data.
2.Model architecture: Define the architecture of the CNN, which consistsofaseriesoflayers,includingconvolutionallayers,pooling layers, and fully connected layers. Convolutional layers are responsible for extracting features from the input images, pooling layers down sample the feature maps to reduce computational complexity, and fully connected layers make the final classification decisions.
3.Model training: Train the CNN using the pre-processed dataset. During training, the CNN learns to automatically extract relevant features from the images and make predictions based on these features.
4.Model evaluation: Evaluate the trained CNN using appropriate performancemetrics,suchasaccuracy,precision,recall,F1score,or other relevant measures, on a separate test dataset. This helps assessthe effectivenessof the trained CNNin accurately classifying fruitandvegetableimages.
5.Model validation: Validate the trained CNNusing techniques such as cross-validation or hold- out validation to ensure its generalizationtounseendataandtoavoidoverfitting.
6.Model deployment: Deploy the trained CNN in a production environment, integrating it with the existing fruit and vegetable processingworkflows.
7.Interpretability and visualization: Incorporate techniques for interpretingandvisualizingthedecision-makingprocessoftheCNN, suchasfeature visualization,saliency maps,or other techniques,to provide insightsandexplanationoftheclassificationresults.
In Searchious, a civilian first captures the photo of a suspicious child or person. Then the photo passes through the face recognition phase and the 68 facial points are registered and an encodedstringofcharactersisgenerated.Thiskeywillbeunique for every individual. Now, this key is used and all the photos in the database are matched with the key. If a match is found, the police station and the user are alerted. If the match is not found within the police database, then a new case is registered. Now

International Research Journal of Engineering and Technology (IRJET) e-ISSN:2395-0056
Volume: 11 Issue: 05 | May 2024 www.irjet.net
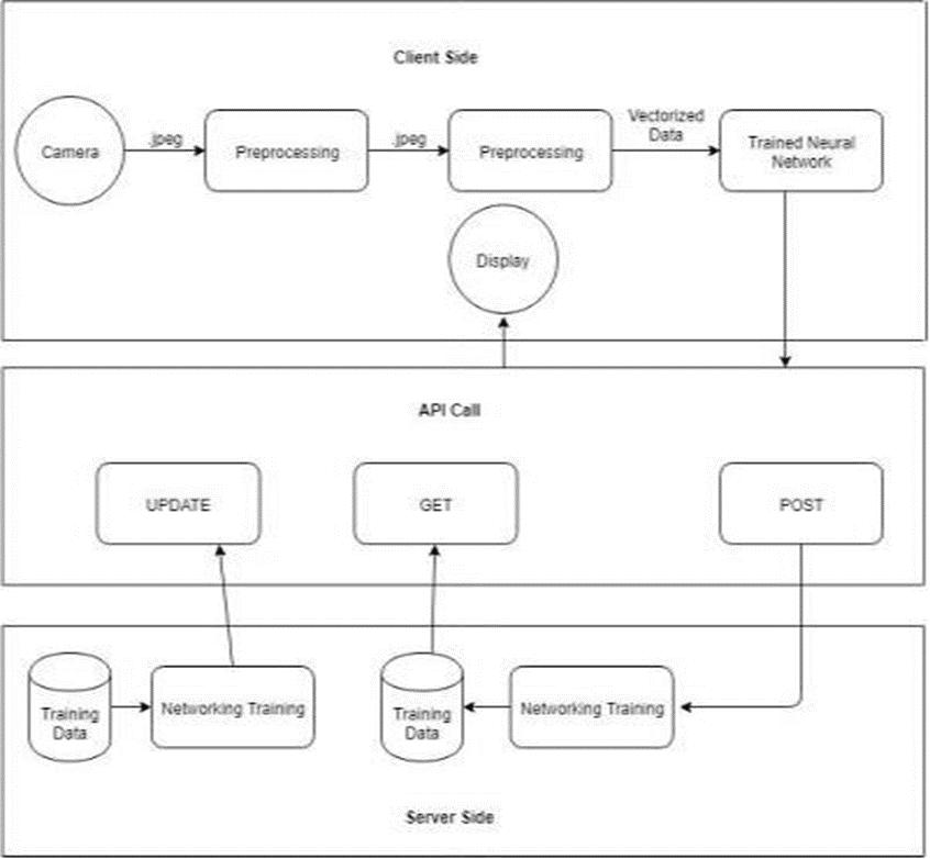
comesthemajorpartofsocialmedia.Thephotoisusedandthe feedsofnecessarysocialmediaarescanned.Ifphotosalongwith certain keywords match the presented case, it sends analert to the people whose details have been provided and also the nearestpolicestation.Infigure3.1,weshowthedetailedsystem architecture.

Figure1:SystemArchitecture
1. DataFlowDiagramsModel
Our research on fruit maturity and quality detection aims to address the critical need for efficient and reliable methods in the agricultural industry. Through a systematic investigation, weseektodevelopinnovativesolutionsthatleverageadvanced sensing technologies and machine learning algorithms to accuratelyassessfruitattributessuchasripeness,firmness,and sugar content. By collecting a diverse dataset of fruit samples and employing rigorous data preprocessing and modeling techniques, we strive to create predictive models capable of real-time evaluation of fruit quality. Through extensive testing and validation in both laboratory and field settings, we aim to demonstratetheeffectivenessandapplicabilityofourdetection system across various fruit types and maturity stages. Furthermore, our research endeavors to contribute to the advancement of agricultural technology by promoting sustainable practices, reducing post-harvest losses, and enhancingoverallproductquality.Byadheringtotheprinciples of scientific inquiry and methodological rigor, we seek to generate insights that can inform and transform current industry practices, leading to tangible benefits for farmers, producers,distributors,andconsumersalike
p-ISSN:2395-0072

Figure2:DataFlowModel
2. UseCaseDiagram:
Our research on fruit maturity and quality detection aims to addressthecriticalneedforefficientandreliablemethodsinthe agricultural industry. Through a systematic investigation, we seek to develop innovative solutions that leverage advanced sensing technologies and machine learning algorithms to accuratelyassessfruitattributessuchasripeness,firmness,and sugar content. By collecting a diverse dataset of fruit samples and employing rigorous data preprocessing and modeling techniques,westrivetocreatepredictivemodelscapableofrealtime evaluation of fruit quality. Through extensive testing and validation in both laboratory and field settings, we aim to demonstrate the effectiveness and applicability of our detection system across various fruit types and maturity stages. Furthermore, our research endeavors to contribute to the advancement of agricultural technology by promoting sustainable practices, reducing post-harvest losses, and enhancingoverallproduct quality.By adheringtothe principles of scientific inquiry and methodological rigor, we seek to generate insights that can inform and transform current industry practices, leading to tangible benefits for farmers, producers,distributors,andconsumersalike

International Research Journal of Engineering and Technology (IRJET) e-ISSN:2395-0056
Volume: 11 Issue: 05 | May 2024 www.irjet.net

4.ActivityDiagram:
DefineProjectObjectives:Thisactivityinvolvesestablishingthe goalsandscopeoftheproject.Itincludesidentifyingthespecific objectives, determining key requirements, and outlining any constraintsthatmayimpacttheproject'simplementation.
Data Acquisition: In this activity, you gather fruit samples representing various types and maturity stages. Additionally, youacquiredatausingmultispectralimagingandnear-infrared spectroscopy techniques, which are essential for capturing detailedinformationaboutthephysicalandchemicalproperties ofthefruit.DataPreprocessing:
Oncethedataiscollected,itundergoespreprocessingtoensure its quality and usability for analysis. This includes cleaning the data to remove any noise or artifacts, as well as performing normalization and feature extraction to enhance the relevance andeffectivenessofthedata.
Model Development: This activity involves selecting suitable machine learning algorithms for building predictive models based on the preprocessed data. These models are trained to predict fruit maturity and quality attributes such as ripeness, firmness, and sugar content. The models are then validated using a portion of the dataset to assess their accuracy and performance.
p-ISSN:2395-0072
Model Evaluation: After training and validation, the developed modelsundergoevaluationtomeasure their performanceusing variousmetricssuchasaccuracy,precision,andrecall.Basedon theevaluationresults,themodelsmayberefinedoradjustedto improvetheireffectivenessandreliability.
System Integration: Once the models are finalized, they are integrated into a cohesive fruit maturity and quality detection system. This activity involves ensuring compatibility with existing hardware and software components, as well as optimizingsystemfunctionalityandusability.
Testing and Validation: The detection system undergoes comprehensive testing in controlled laboratory settings to evaluate its performance across different fruit types and maturity stages. This activity ensures that the system operates reliablyandaccuratelyundervariousconditions.
Deployment: After successful testing and validation, the detection system is deployed in real-world agricultural environments. This activity involves monitoring system performance and gathering feedback from users to identify any potentialissuesorareasforimprovement.
Documentation and Reporting: Finally, the project documentation is prepared, summarizing the methodology, findings, and outcomes of the research. A detailed report is generated, providing insights, recommendations, and implicationsforfutureresearchanddevelopmentefforts.

Figure4:ActivityDiagram
5.SequenceDiagram:
The Sequence Diagram (Figure) we can observe the sequencediagram.Theuseropensthewebapp.

International Research Journal of Engineering and Technology (IRJET) e-ISSN:2395-0056
Volume: 11 Issue: 05 | May 2024 www.irjet.net
The user clicks the "Make Transaction" button. The web app prompts the user to connect to MetaMask. The user approves theconnection.Thewebapprequeststransactiondatafromthe user'sMetaMask.MetaMaskprovidesthetransactiondatatothe web app. The web app requests MetaMask to sign the transaction. MetaMask shows a UI for the user to confirm the transaction. The user confirms the transaction in MetaMask. MetaMask informs the web app that the transaction is confirmed. The web app broadcasts the transaction to the blockchain network. The blockchain network processes the transaction. The blockchain network acknowledges that the transaction was successful. The web app notifies the user that thetransactioniscomplete.Theuserclosesthewebapp.


p-ISSN:2395-0072







International Research Journal of Engineering and Technology (IRJET) e-ISSN:2395-0056
Volume: 11 Issue: 05 | May 2024 www.irjet.net

In conclusion, the proposed system of fruit maturity detectionpresentsapromisingapproachforautomatingand improving the accuracy of fruit and vegetable classification. With the advantages of accurate and automated classification, increased efficiency and productivity, enhanced accuracy and consistency, scalability and adaptability, real-time processing potential, and improved decision-making, the proposed system has the potential to significantly benefit fruit and vegetable processing industries by reducing manual efforts, improving product quality, and increasing operational efficiency. Further research and development in this area have the potential to enhance the capabilities and applications of fruit maturity detection, leading to improved processes and outcomes in thefruitandvegetableprocessingindustry.
Future work for this project could encompass several avenues of research and development to further enhance the effectiveness and applicability of the fruit maturity and quality detection system. One area of exploration could involve the integration of advanced sensor technologies, such as hyperspectral imaging or terahertz imaging, to capture more detailed and nuanced information about fruit properties, therebyenablingmoreprecisedetectionmethods.Additionally, there is potential to leverage Internet of Things (IoT) devices and cloud computing platforms for real-time data collection, analysis, and decision-making, leading to more efficient and responsive agricultural practices. Furthermore, extending the scope of the project to include robotic harvesting and sorting systems could enable fully automated fruit production and processing workflows, reducing labor costs and improving efficiency. Exploring cross-domain applications of the developed technology, such as in food processing, pharmaceuticals, and manufacturing quality control, could expand its utility and impact. Moreover, future research could focusondevelopingpredictive modelstoestimate the shelflife
p-ISSN:2395-0072
of fruits based on their maturity and quality attributes, aiding stakeholders in making informed decisions regarding storage, transportation, and distribution. Conducting field trials and validation studies in diverse agricultural settings and collaborating with industry partners could help assess the scalability and robustness of the detection system and gather feedback for refinement. Additionally, efforts to improve the user interface and accessibility of the system, as well as considerations of its sustainability and environmental impact, could further enhance its adoption and utility in real-world applications.Throughthesefuturedirections,theprojectaimsto continue advancing the field of fruit maturity and quality detection, addressing emerging challenges, and fostering innovationinagriculturaltechnology.
[1] R. C. Fierascu, E. Sieniawska, A. Ortan, I. Fierascu, and J. Xiao, “Fruits by-products - a source of valuable active principles.ashortreview”,FrontiersinBioengineeringand Biotechnology,vol.8,pp.319–328,2020.
[2] Rojas-Aranda J.L., Nunez-Varela J.I., Cuevas-Tello J.C., Rangel-Ramirez G. “Fruit Classification for Retail Stores UsingDeepLearning.”,In:FigueroaMoraK.,AnzurezMarĂn J., Cerda J., Carrasco-Ochoa J., MartĂnez-Trinidad J., OlveraLĂłpezJ.(eds)PatternRecognition,2020.
[3] Steinbrener, Jan & Posch, Konstantin & Leitner, Raimund. (2019). “Hyperspectral fruit and vegetable classification using convolutional neural networks.”, Computers and Electronics in Agriculture. 162. 364-372. 10.1016/j.compag.2019.04.019,2019.
[4] Naranjo-Torres, J., Mora, M., Hernández-GarcĂa, R., Barrientos, R.J., Fredes, C. and Valenzuela, A., 2020. “A review of convolutional neural network applied to fruit imageprocessing.”,AppliedSciences,10(10),p.3443,2020.