
Volume: 11 Issue: 05 | May 2024 www.irjet.net
![]()

Volume: 11 Issue: 05 | May 2024 www.irjet.net
PANDA SRI PAVANI1, KETHA TEJA2, BOMMA VARSHITHA3 , Dr.TDNSS.Sarveswara Rao4
123Graduate Student,
4 Associate Professor, Department of Electronics and Communication Engineering, Sri Vasavi Engineering College, Tadepalligudem, West Godavari, Andhra Pradesh, India.
Abstract -Today, many blind individuals struggle with daily tasks and face risks when traveling. Ensuring their safety and security is crucial. This innovative project features a blind stick with useful sensors like ultrasonic and moisture sensors, a fall detection system, and a person detection feature.
The ultrasonic sensor detects barriers using sound waves, relaying this data to a microcontroller. Upon sensing a nearby obstacle, a buzzer notifies the user. If a person or their cane falls, the fall detection system, utilizing an accelerometer, triggers a voice-based alert. A moisture sensor at the tip of the cane alerts the user to damp or perilous areas. Additionally, a panic switch may be incorporated for emergencies, activating a buzzer to alert nearby individuals. For live tracking, GSM and GPS modules areintegrated. During emergencies, the devicetransmitsthe user's location to a registered mobile number via a Google Maps link. Fundamentally, this initiative seeks to improve the safety and autonomy of visually impaired individuals by furnishing a reliable and adaptable tool for navigating their surroundingseffectively
Key Words: ultrasonic sensors, moisture sensors, voice-based alert, GSM module, GPS module .
1.INTRODUCTION
Avisuallyimpairedcaneisacutting-edgedevicedesigned for individuals with visual disabilities to enhance navigation. The envisioned, sophisticated cane empowers visuallyimpairedindividualstonavigateeffortlesslyusing state-of-the-art technology. Our proposed project begins by employing an ultrasonic sensor to identify obstacles without physical contact, utilizing ultrasonic waves. Upon detection of obstacles, the sensor relays this specific information to the microcontroller. Subsequently, followingdataanalysisbythemicrocontroller,itevaluates theclosenessoftheobstacle.Iftheobstacleisdistant,the circuitremainsinactive.However,ifit'sincloseproximity, themicrocontrollerinitiatesasignaltoactivateabuzzer.
This system is equipped with fall detection system. This system is designed using an accelerometer. If Person or His / Her stick fall down and Voice based Audio output will be generated for requesting of Help from nearby
people. A moisture sensor is connected at the end of the stick,toalert the userthat heis movingtowardsDrain or Water contained area. This system is programmed using an Arduino IDE-based compiler and an onboard-based USB programmer. Embedded C language is used to code this hardware unit. A combination of Analog and digital pinsisusedtointerfacethesensorandoutputdevices.
The emergency button also integrates with the system; thisbuttoncan alsobelinkedtotheglove.Inthe event of any crisis, the user can activate this button, and the GPS coordinates of the user are transmitted to their family members. The power supply configuration of the system includes a 12V Battery, Voltage Stabilizers, Filter Capacitors, and Charging Circuit. A 12V Output from a 7812 Voltage stabilizer and a 5V Output from Voltage stabilizers are utilized to energize the Microcontroller, Accelerometer,andUltrasonicSensor.Filtercapacitorsare employed to eliminate fluctuations from DC Voltage. A charging Circuit, alongside a 12V adapter, is utilized to rechargethe12Vbattery.
G.Gayathri,M.Vishnupriya,R.Nandhini,andM.Banupriya et al. among others, propose a study aimed at assisting visually challenged individuals in walking more confidently The study introduces a novel concept: the smart walking stick, crafted to warn visually impaired individuals of obstacles, pits, and water along their path, consequently mitigating the likelihood of accidents. This innovative solution holds significant promise as a navigationalaidforthevisuallyimpairedcommunity.
The smart walking stick comprises a simple design equipped with various sensors to provide real-time environmental information. Integrated GPS technology, along with pre-programmed locations, assists in determining the most suitable route to take. Users can select their desired destination from a predefined list storedinthedevice'smemory,enabling thestick toguide them in the correct path Components utilized in this system include ultrasonic sensors, pit sensors, water sensors,GPSreceivers,levelconverters,drivers,vibrators, voice synthesizers, keypads, speakers or headphones, PIC controllers, and batteries. The overarching objective of

International Research Journal of Engineering and Technology (IRJET) e-ISSN:2395-0056
Volume: 11 Issue: 05 | May 2024 www.irjet.net p-ISSN:2395-0072
this device is to offer a convenient and safe solution for visually impaired individuals to navigate through their dailylives[1].
R.Radhika,P.G.Pai,S.Rakshitha,R.Srinathetal. Asmart stick has been developed to aid visually impaired individuals in detecting obstacles, employing a combination of infrared, ultrasonic, and water sensors. This technological advancement offers enhanced assistance to the visually impaired community in navigatingtheirsurroundingssafely.Thesesensorsenable thedetectionofobstacleswithinarangeofapproximately 3 meters. Additionally, a GPS module is incorporated to providepositioningandnavigationassistancetothestick. ByutilizingtheGPSmodule,blindindividualscannavigate to their destination safely. During navigation, the GPS receiver continuously updates the location of the person, allowing for real-time tracking for safety purposes. Furthermore, the blind person can send emergency messagesormakeemergencycallstotheirguardianusing a GSM module in case of risk or threat. This feature ensures that notifications are sent to the guardian when theblindpersonencounterspotentialdangers[2].
JismiJohnson,NikhilRajanP,NivyaMThomas,RakendhC S, Sijo TcVarghese et al. smart stick system designed to assist blind individuals. This innovative solution aims to address the challenges faced by visually impaired individuals in detecting obstacles and dangers while walking,aswellasunderstandingtheirsurroundings.The system functions as an artificial vision and alarm unit, enhancing safety and mobility for the user. Comprising three sensors - ultrasonic, water, and heat flame - along with a microcontroller (Arduino Uno R3), the system receives sensor signals and processes them into short pulses directed to the Arduino pins connected to buzzers and LED bulbs. The project's objective is to offer an affordableandlightweightsmartsticksolutionsuitablefor a wide range of visually impaired individuals and their families,ensuringaccessibilityacross varioussegments of society [3].G. Prashanthi, P. Tejaswitha, et al. the issue of blindindividuals'dependencyonassistantsformobilityin theirpaper.Theyproposeasolutionintheformofasmart stick to empower blind individuals and enhance their independence. This smart stick is equipped with various sensors to detect obstacles and features a speaker and buzzer to provide feedback in recorded voice upon sensing obstacles. Additionally, the smart stick integrates GPS and GSM modules for navigation assistance, ensuring safeandaccurateguidanceforusers.TheGPSmodulealso used to track the blind person by their relatives. This paper elaborates on the components and functionality of the smart stick. It describes how the Smart Blind Stick automatically detects obstacles using sensors and incorporates moisture detection at its base to assess ground conditions, thereby providing crucial information
totheuseraboutthefeasibilityofwalkingona particular surface[4].
Agrawal, M.P, Gupta, A.R, et al. They highlight how blindnesscanstripawaythevisual splendorofthe world, leavingindividualsgrapplingwithnumerousdifficultiesin theirdailylives.Transportationposesasignificanthurdle, whether it's crossing roads or navigating public spaces, oftenrequiringrelianceonhumanassistance.Theabsence ofsuchassistancecan leave themfeelinghelpless, further diminishing their confidence. Traditionally, visually impairedindividualshaveusedconventionalcanesticksto navigatebyphysicallydetectingobstacles,amethodprone to accidents and hazards. In response to this need, the team proposes a technologically driven solution: the "Smart Stick." This device employs sensors to detect obstacleswithinitsrange,providingreal-timeguidanceto the user. Data retrieved by the microcontroller is translatedintovibrations,alertingtheusertoobstaclesin their path. The Smart Stick offers an efficient and innovative approach to assist visually impaired individuals, potentially revolutionizing their mobility and safety[5].
Dey,N.,Paul,A.,Ghosh,P.,Mukherjee,C.,De,R.,Dey,S.etal. design and implementation of an ultrasonic sensor-based walkingstickforvisuallyimpairedindividuals.Thesystem utilizes the HC-SR04 ultrasonic sensor module to detect obstacles in the path of the user, with a buzzer incorporated to alert the person accordingly. Implementation is achieved through the PIC microcontroller 16F877A. This walking stick offers a safe navigation solution for blind individuals, capable of detectingobstacleswithinarangeof5to35cm[6].
Ravikumar Racha Ganesh, Kunchala Madhu Moku Sai Kumar Reddy, P. N. Pranay, et al. the limitations of conventional blind walking sticks, which only detect obstaclesuponphysicalcontact.Inresponse,theypropose anadvanced blindstick systemcapableof sensing objects before contact. This system includes features to detect water in front of the user, enhancing safety and awareness. Utilizing an Arduino-based circuit, the system integrates an ultrasonic sensor to detect objects within a certainrange,emittingspecificbeeppatternsandalertthe userifthereisanyobstacles.Additionally, watersensoris employedtodetectwaterahead,triggeringadistinctbeep patternwhensubmerged.TheintegrationofGPSandGSM modulesenablestheuser's familytoaccesstheirlocation, enhancingsafetyandsupport[7]
3.1 .PROPOSED MODEL
Designed a simple and Innovative Blind Stick using an ArduinoControllerboard,GPSandGSMModem.Usingthis system,userscanfindtheobstacleinitswaybyhearingan

International Research Journal of Engineering and Technology (IRJET) e-ISSN:2395-0056
Volume: 11 Issue: 05 | May 2024 www.irjet.net p-ISSN:2395-0072
audio alert generated by the system. Voice based Alert if thepersonFallsdownalongwithaMoistureSensoraudio Buzzer alert. If any Panic situation occurs, then the user pressesthePanicSwitchandtherelocationwillbesentto mobilephoneofthefamilymembers.

Advantages
â—Ź The system is suitable for both indoor and outdoornavigation.
â—Ź The location of a visually impaired individual can be monitored as required, guaranteeing extra safetyforfutureapplications.
â—Ź It identifies barriers and notifies the visually impairedindividualthroughabuzzeroutput.
â—Ź Visually impaired individuals can move with confidenceusingthiscane.
Applications
â—Ź BlindCaneforVisuallyChallengedIndividuals.
â—Ź Automated Wheelchair for Physically Handicappedindividuals.
â—Ź Obstacle Evasion and Vehicle Monitoring System utilizingGPSandGSM.
4.DESIGN AND IMPLEMENTATIONS
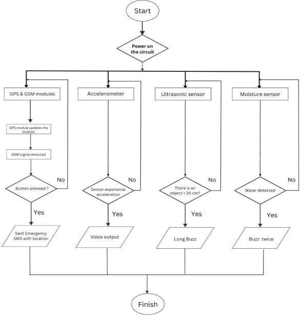
4.1 Algorithm:
Step1.Turnon.
Step2.SetupGPSandGSM.
Step 3. Activate Sensors(accelerometer, ultrasonic, moisture).
Step4.Checkbuttonpress.
Step5.IfTruesendanemergencySMSwiththelocation.
Step6.DoSensorMonitoring.
Step 7. Do the Actuator operation(buzzer), GoTo step 6(infiniteloop).
Step8.End
4.2 Flow Chart

4.3 WORKING:
Upon powering up, the system undergoes initialization, configuring the GSM and GPS modules to acquire location data and facilitate emergency message transmission via cellular networks. Additionally, the system activates the accelerometer for motion detection, the moisture sensor for liquid detection, and the ultrasonic sensor for object detection. The ultrasonic sensor functions by emitting ultrasonic waves to detect obstacles without the need for physicalcontact.Whentheobstacleisdetected,thesensor transfers the data to the microcontroller for assessment. Followingthis,themicrocontrollergaugestheclosenessof the obstacle. If it detects that an obstacle is in close proximity,themicrocontrollertriggersasignaltoactivate a buzzer, promptly notifying the user. Conversely, if no obstacle is detected, the system remains in an idle state, readyforadditionalinput.
Additionally,a fall detection mechanismisintegrated into the system. An accelerometer is utilized for this purpose. Intheeventofafallbytheuserortheircane,voice-based alerts are generated to request assistance from nearby individuals. Furthermore, a moisture sensor is affixed to

International Research Journal of Engineering and Technology (IRJET) e-ISSN:2395-0056
Volume: 11 Issue: 05 | May 2024 www.irjet.net
the end of the cane to alert the user when approaching areascontainingwaterordrains.
Thesystemisalwayslookingfora buttonpress. When an emergency button is pressed , the system uses the GSM module to send the family members an emergency SMS that includes the location information (e.g., "Emergency! Located at [Latitude, Longitude]") A 12V battery, voltage regulators,filtercapacitors,andachargingcircuitprovide the system's power supply configuration. The microcontroller, accelerometer, and ultrasonic sensor are powered by the 12V output of the 7812 voltage regulator and the 5V output of the voltage regulators. DC voltage ripples are eliminated with the usage of filter capacitors. Tochargethe12Vbattery,useachargingcircuitanda12V adaptor.
5. RESULTS

p-ISSN:2395-0072



International Research Journal of Engineering and Technology (IRJET) e-ISSN:2395-0056
Volume: 11 Issue: 05 | May 2024 www.irjet.net p-ISSN:2395-0072

5.4 – when SMS link is pressed

FIG: 5.5 – Location details
At this juncture, it is crucial to highlight the successful achievement of the primary research objective: The creation and implementation of an intelligent cane customized for the needs of the visually impaired mark a significant milestone in assistive technology. The Smart Stick represents an innovative platform set to lead the path for future generations of assistive technologies, focused on enabling Visually impaired individuals to traverse securely across diverse indoor and outdoor surroundings.
Demonstrating efficiency and economic viability, this innovationholdsparticularsignificanceinregionssuchas India, where the demand for affordable solutions is pronounced. Consequently, the product outlined in this paper emerges as highly pertinent, addressing a pressing needforwidespreadaccessibilityindevelopingnations.
[1] G. Gayathri, M. Vishnupriya, R. Nandhini and M.Banupriya “Smart Walking Stick for Visually Impaired.” International Journal of Engineering and Computer Science,vol.3,number3,pp.4057-4061,2014.
[2] R. Radhika, P.G. Pai, S. Rakshitha and R. Srinath “ImplementationofSmartStickforObstacleDetectionand Navigation.” International Journal of Latest Research in Engineering and Technology, vol. 2, number 5, pp. 45-50, 2016.
[3] Jismi Johnson, Nikhil Rajan P, Nivya M Thomas, Rakendh C S, Sijo TcVarghese “Smart Stick for Blind” International Journal of Engineering Science Invention Research & Development; Vol. III, Issue IX, March 2017. Department of Computer Science, Jyothi Engineering College,Kerala,India.
[4] G.Prashanthi,PTejaswitha“Sensorassisted Stick for Blind People” Transactions on Engineering and Sciences,Vol3,IssueJanuary2016.
[5] Agrawal, M.P., Gupta, A.R.: Smart stick for the blind and visually impaired people. In: 2018 Second InternationalConferenceonInventiveCommunicationand Computational Technologies (ICICCT). pp. 542–545. IEEE (2018)
[6] Dey,N.,Paul,A.,Ghosh,P.,Mukherjee,C.,De,R.,Dey,S.: Ultrasonic sensor based smart blind stick. In: 2018 International Conference on Current Trends to-wards ConvergingTechnologies(ICCTCT).pp.1–4.IEEE(2018).
[7] Ravikumar Racha Ganesh, Kunchala Madhu Moku Sai KumarReddy,P.N.Pranay”IJESC2020researchpaperon ultrasonic blind stick. Dept. of Electronics and

International Research Journal of Engineering and Technology (IRJET) e-ISSN:2395-0056
Volume: 11 Issue: 05 | May 2024 www.irjet.net p-ISSN:2395-0072
Communication Engineering, Vidya Jyothi Institute, of Technology,Hyderabad,Telangana.
BIOGRAPHIES




Ms. PANDA SRI PAVANI
FinalYear
B.Techstudentinthe Electronics &Communication Engineering DepartmentSriVasavi EngineeringCollege Tadepalligudem,West Godavari, AndhraPradesh,India.
Mr. KETHA TEJA
FinalYear
B.Techstudentinthe Electronics &Communication Engineering DepartmentSriVasavi EngineeringCollege Tadepalligudem,West Godavari, AndhraPradesh,India
Ms. BOMMA VARSHITHA
FinalYear
B.Techstudentinthe Electronics &Communication Engineering DepartmentSriVasavi EngineeringCollege Tadepalligudem,West Godavari, AndhraPradesh,India
Dr. TDNSS. SARVESWARA
Rao, AssociateProfessor, Electronics &Communication Engineering DepartmentSriVasavi EngineeringCollege Tadepalligudem,West Godavari, AndhraPradesh,India.
© 2024, IRJET | Impact Factor value: 8.226 |
|