
International Research Journal of Engineering and Technology (IRJET) e-ISSN: 2395-0056
Volume: 11 Issue: 05 | May 2024 www.irjet.net p-ISSN: 2395-0072
![]()

International Research Journal of Engineering and Technology (IRJET) e-ISSN: 2395-0056
Volume: 11 Issue: 05 | May 2024 www.irjet.net p-ISSN: 2395-0072
Samiha Kuncham1 , Vijetha Pradeep Hegde2 , Pebam Nikyson3, Sharath K K4 , Prof. Amaresh A M5
1dept. of Computer Science and Engineering, JSS Science and Technology University, Mysore, India
2dept. of Computer Science and Engineering, JSS Science and Technology University, Mysore, India
3dept. of Computer Science and Engineering, JSS Science and Technology University, Mysore, India
4dept. of Computer Science and Engineering, JSS Science and Technology University, Mysore, India
5 Professor, dept. of Computer Science and Engineering, JSS Science and Technology University, Mysore, India ***
Abstract - Today’s world includes heaps of healthcare data being generated every minute. It is impossible to know whether our data is safe on a centralized system. Thisiswhere blockchain comes into the picture. A Decentralized app to store all our healthcare data. It is safe, tamper-resistant, and most importantly, it is easily accessibletoeveryone.Healthixis going to make storing data easier in a user-friendly environment. Fragmented data across various systems will come together, finally bridging the gap between different hospitals. This unified system has the benefitofusingthelatest technology to deliver the best possible system.
Key Words: health,healthcare,hospitals,doctors,patients, healthcare data, blockchain, decentralized, healthcare application,healthcaresystem,medicalrecords.
Healthcaresystemsthatarecurrentlyusedbyhospitalsare all different and mostly centralized. This leads to the fragmentation of data which may scatter a patient’s data acrossdifferenthospitalsandclinics.Theneedforaunified system is paramount in such cases. With the use of a decentralizedsystem,itispossibleforustocreateatamperresistantledgerofthedata,mainlyusingblockchain.When patients switch doctors, it is impossible for them to keep trackofalltheirpastdiagnoses.Thismakesitdifficultforthe doctors to provide the appropriate treatment. Healthix is goingtohelpbridgethegapforpatientsmakingiteasierfor themtoviewtheirhealth-relateddata.
Themainaimoftheprojectistodevelopanapplication thatwilladdressalltheconcernsthatarepertainingtothe fragmenteddistributionofhealthcareinformation.Thiswill help hospitals have better control over their health information. It will also help in sharing the data among various healthcare professionals. Due to the immutable nature of decentralized systems, it will also promote data securityandassist withdata protection. Some ofthe main objectivesare:
1. Hospitals:Hospitalswillhavebetteraccesstotheir healthcareinformationalongwithbetterefficiencyof handling sensitive information. This will provide a
platform to exchange healthcare data in a safe and securemanner.
2. Doctors:Whendoctorshaveaccesstothepatients' information in real-time, it gets easier for them to makethecorrectdiagnosis.Ithelpstoreducetheir burdenorordertestsforsomethingjusttobesureof thetreatment.
3. Patients:Thisplatformaimstoprovidepatientswith access to view their medical history and current treatments.Itwillalsoincludeimportantinformation suchasallergiestoensureproperdiagnosis.
ThesolutionIwouldliketointroduceinvolvesdecentralized data storage which makes use of distributed ledger technologies. This will help in storing the patient's data securely.Ihavechosenthistechnologytomakesurethatno unauthorized personnel will be able to have access to the data,whichfurthermorepromotesdataintegritytohavea tamper-proofrecordofthehealthcareinformation.
Iproposetointroduceafriendlyuserinterfaceforpatientsto view their medical data at any time. Patients can scan through their entire medical history and any ongoing treatments if applicable. This information is shared with other healthcare providers as and when necessary. I have also included a few encryption mechanisms such as URL encoding to make sure that the data does not fall into the wronghands.
Itisalsoimportanttohavesecuritystandardsashealthcare dataissensitive.WhichiswhyIhavemadetheapplicationas user-friendlyaspossibletomakesurethatthesestandards areupheld.
Theinitialevaluationoftheliterature[1]emphasizesa systematicmappingstudyprocedureandusesthePreferred ReportingItemsforSystematicReviewsandMeta-Analysis (PRISMA)criteria.Theblockchainhealthcareliteraturedoes notaddressstandardization,despitethefactthatthismethod offers an organized analysis. Subsequent research

International Research Journal of Engineering and Technology (IRJET) e-ISSN: 2395-0056
Volume: 11 Issue: 05 | May 2024 www.irjet.net p-ISSN: 2395-0072
endeavours may focus on developing standardized approaches to assess blockchain-based healthcare applications, guaranteeing uniformity throughout various investigations and promoting a more thorough comprehensionofthedomain.
The other two literature reviews [2] [3] provide rich insightsintopotentialapplicationsandchallengesbutlacka specificemphasisonsystematicreviewmethodologies.The adoption of standardised frameworks such as PRISMA for more rigorous analysis could be a useful tool to further research. In order to contribute to a more coherent understanding of the role of blockchain in healthcare, it wouldbeusefultocombineresearchmethodsandimprove comparabilitybetweenstudies.
The emergence of blockchain applications in the healthcare sector has been highlighted in the literature reviews[1][2][3],butthereisaneedformoreemphasison real-world implementation and industry adoption. The current situation of adoption and clinical outcomes in healthcare settings remains to be explored, although the reviewsfocusonusecasesandprojects.Infutureresearch,it is possible to bridge this gap by providing in depth case studiesorempiricalevidenceofsuccessfulimplementationof the Blockchain with a view to shedding light on problems encountered during integration and implications for healthcarepractices.
Moreover,valuableinsightcouldbegainedfromadeeper examinationoffactorsthataffecttheindustry'sacceptance and resistance to decentralization in healthcare. It is important to understand the practical challenges of healthcare organizations and strategies for combating resistancesoastoguidesuccessfulimplementation.
The three literature reviews [1] [2] [3] recognize that blockchaintechnologyinhealthcareisstillinitsearlystages of development. On the other hand, all acknowledge problemslikeresistancetochange[2]andscalabilityissues [1].Toimprovethescalabilityandusefulnessofblockchain applicationsinhealthcare,futureresearchshouldexplorethe integrationofcutting-edgetechnologieslikeedgecomputing, artificial intelligence, or the Internet of Things. This investigation may offer answers to current problems and open the door for more reliable and flexible blockchain technologiesinhealthcareenvironments.
Finally, the reviews briefly discuss the proposed workarounds,e.g.theencryptionofhealthdata"off-chain" [1],butfurtherresearchisneededtoassesstheeffectiveness of these solutions in real-world scenarios. Scalability solutionsandpracticalstrategiesforovercomingresistance withinthehealthcareindustryshouldbeattheforefrontof futureinvestigationstoensurethesuccessfulintegrationof blockchaintechnologyinhealthcaresettings.
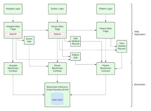
The design of the system involves defining architectural elements, data flow and interaction in the system. A highleveloverviewofthesystemdesigncanbefoundbelow:
1. DecentralizedInfrastructure:Utilizedablockchainbaseddecentralizedledgerforsecureandtamperresistantstorageofpatienthealthcaredata.Inorder to ensure redundancy and availability, we use a distributednetworkofnodes.
2. Smart Contracts: Implemented smart contracts to automateandenforcerulesrelatedtodataaccess, sharing, and consent management. Patients and healthcareproviderscanmakearrangementsforthe efficient administration of their own affairs by meansofsmartcontracts.
3. UserInterfaces:Developedseparateuserinterfaces forpatientsandhealthcareproviders,eachtailored totheirspecificneedsandroles.Weareproviding aneasyanduserfriendlynavigationinterfacewitha viewtoimprovingtheuserexperience.

1. Data Ingestion: Enabled the ingestion of safe and standardized data from a variety of healthcare sources, e.g. Electronic Health Records (EHRs), diagnosticsystemsorwearabledevices.
2. Data Encryption and Tokenization: In order to ensure the confidentiality and integrity of patient data during transmission and storage, encryption and tokenization techniques have been applied to improveprivacy,andtokenizesensitivedata.

International Research Journal of Engineering and Technology (IRJET) e-ISSN: 2395-0056
Volume: 11 Issue: 05 | May 2024 www.irjet.net p-ISSN: 2395-0072
3. Consent Management: Implemented a consent managementsystemthatallowspatientstospecify who can access their data and for what purposes. Fortransparency,weintegrateconsentstatusinto theblockchain.
4. Interoperability Layer: A layer of interoperability hasbeensetupfortheseamlessexchangeofdata with current healthcare systems in order to guarantee compatibility and reduce integration problems.

4.3 Components
1. UserAuthenticationandAuthorization:Established asecureauthenticationmechanismforbothpatients andhealthcareprofessionals.Tocontrolpermissions according to user roles, we define a Role-Based AccessControl.
2. Identity Management: To ensure the correct identificationofusersandtomaintaintheintegrity ofpatients'identities,astrongidentitymanagement systemhasbeensetup.
3. Audit Trail: Established an audit trail system to recordallinteractionswithpatientdata,providinga transparentandtraceablehistoryofdataaccess.
4. APIsandWebServices:APIsandwebserviceshave been designed to ensure a seamless exchange of decentralisedapplicationswithoutsidehealthcare systems.
5. ConsensusMechanism:Theconsensusmechanism wasestablishedforthevalidationandagreementof thestateoftheblockchain,toensuredataintegrity and to avoid fraudulent activities within the decentralizednetwork.
Theaimofthissystemistocreateasecure,interoperable, anduser-friendlydecentralizedhealthcaredatamanagement application that will empower patients, enhance the coordination of care and ensure health information's confidentialityandintegrity.
TheUserInterfaceoftheApplicationisasfollows:

UponenteringtheapplicationURL,theuserwillbedirected tothemainpageasdepictedinFig.1.Therearethreelevels ofaccessavailableintheapplication.Itisbasedontheroleof theuser.Thefirstandforemostisthehospital access.The hospitalwillhaveaccesstodetailsofthedoctoraswellasthe patient’sdata.
Secondly,thereisadoctor-levelaccessinwhichthedoctor mayviewtheirpatients.Theymayaddorviewtheirmedical recordsaswell.
Finally,thereispatient-levelaccessinwhichpatientswillbe abletoviewtheirmedicalrecordsandtheirprimarydoctor. Theywillalsobeabletoviewthehospitalthattheyareapart of.
AsdepictedinFig.2.Theloginpageofthehospitalincludesa linkforthemtoregisterthemselvesontheapplicationifitis theirfirsttime.Thereistheoptiontoresettheirpassword andfinally,theoptiontologin.

TheHospitalRegistrationpagerequiresafewbasicdetailsof thehospitalsuchasthecompanyemail,anewpassword,the hospital’sname,address,specialty,andmainphonenumber forpatientstoreachthehospitaldirectly.

International Research Journal of Engineering and Technology (IRJET) e-ISSN: 2395-0056
Volume: 11 Issue: 05 | May 2024 www.irjet.net p-ISSN: 2395-0072
IhavealsogiventheoptiontogototheLoginpageforthe hospital.Thisoptionisprovidedforuserswhomaynavigate totheregistrationpagebymistakewhentheyaremeantto login.
Afterafirst-timeregistration,thehospitalmaynowlogin.

Fig.3.isthemainpagethattheHospitalUserwillenterwhen theirloginissuccessfulandtheircredentialsarevalid.The Login displays the name of the hospital in the top right corner. This page also can search for either Doctors or Patients that are pertaining to that hospital only. We have alsoincludedtheAddDoctorbuttonforthehospitaltoadda newdoctorintothesystemasandwhennecessary.Theuser maylog outat any time using the icon beside the hospital name.Thisisthesamewhentheuserloginisadoctorora patientaswell.
Once the doctor with the letter ‘S’ is searched, all doctors containingthatletterinthebeginningaredisplayed.Now,the usermayclick ontheDoctor'snameformoreinformation about the doctor or he/she may even click on Add Patient whichwilladdapatienttothatdoctor.
Ifapatientsearchisdonebeginningwiththeletter‘J’,allthe patientscontainingthatletteraredisplayed.Theuserhasthe optionofclickingonapatient’snametogetmoredetails.

Fig.4.displaystheDoctor’sName,Specialty,PhoneNumber and Address. The option to add a new Patient is provided herealsofortheconvenienceoftheuser.Thepatientsearch
providedhereislimitedtothepatientsofthedoctorselected only. It will not display the patients of any other doctors. Onlypatientswiththeprimarydoctorastheselecteddoctor will be displayed in the search. If no Patients match the searchcriteria,themessage“Norecordsfound”isdisplayed. Clicking on the home button takes us back to the hospital home page. Similarly, if there is no doctor found in the system,themessage“Norecordsfound”isdisplayed.
ThehospitalUsermayalsoaddanewdoctor.Allitrequires isafewbasicdetailssuchasthenameoftheDoctor,their specialization,phonenumber,addressandemailID.Upon enteringthedetailsandclickingonadd,aMetaMaskprompt comesup.Whentherequestisconfirmed,anewDoctoris addedtothesystemfromthehospital’sside.Now,withthe DoctorregistrationURLobtained,thedoctormustregister themselvesandcreatetheiraccounttoaccessinformation about their patients. The URL leads to a page that automaticallydisplaystheHospitalNameandtheuseremail that was registered at the hospital. These fields are unchangeableforsecurityreasonsasadoctormayclaimto befromahospitalhe/shemaynotbeapartof.Theremay also be errors when the doctor enters their email ID, in whichcasetheemailIDwiththehospitalandtheemailID withthedoctorwillnotmatchwhichmayleadtoproblems. In case the doctor realizes that he has already registered withthehospital,theoptionofdirectlylogginginfromthis pageisalsoprovidedforeaseandconvenienceoftheuser. Entering the necessary details and clicking on register resultsinaMetaMaskpop-upwhichuponconfirmationwill successfullyregisterthenewDoctor.Thedoctormaynow logintotheiraccountbyusingtheLoginhyperlink.Thispage forDoctorLoginmayalsobeaccessedfromthemainpageby clickingonthe“Doctor”button.Asthedoctorisnew,hewill nothaveanypatientsyet.Anewpatientmaybeaddedatany point.

Thedoctor's name isalreadypre-populatedin Fig.5. This maynotbechangedforsecurityreasons.Itisdonesothata doctor does not add patients for other doctors. This may otherwisebeapotentialsecuritybreach.
After entering the required details of the patient such as Name,DateofBirth,Gender,Height,Weight,Address,Phone

International Research Journal of Engineering and Technology (IRJET) e-ISSN: 2395-0056
Volume: 11 Issue: 05 | May 2024 www.irjet.net p-ISSN: 2395-0072
Number and email ID we click on Add which gives a MetaMask prompt. Upon confirming the transaction, the systemgeneratesaPatientRegistrationURLforthepatient tohavetheirownaccountandviewtheirinformation.This URLmaybecopiedandusedatthePatient’sconvenience.

ThePatientRegistrationURLleadstothepageshowninFig. 6.Thepatientcannowberegisteredwithanewpassword forthepatient’saccount.TheHospitalNameandUserEmail cannotbechangedasitmayleadtocomplicationsandwith wrongintentbymalicioususers.Thepatientmayentertheir desired password and register themselves on the system. Upon successful registration, they may login using the hyperlinkprovided.Thepatientmayloginnativelythrough theapplicationortheymaysigninwithGooglealso.Incase thepatientforgetstheirpassword,theoptiontochangethe passwordisalsoavailableforeaseofuse.Incasetheuseris not registered yet, they may do so using the Register hyperlinkprovided.
OncethePatienthassuccessfullyloggedin,alltheirdetails are displayed. This includes the Primary Doctor they are affiliatedwithalongwiththeirspecialty.Thepatientdetails displayed are his/her name, date of birth, gender, height, weight,address,phonenumber,andemail.Thepatienthas theoptiontoeitherlogoutusingtheiconbesidethehospital nameortheymayviewtheirmedicalrecordsalso.
ThePatient’sMedicalrecordspageiswheretheycancheck theirprescriptionaddedbythedoctor.Ifnothinghasbeen uploaded, the prescriptionfieldsremain empty.This page displays the doctor, the name of the patient, their date of birth,andgender.
Inthepatient’ssearchresults,uponclickingonaparticular patient, we get the patient’s details with their Primary Doctor.Thehospitaluserwillhavetheoptionofeditingthe information of the patient in case there is an error. If the patientlosttheirRegistrationURL,itwillbedisplayedhere onlyiftheyhavenotregisteredyet.Thehospitalmayalso viewtheprimarydoctorofthepatientfromhere.Finally,the hospitalmayviewtheexistingmedicalrecordsoraddnew records.Afterclickingontheeditbuttonforpatientdetails, andthenecessarydetailsarechanged,thehospitalusermay
click on save. This will lead to another MetaMask pop-up which prompts to confirm the changes. After clicking on confirm,thechangesaremadesuccessfully.
In the View/Add Medical Records page, it is possible to navigate to view the doctor details in further depth by clicking on View Doctor. We can also have a look at the patientdetailsbyclickingonViewPatient.Wecanalsogo backtotheHospitalHomepagebysimplyclickingonHome. Finally, we may also log out using the icon beside the hospital name. The date is auto-populated based on the presentdate.
Adding insurance details requires entering the insurance details such as Policy Number, Insurer, Policy Type and PolicyLimit.Afterenteringthesedetailsandclickingonsave, a MetaMask pop-up comes up. Upon approving the MetaMask transaction, the Insurance Details that are now visible as soon as the transaction is confirmed. It is also possibletoedittheInsuranceDetailsifnecessaryorifthere isachangeinthefuture.
ForMedicalSynopsis,afterenteringalltherequiredfields such as Illness, diagnosis, prescription, treatment, and allergies, the information is saved with confirming the transactionwiththehelpofMetaMask.
Inthecaseoftheuserforgettingtheirpassword,theymay recoveritusingtheForgotPasswordoption.Uponenteringa validemailaddress,itispossiblefortheusertoresettheir password. Subsequently, they may log in using the newly resetpassword.
It is also possible for us to log in using Google. This was includedbykeepinginmindthatnoteveryuserwillhavethe patiencetocreateanewaccountinthenativeapplicationfor every website they encounter. This is purely for the convenienceoftheusers.
This Healthcare system mainly uses 3 different Contracts whichareasfollows:
1. hospital.sol–Thiscontractisdeployedtoregister new hospitals on the blockchain as a part of the healthcaresystem.
2. doctor.sol – This contract is used to register new doctors onto the blockchain as a part of the healthcaresystem.
3. patient.sol – This contract is used to add new patientsintothesystemforeasyinformationaccess bythehospitalmanagement.
Thesecontractsinteractwiththeblockchainwiththehelpof MetaMasktoconfirmtransactionsinordertoadddatainto thesystemwhichisimmutableandsafefromanytampering by a malicious user. This system enables a smooth

International Research Journal of Engineering and Technology (IRJET) e-ISSN: 2395-0056
Volume: 11 Issue: 05 | May 2024 www.irjet.net p-ISSN: 2395-0072
administration with a simple User Interface for the convenienceofthehospitalmanagement.
TheApplicationuseslite-servertodeploythefrontendof theHealthixsystem.
1. Unit Testing: In order to ensure the correct functioning of each module of the decentralised applicationandtomeetitsspecifiedrequirements, itcarriedoutindividualcomponenttests.Wetested each contract module separately, particularly for the hospital, doctor, and patient contracts. They weredeployedseparatelyandtestedforeveryuse case scenario. After we removed the bugs for the firstmodule,wethenmovedontothenextoneand soon.Wefinallygottoastagewhereallthebugs insideeachmodulehadbeenremoved.
2. Integration Testing: In order to check the interaction and data flow of components, a set of application modules has been integrated that ensuresuniformintegrationandcompatibilitywith eachcomponent.Wemadesurethatallthemodules worked well together in the front end. Especially sincethemodulesrequiredthathospitalsmayadd doctorsandpatients,anddoctorsmayaddpatients. Weneededtogetthemodulesworkingseamlessly astheapplicationmustblenddependingonthetype ofuserwantingtologin.
3. FunctionalTesting:Bytestinguserinteraction,data storage, access control and data sharing features, thefunctionofadecentralisedapplicationhasbeen assessed. We enabled a few edit features and implemented their functionality. We added the optionofsigninginwithGoogleaswellforeaseand conveniencefortheusers.Wewantedtomakesure thatthesystemiseasytooperatewithouttheuser encounteringanybugs.
4. Security Testing: To identify vulnerabilities and weaknessesinthesecuritymeasuresofthesystem, e.g. encryption, authentication or access controls, penetrationtestshavebeencarriedout.Wemade sure to include URL encoding so as to not expose sensitive information on the web. We made sure that all the information passing through is encryptedtotherequiredstandard.
6.2
1. UnitTestingResults:Thefunctionsandcorrectness ofeachcomponent,includingdatastorage,access controlmechanismsaswellasuserinterfaces,have
been verified in the unit tests. Confidence was obtainedthatthesystemwouldworkaccordingto whatwasplanned.
2. Integration Testing Results: In order to ensure a smoothflowofdatathroughoutthesystemwithout any bottlenecks or inconsistencies, integration testinghasvalidatedasmoothinteractionbetween differentmodules.Werealizedthattheinteractions must have a smooth flow with easy-to-use components.
3. Functional Testing Results: The functional tests haveshownthatthedecentralisedapplicationcan allow patients to view their medical information, securelyexchangedatawithhealthcareproviders andgainaccesstocomprehensivemedicalrecords, allofwhichmeetitsoperationalrequirements.
4. Security Testing Results: Security testing has identifiedandaddressedweaknesses,enhancedthe overallsecuritypostureofthesystem,andensured that healthcare data are protected from unauthorised access or breaches. These were mainly achieved by pre-populating the existing information, hence, reducing room for error and malicioususerstoharmthesystem.
The application is a robust and efficient solution for the management of health data through system testing and results analysis. In order to ensure that the application meetsitsobjectivesofempoweringhospitals,doctors,and patients, it is important for us to enhance coordination of careandprotectpatientprivacy.Thecomprehensivetesting procedures have validated the application's functionality, security,andperformance.
The creation and implementation of Healthix, a decentralizedapplicationforthestorageofhealthcaredata have provided an interesting solution to the problems causedbythefragmentationofhealthinformation.Inorder to facilitate the coordination of care and to improve data security and privacy, the proposed decentralized system, based on blockchain technology and interoperability standards,aimstoempowerhospitals,doctors,andpatients. Thedecentralizedapplicationaimsatcontributingtoamore efficient and collaborative healthcare ecosystem, by providingdoctorswithcontrolofhealthdataandfacilitating the seamless exchange of information between medical professionals.
Thedecentralizednatureoftheapplicationensurestamperresistantstorage,transparentaudittrails,andadherenceto privacyregulations.Inordertoincreasetrustbetweenusers, address ethics concerns, and comply with healthcare standards, consent management and interoperability featureswillbeintroduced.

International Research Journal of Engineering and Technology (IRJET) e-ISSN: 2395-0056
Volume: 11 Issue: 05 | May 2024 www.irjet.net p-ISSN: 2395-0072
Thetechnical,regulatory,anduseradoptionchallengeswere carefully taken into account in the successful implementation.Theneedforimprovedhealthcarehasbeen made possible by constant monitoring, feedback mechanisms,andupdating.
Weextendoursinceregratitudetoeveryonewhoassistedus incompleting"Healthix:ADApptoStoreHealthcareData."
First and foremost, we would like to sincerely thank our respected leader, Prof. Amaresh A. M., for his unwavering guidance,support,andwisdomduringthisendeavor.This projecthassucceededbecauseofhisleadership,whichhas been essential inshapingourconceptsand perfecting our execution.
We also thank Dr. Srinath S., the department head, for his help, encouragement, and inspiration. We now have the resourcesandenvironmentnecessarytoassiduouslypursue theproject'sgoalsthankstohisinspirationalleadership
We would like to thank the panelists for their insightful remarks,constructivecriticism,andwisesuggestionsthat haveraisedthestandardanddepthofourwork.
We would like to sincerely thank our peers, families, and friendsfortheirunwaveringunderstanding,encouragement, andmoralsupportalongthisjourney.Theirencouragement and belief in our abilities have given us bravery and motivation.
Lastly,wewouldliketoexpressourgratitudetoeveryone whohascontributed,directlyorindirectly,tothesuccessof thisproject.Wetrulyvalueyourcontributionsbecausethey have been essential to our success in terms of encouragementandsupport.
[1] Agbo CC, Mahmoud QH, Eklund JM. “Blockchain Technology in Healthcare: A Systematic Review”, Healthcare (Basel), 2019 Apr 4;7(2):56. doi: 10.3390/healthcare7020056.PMID:30987333;PMCID: PMC6627742.
[2] Bell, Liam, et al. "Applications of Blockchain Within Healthcare."Blockchaininhealthcaretoday,2018.
[3] Hasselgren,Anton,etal."Blockchaininhealthcareand health sciences A scoping review." International JournalofMedicalInformatics134,2020:104040.