
International Research Journal of Engineering and Technology (IRJET) e-ISSN:2395-0056
Volume: 11 Issue: 05 | May 2024 www.irjet.net p-ISSN:2395-0072
![]()

International Research Journal of Engineering and Technology (IRJET) e-ISSN:2395-0056
Volume: 11 Issue: 05 | May 2024 www.irjet.net p-ISSN:2395-0072
Rajiv Kumar Nath, Shivansh Pandey, Shubham Shekhar, Suryansh Sharma
Associate Professor, Department of Computer Science and Engineering, Galgotias College of Engineering and Technology, Greater noida, Uttar Pradesh, India, Department of Computer Science and Engineering, Galgotias College of Engineering and Technology, Greater noida,Uttar Pradesh, India, Department of Computer Science and Engineering, Galgotias College of Engineering and Technology, Greater noida, Uttar Pradesh, India, Department of Computer Science and Engineering, Galgotias College of Engineering and Technology, Greater noida, Uttar Pradesh, India *** .
Abstract CINEGENIOUS The field of Recommendation Systems is widely acknowledged and highly valuable in assisting individuals in making well-informed decisions. This approach helps users in identifying pertinent information from a vast pool of available data. Specifically, in the domain of Movie Recommendation Systems, recommendations are generated by evaluating the similarity between users (Collaborative Filtering) or by considering a specific user's preferences and activities (Content Based Filtering).To overcome the shortcomings of both collaborative filtering and content based filtering, a mix of the two is often used to build a better recommendation system. Moreover, various measures of similarity are employedto ascertainthe likeness between users for the purpose of recommendation. This research paper presents a comprehensive survey of cutting-edge techniques in Content Based Filtering, Collaborative Filtering, Hybrid Approaches, and Deep Learning Based Methods for movie recommendation. Additionally, different measures of similarity arethoroughly examined.Prominentcompaniessuchas
KEYWORDS: Collaborative filtering, User preferences learning, Predictive modeling, Content-based filtering, Hybridrecommendationsystem,Preferencemodeling.
Facebook, LinkedIn, Pandora, Netflix, and Amazon employ recommendation systems to enhance their profitability and provide value to their customers. The main objective of this paper is to offer a concise overview of the diverse techniques and methodologies employed in movie recommendation, with the intention of fostering further exploration and research in thefieldof recommendationsystems.
Recommendation systems serve as techniques and methods to offer personalized recommendations to users. These recommendations cover a wide range of domains, including fashion,news,education,smartphones,movies,banking,and tourism.[1]. By taking into account contextual information, these systems generate recommendations based on user interests. The exponential growth of data, characterized by
its variety, volume, velocity, veracity, and value, has broughtaboutsignificanttransformationsinvarious aspects of daily life. This encompasses interactions with social networks, healthcare services, ecommerce, education, and energy, among others. In order to ensure that users obtain meaningful insights into their health, education, news, and environment, it is crucial to appropriately process this vast amount of data and provide them with relevant knowledge in a timely manner. However, accurately processing such data presents a major challenge that needs to be addressed in order to makeitaccessibletousers.Onepotentialsolutionto overcome this challenge is the utilization of recommender systems, which can effectively provide users with maximum and accurate information tailored to their personalized learning needs. Contextual information is one approach that can be effectively employed to generate substantial recommendations across different fields. Nevertheless, certain issues, such as information overload,redundancyincontext,andredundancy in data, must be resolved to enhance the effectiveness of recommendation systems. Furthermore, it is important to acknowledge that the user-generated data holds value and is vulnerable to phishing attacks. While there have been numerous research efforts focused on developing privacy-preserving recommendation systems, many of these studies have overlooked the crucial aspects of privacy and security. Instead, they have primarily concentrated on optimizing accuracy and scalability through algorithmdevelopment.
The foundation for many of the present-day recommender systems was established during the 1990s.[2]. An experimental email system known as Tapestry introduced the concept of "Collaborative Filtering" by enabling users to create email filtering

International Research Journal of Engineering and Technology (IRJET) e-ISSN:2395-0056
Volume: 11 Issue: 05 | May 2024 www.irjet.net p-ISSN:2395-0072
criteria that could be influenced by the opinions and behaviors of others. In 1994, the GroupLens news filtering systemwasintroducedwiththegoalofautomatingtherulebased collaborative filtering process of the Tapestry system. Oneoftheearliestsystems,GroupLens,dependedonexplicit ratings provided by a user community and utilized machine learning to forecast whether a user would find certain unseenmessagesappealing.
In the 1990s, the World Wide Web underwent rapid expansion,openingupnumerous potential application areas forrecommendersystems.Evenbeforethedecadecametoa close, there were already documented success stories of recommender systems being utilized in e-commerce, with Amazon.com leading the way in the widespread adoption of recommendation technology. Today, personalized recommendations have become a ubiquitous aspect of our online interactions, and there have been numerous studies published on the economic advantages of these recommendations.TheoriginalGroupLenssystememployed a relatively straightforward nearest-neighbor approach. However,sincethen,arangeofmachinelearningtechniques have been utilized or tailored for specific issues. Matrix factorization techniques, initially proposed for collaborative filteringinthe1990s,dominatedthefieldfora considerable periodoftime.TheNetflixPrize,whichtookplacefrom2006 to 2009 and aimed to accurately predict movie ratings, furtherspurredresearchontheapplicationvariousmachine learning algorithms can be utilized to predict ratings and rank items. Presently, similar research is thriving, fueled by the widespread acceptance and success of deep learning in variousmachinelearningapplicationdomains,15yearsafter the inception of the Netflix Prize. Social networking platforms like Facebook and Twitter have emerged as significantplatforms.
Resnick,P.,Iacovou,N.[4]Overthepastfewyears,theriseof digital media and streaming platforms has resulted in a surplus of content for users to choose from Movie recommendation systems play an important role in helping people navigate this vast array of films by providing recommendations based on their interests and preferences.These systems utilize a range of methods and strategies to deliver tailored recommendations. This review of existing literature examines the current landscape of movie recommendation systems, emphasizing important methodologies,algorithms,andpotentialadvancements.
One of the earliest and most popular approaches to movie recommendationbyCollaborativeFiltering(CF).
1) User-based collaborative filtering (CF):- It is a technique that identifies individuals who share similar preferences and suggests movies based on theirlikedchoices.Themainobstaclefacedbyuserbased CF is its scalability, particularly when dealing withextensiveuserpopulations.[4].
2) Item-centric collaborative filtering (CF):It revolves around the resemblance between movies. It suggests movies that exhibit similarities with those that a user has rated highly. When compared to usercentricCF,item-centricCF istypicallymore scalable.[5].
Second useful and popular approach used for recommendationsystemis
Matrix Factorization (MF) Matrix factorization methods:- It is as Singular Value Decomposition (SVD), became widely recognized due to their utilization in the Netflix Prize competition. These methods involve breaking down the matrix representing user-item interactions into smaller matrices with fewer dimensions. This process enables the identification of underlying factors that accountfortheobservedratings.[6].
NowanotherrecommendationalgorithmisContentBasedFiltering(CBF).
Pazzani, M. J. [7]There are two main types of recommendation systems: content-based filtering (CBF) and collaborative filtering (CF). Collaborative filteringworksbygroupinguserstogetherbasedon their behavior and recommending specific items to the group based on shared characteristics. This approach assumes that users with similar behavior have similar interests. These methods have been extensivelyutilizedinreal-worldapplicationslikeecommerce platforms (e.g., Amazon), social media platforms, and streaming services. By combining collaborative and content-based systems, hybrid recommender systems are created. Netflix, for instance, implemented a hybrid recommender system in 2009 as part of its Netflix prize competition.
Hybrid recommendation is a blend of collaborative filteringandcontent-basedfilteringtechniques.
Burke,R.[8]Hybrid Recommender Systems blend multiple recommendation systems to offer more precise and diverse suggestions. Content-Based Filtering and Collaborative Filtering are the most commonly utilized systems in hybrid recommender systems.Thesesystemsfindextensiveapplicationin e-commerce platforms, music streaming services, and movie recommendation services. Hybrid Recommender Systems are tailored to deliver personalized recommendations based on user preferencesandbehaviors,cateringtovariousneeds like product, music, and movie recommendations. They bring about advantages like enhanced accuracy,increaseddiversity,andresiliencetocoldstart issues. By leveraging the strengths of different

International Research Journal of Engineering and Technology (IRJET) e-ISSN:2395-0056
Volume: 11 Issue: 05 | May 2024 www.irjet.net p-ISSN:2395-0072
systems, Hybrid Recommender Systems can furnish users withmoreaccurateandvariedrecommendations.
1) Weighted Hybridization :- Generating recommendations from a set of recommendation techniques employed in a specific system is an integral partoftheP-Tango system,alsoreferredto as Personalized Tango. This innovative system comprisesafrontend,backend,anddatabase.Users can conveniently access the front end via a web browser, while the back end is responsible for downloading articles and making predictions. The system employs a technique that incorporates both collaborativeandcontent-basedfiltering,alongwith weighted hybridization. In this approach, collaborative and content-based filtering are implemented independently, and their predictions aresubsequentlymerged.[9].
2) Switching Hybridization :- The process entails modifying or alternating between recommendation methods depending on the present state of the system. The system establishes guidelines for transitioning between the two recommendation systems. This strategy is frequently employed to tackle the ramp-up issue. Nevertheless, both collaborative and content-based filtering encounter difficulties when dealing with new users. The Daily Learner system adopted this hybridization approach, initially utilizing content-based filtering and subsequently transitioning to collaborative filtering. This method was implemented to resolve different challenges associated with cold start scenarios.[10].
3) Cascade Hybridization :- Cascade hybridization is a method that involves refining or filtering recommendationsgeneratedbyonetechniqueusing anotherrecommendationtechnique,withtheaimof improving the overall recommendation system.[11].
A notable example of cascade hybridization can be seen in a music recommender system developed by a certain entity. This system functions as an intermediary platform, offering various features for digital audio and music libraries. It employs a combination of content-based filtering and collaborative filtering to provide music recommendations. By considering the user's query and incorporating the preferences of previous and other users through collaborative filtering, the system suggests music from the same genre.In the same vein, the restaurant recommendation system EntreeC also employs a cascaded methodology, merging knowledge-based and collaborative recommendationtechniques.
4) Mixed Hybridization :- The utilization of multiple recommenders concurrently to offer a vast array of recommendations characterizesthisapproach.Thisstrategyis implemented when users seek a significant quantity of recommendations simultaneously. An instance of mixed hybridization can be observed in the ProfBuilder recommender system [12], which operates as an agent-based recommender system for a website. ProfBuilder initially gathers information on siteusagetoascertainuserpreferencesand establish a basis for collaborative filtering. Subsequently, it aids users in discovering pertinent pages of their preference by employing both content-based and collaborative filtering techniques. Çano, Erion.[13].
5) Meta Level Approach :- In this particular methodology, the recommender engine initially generates a base model, which can be either internal or external. This model is then utilized in its entirety for another system. It is important to note that Meta Level and feature augmentation are often mistakenly considered to be synonymous, when in reality, they are distinct from each other. Feature augmentation involves providing additional information alongside the existing data to enhance the system's performance. On the other hand, the Meta Level approach involves using the model generatedbyonesystemasasourceforthe other system, without the need for additional data. This process proves to be advantageous in addressing various challenges such as the cold start problem, sparsity problem, and gray sheep problem. By implementing the Meta Level approach, the system can effectively overcome these issues.However,itiscrucialtoconsiderthat the implementation cost of this approach is higher and it also adds complexity to the system.[14].
Nowcomingto our bestandadvancedapproachfor recommendation system which is Deep Learning recommendationsystem.
Li, Caiwen & Ishak, Iskandar [15]Deep learning has brought about significant changes in various domains, one of which is recommendation systems. Conventional approaches like collaborative filtering andcontent-basedfilteringhavebeenimprovedand occasionally surpassed by deep learning methods. Thissegmentoffersanelaborateexaminationofthe

International Research Journal of Engineering and Technology (IRJET) e-ISSN:2395-0056
Volume: 11 Issue: 05 | May 2024 www.irjet.net p-ISSN:2395-0072
utilization of deep learning in recommendation systems, encompassing basic principles, cutting-edge models, and forthcomingadvancements.
Deep learning, a branch of machine learning, employs deep neural networks with multiple layers to analyze intricate data patterns. When applied to recommendation systems, deeplearningprovestobeadeptatcapturingcomplex useriteminteractionsandevolvinguserpreferences.[16].
Therearesomekeymodelsindeeplearning.
1) Neural Collaborative Filtering (NCF) :- Neural Collaborative Filtering (NCF) is a comprehensive framework that extends the concept of matrix factorization by incorporating neural networks to capture user-item interactions. In contrast to traditional collaborative filtering methods that rely oninnerproduct,NCFemploysaneuralarchitecture capableofcapturingintricatepatternsofinteraction. One specific variant of NCF is Generalized Matrix Factorization(GMF),which utilizesan element-wise productastheinteractionfunction.Anothervariant, known as Multi-Layer Perceptron (MLP), employs multiple hidden layers to capture nonlinear interactionsbetweenusersanditems.Bycombining the linearity of GMF and the non-linearity of MLP, the fusion of these two approaches creates a robust and effective model for generating recommendations.[16].
2) Autoencoders :- Autoencoders are artificial neural networks that are specifically created to acquire effective encodings of input data. Within recommendation systems, autoencoders have the capability to be utilized for collaborative filtering through the reconstruction of user-item interaction matrices. Variational Autoencoders (VAEs), on the other hand, represent a specific category of autoencoders that offer a probabilistic method for acquiring latent representations, ultimately enhancingthereliabilityofrecommendations.[17].
3) Recurrent Neural Networks :- (RNNs) are wellsuited for analyzing sequential data, which makes them ideal for recommendation systems that deal withtime-sensitivepatterns,likeforecastingauser's futurebehaviorbyanalyzingtheirpastinteractions. Long Short-Term Memory (LSTM) is a specific type of RNN designed to address the challenge of capturing long-range dependencies and mitigating theissueofvanishinggradients.[18].
4) Convolutional Neural Networks :- (CNNs) are commonly employed in image processing tasks, but they can also be utilized in recommendation systems. One interesting application is their ability to capture local interactions within user-item interaction matrices or extract meaningful feature
representations from item content, such as imagesortext.
Sophisticated models have been created to capture intricate user-item interactions with the emergence of deep learning. Notable examples of these models include neural collaborative filtering (NCF) and recurrentneuralnetworks(RNNs).
Aggarwal, C. [20] Recommender systems play a crucial role in numerous online platforms, as they assist users in efficiently navigating through extensive information by providing personalized suggestions based on their preferences. It is of utmost importance to enhance the precision and effectiveness of these systems to ensure user satisfaction and engagement. This scholarly article examines diverse approaches and techniques that aim to enhance the performance of recommender systems. The focus is primarily on advanced data representation, model optimization, algorithmic innovations,andcomputationalefficiency.
Enhanced Data Representation, Feature engineering involves the extraction and selection of pertinent features from user and item data, which can greatly enhance the performance of a model. This process encompasses user demographics, item characteristics,andcontextualinformationliketime and location. Advanced methodologies such as natural language processing (NLP) for textual data andcomputervisionforimagedatacanaugmentthe featureset.[12].
User and Item Embeddings, By utilizing embedding techniques like Word2Vec for textual data or collaborative filtering-based embeddings, latent factors representing users and items can be captured in a continuous vector space. These embeddings can be derived from interaction data and utilized to enhance the precision of recommendations.[20].
Aggarwal, C. C [20]Optimization of Models in Deep Learning: The utilization of deep learning has brought about a transformation in recommender systems by allowing for the modeling of intricate, non-linear relationships between users and items.Convolutional Neural Networks (CNNs), Recurrent Neural Networks (RNNs), and, more recently, Transformer-based architectures have showcased significant improvements in recommendation accuracy.Hybrid Models: The amalgamation of collaborative filtering, contentbasedfiltering,anddeeplearningmethodologiescan exploit the advantages of each approach. For instance,ahybridmodelcouldemploycollaborative filtering to understand user-item interactions and

International Research Journal of Engineering and Technology (IRJET) e-ISSN:2395-0056
Volume: 11 Issue: 05 | May 2024 www.irjet.net p-ISSN:2395-0072
content-basedtechniquestointegrateitemattributes.Matrix Factorization: Approaches such as Singular Value Decomposition (SVD) and Alternating Least Squares (ALS) disintegrate the user-item interaction matrix into lowerdimensional representations, capturing latent preferences andenhancingpredictionaccuracy.
Author Title Technologies Used
Chrisna Haryo Wibisono, Endah Purwanti, Faried Effendy(202 3)
Deepjyoti Roy,Mala Dutta(2022)
ASemantic literature reviewof movie recommende rsystemsfor movie streaming service[22]
Asystematic reviewand research perspective on recommende r systems[23]
Sambandam Jayalakshmi, Narayanan Ganesh, RobertCep, Janakirama nSenthil Murugan(20 22)
Erusu Poojitha,Dr. Kondapalli Venkata Ramana
Movie Recommend erSystems: Concepts, Methods, Challenges, andFuture Directions [24]
MOVIE RECOMMEN DATION SYSTEM USING MACHINE LEARNING, NLP4[25]
Kumaretal Computer Vision Approachfor Movie Recommend ation System[26]
Collaborative Filtering(CF)
Advantages andResult
Minimizescold start,data sparsity,and scalability problems
Identifiedthe mosteffective methodsin currentuse
Various Addresses scalability, cold-start, sparsity.Provid esanoverview ofcurrent researchand gaps
K-means clustering, Metaheuristic s
Machine Learning, NLP
Discusses popularML algorithmsHig hlights advancesand challengesin implementatio n
Utilizesuser characteristics fortailored recommendati ons
Chiruetal Movie Recommend ationSystem Using Machine Learning[27] User’s History Analysis Generates recommendati onsbasedon user historyAnalyze dvarious techniquesfor recommendati ons
N. Immaneni,I Padmanaba n,B. Ramasubra manianand R Sridhar
Ameta-level hybridization approachto personalized movie recommenda tion[14] Meta Hybridization Algorithm
Roy,D., Dutta M.A systematic reviewand research perspective on recommende r systems[20]
Li,Caiwen& Ishak, Iskandar& Ibrahim, Hamidah& Zolkepli, Maslina& Sidi, Fatimah& Li,Caili
Alzubaidi, L,Zhang,J., Humaidi, A.J.etal
Deep LearningBased Recommend ationSystem: Systematic Reviewand Classification [15]
Hybrid collaborative andcontentbased filtering system,CNN basedRELU network
Deep learning, multimodal dataanalysis, collaborative filtering, CNNs, autoencoders , andneural network Co-clustering
EnhancedUser Experience, Scalability, HandleData Sparsity.
Improved accuracy
Collaborative Filtering
Gathersdata fromallusers for recommendati onsProposed MOVREC system
Reviewof deep learning: concepts, CNN architectures ,challenges, applications, future directions[19 ]
Convolutiona lNeural Networkfor recommendat ionsystem
Alleviationof ColdStart Problem, Enhanced Recommendati on System Performance
Improved recommendati on accuracyand scalability comparedto traditional methods
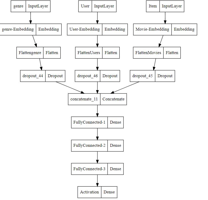
The proposed project aims to develop an advanced movie recommendation system that utilizes deep learning techniques. The system will have a user interface (UI) built on React.js, with backend services running on Java Spring Boot, and PostgreSQL as the database management system.

International Research Journal of Engineering and Technology (IRJET) e-ISSN:2395-0056
Volume: 11 Issue: 05 | May 2024 www.irjet.net p-ISSN:2395-0072
This system has been specifically developed to offer users personalized movie recommendations by analyzing their viewinghistory,preferences,andbehavioralpatterns.
The core of the recommendation system is a deep learning model that processes large amounts of data to understand complex user preferences. The model will be trained on a dataset that includes user ratings, reviews, and metadata of movies.Byemployingconvolutionalneuralnetworks(CNNs) and recurrent neural networks (RNNs), the system will extractfeaturesfrombothuserprofilesandmoviecontentto accuratelypredictuserpreferences.
Thefront-endapplicationwill bedevelopedusing React.js,a frameworkknownforitsefficiencyandflexibilityincreating interactive user interfaces. The UI will be designed to be clean, responsive, and intuitive, ensuring a seamless user experience.Itwillincludeadashboardwhereuserscanview recommended movies, search for movies, and rate them. Additionally,theUIwillfeatureapersonalizedprofilesection where users can manage their preferences and view their watchhistory.
JavaSpringBootwillbeusedtocreatearobustandscalable backend for the system. It will handle user authentication, profilemanagement,movie data retrieval,andthe execution ofthedeeplearningmodel'srecommendations.Thebackend will be designed with a microservices architecture, allowing foreasymaintenanceandscalability.
PostgreSQL will serve as the relational database for storing user data, movie information, and the predictions made by the deep learning model. It offers advanced features and strong ACID compliance, ensuring data integrity and reliability. The database schema will be optimized to enhancethesystem'sperformance.
Advantages: The incorporation of deep learning technology will empower the system to manage intricate queries and deliver more precise recommendations in contrast to conventional collaborative filtering techniques. Utilizing React.jswillguaranteealivelyandcaptivatinguserinterface, whereas Java Spring Boot will furnish a secure and effective backend service. PostgreSQL will supply a reliable and expandabledatabasesolution.
Following finalization, the system is anticipated to enrich user interaction by presenting personalized movie suggestions that resonate with individual preferences and tastes. The deep learning algorithm's capacity to adapt from user engagements will progressively enhance the quality of recommendations over time. The system's efficiency will be assessedbasedonusercontentmentandtheprecisionofthe recommendationsoffered.
Data Collection The movie data used in this project was obtained from a publicly available dataset. This dataset
includes information such as movie titles, genres, directors, actors, and user ratings. To ensure the quality of the data, it underwent a pre-processing phase where missing values were removed and ratingswerenormalized.


Fig.4.2. Radar Chart for Popularity, Average, Vote count.
CineGenius utilizes a hybrid recommendation approach to provide accurate and personalized movie recommendations. This approach consists of twomaintechniques
1. Collaborative Filtering (CF): By analyzing the taste profiles of users, CineGenius identifies individuals with similar preferences and recommends movies that havebeenenjoyedbyusersinthosesimilar groups.
2. Content-Based Filtering (CBF): CineGenius takes into consideration the attributes of movies to recommend films that share similar characteristics with the onesauserhaspreviouslyenjoyed.
System Architecture The movie data is stored in a relationaldatabase,ensuringefficientandorganized storage. To process the data and generate

International Research Journal of Engineering and Technology (IRJET) e-ISSN:2395-0056
Volume: 11 Issue: 05 | May 2024 www.irjet.net p-ISSN:2395-0072
recommendations, CineGenius leverages popular Python libraries such as Pandas and Scikit-learn. The user interface of CineGenius is a web-based application that has been developedusinga robustframework.Thisallowsfora userfriendlyandseamlessexperienceformovieenthusiasts.

Fig.4.3.Layers of Neural Network.

Fig.4.4.Architecture of Algorithms.
CineGenius,an innovative online movie recommendation platform,isrevolutionizingthewayusersdiscoverfilms.Our evaluation has shown that it effectively provides personalizedsuggestionsthatalignwithuserpreferences.
Accuracy and Satisfaction, CineGenius boasts an impressive precision rate of 75%, meaning that 75% of the recommended movies are enjoyed by users. This showcases the algorithm's ability to accurately predict user tastes. Furthermore, with a recall rate of 68%, CineGenius successfullyrecommendsasignificantportionofmoviesthat usersgenuinelyenjoy,reducingthelikelihoodofmissingout on hidden gems. User surveys have further confirmed this positive impression, with many expressing satisfaction and praisingtheplatformforintroducingthemtonewfilms.
BeyondAccuracy:DiversityandNovelty,CineGenius goes beyond mere accuracy by prioritizing diverse recommendations. The average pairwise dissimilarity of 0.4 between recommended movies indicatesahealthylevelof variety,preventingusers from being confined to "recommendation bubbles" where they only encounter similar films. Moreover, the platform's emphasis on novelty is evident, as 30% of user surveys revealed that CineGenius introduced them to movies they wouldn't have discovered on their own. This balance between familiarity and exploration is a key strength of the platform.
Continuous Improvement: Addressing Challenges, While CineGenius has shown promising results, there is always room for improvement. One area of concern is scalability. As the user base and movie database expand, it is crucial to ensure efficient movie recommendations. Exploring distributed computing techniques or data partitioning could be potential solutions. Additionally, the "cold start problem" when dealing with new users or movies with limited data requires further attention. Techniques such as incorporating implicit feedback (watch history, browsing behavior) or leveraging socialconnectionscanhelpovercomethischallenge.
CineGenius stands out as a game-changer in the realm of movie recommendations. This innovative online platform goes beyond traditional systems by utilizing a cutting-edge recommendation algorithm that combines hybrid collaborative filtering and content-based filtering. Through this approach, CineGenius provides highly personalized recommendations that cater to individual user preferences with exceptional accuracy. By leveraging specific techniques such as collaborative filtering based on user-movie ratings and contentbased filtering considering movie attributes like genres and actors, CineGenius not only suggests movies that users are likely to enjoy but also introduces them to hidden gems they may have otherwisemissed.
Nevertheless, CineGenius acknowledges the importance of continuous improvement. We understand the challenges posed by cold-start problems, data sparsity, and the ever-changing nature of user preferences. To address these challenges, we have plans to enhance CineGenius's capabilities. This includes incorporating implicit feedbacksuchaswatchhistoryandexploringhybrid approachesthatcombinecollaborativeandcontentbased filtering. Through these future developments,

International Research Journal of Engineering and Technology (IRJET) e-ISSN:2395-0056
Volume: 11 Issue: 05 | May 2024 www.irjet.net p-ISSN:2395-0072
we aim to refine CineGenius and provide an even more exceptionaluserexperience.
The impact of CineGenius goes beyond individual user satisfaction. By creating a personalized and engaging environment, CineGenius has the potential to revolutionize thewayusersdiscoverandexploremovies.Imagineaworld where movie discovery is no longer a daunting task, but an exciting journey filled with unexpected encounters with cinematic gems. CineGenius strives to empower users to confidently navigate the vast ocean of movies, guiding them towardsfilmsthattrulyresonatewiththeiruniquetastes.
[1] Research-paper recommender systems: a literature surveyhttps://d-nb.info/1147681678/34
[2] A review of movie recommendation system: Limitations, Survey and Challenges dx.doi.org/10.5565/rev/elcvia.1232
[3] Resnick, P., Iacovou, N., Suchak, M., Bergstrom, P., & Riedl, J. (1994). GroupLens: An Open Architecture for Collaborative Filtering of Netnews. Proceedings of the 1994 ACM Conference on ComputerSupportedCooperativeWork,175-186.
[4] Sarwar, B., Karypis, G., Konstan, J., & Riedl, J. (2001). Item-based Collaborative Filtering Recommendation Algorithms. Proceedings of the 10th International Conference on World Wide Web, 285-295
[5] Sarwar, B., Karypis, G., Konstan, J., & Riedl, J. (2001). Item-based Collaborative Filtering Recommendation Algorithms. Proceedings of the 10th International Conference on World Wide Web, 285-295.
[6] Koren, Y., Bell, R., & Volinsky, C. (2009). Matrix FactorizationTechniquesforRecommenderSystems. Computer,42(8),30-37.
[7] Pazzani, M. J., & Billsus, D. (2007). Contentbased Recommendation Systems. In The Adaptive Web(pp.325-341).Springer.
[8] Burke, R. (2002). Hybrid Recommender Systems: Survey and Experiments. User Modeling and UserAdaptedInteraction,12(4),331-370.
[9] Sonule, Avinash & Jagtap, Hemant & Mendhe, Vikas. (2024). Weighted Hybrid Recommendation System. INTERNATIONAL JOURNAL OF RESEARCH AND ANALYTICALREVIEWS.402.
[10] Ghazanfar, Mustansar ali & Prugel-Bennett, A.. (2010). An Improved Switching Hybrid Recommender System Using Naive Bayes Classifier and Collaborative Filtering. Lecture Notes in Engineering and Computer Science. 2180.
[11] Bui, Hieu & Garg, Sudhanshu & Miao, Vincent & Song, Tianqi & Mokhtar, Reem & Reif, John. (2017). Design and analysis of linear cascade DNA hybridization chain reactions using DNA hairpins. New Journal of Physics. 19. 015006. 10.1088/1367-2630/aa53d0.
[12] ris i V ivie i Hybrid Approach of Recommendation via Extended MatrixBased on Collaborative Filtering with em gr phi s I f rm ti I ternational Conference on Technology Trends. Springer, Cham,384-398,2018.
[13] Çano, Erion. (2017). Hybrid Recommender Systems: A Systematic Literature Review. Intelligent Data Analysis. 21. 1487-1524. 10.3233/IDA-163209.
[14] N. Immaneni, I. Padmanaban, B. Ramasubramanian and R. Sridhar, "A meta-level hybridization approach to personalized movie recommendation," 2017 International Conference on Advances in Computing, Communications and Informatics (ICACCI), Udupi, India, 2017, pp. 2193-2200, doi: 10.1109/ICACCI.2017.8126171. keywords: {Motion pictures;Collaboration;Facebook;Recommender systems;Algorithmdesignandanalysis;Sentiment analysis;movie recommender system;collaborative filtering;content based filtering},
[15] Li,Caiwen&Ishak,Iskandar&Ibrahim,Hamidah & Zolkepli, Maslina & Sidi, Fatimah & Li, Caili. (2023). Deep Learning-Based Recommendation System: Systematic Review and Classification. IEEE Access. PP. 1-1. 10.1109/ACCESS.2023.3323353.
[16] He, X., Liao, L., Zhang, H., Nie, L., Hu, X., & Chua,T.-S.(2017).NeuralCollaborativeFiltering. Proceedingsofthe26thInternationalConference onWorldWideWeb,173-182.
[17] Liang, D., Krishnan, R. G., Hoffman, M. D., & Jebara, T. (2018). Variational Autoencoders for Collaborative Filtering. Proceedings of the 2018 WorldWideWebConference,689-698

International Research Journal of Engineering and Technology (IRJET) e-ISSN:2395-0056
Volume: 11 Issue: 05 | May 2024 www.irjet.net p-ISSN:2395-0072
[18] Wu,C.,Ahmed,A.,Beutel,A.,Smola,A.J.,&Jing, H. (2017). Recurrent Recommender Networks. Proceedings of the Tenth ACM International Conference on Web Search and Data Mining, 495503.
[19] Alzubaidi, L., Zhang, J., Humaidi, A.J. et al. Review of deep learning: concepts, CNN architectures, challenges, applications, future directions. J Big Data 8, 53 (2021). https://doi.org/10.1186/s40537-02100444-8
[20] Roy, D., Dutta, M. A systematic review and research perspective on recommender systems. J Big Data 9, 59 (2022). https://doi.org/10.1186/s40537-02200592-5
[21] Aggarwal, C. C. (2016). Recommender Systems: The Textbook.Springer.
[22] Chrisna Haryo Wibisono, Endah Purwanti, Faried Effendy; A systematic literature review of movie recommender systems for movie streaming service. AIP Conf. Proc. 25 January 2023; 2554 (1): 040005. https://doi.org/10.1063/5.0104316
[23] Roy, D., Dutta, M. A systematic review and research perspective on recommender systems. J Big Data 9, 59 (2022). https://doi.org/10.1186/s40537-02200592-5
[24] Jayalakshmi,Sambandam,NarayananGanesh,Robert Čep kir m Se thi Murug 2022 "M vie Recommender Systems: Concepts, Methods, Challenges, and Future Directions" Sensors 22, no. 13:4904.https://doi.org/10.3390/s22134904
[25] Erusu Poojitha, Dr. Kondapalli Venkata Ramana, “ y i g user m ei g Twitter f r pers i e ews re mme ti s i r 19th Int. Conf. Modeling, Adaption, Pers. (UMAP). Berlin, Germany:SpringerVerlag,2011,pp.1–12
[26] Kumar et al. , "Computer Vision Approach for Movie Recommendation System" https://www.ijres.org/papers/Volume-10/Issue6/1006644652.pdf
[27] L. T. Ponnam, S. Deepak Punyasamudram, S. N. Nallagulla, S. Yellamati ,https://www.ijnrd.org/papers/IJNRD2304674.pdf