
International Research Journal of Engineering and Technology (IRJET) e-ISSN:2395-0056
Volume: 11 Issue: 05 | May 2024 www.irjet.net p-ISSN:2395-0072
![]()

International Research Journal of Engineering and Technology (IRJET) e-ISSN:2395-0056
Volume: 11 Issue: 05 | May 2024 www.irjet.net p-ISSN:2395-0072
1Rifa Fatima, 2Pratyush Pathak, 3Er. Prabhat Kumar Yadav, 4Er. Shilpi Khanna
1.2Student, Department of Information Technology, Shri Ramswaroop Memorial College of Engineering and Management, Lucknow
3.4Assistant Professor, Department of Information Technology, Shri Ramswaroop Memorial College of Engineering and Management, Lucknow
Abstract - A resume is a document that contains a summary or listing of relevant job experience and education. In the job search process, a well-written and well-designed resume is essential. Resume analysis also plays a pivotal role in the contemporary job market. The importance of resume analysis lies in its ability to efficiently evaluate and compare candidate’s qualifications against job requirements. The Resume Builder and Analyser project aims to streamline the job application process by providing users with a user-friendly platform to create and optimize their resumes. This application will guide individuals through the resume creation process, offering customizable templates and suggestions for content improvement. The Analyser component leverages natural language processing and machine learning algorithms to assess resumes against job descriptions, providing valuable feedback on keyword optimization, relevance, and overall competitiveness. This project ultimately empowers users to craft compelling resumes tailored to specific job opportunities, enhancing their chances of success in the competitive job market.
Key Words: Resume, Builder, Analyser
Resume builders and analysers have revolutionized the way job seekers and employers navigate the competitive landscape of today's corporate world. These tools offer a plethora of advantages that significantly enhance the hiringprocessonbothsides.
Firstly, for job seekers, resume builders are invaluable. Crafting a compelling resume can be a daunting task, but theseplatformssimplifytheprocessbyofferinga rangeof professional templates and formatting options. This ensures that job seekers can present their qualifications and experiences in a visually appealing and organized manner. Additionally, resume builders often include grammar and spell-check features, minimizing errors and typos that can detract from a resume's professionalism. Customization is another key benefit; job seekers can easily tailor their resumes to match the specific requirements of different job opportunities, showcasing the skills and experiences most relevant to the role they areapplyingfor.
Secondly, resume analysers come into play to help job seekers optimize their resumes for Applicant Tracking Systems (ATS) commonly used by employers. These systems scan and filter resumes based on keywords and criteria specifiedby employers.Resume analysersprovide insights and suggestions to ensure that a resume aligns with the keywords and phrases relevant to the job description.Thisoptimizationincreasesthelikelihoodofa resumepassingthroughtheATSandreachingthehandsof a human reviewer, improving job seeker’s chances of gettingnoticedintheinitialscreeningprocess.
In summary, resume builders and analysers play a pivotal roleintoday'scorporateworldbyempoweringjobseekers to create standout resumes and helping employers efficiently identify the best-fit candidates. These tools streamline the recruitment process, promote objectivity, and enhance the overall quality of hiring decisions in an increasinglycompetitivejobmarket.
For the development of this system, we studied some previouspapers.
2.1Literaturereview
The issue of graduate employment in the country has recently become a significant concern. The increasing numberofstudentsinpublicandprivatehighereducation institutions also puts pressure on the market competition for jobs [1]. Several studies have investigated the effectiveness of resume builders and screening tools in helping job seekers create effective resumes. The study carried out by Bharti Kungwani et al. (2017) investigates the impact of an electronic resume application review system on the quality of resumes and job invitations. This study found that the app improved the quality of responses, resulting in a 20% increase in participant’s study invitation [2]. Another study by S.S.D.A.K.Dharanendran (2018) investigated the effect of electronicresumeapplicationsonthejobsearchsuccessof new graduates. The study concluded that the app had a positiveimpactonjobsearchbyimprovingthequalityand relevance of resumes, with participants increasing job
2024, IRJET | Impact Factor value: 8.226 | ISO 9001:2008 Certified Journal | Page

International Research Journal of Engineering and Technology (IRJET) e-ISSN:2395-0056
Volume: 11 Issue: 05 | May 2024 www.irjet.net p-ISSN:2395-0072
placementby15%[3].SatyakiSanyalandteamrepresents the approach of resume analysis software that automates the extraction and analysis of relevant information from uploaded resumes. The software employs NLP, ML and dataminingtechniquestoidentifykeywords,patternsand trends [4]. Vaidya and team [5] the approach described here is a method used by resume analysers to extract relevant information. The process involves eliminating stop words and applying the Soundex algorithm to group similar-soundingwords.Keywordsarethenidentified and storedinadatabase.
2.2Innovation
Despite advances in CV processing and diagnostic tools, there are still some light issues to be solved. One of the challengesisensuringthatrecommendationsgeneratedby AI are accurate and relevant. Additionally, the feedback these tools provide should be further personalized to address the details of each candidate's profile and career goals. Future research should focus on improving the cognitive skills and self-improvement of resume builders anddiagnostictoolstoachieveresults.
Resume builder and analysis tools have become an indispensable aid for today's job seekers. Business competition. Integrating AI into this tool can provide personalized advice and feedback, tailoring resumes to specific business practices and strengthening their effectiveness. As AI algorithms continue to improve, resumebuildersandanalyticaltoolswillplayakeyrolein helpingjobseekersachievetheircareergoals.
This research introduces an AI-powered resume builder and analytics system that transforms job seekers by providing them with personalized recommendations, positive feedback, and guidance. This system has three mainfeatures:
Personalizedresumebuilder:
The resume builder component uses artificial intelligencetoanalyzejobsearchdataandcreatea personalized resume template based on the job seeker'sskills,acquired experience,andjobgoals. AI algorithms extract key points, skills, and experiences from a candidate's profile and match them with the job-specific resume, genre, and language. This personalization ensures that the resume effectively reflects the candidate's unique qualities and aligns with their unique position, makingthemstandoutfromthecrowd.
Keywordanalysisandcompetition:
Keyword analysis to analyze job seeker's articles and job postings for emphasis and sentence. It
then compares these details to make sure the requirements match the specific needs and expectations of the target job. This keyword analysis ensures that the resume will be well receivedbytheApplicantSearchEngine(ATS)and increasesthe potential risk thattheemployer will reviewthecandidate'sapplication.
AI-poweredanalyserprovidesinsightfulfeedback: AI-driven product analysis goes beyond grammar and article analysis to provide comprehensive feedback on competitor performance efforts Analyzes and improves content, patterns and keywords of personal usage Provides personal advice for. AI algorithms identify areas where the need can be improved, such as improving the use of functional instructions including key points, improving the overall flow and readability of the request form, and tailoring the resume to specific tasks.Thesedetailedanswerscanhelpcandidates meet their impact needs and increase their chancesofgettinganinterview.
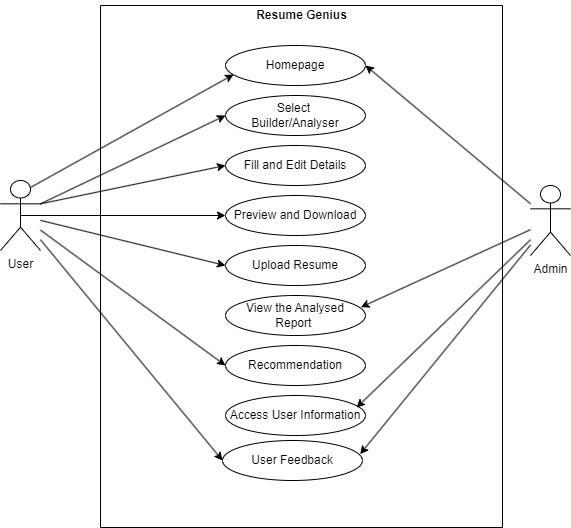
In Figure 1, the block diagram of the proposed system is explained. There are two options: building a resume, analysis of the resume. For building the resume, the user hastoselecttemplatesandfillallthedetails.Apreviewof the resume will be shown. The user can make changes accordingly and can download the resume. For analysing the resume, user have to upload the resume and then the parsingandanalysisoftheresumeisdone.Areportwillbe generated accordingly along with the feedback of how to improveyourresume.


International Research Journal of Engineering and Technology (IRJET) e-ISSN:2395-0056
Volume: 11 Issue: 05 | May 2024 www.irjet.net p-ISSN:2395-0072

4.1 Resume Builder:
User-FriendlyInterface:Anintuitive,user-friendly interface guides users through the resume creationprocess.
ContentManagement:Easilyadd,edit,andarrange sections for contact information, career summary, workandmore.
TextFormatting:Customizefonts,colors,tocreate avisuallyappealingdocument.
4.2 Resume Analyser:
Keyword Optimization: The module analyses the content of your resume and suggests relevant keywords.
ATS Compatibility: Ensures your resume is formatted and structured to pass through ApplicantTrackingSystems(ATS).
Personalized Feedback: Provides tailored recommendations based on industry standards andbestpractices.
5.1 HardwareComponents:
4GBRAM
256GBStorage
Inteli3+Processor
CPU:2GHzorfaster
Architecture:32-bitor6t
OS:Windows,Linux,Mac
5.2 SoftwareComponents:
AnacondaorPython
VScodeIDE
PDFMiner
Pyparser,NLTK
HTML,CSS,JavaScript,Django
MySQL
6.1. Advantages of Resume Genius (Builder and Analyser)
Professional Presentation: It provide professionally designed templates and formatting options, ensuring that job seeker's resumes look polishedandimpressive.
Time Efficiency: Creating a resume from scratch can be time-consuming. This project simplify the process,allowingjobseekerstoquicklygeneratea well-structuredresume.
Keyword Optimization: This project can help job seekers optimize their resumes for Applicant Tracking Systems (ATS) by suggesting keywords and phrases that are likely to pass through ATS scans.
Customization: Job seekers can tailor their resumes for specific job applications, highlighting relevant skills and experiences to match the requirementsofdifferentpositions.
Consistency: This project provide job seekers to use standardized formats and layouts, ensuring consistency in how information is presented. This makes it easier for employers to compare and evaluateresumesefficiently
6.2. Disadvantages of Resume Genius (Builder and Analyser)
Lack of Personalization: This project encourage standardized formats and templates. While this ensuresaprofessionalappearance,itcanlimitthe abilitytocreateauniqueandpersonalizedresume thatstandsoutfromthecompetition.
Limited ATS Compatibility: Despite efforts to optimize for Applicant Tracking Systems, not all resume builders may effectively navigate the complexities of various ATS algorithms, potentially impacting the resume's chances of passingautomatedscreenings.
Industry-Specific: This project will work fine for specific industry people. If the people are from different industriesthenthe system will not work properly.

International Research Journal of Engineering and Technology (IRJET) e-ISSN:2395-0056
Volume: 11 Issue: 05 | May 2024 www.irjet.net p-ISSN:2395-0072
In summary, the Resume Builder and Analyser projects represent significant advances in streamlining the job application process for candidates and employers. By providing a user-friendly resume creation platform and leveraging advanced analytics tools, our project aids in a moreefficient,objectiveandobjectiverecruitmentprocess.
Job seekers can use personal recommendations when creating a good resume, allowing them to stand out in the competitive market. At the same time, employers have important resources that speed up the screening process and enable more accurate evaluation of qualified candidates. As the business environment continues to evolve, Resume Builder and Analyser projects are at the forefront of bridging the gap between skills and time in a rapidlychangingenvironment.
1 Ahmad,N.A., Mohamad Kasim,N., Mahmud, N.A., MohdYusof,Y.,Othman,S.,Chan,Y.Y.,AbdulAziz, F. A. (2017). Prevalence and determinants of disability among adults in Malaysia: results from theNationalHealthandMorbiditySurvey(NHMS) 2015.BMCpublichealth,17(1),1-10.
2 Bharti Kungwani, A. Kumar, A. Singh and M. Mishra. (2017). Analytical Resume Builder - web application for creating resumes to make the best impact in this competitive world. Annals of the RSCB,21(1),44-52.
3 Dharanendran, S.S.D.A.K. and Saranya, M. (2018). Effective online resume builder app for successful job searches of new graduates. International JournalofComputerApplications,179(11),01-05.
4 S.Bhor,V.Gupta,V.Nair,H.Shinde,M.S.Kulkarni, Intl.J.Res.Engg.Sci9,6(2021)
5 A.S.Vaidya,P.V.Sawant,Intl.J.Engg.Tech.Res.3, 8(2015)
6 Alzahrani,E.,Alzahrani,M.,&Alzahrani,M.(2022). TheimpactofAI-poweredresumebuildertoolson job search outcomes: A meta-analysis. Journal of BusinessResearch,157,106772
7 Wang, K., & Chen, H. (2021). A personalized resumebuildersystembasedonmachinelearning. International Journal of Artificial Intelligence and MachineLearning,10(1),113-122.