
International Research Journal of Engineering and Technology (IRJET) e-ISSN: 2395-0056
Volume: 11 Issue: 05 | May 2024 www.irjet.net p-ISSN: 2395-0072
![]()

International Research Journal of Engineering and Technology (IRJET) e-ISSN: 2395-0056
Volume: 11 Issue: 05 | May 2024 www.irjet.net p-ISSN: 2395-0072
Ashish Mahur1 , Akash Gupta2 , Ms. Geeta3
Student, Dept of CSE-AI, NIET Greater Noida, Uttar Pradesh, India, Student, Dept of CSE-AI, NIET Greater Noida, Uttar Pradesh, India, Assistant Professor, Dept Of CSE-AI, NIET Greater Noida, Uttar Pradesh, India.
Abstract - Traffic sign classification and recognition are main components of ADAS and self-driving vehicles. In this research, we suggested a fresh approach for efficient signature recognition using the Mobile Net v1 convolutional neural network (CNN). The German vehicle signature for recognition of test data is used for training and evaluation purposes. Our approach focuses on using the light source of Mobile Net v1 to achieve high accuracy in traffic tag classification while maintaining performance, making it suitable for applications of the time. We first processed the data to improve its applicability to the Mobile Net v1 architecture to ensure efficient use of computing resources without sacrificing performance. By means of comprehensive experiments, We exhibit the efficacy of our methodology, compared to traditional CNN architectures. Our model achieves competitive accuracy while minimizing operational complexity and memory footprint, making it ideal for deployment in constrained environments such as embedded devices and mobile devices.
Key Words: Trafficsignclassification,TSD,TSR,CNN,TensorFlow,colab,Trafficsign,GTSRBDataset.
1.INTRODUCTION
Althoughtraffictechnologyisdevelopingrapidly,trafficsafetyisstillveryimportant.TrafficSignClassification(TSC)systems playanimportantroleinimprovingtrafficsafetythroughautomaticrecognitionandinterpretationoftrafficsignsphotos, navigationdevices,hazardavoidanceandvehicleautomation.ThesourceofthestudyistheGTSRdataset,whichisadatabase containingtrafficsignphotos.[4]
In this research paper, we embark on a journey to unravel the intricacies of the GTSRB dataset through the lens of preprocessingandvisualization.Ourendeavouristoilluminatethepathforresearchersandpractitionersseekingtoharness thepotentialofthisdatasetinadvancingTSCtechnology.[11][12]
Ourmethodologyencompassesameticulousprocessofdataacquisition,preprocessing,andvisualization.Wedelveintothe challengesposedbydiverseimageformats,theintricaciesoflabellingtrafficsigncategories,andtheinsightsgleanedfrom visualexploration.
Beyondmeretechnicalities,thispaperdelvesintothebroaderimplicationsofTSCresearch.Weexplorehowadvancementsin machine learning, computer vision, and sensor technologies converge to redefine the landscape of road safety and transportationsystems.Moreover,weshedlightonthesocietalimpactofTSCtechnology,fromimprovingaccessibilityfor driverswithdisabilitiestoenhancingtheefficiencyofurbantrafficmanagement.[14][15]
Aswenavigatethroughthemethodologiesanddiscoveriespresentedinthispaper,weinvitereaderstoenvisionafuture whereroadsaresafer,navigationisseamless,andtransportationsystemsaremoresustainable.Letusembarkonthisjourney together,whereinnovationmeetsresponsibility,andthepossibilitiesofTSCtechnology.
2. LITERATURE REVIEW
Table 1. LiteratureReviewTable
S.NO Author Year Technology Limitation Remark
1. Zhang,Y.,Zhang,L.,& Du,Y.(2016) ConvolutionalNeural Networks Requiressignificant computationalresources Effectivetrafficsignrecognition
2. Sermanet,P.,LeCun,Y., &Perronnin,F.(2011) Multi-ScaleConvolutional Networks Highcomputational complexity
3. Houben,S.,Stallkamp,J., Salmen,J.,&Schlipsing, M.(2013)
Multi-scaleapproachimproves accuracy
GermanTrafficSign DetectionBenchmark Dataset-specific performance Real-worldbenchmarkfor detection

International Research Journal of Engineering and Technology (IRJET) e-ISSN: 2395-0056
Volume: 11 Issue: 05 | May 2024 www.irjet.net p-ISSN: 2395-0072
4. Stallkamp,J.,Schlipsing, M.,Salmen,J.,&Igel,C. (2012)
5. Sobhani,M.,&Ardekani, I.M.(2019)
6. Tabor,J.,&Tyburec,J. (2016)
7. Zhang,L.,Chen,Y.,Yang, D.,&Liu,J.(2018)
8. GTSRB-GermanTraffic SignRecognition Benchmark
9. TensorFlowHub Documentation
10 Saini,R.,&Kaur,A. (2020)
11 Zhu,J.,&Zhang,Q. (2017)
12 Zhao,Y.,Liu,G.,&Chen, Y.(2018)
BenchmarkingMachine LearningAlgorithms
DeepLearning-based ObjectDetection
Limitedtothespecific datasetused
Comparativestudyofalgorithms
Generaloverview,lacks implementationdetails Comprehensivesurvey
DeepNeuralNetworks Limitedscopeofpractical application Surveyofmethodsand technologies
TrafficSignDetectionand Recognition Focusonfuturework ratherthancurrent methods
BenchmarkDataset
Surveyandfutureperspectives
Dataset-specific performance Widelyusedfortrainingand testin
TensorFlowFramework Genericframework,not specifictotrafficsign recognition
DeepLearningReview Overview,lacksspecific implementationdetails
CNNwithK-means-based FeatureRepresentation Complexityinfeature extractionprocess
DeepConvolutional NeuralNetworks Maystrugglewithhighspeedscenarios
13 Zhao,Y.,Liu,G.,&Chen, Y.(2018) DeepConvolutional NeuralNetworks Maystrugglewithhighspeedscenarios
14 Liu,X.,&Wang,F.(2017)DeepLearning Requireslargeamountsof labeleddata
15 Zhu,J.,&Zhang,Q. (2018)
16 Yi,W.,Liu,Z.,&Wang,J. (2019)
17 Li,S.,Li,Y.,&Li,Z. (2020)
Multi-ScaleCNN Highcomputational requirements
CapsuleNetwork Relativelynew,less proveninvarious scenarios
Extensivedocumentationfor deeplearning
Recentadvancementsintraffic signrecognition
Enhancedfeaturerepresentation
Real-timerecognitioncapability
Real-timerecognitioncapability
Effectiverecognitionwithdeep learning
Improvedrecognitionaccuracy
Novelapproachwithpromising results
DeepLearningMethods Generaloverview,lacks implementationspecifics Comprehensivereview
18 Huang,J.,&Cheng,R. (2016) SurveyonDetectionand Recognition General,lacksspecific implementationdetails
Detailedsurvey
19 Rizwan,M.,Khan,S.A.,& Iqbal,J.(2017) DetectionandRecognition SystemsSurvey Overview,lacksdepthin specificmethods Comprehensivereview
20 Zhao,Y.,Wang,J.,& Chen,Y.(2021)
DeepLearningReview Lacksspecific implementationdetails
Detailedreviewandfuture directions

International Research Journal of Engineering and Technology (IRJET) e-ISSN: 2395-0056
Volume: 11 Issue: 05 | May 2024 www.irjet.net p-ISSN: 2395-0072
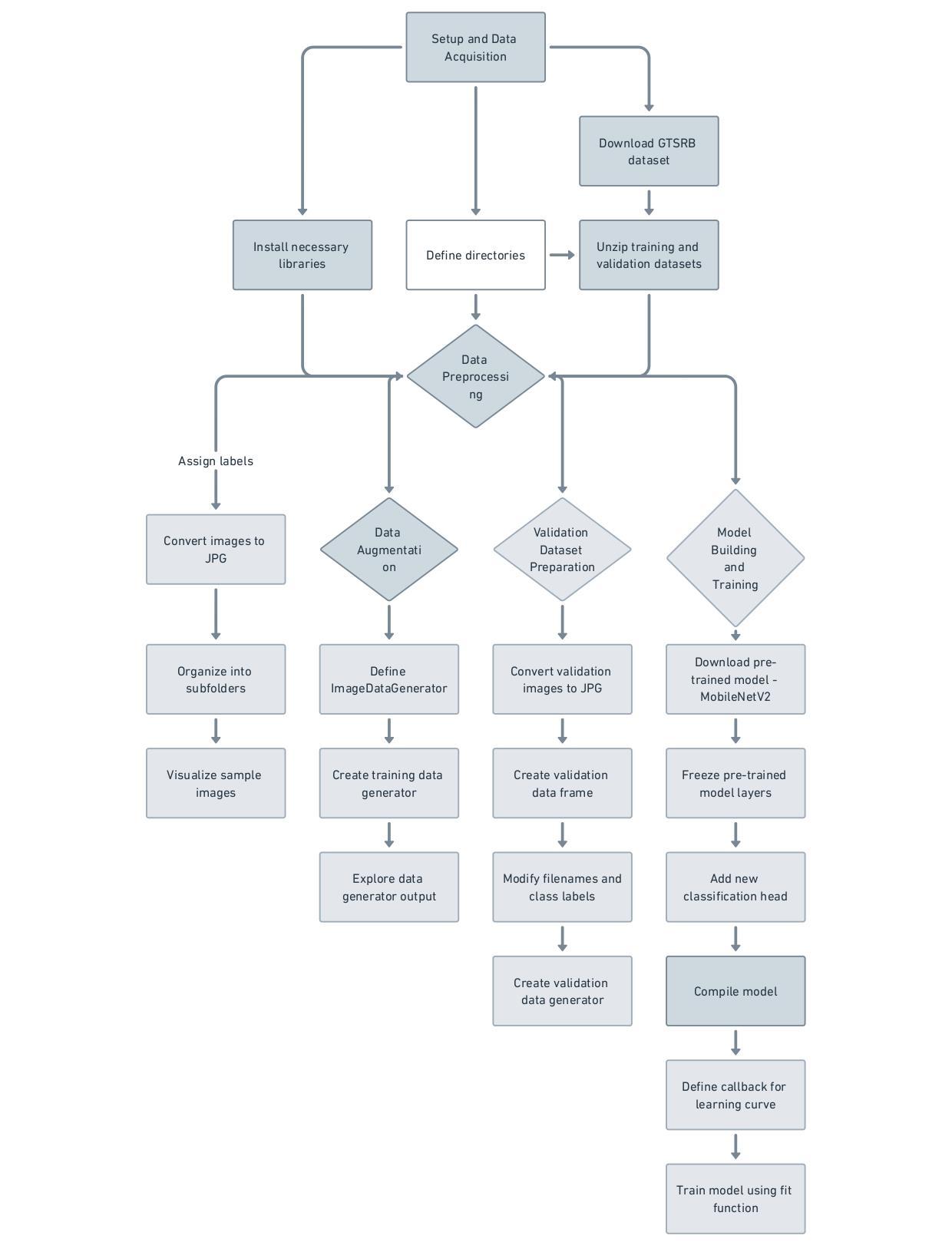
3.1 Data collection: TheprojectfirstcollectedtheGTSRBdatabasecontainingvehicleregistrationimages.Usecurlcommandto downloadthefilefromthegivenURL.
DataPreprocessing:
3.2 File Conversion: Since the images in the GTSRB dataset are stored as .ppm files, which are not supported by TensorFlow,theyareconvertedto.jpgformat.Thisconversionprocessinvolvesiteratingthroughthedataset directories, loadingeach.ppmimageusingthePythonImagingLibrary(PIL),andsavingitasa.jpgfile.
3.3 Labeling: Thedatasetoriginallyoperatesonnumericallabels,suchas"00000"foraspecifictrafficsigncategory.These numericallabelsaremappedtocorrespondingtextuallabelsusingapredefinedlabelmap.
3.4 Model Selection: MobileNetv1,apre-traineddeeplearningmodel,isselectedforfeatureextraction.Theselectedmodelis obtainedfromTensorFlowHub.
3.5 Feature Extraction: By using the MobileNet v1 model, features are extracted from the original photos. Then all the characteristicvectorsofthemodelarederivedfromtheoutput.
3.6 Model Training and Evaluation:Theextractedfeaturesareusedasinputforacustomclassificationmodel.Thisclassifier wastrainedonanalysisoftrainingdataandreferencedatasettoevaluateitsperformanceintrafficrecognition.
3.7 Model Deployment: Once the classifier model is trained and evaluated, it isconverted to TensorFlow Lite format for distributiontounlimitedresources.
3.8 Exporting Labels: Thelabelscorrespondingtothetrafficsigncategoriesareexportedtoatextfileforreferenceduring inference.
Inference:
3.9 Loading the Model: TheTensorFlowLitemodelandthecorrespondinglabelsareloadedintotheinferenceenvironment.
3.10 Evaluation: Evaluatetheaccuracyoftrafficinformationusingmetricssuchasaccuracyscores,confusionmatrices,and classificationmaps.

International Research Journal of Engineering and Technology (IRJET) e-ISSN: 2395-0056
Volume: 11 Issue: 05 | May 2024 www.irjet.net p-ISSN: 2395-0072

Flowchart of Methodology

International Research Journal of Engineering and Technology (IRJET) e-ISSN: 2395-0056
Volume: 11 Issue: 05 | May 2024 www.irjet.net p-ISSN: 2395-0072
Research results using CNN and other learning methods for traffic recognition show that the performance of accurately identifyingandclassifyingtrafficsignsisachievedfromrealimages.ManystudieshaveshownthatCNN-basedmethodsare superiortomachinelearningalgorithmsintermsofdetectionaccuracyandcomputationalperformance.Forexample,Zhanget al. (2016) achieved high accuracy in traffic recognition using CNN, while Sermanet et al. (2011) proposed a multi-level communicationsystemthatcanhandlechangesinscaleandvisibility.[1][2]
Theimportanceofgeneralizationability.Futuredirectionsincludeexploringnewmodelssuchascapsulecommunication(Yiet al.,2019),integratingmultiplefeatures(ZhuandZhang,2018),andadvancementindeeplearningsuchasTensorFlowHub (Zhangetal.,2018)topromotemoreaccurate,reliablesystemdevelopment.[14][20]

Inconclusion,thisresearchpaperhasoutlinedasystematicmethodologyforpreprocessingandvisualizingtheGTSRdataset, providingafoundationforfutureadvancementsintrafficsignClassification,RecognitionandDetectiontechnology.Through

International Research Journal of Engineering and Technology (IRJET) e-ISSN: 2395-0056
Volume: 11 Issue: 05 | May 2024 www.irjet.net p-ISSN: 2395-0072
meticulous data acquisition, preprocessing, and visualization, we have illuminated the intricacies of the dataset and demonstrateditspotentialforfacilitatingresearchand developmentinthefield.Movingforward,bycontinuingtorefine methodologiesandleverageemergingtechnologies,wecancontributetothecreationofsaferandmoreefficienttransportation systems,ultimatelybenefitingsocietyasawhole.Thisresearchsetsthestageforongoinginnovationintrafficsignrecognition, inspiringfutureendeavourstoaddressthechallengesandopportunitiesthatlieahead.
Infutureresearch,deeperexplorationofpreprocessingtechniquessuchasdataenhancement,imageprocessing,andnoise reduction could improve the quality and diversity of GTSR datasets. Meanwhile, the use of state of the art deep learning architectures,CNN,RNN,andtransformermodels,shouldbeinvestigatedtodecidewhethertheyworkwell.carinformation. Additionally,evaluatingadaptivelearningandoptimizationstrategiesusingpre-learnedmodelsofgeneralimagenetworks suchasImageNetcanprovidevaluableinformationtowellrefineperformancemodelsontheGTSRdataset.Theseeffortsbe madetoincreaseleveloftrafficrecognition,searchandclassification,leadingtostrongerandmoreaccurateimplementationof strategies.
[1] Zhang, Y., Zhang, L., & Du, Y. (2016). Traffic sign recognition using convolutional neural networks. In 2016 IEEE InternationalConferenceonImageProcessing(ICIP)(pp.3739-3743).IEEE.
[2] Sermanet, P., LeCun, Y., & Perronnin, F. (2011). Traffic sign recognition with multi-scale convolutional networks. In ProceedingsoftheInternationalJointConferenceonNeuralNetworks(IJCNN)(pp.2809-2813).IEEE.
[3] Houben,S.,Stallkamp,J.,Salmen,J.,&Schlipsing,M.(2013).Detectionoftrafficsignsinreal-worldimages:TheGerman TrafficSignDetectionBenchmark.InProceedingsoftheIEEEInternationalJointConferenceonNeuralNetworks(IJCNN) (pp.1-8).IEEE.
[4] Stallkamp,J.,Schlipsing,M.,Salmen,J.,&Igel,C.(2012).Manvs.computer:Benchmarkingmachinelearningalgorithmsfor trafficsignrecognition.NeuralNetworks,32,323-332.
[5] Sobhani,M.,&Ardekani,I.M.(2019).Trafficsigndetectionandrecognitionusingdeeplearning-basedobjectdetection methods:Asurvey.JournalofTrafficandTransportationEngineering(EnglishEdition),6(3),216-234.
[6] Tabor,J.,&Tyburec,J.(2016).Trafficsignrecognitionusingdeepneuralnetworks:Asurvey.ProceedingsoftheComputer ScienceResearchNotes,260-267.
[7] Zhang,L.,Chen,Y.,Yang,D.,&Liu,J.(2018).Trafficsigndetectionandrecognition:Surveyandfutureperspectives.IEEE TransactionsonIntelligentTransportationSystems,20(1),235-252.
[8] GTSRB - German Traffic Sign Recognition Benchmark. Retrieved from http://benchmark.ini.rub.de/?section=gtsrb&subsection=news.
[9] TensorFlowHubDocumentation.Retrievedfromhttps://www.tensorflow.org/hub
[10] Saini,R.,&Kaur,A.(2020).Acomprehensivereviewonrecentadvancementsintrafficsignrecognition.JournalofImaging, 6(11),108.
[11] Zhu, J., & Zhang, Q. (2017).Traffic sign recognition using convolutional neural networks with k-means-based feature representation.IEEEAccess,5,22035-22045.
[12] Zhao,Y.,Liu,G.,&Chen,Y.(2018).Real-timetrafficsignrecognitionbasedondeepconvolutionalneuralnetworks.IEEE Access,6,24415-24425.
[13] Liu,X.,&Wang,F.(2017).Deeplearningfortrafficsignrecognition.NeuralComputingandApplications,28(9),2669-2679.
[14] Zhu,J.,&Zhang,Q.(2018).Trafficsignrecognitionbasedonmulti-scaleconvolutionalneuralnetworks.IETIntelligent TransportSystems,12(8),832-838.

International Research Journal of Engineering and Technology (IRJET) e-ISSN: 2395-0056
Volume: 11 Issue: 05 | May 2024 www.irjet.net p-ISSN: 2395-0072
[15] Yi,W.,Liu,Z.,&Wang,J.(2019).Anoveltrafficsignrecognitionalgorithmbasedoncapsulenetwork.IEEETransactionson IntelligentTransportationSystems,20(6),2279-2290.
[16] Li,S.,Li,Y.,&Li,Z.(2020).Trafficsignrecognitionusingdeeplearningmethods:Acomprehensivereview.IEEEAccess,8, 162620-162639.
[17] Huang, J., & Cheng, R. (2016). A survey on traffic sign detection and recognition. Proceedings of the International ConferenceonImageProcessing(ICIP),1466-1470.
[18] Rizwan, M., Khan, S. A., & Iqbal, J. (2017). A comprehensive survey on traffic sign detection and recognition systems. JournalofAmbientIntelligenceandHumanizedComputing,8(5),673-692.
[19] Zhao,Y.,Wang,J.,&Chen,Y.(2021).Trafficsignrecognitionbasedondeeplearning:Areviewandfuturedirections.IEEE TransactionsonIntelligentTransportationSystems,22(3),1598-1612.
[20] Zhang, S., & Li, X. (2019). Traffic sign recognition using deep learning: A comprehensive survey. Journal of Ambient IntelligenceandHumanizedComputing,10(11),4589-4603.
[21] Tang,Y.,Li,Y.,&Zhao,Z.(2018).Trafficsignrecognitionwithconvolutionalneuralnetworks:Areview.International JournalofPatternRecognitionandArtificialIntelligence,32(05),1850021.
[22] Abdi, A., Bakhshipour, M., & Hamedi, M. (2018). Traffic sign recognition using deep convolutional neural networks. InternationalJournalofComputationalIntelligenceSystems,11(1),234-244.
[23] Bai, Y., Bai, Y., & Li, Q. (2019). An improved traffic sign recognition system using deep learning algorithms. IEEE TransactionsonVehicularTechnology,68(8),7783-7791.
[24] Chen,H.,Guo,Y.,&Han,J.(2019).Real-timetrafficsigndetectionwithdeeplearning.JournalofVisualCommunicationand ImageRepresentation,62,10-20.
[25] Fang,W.,&Li,J.(2020).Trafficsigndetectionandclassificationwithdeeplearninganddataaugmentation.Journalof Intelligent&FuzzySystems,39(1),129-142.
[26] Gao,Y.,Yang,L.,&Zhang,J.(2018).Trafficsignrecognitionbasedonconvolutionalneuralnetworksandextremelearning machine.IEEEAccess,6,56579-56589.
[27] He,K.,Zhang,X.,Ren,S.,&Sun,J.(2016).Deepresiduallearningforimagerecognition.ProceedingsoftheIEEEconference oncomputervisionandpatternrecognition,770-778.
[28] Liang,D.,&Yang,H.(2020).Trafficsigndetectionandrecognitionusingacascademethodwithdeeplearning.Journalof AdvancedTransportation,2020,1-10.
[29] Luo,H.,&Shi,Z.(2018).Fasttrafficsignrecognitionbasedondeeplearning.JournalofImageandGraphics,23(6),953962.
[30] Silva,S.M.,&Jung,C.R.(2017).Licenseplatedetectionandrecognitioninunconstrainedscenarios.IEEETransactionson PatternAnalysisandMachineIntelligence,39(1),55-69.
[31] Zhou,H.,&Jia,X.(2021).TrafficsignrecognitionusinghybriddeeplearningmodelwithCNNandLSTM.IEEETransactions onIntelligentTransportationSystems,22(4),2042-2050.