
International Research Journal of Engineering and Technology (IRJET) e-ISSN: 2395-0056
Volume: 11 Issue: 05 | May 2024 www.irjet.net p-ISSN: 2395-0072
![]()

International Research Journal of Engineering and Technology (IRJET) e-ISSN: 2395-0056
Volume: 11 Issue: 05 | May 2024 www.irjet.net p-ISSN: 2395-0072
Ms.
Siddhi Khemnar, Riya Nemade, Aishwarya Pawar, Sayali Shriwastav
Students, Computer Engineering
Asst. Prof. B. S. Gholap
Department of Computer Engineering
MVP’S Karmaveer Adv. Baburao Ganpatrao Thakare College Of Engineering, Nashik.
Abstract - These days, computer-based multiple-choice exams are utilized all around within the enlistment, examination, and other forms. Making the setup for a computer based test is exceptionally costly since it requires a parcel of gear and computer program. We are working on a venture that will utilize computer vision to diminish the sum of equipment, like a console and mouse, required for computer-based exams. The recommended arrangement would utilize computer vision to display the address on screen after saving it to a csv record to begin with. Second, we are going for hand
developments within the discuss that can be utilized to reply to the displayed questions employing a webcam and computer vision. The programmed reviewing framework in it'll at that point show the review.
This approach made it easy to reply to questions and indeed made the assessment method clear. To confirm that no negligence happened amid the exam, this innovation guarantees more security by checking the number of individuals who are before the webcam, in the event that more than one individual the exam naturally closes. Critically, since of exceptionally small innovation is required, the exam won’t be ended within the center due to a equipment disappointment or breakdown. Moreover it'll incorporate versatile multiple-choice address testing framework that conveys MCQ appraisals to clients over the web and adjusts the questions based on the user’s execution and capacities. For case, in the event that the understudy answers a address accurately, the stage may display a more challenging address another, whereas an erroneous reply may result in an less demanding address which can be great at measuring a run of student ability.
Key Words: Computer Vision, Difficulty Level, Face Detection,HandGesture,SmartQuiz
Computer use is now widespread and has a big impact on how we live our lives. Computer applications require human-computer interaction. We frequently use hand gestures, which are simply the movement, position, or posture of the hands, to communicate nonverbally. To categorizehand motionsin videos and images forvarious
purposes, several research are being conducted. The actual movement of the human hand is what creates gestures. Hand gesture recognition is a natural and intelligent method of Human Computer Interaction (HCI). Theterm"computer-basedtesting,"or"CBT,"referstothe administrationoftestsusingcomputersasopposedtothe traditional pen-and-paper approach. The web or a computer-aided office can be utilized to regulate such a test online. Computer technology is used in computerbased testing (CBT), which means that applicants use computerstorespondtoquestionsdisplayedonmonitors.
The test-taker enters the response using a keyboardormouse.The"clientcomputer"thetest-takeris using is referred to as such. Providers of online examination content should focus on creating useful assessment questions and giving students exam feedback. Students or trainees might use a computer to complete exercises or tests with the help of online examination systems. The issue with the examiner workload in the manualsystemhasbeenresolved.Thiswillverifytheright response, save the examiner’s time, and ensure that the examisadministeredefficiently.Incontrasttotheexisting approach, reviewing the answer sheets after completing the test wastes the examiner’s time. A web-based online assessment system’s major goal is to assess the student usingafullyautomatedmethodthoroughlyandefficiently that not only saves a ton of time but also provides quick andaccurateresults.
UsingOpenCVandPython,SuryaNarayanSharmaandDr. A Rengarajan developed Hand Gesture Recognition in 2021[1]. Using computer vision with Python and Numpy, theaimofthistechniqueofimplementationistodevelopa comprehensive system that can recognize, locate, and interpret hand motions. Only plain backgrounds can be usedforthisdetection,butaccuracyneedstobeincreased. Implementation andaccuracyissueswill resultfrom even a little problem. In this paper, Hand gesture recognition applications range from medical rehabilitation to consumer electronics control (e.g. mobile phone) [2]. In order to distinguish hand gestures, various kinds of sensing techniques are utilized to obtain signals for pattern recognition. This paper contains the misplaced

International Research Journal of Engineering and Technology (IRJET) e-ISSN: 2395-0056
Volume: 11 Issue: 05 | May 2024 www.irjet.net p-ISSN: 2395-0072
person recognition and detection system advanced technology that can identify the person while the process of detection and show the id of the person which are stored in the database [3] This paper proposed a RGB-D based recognition method of static and dynamic hand gesture for natural human-computer interaction application with virtual environment[4]. Multiple-choice tests administered using a computer are almost always employed in today’s hiring, testing,andotherprocedures. Thesesoftwareprogrammersweremadewithavarietyof programming languages. In the same way that Er. Pranay Meshram, Rajat Tarale, Vaishnavi Upare, and Shruti WakodikardevelopedtheideaforanonlineMCQtestPHP and SQL are used in the web application development of theonlineexaminationsystem[5].Theadministrationcan see, delete, and update student information with efficiency. However, the main drawbacks of this type of application are that setup necessitates more expensive hardwaresystems,andif thereareanyinterruptions,it is impossible to finish exams on time. Additionally, as there isnoautomaticevaluationmechanisminplaceforthem,it takes longer to review the test and publish the results. Facedetectionandidentificationusingopencvandpython had been implemented by Dhawle, Tejashree, Urvashi Ukey, and Rakshandha Choudante. The major objective of thisstudyistodeveloporconstructasystemthatwilluse the computer’s camera to recognize and identify a person’s or an individual’s face using the Python programminglanguageandtheOpenCVtoolknownasthe Open Face[6]. Dlib and face recognition are the system’s twomostimportantlibraries.Facerecognitiontechnology has several advantages, including quicker processing, identity automation, privacy invasion, massive data storage,thebestresults,increasedsecurity,real-timeface recognition of employees and students at corporate offices, smartphone unlocking, and many more. There are somedrawbackstothissystem,includingitshighcostsor funding requirements, the requirement for high-quality cameras,poorimagequalitythatmaylimititsefficacy,the significance of image size because it becomes difficult to recognize faces in small images, face angles that may decrease the accuracy of face recognition, and the requirementforenormousamountsofstorage.
Our objective is to create a software system that uses computer vision and a webcam to answer questions on multiple-choice assessments that are computer-based utilizing hand gestures. The candidate’s score will also be computed by this system and displayed on the screen. There won’t be any hardware interruptions, unlike with older systems, due to the system’s minimal hardware configuration, which also makes implementation and maintenance expenses affordable. We employ hand gesturesinthisprojecttoprovideanswerstoqueries,and the cvzone module in Python is used to track the hand movements. This computer vision package facilitates the
execution of AI and image processing operations. It primarily makes use of the OpenCV and Mediapipe libraries[7]. Cvzone was employed in our project. Hand Trackingmodulesforutilizingthemediapipealgorithm.It offers a hand detector feature that can find hands and palms. This library makes use of Media Pipe, a Google crossplatformlibrarythatusesmachinelearningmethods to extract 21 3D hand landmarks from a single frame. UsingMediaPipeforhandtrackingtakestwosteps:
• Palm detection: Media Pipe uses the entire imageasinputandoutputsacroppedimageofthehand.
• Identification of hand landmarks: MediaPipe identifies the 21 hand landmarks on the hand’s cropped image.
MediaPipeHandsisahigh-qualityhandandfinger following framework. It extrapolates 21 3D hand landmarks from a single frame using machine learning (ML)[8]. Unlike other cutting-edge systems, which mostly rely on potent desktop settings for inference, our method provides realtime performance on a cell phone and even scales to numerous hands. We believe that opening up access to this hand perception functionality to a wider research and development community will spark the development of creative use cases and new lines of inquiry.Amodelfordetectingpalmsthatmakesuseofthe complete image and generates an orientated hand boundingboxispartoftheMediaPipeHandsMLpipeline. A hand landmark model that produces extremely precise 3Dhandkeypointswhileoperatingonthepalmdetectorcropped image region. This method is comparable to the one used in our MediaPipe Face Mesh solution, which combines a face detector with a face landmark model. Givingthehandlandmarkmodelaproperlycroppedhand image greatly reduces the requirement for data augmentation(suchasrotations,translations,andscaling) and allows the network to concentrate its resources on accurate coordinate prediction[8] Palm discovery is as it were performed to delocalize the hand when the point of interest demonstrate is incapable to do so. The crops in our pipeline can also be produced using the hand landmarks found in the previous frame. A dedicated hand renderer subgraph is utilized for rendering, and a hand landmark tracking subgraph from the hand landmark module is used in the pipeline’s implementation as a MediaPipe graph. The hand landmark tracking subgraph uses both a hand landmark subgraph from the same module and a palm detection subgraph from the palm detectionmoduleinternally
Inamannersimilartothefacedetectionmodelin MediaPipe Face Mesh, we created a single-shot detector model intended for mobile real-time uses to detect initial hand locations. The issue of detecting handsisincredibly challenging because both our lite model and complete

International Research Journal of Engineering and Technology (IRJET) e-ISSN: 2395-0056
Volume: 11 Issue: 05 | May 2024 www.irjet.net p-ISSN: 2395-0072
model must be able to recognize occluded and selfoccludedhandswhileoperatingoverawidescalespan (20x) relative to the image frame. It is somewhat challenging to identify hands correctly from their visual features alone, in contrast to faces, which exhibit high contrast patterns,such as in the region of the mouth and eyes. Accurate hand localization is instead made possible by adding additional context, such as aspects of the arm, torso, or person. Our approach employs many techniques toaddresstheaforementioned problems.First,wetraina palmdetectorratherthanahanddetectorbecauseitisfar easier to estimate the bounding boxes of stiff objects like fists and palms than it is to detect hands with articulated fingers. The non-maximum suppression technique also performs well in two-hand self-occlusion scenarios like handshakes since palms are smaller objects. The number ofanchorscanbereducedbyafactorof3–5bymodelling palmswithsquareboundingboxes,oranchorsinmachine learning terminology. In order to provide greater scene context awareness, even for small objects, an encoderdecoderfeatureextractorisused.
After identifying the palm over the full image, our next step is to achieve exact key point localization of 21 3D hand-knuckle coordinates inside the identified hand regions using regression, or direct coordinate prediction. Self-occlusions and partially visible hands have no effect on the model’s ability to obtain a trustworthy internal hand posture representation. To gather ground truth information, we manually added 21 3D coordinates to about 30K actual photographs, as seen below (we take Zvalue from image depth map, if it exists per correspondingcoordinate).Inaddition,tobettercoverthe range of potential hand positions and provide extra supervision on the nature of hand geometry, we render a high-quality synthetic hand model over a variety of backgroundsandmapittotherelated3Dcoordinates.
• The fig-1 below depicts the 21 hand points that MediaPiperecognizes[8]:

Dlibwasused inthisprojecttocountthe facesin the webcam.TheC++ programminglanguage wasused to create the general-purpose, cross-platform software library known as Dlib [9]. Its design is significantly influenced by concepts from component-based software engineering and design by contracts. It is therefore first and primarily a collection of separate software parts. The software is opensource and distributed under the Boost Software License. Dlib has developed to now contain a large number of tools since development first started in 2002. It now has software elements for dealing with networking, threads, graphical user interfaces, data structures, linear algebra, machine learning, image processing, data mining, XML and text parsing, numerical optimization, Bayesian networks, and many more tasks. AlthoughDlibisprimarilyaC++library,youcanusesome ofitscapabilitiesinPythonprograms..
This is the Initial step taken by the system Immediately after the candidate logged into the exam. Video capturing is done with the help of an initialized webcamusingOpenCVlibrary.
Thequestions,optionsandcorrectanswerforthe questionarestoredinacsvfile.Laterthisdataisusefulfor displaying during the exam and for evaluating the student’s answer. And to calculate the score of the candidate.
In this step the system extracts the details from the csv file where the questions and options are already stored in it the csv file is extracted using csv library in python. Then the questions and options are displayed on the screen on live video using OpenCV and CVZONE libraries.
Inthisstage,thesystemusestheC++-writtendlib packagetoidentifythecandidate’sface.Thislibrarymakes iteasiertocountthefacesinfrontofthewebcam[6].Itis useful to know how many people are present while the examistakingplace.Once thenumberofpeoplehasbeen counted,ifmorethanonepersonisfound,thesystemwill debar the candidate from the exam and the process will continueuntil the examisoverinorder to ensurethat no malpracticeoccurred.

International Research Journal of Engineering and Technology (IRJET) e-ISSN: 2395-0056
Volume: 11 Issue: 05 | May 2024 www.irjet.net p-ISSN: 2395-0072
Next the system tracks the hand and detects the palm of the candidate through a webcam so that it can understand the gesture shown by the candidate. This detection and Tracking are done with the help of a hand tracking class in CVZONE library. This CVZONE library uses Media Pipe Algorithm which is created by google for tracking hands and detecting the palm. This Media pipe willdetect21handlandmarksinthepalmwhichmakethe system get better understanding about the gestures shown. Answering the questions is based on clicking the option button. The system identifies the clicked button using the distance between the index finger and Middle fingerifthedistanceislessthanthebuttoninfrontofthe hand is considered as clicked. For the exit button it considers the distance between ring and thumb fingers. The distance between the fingers is calculated by the CVZONE library as it identifies the hand landmarks accordingtothatthetipofindexfingerandmiddle finger is given with landmark numbers as 8 and 12 respectively by the media pipe algorithm. Then the distance between these points is calculated if the distance is less than 60 then it considers the option is clicked. Similarly, the distance between the tip of the ring and thumb finger is calculatedusingtheirlandmarksmentionedinmediapipe.

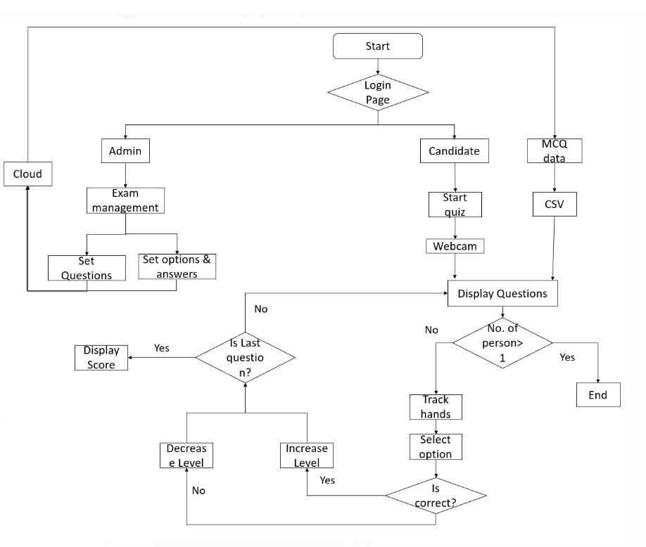
-2:FlowChart
In fig 3, page with Login options for admin and student displayed.

Fig -3:Homepage
Laterforadmin,adminloginisavailableasshowninfig4.

Fig -4:AdminLoginpage
After logging in, admin will displayed page where he can addquestionstodatasetaccordingtosubjectsasshownin fig5.

International Research Journal of Engineering and Technology (IRJET) e-ISSN: 2395-0056
Volume: 11 Issue: 05 | May 2024 www.irjet.net p-ISSN: 2395-0072

Fig -5:AdminPanel
Inthiswayadmincanaddquestionstodataset.
Later for student, student login is available as shown in fig.6.

Fig -6:StudentLoginPage
Forstudent, afterlogging in,test will bestarted asshown infig7.


Fig -7:Answeringquizusinghandgesture
Inthisway,usercanselectoptionsusinghandgestures as showninfig7.

Fig -8:Savinganswersusinghandgesture
In this way, user can save and move on to next question. Next question will asked using difficulty mechanism and difficultylevelofcurrentquestionasshowninfig8.

Fig -9:DisplayingScore
After completing test, user can see his score on screen as showninfig9.

International Research Journal of Engineering and Technology (IRJET) e-ISSN: 2395-0056
Volume: 11 Issue: 05 | May 2024 www.irjet.net p-ISSN: 2395-0072
The integration of computer vision and webcams allows the system to recognize and process user gestures andimages,providingauniqueandintuitivewayforusers to interact with the system. The system’s adaptivity is a crucial feature. It tailors the assessment questions to the user’s abilities and performance, ensuring that the assessment remains engaging and challenging. By adapting questions based on user abilities, the system places the user at the center of the learning experience. This approach helps to maximize the effectiveness of the assessments. The software system’s ability to evaluate userresponsesandadaptquestionsaccordinglysimplifies theprocessofassessingauser’sknowledgeandskills.The utilization of hand gestures and webcam interaction adds an engaging and interactive dimension to the learning experience, making it more effective and enjoyable. The system’sadaptivityalsoprovidesdatathatcanbeusedfor continuousimprovement,bothintermsoftheassessment contentandtheuserexperience.Thesoftwaresystemhas the potential to revolutionize how assessments are conducted by making them more adaptive, engaging, and user-centric. Its successful implementation could lead to more effective and personalized learning experiences for usersacrossawiderangeofeducationalcontexts.
Thankalltheauthorswhoarementionedinthereference and the respected people who helped in designing and developingofthiswork.
[1] Surya Narayan Sharma Dr. A Rengarajan ”Hand Gesture Recognition using OpenCV and Python” Published in International Journal of Trend in Scientific Research and Development (ijtsrd), ISSN: 2456- 6470, Volume-5 Issue-2, February 2021, pp.346- 352, URL: https://www.ijtsrd.com/papers/ijtsrd38413.pdf
[2] Srinivasa Rao K, et. al. International Journal of Engineering Research and Applications “Hand Gesture Recognition and Appliance Control Using Transfer Learning” ISSN: 2248-9622, Vol. 11, Issue 7, (Series-III) July 2021, pp. 37-46 https://www.ijera.com/papers/vol11no7/Ser3/E1107033746.pdf
[3] Akhilesh Allewar, Abhimanyu Sharnagate, Vaibhav Tiple, Snehal Sur, Dr. P.U.Chati , JETIR March 2022, “Misplaced Person Recognition and Detection System by using OPENCV Python” Volume 9, Issue 3 https://www.jetir.org/papers/JETIR2203478.pdf
[4] Jun Xu, Hanchen wng, Jianrong zhang ,”Robust hand gesture recognition based on RGBD data for natural human-ComputerInteraction”IEEE.
[5] Er. Pranay Meshram,Rajat Tarale , Vaishnavi upare , Shruti Wakodikar , Aastha Bankar , Sarika Nimaje “Web Application for Online MCQ Test” , IJARIIEISSN(O)-2395-4396Vol-6Issue-32020.
[6] Tejashree Dhawle, Urvashi Ukey, Rakshandha Choudante, “Face Detection and Recognition using OpenCV and Python”, International Research Journal of Engineering and Technology (IRJET), Volume: 07 Issue:10
[7] https://opencv.org/
[8] https://pypi.org/project/mediapipe/
[9] https://pypi.org/project/dlib/
[10] Sharma, S. N., & Rengarajan, A. (2021). "Hand gesture recognition: A comprehensive review". International Journal of Advanced Trends in Computer Science and Engineering,10(2),78-84.
[11] Patel, H., Shah, S., & Patel, V. (2020). "Misplaced Person Detection and Recognition System Using Raspberry Pi". International Journal of Advanced Research in Computer Science and Software Engineering,10(3),47-52.
[12] Wang, Y., Liu, S., & Zou, Y. (2019). "RGB-D based recognition method of static and dynamic hand gesture for natural human-computer interaction application with virtual environment". Multimedia ToolsandApplications,78(1),437-456.
[13] Meshram, P., Tarale, R., Upare, V., & Wakodikar, S. (2018). "Development of Online Multiple Choice Question PHP Framework for University Examinations". International Journal of Engineering Research&Technology(IJERT),7(7),430-434.
[14] Dhawle, T., Ukey, U., & Choudante, R. (2022). "Face Detection and Identification using OpenCV and Python". International Journal of Advanced Computer ScienceandApplications,13(3),206-211.