
International Research Journal of Engineering and Technology (IRJET) e-ISSN: 2395-0056
Volume: 11 Issue: 04 | May 2024 www.irjet.net p-ISSN: 2395-0072
![]()

International Research Journal of Engineering and Technology (IRJET) e-ISSN: 2395-0056
Volume: 11 Issue: 04 | May 2024 www.irjet.net p-ISSN: 2395-0072
Jitesh Kawal, Gaurav Sonavane, Swastik Ghonsikar, Nikita Badhekar, Prof. Tejaswini Gavhane
1Jitesh Kawal, Pimpri Chinchwad College of Engineering &Ravet, Pune Maharashtra, India
2 Gaurav Sonawane, Pimpri Chinchwad College of Engineering &Ravet, Pune Maharashtra, India
3 Nikita Badhekar, Pimpri Chinchwad College of Engineering &Ravet, Pune Maharashtra, India
4 Swastik Ghonsikar, Pimpri Chinchwad College of Engineering &Ravet, Pune Maharashtra, India
5 Tejaswini Gavhane, Pimpri Chinchwad College of Engineering &Ravet, Pune Maharashtra, India
Abstract - Thispaperpresentsacomprehensivesystemfor alumni engagement and on-campus company insights at Pimpri Chinchwad College of Engineering and Research (PCCOER). Leveraging technologies like Google Firebase, the system facilitates alumni connections, on-campus company insights, and personalized recommendations for students based on their engineering stream. Inspired by the Centralized Alumni Management System (CAMS), it incorporates alumni registration, verification, and networking features, fostering seamless connections between current students and graduates. Additionally, the system integrates elements of CAMS' mentorship process, enabling mentorship opportunities between alumni and students. Dynamic blogs covering technology trends, industry insights, and on-campus company visits enrich the academic journey, while timely notifications about on-campus company drives keep students informed. Previous year college placement data, managed by administrators, provides valuable insights into placement trends. Overall, the system enhances student engagement, fosters collaborative learning, and contributes tohigherratesofsuccessfulplacementsforPCCOERstudents.
Key Words: Alumni engagement, Pimpri Chinchwad College of Engineering and Research (PCCOER), Google Firebase, Personalized Blog recommendations, Oncampus company Drives Notifications, Administrators, Share Thoughts.
In today's ever-changing educational environment, maintaining alumni connections and gaining insights into oncampusindustryhappeningsarevitalforstudentsuccess. This paper introduces an innovative system developed at Pimpri Chinchwad College of Engineering and Research (PCCOER) using Google Firebase technology. It serves as a bridge between students and alumni, offering tailored guidance and real-world career perspectives. Through dynamic blogs covering emerging technology trends and industry insights, students are engaged in an enriching learning experience. This paper outlines the system's development process, its functionalities, and the positive impactithasonstudentacademicandcareeroutcomes.
• Alumni Connection: Develop an alumni engagement portal to facilitate alumni connections with PCCOER, enabling them to create profiles, connect with fellow alumni, and engage with the institution for mentorship,guidance,andsupport.
• Improve Placement Outcomes: Empower students with access to previous year college placement data, enabling them to identify trends, give information through blogs about different on campus company pattern, benchmark their performance, and strategize effectivelyforfutureopportunities.
• On-CampusCompanyExperienceBlogs:Createa dynamic blog-like section where students can access oncampus company information and their exam pattern, selection process, and work culture from alumni. Implement keywordbased content filtering to ensure the qualityandrelevanceofsharedcontent.
• On-Campus Company Drive Notification: Introduce a notification session that aggregate real-time jobfromvariousdomainsmanagedbyCollegePlacement Officer.
• Placed Student Information: Platform shows placedstudentphoto,name,companynameinformation. These motivate student and help to directly react out withalumniforspecificinformationrelatedwithdrive.
• Personalized Recommendations: Implement a recommendation system that tailors content suggestions toindividualstudentsbasedontheirengineeringstream forenhancingtheiracademicandcareerpreparation.
• Student Showcase Platform through tweets: Create a dedicated space for students to share their certification, achievements, projects, and thoughts with thewiderstudentcommunity.

International Research Journal of Engineering and Technology (IRJET) e-ISSN: 2395-0056
Volume: 11 Issue: 04 | May 2024 www.irjet.net p-ISSN: 2395-0072
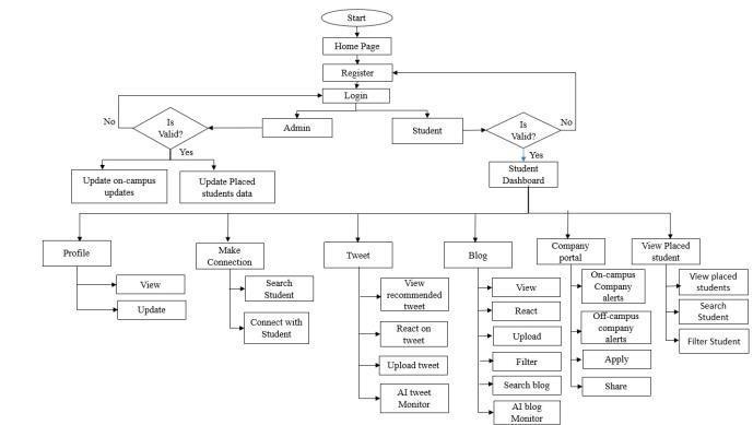
Flowchart illustrates the proposed architecture for a universitysystem,delineatingtheuserjourneybasedon theirroleasastudentoradministrator.
At the system's inception, users are directed to the homepage,wheretheyarepromptedtoeitherregisterfora new account or log in with existing credentials. Upon successful authentication, the system distinguishes betweenadminandstudentusers.

Fig1.FlowandDesignofSystem
For Admins: Upon identification as an admin, users are directed to an admin dashboard, granting them access to functionalities such as updating on-campus announcementsandmanagingstudentrecords.
For Students:Studentsareledtoapersonalizeddashboard offeringanarrayoffeatures,includingprofilemanagement, peerconnections,tweetrecommendations,companyportal access, and alerts regarding on-campus activities and placements.Additionally,studentscaninteractwithtweets, uploadcontent,applyforopportunities,andmonitoralerts relevanttotheiracademicandprofessionaljourney.

Fig2.ERdigramforStudenttoBlog
The relationship between students and blogs is characterized by a many-to-many association. This means that multiple students can contribute to and interact with multipleblogs,andviceversa.Studentshavethefreedomto share their insights, experiences, and learning resources throughblogposts,whilealsobeingabletoengagewithand comment on posts created by their peers. Similarly, blogs serveasaplatformforfacilitatingcollaborativelearningand knowledgesharingamongstudentsacrossvariousacademic
disciplines. This dynamic interaction fosters a vibrant community where students can exchange ideas, provide feedback, and gain valuable insights from diverse perspectives.
4.1.
1. React: We chose React as the primary frontend frameworkforitscomponent-basedarchitecture, which facilitates code reusability and maintainability. React’s virtual DOM enables efficient rendering of dynamic user interfaces, enhancingtheplatform'sresponsiveness.
2. React Libraries: To enhance the functionality and aesthetics of the platform, we utilized severalReactlibraries.Thisincludes:
• React Router: for declarative routing, enabling seamless navigation between differentpageswithintheapplication.
• React-Quill: for integrating a rich text editor feature, allowing users to create andformatblogpostswithease.
• React-Icons: for incorporating scalable vector icons into the user interface, improving visual appeal and accessibility.
3. Redux Store: To manage the application's state in a predictable and centralized manner, we implemented Redux as a state management solution.Reduxfacilitatesefficientdataflowand enablescomponentstoaccessandupdateshared stateseamlessly.
4. Firebase: As our backend-as-a-service (BaaS) provider, Firebase offers a comprehensive suite of tools and services for building scalable and real-time applications. We utilized Firebase Authentication for user authentication and Firebase Realtime Database for storing and synchronizingapplicationdatainrealtime.
4.2. Feature Implementation:
1. Firebase Realtime Data Fetch:
• UtilizingFirebaseRealtimeDatabase,we implemented real-time data fetching from various collections within our database.
• For example, we fetched tweets, user profiles, and blogs from their respective collections, ensuring that the platform

International Research Journal of Engineering and Technology (IRJET) e-ISSN: 2395-0056
Volume: 11 Issue: 04 | May 2024 www.irjet.net p-ISSN: 2395-0072
reflects the latest updates and interactionsinrealtime.
• By leveraging Firebase's real-time synchronization capabilities, users experience seamless and instantaneous updates without the need for manual refreshing.
2. User Authentication with Firebase:
• We integrated Firebase Authentication to manage user authentication within the platform.
• Upon accessing the application, users are prompted to authenticate their identity usingFirebaseAuthentication.
• Once authenticated, users gain access to personalized features and content based ontheiruserprofileandpermissions.
• Firebase Authentication enables secure authenticationmethodssuchas email/password, Google Sign-In, or thirdparty authentication providers, ensuring robust user authentication and authorizationmechanisms.
3. Routing with Firebase Authentication:
• To manage user authentication in routing, we implemented protected routes using FirebaseAuthentication.
• When users attempt to access restricted pages or features within the application, the routing logic checks their authentication status using Firebase Authentication.
• If the user is authenticated, they are granted access to the requested route. Otherwise, theyare redirected to thelogin page to authenticate their identity before proceeding.
• This ensures that sensitive or restricted areasoftheplatformareonlyaccessibleto authenticated users, enhancing security anduserprivacy.
4. Device Size Adaptable Website View:
• We prioritized responsive design principles to ensure that the AlmExperience platform offers an optimal viewing experience across various device sizesandscreenresolutions.
• By implementing responsive CSS techniquesandmediaqueries,weensured that the platform's layout and content adapt dynamically to accommodate different screen sizes, including desktops, laptops,tablets,andmobiledevices.
• This device size adaptability enhances accessibility and usability, allowing users to access and interact with the platform seamlessly regardless of the device they areusing.

Fig3.FeedPage
It is a content feed, that aggregates and displays a collectionofcontentitems.Thecontentitemscaninclude articles, posts, news stories, updates, images, tweet, or any other type of media that users are interested in and alsoProvidingfeatureofsearchUserasperusername.

Fig4.BlogPage
This page provide visitors with a clear understanding of whattheblogisaboutandwhytheyshouldbeinterested inexploringitscontentfurther.Itservesasanimportant tool for attracting and retaining readers and can contributetheiropinionsandexperiencesthroughblog.

International Research Journal of Engineering and Technology (IRJET) e-ISSN: 2395-0056 Volume: 11 Issue: 04 | May 2024 www.irjet.net p-ISSN: 2395-0072

Firebase provides valuable insights into user traffic analysis and storage usage for projects, as demonstrated intheAlmaXperienceappscreenshot.Usertrafficanalysis reveals usage patterns, popular features, and user engagementlevels.Forinstance,onApril12th,therewere 1.1Kreadsand11writestoFirestore,indicatinghighuser interaction with the app's content. Storage usage information helps in optimizing storage allocation and identifying areas for efficiency. Currently, the AlmaXperienceapputilizes 4.91MBofstorage,reflecting effective management. Additionally, Firebase analytics aids in bug detection, tracking marketing campaign performance, and assessing global app usage. Overall, Firebase empowers app developers to enhance user experience, optimize performance, and make informed decisions.
The system developed for alumni engagement and oncampuscompanyinsightsatPimpriChinchwadCollegeof Engineering and Research significantly enhances student engagement and preparedness for placements. Leveraging technology, including Google Firebase, the system offers personalized recommendations, dynamic blogs, and timely notifications about company drives. The inclusion of previous placement data fosters a collaborative learning environment, empowering students with valuable insights. This research underscores the importance of tailored educational platforms in preparing students for the competitive job market. Moving forward, continued investment in innovative technologies will be crucial to ensurestudents'readinessforevolvingcareerdemands.By prioritizing student engagement and providing access to real-world insights, institutions can effectively prepare students for success in their academic and professional pursuits, ultimately shaping the future workforce and drivingpositivesocietalchange.
[1] Rajini S, Hari Prasad B; Upendra singh A “Alumni ManagementandNetworkingSystem”
[2] Aritra Mukherjee , Adrita Roy , Manish Kumar Lath , ArnabGhosal,DigantaSengupta “CentralizedAlumni Management System”R. Nicole, “Title of paper with onlyfirst word capitalized,” J.Name Stand. Abbrev., in press.
[3] P Kumar; S Swetha; M Sundari “Secured Web-based Alumni Network and Information System”Babu M; Sandhiya K; Preetha V; Sankara Eshwari S; Ramya ChitraM“DesignofAlumniPortalwithDataSecurity”
[4] Kavitha Rani P; Theophila Vaiz R; Preethi S; Roshan Ram R “A standalone Application for Effective Education”
[5] Mir Saman Tajbakhsh, Vahid Solouk “Semantic GeoLocation Friend Recom- mendation System; LinkedInUserCase”May-2014
[6] Viet Ha-Thuc, Ganesh Venkataraman, Mario Rodriguez,ShaktiSinha,SenthilSundaram and Lin Guo“PersonalizedExpertiseSearchatLinkedIn”
[7] Frank Butler, Rebecca Whitehead and Mark Winkleman “Knowledge Man- agement in Higher EducationInstitutions“2015
[8] Ma´rio Pinto “Student, Alumni And Employer SatisfactionToACollaborativeLearningApproach”
[9] Babu M; Sandhiya K; Preetha V; Sankara Eshwari S; Ramya Chitra M “Design of Alumni Portal with Data Security”
[10] Akeem Olowolayemo; Kamaleiah Harun; Teddy Mantoro,” University Based Job Recommender & AlumniSystem’