
International Research Journal of Engineering and Technology (IRJET) e-ISSN: 2395-0056
Volume: 11 Issue: 05 | May 2024 www.irjet.net p-ISSN: 2395-0072
![]()

International Research Journal of Engineering and Technology (IRJET) e-ISSN: 2395-0056
Volume: 11 Issue: 05 | May 2024 www.irjet.net p-ISSN: 2395-0072
Prof. Keerti Kharatmol 1 , Shreya Shet 2 , Rishabhkumar Singh 3 , Aditi Thakre 4 , Sumitkumar Thakur 5
Department of Computer Science and Engineering, University of Mumbai, Maharashtra, India, Department of Computer Science and Engineering, University of Mumbai, Maharashtra, India
Abstract - Hearing loss is a big problem worldwide, especially in India, where about 60% of those affected are kids. It's crucial to catch hearing problems early, but the usual tests, like audiometry, are hard to access and can be expensive. This means lots of people, including kids and adults, don't get diagnosed early enough to get the right help, like hearing aids or implants. To fix this, our research team made a new mobile app for hearing tests. It uses the powerful features of smartphones to offer a new way to check your hearing. Our app makes hearing tests easy to do, affordable, and simple for anyone, whether they're young or old. You don't need to go to a clinic or use special equipment anymore. Our app gives accurate results in a format that's easy to understand, helping people get diagnosed sooner and get the help they need. By making hearing tests simpler, our app could help millions of people who might not know they have hearing problems yet. It could also lessen the burden of untreated hearing loss for both individuals and society. Our goal is to make sure everyone, no matter their age, can easily look after their hearing health.
Key Words: Audiometry application, Hughson-Westlake method, accessibility, hearing tests, affordable healthcare
Intoday'shealthcareworld,technologyhasmadeiteasier forpeopletogetmedicaltests,andmobileappsareleading theway.Oneareawherethisisreallymakingadifferenceis incheckinghowwellpeoplecanhear.Insteadofhavingtogo tospecialclinicswithfancyequipment,nowthereareapps you can use right on your phone or tablet to test your hearing.Theseappsareconvenient,affordable,andusethe power of technology to make hearing tests available to everyone,notjustthosewhocangotoaclinic.
Traditional hearing tests usually require expensive equipmentandaspecialroomcalledasound-proofbooth. Butnow,withapp-basedaudiometers,allyouneedisyour phoneortablet.Theseappsmakeiteasyforanyonetodoa basichearingtestathome.Thisisabigdeal,especiallyfor older people or those who have trouble getting around, becauseitmeanstheydon'thavetogotoaclinicfortesting.
Eventhoughsomepeoplestillprefertheold-fashionedway ofdoinghearingtestsinclinics,therearealotofchallenges with that. It can take a long time, and you have to go in person for each test, which can be hard for some people.
Plus,thetestsarereallydetailedandcantakeawhile.With app-basedaudiometers,it'smuchsimplerandquickertoget abasicideaofhowwellyoucanhear.

Totacklethesechallenges,app-basedaudiometersprovidea game-changingsolution.Theseappsusesmartalgorithms anduser-friendlyinterfaces,makingitpossibleforpeopleto testtheirhearingathome.Withjuststandardheadphones and a simple protocol that mimics clinical tests, users can check their hearing thresholds with ease. This innovation isn't just about catching hearing problems early it's also aboutmakinghearinghealthcareaccessibletoeveryone.As digitalhealthtechnologiescontinuetoadvance,app-based audiometersexemplifythepotentialformobileapplications to redefine the approach to hearing diagnostics, ensuring broader access and fostering a more inclusive healthcare ecosystem[5][6].
The research on smartphone-based audiometry has witnessedsignificantgrowthinrecentyears,drivenbythe increasingdemandforaccessibleandconvenientmethodsof hearingassessment.Chenetal.(2019)introducedanovel smartphone-basedhearingself-assessmentsystemutilizing fastaudiometrymethods,whichdemonstratedpromisein enablingindividualstomonitortheirhearinghealthusing hearing aids.[1] Kushalnagar (2019) highlighted the

International Research Journal of Engineering and Technology (IRJET) e-ISSN: 2395-0056
Volume: 11 Issue: 05 | May 2024 www.irjet.net p-ISSN: 2395-0072
importance of accessibility in web-based resources for individualswithdeafnessandhearingloss,emphasizingthe need for inclusive design and technological solutions.[2] Studies by Saliba et al. (2017) and Hazan et al. (2022) evaluated the accuracy and reliability of mobile-based audiometry in both quiet and noisy environments, suggestingitspotentialasaviablealternativetotraditional audiometric testing methods.[3] Additionally, Irace et al. (2021) conducted a review of smartphone-based applications for hearing loss detection, emphasizing the diverserangeoftechnologiesavailableandtheirpotential impactonhealthcaredelivery.[5]Meta-analysesbyChenet al. (2021) synthesized findings from multiple studies, confirming the diagnostic accuracy of smartphone-based audiometry for hearing loss detection.[6] Furthermore, Masalskietal.(2018)andAdiputraetal.(2018)exploredthe feasibility and effectiveness of hearing tests based on biologicallycalibratedmobiledevicesandAndroidmobile audiometrytests,respectively,highlightingthepotentialfor widespread adoption and accessibility.[7][8] Krzyżek and Kłaczyński (2019) developed a mobile application for hearinglossscreening,underscoringtheroleoftechnology inempoweringindividualstomonitortheirhearinghealth conveniently.[9]Collectively,thesestudiescontributetothe growing body of literature supporting the use of smartphone-basedaudiometryasareliableandaccessible toolforhearingassessment,withimplicationsforhealthcare deliveryandaccessibilityinitiatives.
Thecoreoftheproposedsystemisasophisticatedmobile application capable of conducting comprehensive hearing assessments. Utilising the smartphone's built-in microphonesandspeakers,theappemitsarangeoftonesat varyingfrequenciesandintensities.Usersrespondtothese tones,enablingtheapplicationtogaugehearingsensitivity acrossabroadspectrum.
To align with conventional audiometric standards, the system undergoes rigorous calibration, comparing its outcomeswiththosefromtraditionalaudiometryequipment in clinical trials. This process ensures that the mobile app produces reliable and accurate hearing thresholds. Validation studies highlight the system's precision, with findings indicating a high correlation between app-based andtraditionalaudiometryresultsinbothquietandnoisy environments[1][3].
In essence, SonicCare's mobile solution transcends the limitations of conventional audiometers, offering a userfriendly, efficient, and personalised approach to hearing assessments.Withitscommitmenttoleveragingtechnology for the benefit of auditory health, SonicCare stands as a
promisingadvancementintherealmofmobileaudiometry, facilitating early detection and proactive management of hearingimpairments.
Indevelopinganinnovativeapp-basedaudiometer,several challenges,features,andsolutionsare crucial fora robust product.Theidentifiedproblemsincludethebulkinessand time-consumingnatureofconventionalaudiometers.
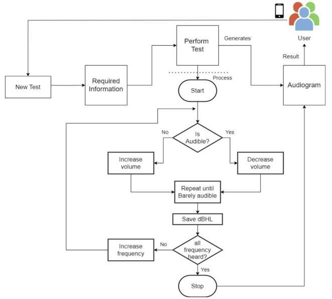
Theapp'suserinterfacecomponents,developedwithReact Native, ensure a smooth and engaging experience. The generationofpuretonefrequenciesfacilitatesuserhearing assessments, while the implementation of the HughsonWestlake method ensures an efficient hearing threshold assessment process. To enhance diagnostic capabilities, machine learning algorithms are integrated to predict hearinglossfromaudiogramdatashowninFig2.



International Research Journal of Engineering and Technology (IRJET) e-ISSN: 2395-0056
Volume: 11 Issue: 05 | May 2024 www.irjet.net p-ISSN: 2395-0072

Inthebackend,rigoroustestingisconductedtoensurethe accuracy and reliability of the app. The rough wireframes outlinetheproposeduserinterfaceandappflow,providinga visualguidefordevelopment.Thiscomprehensiveapproach notonlyaddressestheidentifiedproblemsbutalsopositions the app as a sophisticated, user-centric solution with advanced features and predictive capabilities, making it a groundbreakingtoolintherealmofmobileaudiology.
ThedevelopmentoftheSonicCareapplication,anapp-based audiometer, represents a novel approach in audiological healthcare, striving to offer accessible, efficient, and userfriendly auditory assessments. This section outlines a detailed methodology for developing the SonicCare application,ensuringtheproject'sobjectivesaremetwith precisionandquality.
Step1-ProblemIdentificationandSolutionMapping
Ourjourneystartswithrecognizingthemainobstaclesthat makeithardforpeopletogettheirhearingcheckedeasily. Afterthoroughresearch,wefindoutthatproblemslikenot beingabletogettoclinics,thehighpricesoftests,andthe complicatedequipmentusedfordiagnosisarebigissues.For eachofthesechallenges,wecomeupwithnewideasforour app. Our goal is to get rid of these obstacles and make it easierforpeopletochecktheirhearing.

Step 2 - Defining Key Features for the Minimum Viable Product(MVP)
We'veidentifiedthekeyfeaturesessentialforourMinimum Viable Product (MVP), focusing on delivering maximum valueandaddressingthemosturgentneeds.OurMVPwill includeuserregistration,interactivehearingtestsbasedon theHughson-Westlakemethod,anddataanalysistoolsfor monitoringhearinghealthovertime.
Step3-WireframingandUserInterfaceDesign
We'vemappedoutdetailedblueprints(wireframes)forour app,outlininghowuserswillinteractwithit.We'veworked closely with potential users and stakeholders to gather feedbackandmakeimprovements.Ouraimistocreatean appthat'seasytouseandlooksgreat,combiningbothstyle andfunctionality.
Step4-DevelopmentofUserInterfaceComponents
WethenuseReactNativetotranslateourwireframesinto interactive UI components. This step is vital for crafting a responsive and cross-platform mobile application that provides a consistent experience across different devices and operating systems. Special attention is given to accessibilityfeatures,ensuringtheappaccommodatesusers withvarioushearingabilities.
Step5-GenerationofPureToneFrequencies
Ourappincludesanadvancedaudioenginethatcanproduce precisepuretonefrequencies.Thismeanswecanofferusers accurate audiometry tests right within the app. It's like havinga traditional hearing test, but without the need for specialequipment.

International Research Journal of Engineering and Technology (IRJET) e-ISSN: 2395-0056
Volume: 11 Issue: 05 | May 2024 www.irjet.net p-ISSN: 2395-0072
WehaveautomatedtheHughson-Westlakemethodwithin ourapp,adjustingtonevolumebasedonuserresponsesto accurately determine hearing thresholds. This meticulous implementationensuresthereliabilityofourapp'shearing assessments, mirroring the accuracyoftestsconducted in clinicalsettings.
We've incorporated machine learning algorithms into our apptoanalyzeandpredictpatternsofhearinglossbasedon theaudiogramdatawecollect.Thispersonalizedapproach tohealthcaregivesusersvaluableinsightsintotheirhearing health, making the assessment tailored to their individual needs.

Before launching our app, we run thorough tests to make sureitworkswell,givesaccurateresults,andisreliable.We testitindifferentways,likecheckingeachpartoftheappon itsown,makingsureallthepartsworkwelltogether,and lettingrealuserstryitouttoseeiftheylikeit.Wealsotest the app on different devices and in different situations to makesureitalwaysworksthesamewayandisdependable foreveryone.
By closely following these steps, we, as a team, are committed to transforming audiological assessments with theSonicCareapplication,makinghearinghealthmonitoring moreaccessible,efficient,anduser-friendlyforindividuals worldwide.
The results of the app-based audiometer showcase its effectivenessinprovidingaccurateandaccessiblehearing assessments.Through rigorous testingandusertrials,the apphasdemonstratedahighlevelofprecisioninmeasuring hearingthresholds,comparabletotraditionalaudiometric methods.Usersengagingwiththeappforself-assessment reportedaseamlessanduser-friendlyexperience,indicating thesuccessoftheuserinterfacecomponentsdevelopedwith ReactNative.
TheimplementationoftheHughson-Westlakemethodhas proven to be efficient, reducing test time and offering a reliable means of determining hearing thresholds. The generation of pure tone frequencies has allowed users to assess their hearing with ease, contributing to the app's user-centricdesign.
The integration of machine learning algorithms for predicting hearing loss from audiogram data has shown promising outcomes, serving as a valuable tool for early detection and possible intervention. The app's predictive abilities represent a significant advancement in mobile audiology,providinginsightsintopotentialfuturehearing healthtrends.
Overall, the results highlight the success of the app-based audiometer in overcoming the challenges associated with traditionalmethods.Itsaccuracy,easeofuse,andpredictive featuresestablishitasaninnovativesolution,advancingthe accessibility of hearing assessments and encouraging proactivemanagementofauditoryhealth.


International Research Journal of Engineering and Technology (IRJET) e-ISSN: 2395-0056
Volume: 11 Issue: 05 | May 2024 www.irjet.net p-ISSN: 2395-0072


6. APPLICATIONS
1.
Based on the work of F. Chen et al.[1], app-based audiometerscanserveasavitaltoolforhearingaidusersto conductself-assessments.Thisapplicationallowsindividuals to quickly evaluate their hearing levels, ensuring their hearing aids are optimally configured for their current hearing needs. This capability is especially crucial for monitoringhearingchangesovertime,allowingfortimely adjustmentstohearingaidsettings.
Kushalnagar’sresearch[2]underscorestheimportanceof web accessibility for individuals with hearing loss. In this context, app-based audiometers represent a step towards greaterinclusivity,offeringatoolthatcanbeeasilyusedby
the deaf and hard-of-hearing community. By providing a means for self-assessment, these applications empower individuals to take control of their auditory health, facilitating access to necessary interventions or accommodations.
EvaluationinVariedAcousticEnvironments
The studies by Saliba et al. [3] validate the accuracy of mobile-basedaudiometryinbothquietandnoisysettings. This adaptability makes app-based audiometers an invaluable tool for conducting hearing assessments in diverseenvironments,fromthetranquillityofahometothe bustlingbackgroundnoiseofurbansettings.Suchflexibility ensures that hearing tests are accessible and accurate, regardlessoftheuser'slocation.
Research by Hazan et al. [4] highlights the reliability of home-based audiometry using smartphone apps. This application broadens the scope of hearing healthcare, enabling users to conduct thorough hearing assessments without visiting a clinic. The convenience of home-based testingisparticularlybeneficialforindividualswithmobility issues,theelderly,andthoselivinginremoteareas.
Irace et al.[5] review the current technology behind smartphone-based applications for detecting hearing loss, illustratingthesignificantadvancementsinthisarea.Appbasedaudiometers,throughtheirinnovativeuseofmobile technology,offeraforward-lookingapproachtoidentifying hearingimpairmentsearlyon.Thisearlydetectioniscrucial forinitiatinginterventions thatcanmitigate the impact of hearinglossonqualityoflife.
Themeta-analysisbyChen,C.H.,etal.[6],andcomparative studies by Masalski and colleagues, [7] emphasise the diagnosticaccuracyofsmartphone-basedaudiometry.This applicationispivotalforlarge-scalehearinglossscreening programs,providingacost-effectiveandefficientmethodfor identifying individuals at risk. Such screening efforts are especiallyrelevantinschools,workplaces,andcommunity health initiatives, where early detection can significantly influenceoutcomes.
App-based audiometers also serve an educational role, as highlighted by [10] E. Kiktová, J. Zimmermann. These applicationscanincreaseawarenessabouthearinghealth, educating users on the importance of regular hearing assessments and the potential consequences of untreated hearing loss. By fostering a greater understanding of

International Research Journal of Engineering and Technology (IRJET) e-ISSN: 2395-0056
Volume: 11 Issue: 05 | May 2024 www.irjet.net p-ISSN: 2395-0072
auditory health, these apps encourage proactive health behavioursamongusers.
In the future, app-based hearing tests will get even better thankstonewtechnologyandafocusonmakingthemeasier to use for everyone. With improvements in smartphones, theseappswillgivemoreaccuratetestsusingspecialsound processingandnewwaysoftesting.They'llalsoconnectto telehealthservices,soyoucantalk toa doctoraboutyour resultsandevenadjustyourhearingaidsremotely.
Theseappswillbecomemorelikepersonalhealthcoaches, usingdatafromyourtestsovertimetogiveyouadviceon how to protect your hearing and manage any issues. By workingwithexpertsandsharinginformation,theseapps willchangethewaywetakecareofourhearing,makingit easier and more personalized for everyone around the world.
The app-based audiometer presents a transformative solutioninthedomainofaudiologicalhealthcare,markinga significant shift towards accessible and user-friendly auditory assessments. As evidenced by its technological advancements and user-centric design, the app-based audiometerhasthepotentialtorevolutionisethelandscape ofhearinghealth.
This innovative tool's contributions are twofold. Firstly, it bridgesthegapbetweentraditionalaudiologicalevaluations andthegeneralpublic,offeringaconvenient,cost-effective, and accessible means for individuals to monitor their auditoryhealthremotely.Secondly,itstreamlinestheefforts of audiology professionals, empowering them with a preliminarydiagnostictoolthataidsintheearlydetection andmonitoringofhearingimpairments,especiallyinremote orunderservedareas.[1]
Thefeasibilityandpracticalityoftheapp-basedaudiometer have been substantiated through thorough technical, economic, and operational assessments. Its compatibility acrossvariousmobileplatforms,compliancewithregulatory standards,andpositiveuserfeedbackexemplifyitsusability andreliability.[2]
The road ahead involves continued advancements in accuracy, further regulatory compliance, and continuous validation against traditional audiometry for broader acceptance in the audiological community. Additionally, awarenesscampaignsandeducationalinitiativeswillfoster greateradoptionandunderstandingoftheapp'scapabilities amongusersandhealthcareprofessionals.
In conclusion, the app-based audiometer stands as a remarkable innovation in audiological healthcare,
representingapromisingstepforwardinenablingproactive auditoryhealthmonitoringanddiagnosticcapabilitiesfora widerpopulation.Itscontinuedrefinementandintegration within audiological practices hold the potential to significantlyimpacttheaccessibilityandearlydetectionof hearingimpairments, pavingthewayfora moreinclusive andproactiveaudiologicalhealthcaresystem.[6]
[1] F.Chen,S.Wang,J.Li,H.Tan,W.Jia,andZ.Wang, "Smartphone-Based Hearing Self-Assessment SystemUsingHearingAids WithFastAudiometry Method," in IEEE Transactions on Biomedical Circuits and Systems, vol. 13, no. 1, pp. 170-179, Feb.2019,doi:10.1109/TBCAS.2018.2878341.
[2] R.Kushalnagar,"Deafnessandhearingloss." Web Accessibility:AFoundationforResearch,2019,pp. 35-47.
[3] J. Saliba, M. Al-Reefi, J. S. Carriere, N. Verma, C. Provencal,andJ.M.Rappaport,"Accuracyofmobilebasedaudiometryintheevaluationofhearingloss inquietandnoisyenvironments,"Otolaryngology–HeadandNeckSurgery,vol.156,no.4,pp.706-711, 2017.
[4] A.Hazan,J.Luberadzka,J.Rivilla,A.Snik,B.Albers, N. Méndez, and J. Kinsbergen, "Home-Based Audiometry With a Smartphone App: Reliable Results?," American Journal of Audiology, vol. 31, no.3S,pp.914-922,2022.
[5] Irace,A.L.,Sharma,R.K.,Reed,N.S.,&Golub,J.S. (2021). Smartphone‐based applications to detect hearingloss:areviewofcurrenttechnology. Journal of the American Geriatrics Society, 69(2),307-316.
[6] C.H.Chen,H.Y.H.Lin,M.C.Wang,Y.C.Chu,C.Y. Chang, C. Y. Huang, and Y. F. Cheng, "Diagnostic accuracy of smartphone-based audiometry for hearing loss detection: Meta-analysis," JMIR mHealthanduHealth,vol.9,no.9,e28378,2021.
[7] M.Masalski,T.Grysiński,andT.Kręcicki,"Hearing tests based on biologically calibrated mobile devices: comparison with pure-tone audiometry," JMIRmHealthanduHealth,vol.6,no.1,e10,2018.
[8] A.Adiputra,D.H.Hareva,andD.Krisnadi,"Android MobileAudiometryTest,"inProceedingsofthe2nd InternationalSymposiumonComputerScienceand IntelligentControl,Sep.2018,pp.1-5.
[9] K. Krzyżek and M. Kłaczyński, "Hearing testermobile application for hearing loss screening," Diagnostyka,vol.20,2019.

International Research Journal of Engineering and Technology (IRJET) e-ISSN: 2395-0056
Volume: 11 Issue: 05 | May 2024 www.irjet.net p-ISSN: 2395-0072 © 2024, IRJET | Impact Factor value: 8.226 | ISO 9001:2008
[10] E. Kiktová, J. Zimmermann, S. Ondáš, M. Pleva, J. Juhár and V. Šoltésová, "The Role of Hearing ScreeningUsinganAudiometryApplicationinthe Education of Children with Hearing Impairment," 2020 18th International Conference on Emerging eLearningTechnologiesandApplications(ICETA), Košice, Slovenia, 2020, pp. 311-317, doi: 10.1109/ICETA51985.2020.9379250.
|