
International Research Journal of Engineering and Technology (IRJET) e-ISSN: 2395-0056
Volume: 11 Issue: 05 | May 2024 www.irjet.net p-ISSN: 2395-0072
![]()

International Research Journal of Engineering and Technology (IRJET) e-ISSN: 2395-0056
Volume: 11 Issue: 05 | May 2024 www.irjet.net p-ISSN: 2395-0072
Harsha Anand PP, Lekha Treesa Titus, Alfeena Sulaiman, Ajumol PA
1Mar Athanasius College of Engineering, Kothamangalam, Kerala, India
Abstract - Thenotableeffectivenessofquestionpapers crafted by human experts makes the development of RecurrentNeuralNetwork(RNN)basedautomatedsystems acaptivatingareaofstudy,despitesignificantadvancements in technology. This project aims to create an enriching question paper-generating system, based on RNN, with added features for sorting and personalized recommendations.Automaticquestiongenerationfortextual inputsisvaluableinacademicswhereansweringquestions helpsstudentstolearnandimprovetheirunderstandingof theirfieldofstudy.Theproposedsystemautomatesquestion collection and provides personalized question papers for studentsbasedonperformancewhichhelpsthemtoexcelin academics.Providingpracticequestionpapersetsinculcates various domains of the subject familiarizing with core principles resulting in increasing curiosity and a better understandingofthesubject.Thiscomprehensiveapproach ensures a fair and effective exam preparation experience, fosteringcontinuousimprovementwhilerespectingethical considerations.
Key Words: Automated question paper generation system, Recurrent Neural Networks (RNN), Question Bank, LSTM, DuerQues, PyPDF
Generating question papers using Recurrent Neural Networks (RNNs) is a modern approach that leverages advanced technology to streamline the process of exam preparationineducationalenvironments.Despitesignificant advancements in technology, there remains notable effectivenessinquestionpaperscraftedbyhumanexperts, which makes the development of RNNs-based automated systems a captivating area of study. In the realm of educationaltechnology,theemergenceofCBTs(Computer BasedExams)hassetoutforarevolutionary,inaspectsof convenience, partiality-free marking system, wastage of materialslikepapers, etc.RecurrentNeural Networksisa deep learning model trained to process and convert a sequentialdatainputintoaspecificsequentialdataoutput.It cangeneratequestionsfromasequenceofkeywordsusinga sequence-to sequence-based model. Generating question papers using Recurrent Neural Net works (RNNs) is a modern approach that leverages advanced technology to streamlinetheprocessofexampreparationineducational environments. The integration of RNNs in question paper generationholdsimmensepotential.Thesesystemsnotonly automatethelaborioustaskofmanualquestioncreationbut
also offer the flexibility to customize parameters such as question difficulty and topic coverage based on specific educationalobjectives.Thispersonalizedapproachenhances theoverallqualityofassessmentsandcontributestoamore engagingandeffectivelearningexperienceforstudentsand educatorsalike.Automatedquestionpapergenerationusing Recurrent Neural Networks (RNNs) faces the challenge of ensuring diversity, relevance, and appropriate difficulty levels in the generated questions, which are essential for effective assessments. This problem is addressed by sophisticated algorithms that mimic human questioncraftingabilitieswhileleveragingthecapabilitiesofRNNsto analyze patterns, detect correlations, and adapt question difficulty based on learning objectives and student capabilities.ThepreferenceforRNN-basedsystemsliesin theirabilitytoautomatemanualquestioncreation,maintain fairnessandrelevanceinassessments,andprovidescalable solutions that align with diverse educational contexts and standards
RecurrentNeuralNetworks(RNNs)standoutintherealmof ArtificialIntelligenceandMachineLearningfortheirability toprocesssequentialdata.Unliketraditionalfeed-forward NeuralNetworks,RNNspossessauniquearchitecturethat allowsthemto maintaina memoryofpastinputs,making themparticularlywell-suitedfortaskssuchastimeseries prediction, language modeling, and speech recognition. DuerQues[1],aCNN-basedintelligentsystemwasintroduced to achieve skill-oriented automatic interview question generationandrecommendation.Thesystempavedtheway tochecksuchapossibilityoftextualdatainRNNModels.It targetsandexploitsskill-relatedknowledgefromtheusergenerated con tent of online knowledge-sharing communities (KSCs) and the click-through behaviors of search engine queries. Built to work in large amounts of data, RNN is the recurrent connection, which enables the networktoretaininformationaboutpreviousinputsanduse it to influence the processing of subsequent inputs. This recurrentnatureallowsRNNstoexhibitdynamictemporal behavior,makingthempowerfultoolsfortasksthatinvolve sequencesofdatapoints.OnekeycharacteristicofRNNsis their ability to handle inputs of varying lengths. This flexibility makes them invaluable in scenarios where the length of the input sequence may vary, such as natural languageprocessingtaskslikesentimentanalysis,machine

International Research Journal of Engineering and Technology (IRJET) e-ISSN: 2395-0056
Volume: 11 Issue: 05 | May 2024 www.irjet.net p-ISSN: 2395-0072
translation, and text generation. Overall, RNNs have revolutionized the field of sequential data processing, offering a powerful framework for modeling complex temporalrelationshipsanddrivingadvancementsinareas rangingfromnaturallanguageunderstandingtotimeseries forecasting. In our system, we use it for question analysis andselection.
LSTM Networks are a type of Recurrent Neural Network capableoflearningorderdependenceinsequenceprediction problems.Thisisabehaviorrequiredincomplexproblem domainslikemachinetranslation,speechrecognition,and more. Understanding LSTMs and how concepts like bidirectional and sequence-to-sequence are related to the fieldcanbechallenging.LSTMhasfeedbackconnectionsin contrasttotraditionalfeed-forwardneuralnetworks.Itcan analyze whole data sequences in addition to single data points(likephotos)(suchasspeechorvideo).Forinstance, LSTM can be used for tasks like linked, unsegmented handwritingidentification,speechrecognition,andnetwork traffic anomaly detection, or IDSs (Intrusion Detection Systems).Acell,aninputgate,anoutputgate,andaforget gatemakeupatypicalLSTMunit.Thethreegatescontrolthe informationflow,andthecellretainsvaluesacrossarbitrary timeintervals
NaturalLanguageProcessing(NLP)isasubfieldofartificial intelligence that focuses on enabling computers to understand, interpret, and generate human language. It encompasses a wide range of tasks, from basic language understanding tasks like sentiment analysis and named entityrecognitiontomorecomplextaskssuchasmachine translation, question answering, and text summarization. OneofthefundamentalchallengesinNLPistheambiguity andcomplexityofhumanlanguage.Wordsandphrasescan have multiple meanings depending on context, making it challenging for machines to accurately interpret and generate language. NLP techniques and algorithms aim to address these challenges by leveraging machine learning models, linguistic rules, and statistical methods. As NLP technologiesevolve,theyholdthepotentialtorevolutionize howweinteractwithandderiveinsightsfromvastamounts of textual data. In our system, we utilize NLP to perform paraphrasing.
A versatile Python framework, Flask follows a minimalist philosophy, allowing developers to choose and integrate componentsasneeded,resultinginaflexibleandcustomized developmentexperience.Itisdesignedaroundtheconcept of routes, which define the URL patterns for accessing different parts of the application. Extensibility through a wide range of extensions and libraries, covering various
aspects of web development, including form handling, authentication,databaseintegration,andmoremakesFlask uniqueandpopularamongwebframeworks.Developerscan leveragetheseextensionstoaddfunctionalitytotheirFlask applicationsefficiently.Flaskalsosupportsthedevelopment ofRESTfulAPIs,makingitanexcellentchoiceforbuilding back-endservicesandmicroservices.Itslightweightnature and straightforward design make it ideal for rapid prototyping and iterating on web projects. Furthermore, Flaskapplicationscanbedeployedeasilytovarioushosting platforms, from traditional servers to cloud providers, ensuringscalabilityandreliability.
PyPDF offers a wide range of functionalities that enable users to perform various tasks such as extracting text, merging PDFs, splitting PDFs into separate pages, adding watermarks, and more. These capabilities make PyPDF a valuable tool for anyone working with PDF documents, whetherforpersonalorprofessionaluse.Theuser-friendly interface makes it a widely used Python library to handle PDF documents. Programmability is another standout feature, allowing users to manipulate PDF files programmabilitytoautomaterepetitivetasksorintegrate PDF processing into larger applications. This level of automation can significantly improve workflow efficiency and productivity, especially when dealing with large numbers of PDF files or complex PDF-related tasks. Furthermore,PyPDFisequippedtohandleencryptedPDFs, ensuringthatsensitiveinformationremainssecureduring processing. Additionally, the library preserves metadata withinPDFfiles,ensuringthatessentialinformationsuchas authorship, creation dates, and document properties is retained throughout the manipulation process. In our system,weutilizePyPDFforextractingquestionsfromPDF files.UserscanuploadquestionpapersandusingPyPDFour systemextractsthesequestionsandstorestheminaCSVfile.
Developedinthelate1980s,HTMLisstillanessentialand powerful tool in the world of web development. HTML consists of a series of tags and attributes that define the structure and content of a web page. The tags in HTML providethebasicstructureforawebpage,suchasheadings, paragraphs, images, and links. The simple structure and usabilitymakeitwidelyacceptable.Theattributesofthetags provideadditionalinformationabouttheelements,suchas size,color,andlocation.HTMLhasevolvedovertheyears, with new features being added to provide additional functionality, such as the ability to include multimedia content and create interactive forms. Used with other technologiesofCSSandJavascript.CSSisusedtoseparate thepresentationofawebpagefromitscontent,makingit easier to maintain and update. It provides a way for developerstoapplystyles,suchascolors,fonts,andspacing,

International Research Journal of Engineering and Technology (IRJET) e-ISSN: 2395-0056
Volume: 11 Issue: 05 | May 2024 www.irjet.net p-ISSN: 2395-0072
toawebpageinaconsistentandorganizedmanner.CSShas severalpowerfulfeaturesthatallowdeveloperstocontrol thelookandlayoutofawebpage.CSSalsoprovidesawayto targetspecificelementsonawebpageandapplystylesto them, allowing developers to create complex and sophisticated designs. CSS is an essential tool for anyone involved in web development and is used in conjunction with HTML to create dynamic and interactive websites. A basic understanding of CSS is essential for anyone who wantstocreateawebsiteorworkwithwebdevelopment,as itprovidesthemeanstocontrolthelookandpresentationof awebpage
The proposed model checks out the possibilities of Recurrent Neural Network Models in enhancing personalizedquestionpapergenerationthatisefficientand adaptable.Themodelaimstoachievethefollowing:

1) Enriching question bank, giving users the role of contributors to add up questions by uploading a PDF question paper. It is to get free access to recently arrived questionpapers.
2)Automatedquestionextraction,collectingquestionsalong withrespectivecoursenames,coursecodes,andmarks.It reducestheherculeantaskofmanualquestionentry.
3)Generationofdifferentquestionpapersetswithquestions havinggivendifficultylevelelucidatedfromstudent’sCGPA to familiarize and have a conceptual understanding of the selectedcourse.
QuestionpaperssetinPDFformatthatbelongtodifferent coursesunderofBachelorofTechnologydomainsince2019 arecollectedfromonlinesources.Thedatasetcontainsexam questionpapersprovidedbyAPJAbdulKalamTechnological University(KTU).Moreemphasisisgiventotextualinput. Questionsalong withthe respectivesubject name,subject code and marks are extracted and stored. Frequency is updated on the arrival of questions. Perform text
preprocessing steps to clean and normalize the collected data.Irrelevantinformationisremoved.
RNN model combined with LSTM is employed here, considering the size of data collection and efficiency of processingtextualinput.Themodelisdesignedsuchthatit can figure out the word combinations and corresponding difficultymakingitcapableofpredictingthedifficultylevels ofnewquestions(level1foreasy,level2formedium,and level3forhard
Split the dataset into training and testing sets for model training and evaluation, respectively. Train the selected modelsusingthetrainingdataandoptimizethemtoachieve the best performance. The model is saved for future purposes.
Integrated the trained question selection and question generationmodelsintoacohesivesystem.Developedauserfriendlyinterfacethatprovidesthecorrespondinganalysis results.Ensurethesystemisscalableandcanhandlerealtime or batch processing depending on the application requirements.
The system monitors the performance of the deployed system and gathers user feedback for improvements. Continuouslyupdatethemodelswithnewdataandadaptto emergingtrendsorlanguagevariations.Stayupdatedwith thelatestresearchandtechniquestoenhancethesystem’s capabilities. The overall architectureanddesign mayvary basedonspecificprojectrequirements,availableresources, andthecomplexityoftheanalysis.Itisimportanttoiterate andrefinethedesignbasedonexperimentation,evaluation, andfeedbacktobuildaneffectiveandreliablesystem.
The system monitors the performance of the deployed system and gathers user feedback for improvements. Continuouslyupdatethemodelswithnewdataandadaptto emergingtrendsorlanguagevariations.Stayupdatedwith thelatestresearchandtechniquestoenhancethesystem’s capabilities. The overall architectureanddesign mayvary basedonspecificprojectrequirements,availableresources, andthecomplexityoftheanalysis.Itisimportanttoiterate andrefinethedesignbasedonexperimentation,evaluation, andfeedbacktobuildaneffectiveandreliablesystem.

International Research Journal of Engineering and Technology (IRJET) e-ISSN: 2395-0056
Volume: 11 Issue: 05 | May 2024 www.irjet.net p-ISSN: 2395-0072
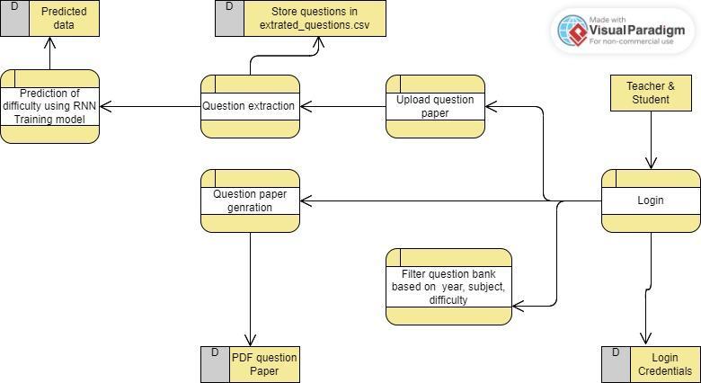
Theproposedsystemconsistsofthefollowingmodules:
1)UserloginandVerificationModule
2)QuestionExtractionModule
3)QuestionPaperGenerationModuleUsersareregistered withgivendetailsofemailandothercredentials.Registered usersareverifiedbasedonstoreddata.QuestionExtraction Module used the Python library PyPDF from which the contentsofthepaperareextracted.Afterdatacleaning,each question

Fig -2:ApplicationFlowDiagram
with the respective course name, course code, and score awarded. Predictions are done on this data, and further utilized in the Question Paper Generation Module. The moduleensuresquestionpaperswithvariouscombinations ofquestionsunderthecorrespondingcourseanddifficulty, basedoninputdata.
4.2 Implementation
Beingapopularmediumbetweenusersanddevelopers,the websiteisdevelopedtoreachthebenefitstousers.Userscan uploadPDFquestionpapersandaccessgeneratedpractice set questions here. It is developed in HTML, CSS, and JavaScript, and integrated with the web framework Flask. Fig.2.providesapicturizationofdifferentmodulesanddata flow
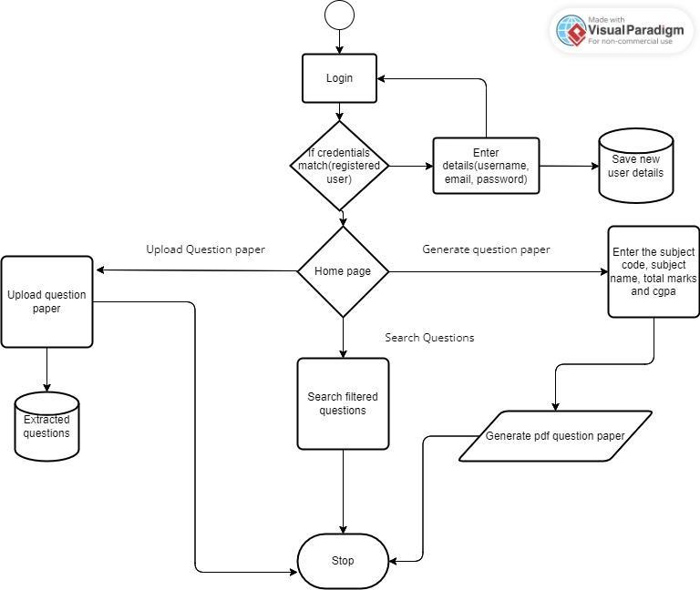
Processesinvolved:
1. LoginProcess:
•Prompttheusertoentertheircredentials(e.g.,username andpassword).
• Validate the credentials against the registered users’ database.
•Ifthecredentialsmatch,proceedtothehomepage.Ifnot, displayanerrormessageandpromptforcredentialsagain.
2. HomePage:
• Display options such as uploading a question paper, generatingaquestionpaper,andsearchingforquestions.
•Allowtheusertochoosefromtheseoptions.
3. UploadQuestionPaper:
•ProvideaninterfacefortheusertouploadaPDFquestion paperfile.
•UtilizePyPDFtoextractrelevantdetailsfromtheuploaded questionpaper.
•Storetheextracteddetailsinastructuredformat(CSVfile).
4. ExtractQuestions:
• Process the uploaded question paper using PyPDF to extractquestions,coursecode,coursename,markallocation, andanyotherrelevantinformation.
• Organize the extracted details into a suitable format for storageandfurtherprocessing.
5. GenerateQuestionPaper:
•Prompttheusertoenterthesubjectcode,subjectname, totalmarks,andCGPA.
•Utilizetheextracteddataanduserinputstogenerateanew PDFquestionpaper.
• Format the generated question paper according to standardconventionsandincludethenecessarydetails.
6. SearchQuestions:
•Provideasearchinterfacewhereuserscaninputkeywords orcriteriatofindspecificquestions.
•Utilizethestoredquestiondatatoperformsearchesand retrieverelevantquestionsbasedontheuser’sinput.

International Research Journal of Engineering and Technology (IRJET) e-ISSN: 2395-0056
Volume: 11 Issue: 05 | May 2024 www.irjet.net p-ISSN: 2395-0072

The model has resulted in an accuracy of 76.23 percent, makinguseofavailableexamquestionpapersetssince2019 fromKTU.Solelypreparedtoanalyzethequestionpaperset provided by the University, the system can be further enhancedandefficientupdatingitwithincomingquestion papers. The question paper generated based on the userprovided course code, course name, total marks of the questionpaper,andattainedCGPAisshowninFig.3.
Inconclusion,theproposedsystemattemptstolaunchan RNNModeltopredictthedifficultylevelsofquestionsand automate the generation of personalized practice test papers. The system integrates sophisticated models, including RNN and LSTM, to understand the relation betweenquestionsanddifficulty,resultinginquestionpaper generation and maintaining relevant and updated knowledge. It enhances the generation of question paper setsthatareadaptedtothestudent’sperformanceleveland learningpreferences.Moreover,thissystemisdesignedto reduce the workload on educators by automating the question paper generation process and providing a structured,comprehensivequestionbank.
Theeffectivenessofthissystemiscanfurtherenhancedby updating with upcoming question papers, thereby familiarizingwithalotmorecombinationsandmakingthe classificationmoreefficient.Thesystemthuscanevolvewith time. The app version would make the system more personalized and useful. The future scope encompasses broadeningthequestionbanktoencompassmoresubjects and complex question types and launching a mobile application,whichisexpectedtoincreaseaccessibilityand user engagement. The continuous integration of feedback andtechnologicaladvancementswillensurethatthesystem remains at the cutting edge of educational technology, providingsignificantbenefitstoallstakeholdersinvolvedin theeducationalprocess.Privacyandethicsconsiderations are essential in the future development of these systems.
Strictercompliancewithdataprotectionregulationsandthe implementation of privacy safeguards will ensure responsibleandethicalhandlingofuser-generatedcontent.
[1] Chuan Qin, Hengshu Zhu, Dazhong Shen, Ying Sun, Kaichun Yao, Peng Wang, and Hui Xiong. 2023. Automatic Skill-Oriented QuestionGenerationandRecommendation for Intelligent Job Interviews. ACM Trans. Inf. Syst. 42, 1, Article 27 (January 2024), 32 pages. https://doi.org/10.1145/3604552
[2]A. Srivastava,S. Shinde, N.Patel,S. Despande,A.Dalvi and S. Tripathi,” Questionator-Automated Question Generation using Deep Learning,” 2020 International ConferenceonEmergingTrendsinInformationTechnology andEngineering(ic-ETITE),Vellore,India,2020,pp.15,doi: 10.1109/ic-ETITE47903.2020.212.
[3]B.Pardamean,T.Suparyanto,T.W.Cenggoro,D.Sudigyo andA.Anugrahana,“AI-BasedLearningStylePredictionin OnlineLearningforPrimaryEducation,”inIEEEAccess,vol. 10, pp. 35725-35735, 2022, doi: 10.1109/ACCESS.2022.3160177.
[4] S. Amin, M. I. Uddin, A. A. Alarood, W. K. Mashwani, A. AlzahraniandA.O.Alzahrani,”SmartE-LearningFramework for Personalized Adaptive Learning and Sequential Path RecommendationsUsingReinforcementLearning,”inIEEE Access, vol. 11, pp. 89769-89790, 2023, doi: 10.1109/ACCESS.2023.3305584.
[5]TaoHuang,ShengzeHu,KekeLin,HualiYang,HaoZhang, Houbing Song, and Zhihan Lv. 2023. Sequence Generation Model Integrating Domain Ontology for Mathematical questiontagging.ACMTrans.AsianLow-Resour.Lang.Inf. Process. Just Accepted (April 2023). https://doi.org/10.1145/3593804
[6]P.M.Patil,R.P.BhavsarandB.V.Pawar,”AReviewon Natural Language Processing based Automatic Question Generation,”2022InternationalConferenceonAugmented IntelligenceandSustainableSystems(ICAISS),Trichy,India, 2022,pp.01-06,doi:10.1109/ICAISS55157.2022.10010799.
[7]D.L.McGuinness,”Questionansweringonthesemantic Web,”inIEEEIntelligentSystems,vol.19,no.1,pp.82-85, Jan.-Feb.2004,doi:10.1109/MIS.2004.1265890.
[8]JingLi,AixinSun,JiangleiHan,andChenliangLi.2022.A Survey on Deep Learning for Named Entity Recognition. IEEETrans.onKnowl.andDataEng.34,1(Jan.2022),50–70.https://doi.org/10.1109/TKDE.2020.298131