
International Research Journal of Engineering and Technology (IRJET) e-ISSN:2395-0056
Volume: 11 Issue: 04 | Apr 2024 www.irjet.net p-ISSN:2395-0072
![]()

International Research Journal of Engineering and Technology (IRJET) e-ISSN:2395-0056
Volume: 11 Issue: 04 | Apr 2024 www.irjet.net p-ISSN:2395-0072
Sanket S. Tabhane1 , Swapnali G. Sapkal2, Isha R. Sinkar3, Yash N. Zagade5 , Tejas J. Sonkusare4 , Yash N. Zagade5 , Dr.Anuja A. Khodaskar6
12345Students of Final year, Department of Computer Science & Engineering, Sipna College of Engineering and Technology, Amravati, Maharashtra, India
6 Assistant Professor, Department of Computer Science & Engineering, Sipna College of Engineering and Technology, Amravati, Maharashtra, India
Abstract - The system titled āMoving Vehicle Registration Plate Detection System Using OCR presents a comprehensive study on the development of an automatic license plate recognition system for moving vehicles. Through the integration of sophisticated image processing techniques, optical character recognition (OCR) technologies, and machine learning models, the project seeks to address the difficulties involved in real-time vehicle plate identification and recognition. The proposed system architecture involves the use of morphological operations for character extraction, noise reduction, and character segmentation, followed by OCR for character recognition. Additionally, it highlights the challenges related to dynamic environmental conditions and real-time processing requirements in the context of moving vehicle number plate registration. The system aims to contribute to the advancement of intelligent transportation system and vehicular access control through efficientandaccuratelicense platerecognition.
Key Words: ā OCR, Character extraction, Noise reduction, Real-time processing
The development of a Moving Vehicle Registration Plate Detection System using Optical Character recognition is a criticalareaofresearchinthefieldofcomputerscienceand engineering.Thissystemaimstoaddressthegrowingneed for efficient and accurate license plate recognition in variousapplication, includingtrafficmonitoring, automatic toll payment, and parking lot access control. The integration of OCR technology and advanced algorithms presents a promising solution to the challenges posed by dynamic environmental conditions, high-speed vehicle movement, and diverse license plate design. It also delves into the system architecture, highlighting the stages involved in the recognition process, such as data preprocessing, character segmentation, and optical character recognition.
Additionally,thepaperdiscussestheintegrationofmachine learning models, security measures, and optimization techniques for resource efficiency. The proposed system architecture aims to achieve real-time performance, to dynamic environmental conditions, and robust security measures.
ļ Developing a Moving Vehicle Registration Plate
DetectionSystemusingOCRtechnology.
ļ Integrating advanced image processing algorithms and machine learning models for efficient license plate recognition.
ļ Addressingchallengesrelatedtoreal-timevehicleplate detectionandrecognition.
ļ Implementing morphological operations for character extraction, noise reduction, and character segmentation.
ļ Enhancing the system's efficiency and accuracy in recognizing license plates under dynamic environmentalconditions.
ļ Contributing to the advancement of intelligent transportationsystemsandvehicularaccesscontrol throughinnovativelicense
ļ Platerecognitiontechniques.
The system investigates āMoving Vehicle Number Plate Detection,ā centering on the development and implementation of a comprehensive system for real-time identification of vehicle license plates. The study explores the systemās architecture, methodologies, and practical application. It delves into various components such as image processing, object detection, and optical character recognition techniques employed in the system. The paper discusses the systemās features, including its ability to detect moving vehicles, accurately localize license plate regions within the captured frames, and extract alphanumeric character from the license plates using advanced OCR algorithms. Additionally, it examines the

International Research Journal of Engineering and Technology (IRJET) e-ISSN:2395-0056
Volume: 11 Issue: 04 | Apr 2024
collaborative efforts and assignments undertaken to enhancethesystemāsaccuracyandefficiency.
Introduction:Firstofall,Aweb-basedprogramcalledDTK LPRSolution(AutomaticLicensePlateRecognition/License Plate Recognition) can identify license plates from a range of video sources, such as: B.. IP cameras, video files, video capturedevices,andcustomvideosources(plugins).Afast and stable LPR engine enables accurate disc recognition from real-time video with resolutions up to 1920 x 1080 (Full HD) and supports many disc formats from different countries. DTKLPR solutionsare developed using the DTK LPR SDK, which is based on the latest computer vision technologiesandalgorithms.[1]

Working: TheLPRManagement/DatabaseServerservesas a centralized hub storing recognition results, rule configurations, license plate lists, and system parameters. Userscanaccessitfrom anydevice with a web browserto remotely manage and configure cameras, access lookup databases, and configure data retention conditions. The LPR Service performs license plate recognition without a user interface, configured through the Management/Database server, and can be installed on various platforms. It provides plate text, country code, confidence percentage, plate coordinates, vehicle movement direction, JPEG frame image, camera name, and servernametothecentral Management/Databaseserver.
2. VehiScanĀ® - Automatic Number Plate Recognition System
Introduction: VehiScan is a state-of-the-art automatic license plate recognition system that allows vehicles to be identified bycapturingand recognizing thelicense plateof a moving vehicle and transmitting entry and exit timestampstoadatabaseinrealtime..Thisisanadvanced
www.irjet.net p-ISSN:2395-0072
license plate recognition system using computer vision technology that can automatically identify vehicles using imagesprovidedbyvideo surveillancecameras.[2]

Working: Vehant'sANPR system is comprisedofanoptical character recognition system, advanced software algorithms based on artificial intelligence, and related hardware.. OCR is based on state-of-the-art pattern recognition, artificial intelligence, image processing technology, and integrated proprietary license plate recognition algorithms. The equipment captures an image, uses optical character reading tools to select the license plate location and associated symbols in the image, and converts the image into a visually readable format. Our license plate recognition system is very useful for vehicle monitoring. The ANPR system can be integrated with anothercamera thatcapturesimagesofdrivers,expanding personnel'sdecision-makingcapabilitiesforaccesscontrol, security, and traffic management. The Vehiscan system can also be integrated with other physical access control devices such as boom gates and sliding gates to ensure seamlessaccess.
3. Intellivision -AI and Video Analytics for Smart Cameras
Introduction: IntelliVision's License Plate Recognizer⢠stands as a pivotal deep learning-based license plate recognition software solution for ALPR/ANPR. It boasts industry-leading accuracy and seamlessly integrates with various camera types for both live streams and archived footage.[3]

International Research Journal of Engineering and Technology (IRJET) e-ISSN:2395-0056
Volume: 11 Issue: 04 | Apr 2024

Fig.3.Intellivision-AIandVideoAnalyticsforSmart Cameras
Working: The system automatically matches against watch lists, providing real-time alerts. It detects and recognizes license plates on both moving and stationary vehicles,loggingallplatesforforensicanalysis.Supportis provided for most countries with Western characters, accommodating various plate styles. The system enables tracking of vehicles across multiple cameras or locations, boastingupto99%accuracyincustomerusage.
4. Adaptive recognition
Introduction: The Serbian Public Enterprise āPutevi Srbijeā initiated a ground-breaking project to establish advancedMultiLaneFreeFlowonstateroads.Theprojectās primary goal was to identify vehicles transporting hazardous materials, recognize vehicle license plates, and providedetailedinformationaboutthevehicleāscolor,type, and model, with a specific focus on ADR compliance. The cornerstone of thisinnovative project is the deploymentof Adaptive Recognitionās Vidar cameras, encompassing vehicle counting, vehicle categorization, and precise traffic data collection.Thesefunctionalitiessetthefoundation for a future free flow automatic road toll concept in the country.[4]

www.irjet.net p-ISSN:2395-0072
Working: Vidar cameras offer image-based axle counting, accurately monitoring vehicle traffic on roads by analysing captured images to count passing axles. Additionally, these camerascategorizepassingvehiclesbasedonmake,model, andcolor,enhancingroadsafetyandenablingauthoritiesto tailor safety measures accordingly. Data management is streamlined through the Globosely Data Server (GDS), whichefficientlyhandlesthevastamountofcollecteddata, facilitating seamless integration and analysis. Vidar cameras utilize integrated intelligence, employing highresolution IP cameras and laser technology for vehicle detection, ensuring reliable performance in various conditions. Their decentralized architecture guarantees uninterrupted Automatic Number Plate Recognition (ANPR) and Make, Model, and Recognition (MMR) functionality, minimizing system downtime and providing continuousmonitoringcapabilities.
5. Axis communication
Introduction: License Plate Recognition (LPR) solutions have evolved significantly, offering purpose-built cameras equipped with advanced analytics from Axis or their partners. By harnessing real-time analytics, these systems automatically capture license plate information, enabling swift comparisons or additions to predefined lists. Subsequently, they trigger appropriate actions tailored to specific use cases, such as gate access control, fee calculations,oralertgeneration.[5]

Fig.5..Axiscommunication
Working: The LPR system includes a special camera equipped with Axis or similar analytics. This system can run directly on the camera, on a computer nearby, or on a server. The analytics automatically captures license plate numbers in real time. It then compares them to a list and takesactionslikeopeningagate,chargingafee,orsending analert.Depending onlightingconditions, the system may usecameraswithbuilt-inIRlightsorotherlightsourcesfor bestperformance.
Software Required:
1.PyCharm: PyCharmisapopularinterwineddevelopment terrain(IDE)usedforsoftwaredevelopment,Itāsdeveloped by Jet Brains and offers features similar to law editing, debugging,testing,andinterpretationcontral.

International Research Journal of Engineering and Technology (IRJET) e-ISSN:2395-0056
Volume: 11 Issue: 04 | Apr 2024
PyCharmsupportsawiderangeofprogramminglanguages, including python, Java, C, and JavaScript. The IDE has a stonerfriendlyinterface.
2. Browser: A browser is a software application used to access, view, and interact with websites on the internet. It allows users to enter web addresses, view web pages, searchforinformation,andinteractwithotherwebsitesby clickingonlinks,fillinginforms,andmore.Therearemany popular browsers available today, including Google Chrome,MozillaFirefox,MicrosoftEdge,Safari,andOpera.
Frontend:
1. HTML: HTML stands for Hyper Text Markup Language. It'susedwitha markuplanguagetoconstructwebpages.. HTML is an abbreviation of Hypertext and Markup language. Hypertext defines the link between the web pages. The markup language is used to define the text document within the tag which defines the structure of web pages. The fifth and most recent version of HTML is called HTML 5. Along with introducing the Document Object Model (DOM) and Application Programming Interfaces (API), it has enhanced the markup accessible for documents.
2. CSS:CSS,orCascadingStyleSheetsversion 3, is the latest version of the standard language used for describing the presentation of a document written in a markup language. It allows for more flexible and precise control over layout, colors, fonts, and other style-related aspects of a webpage. Some of the key features of CSS3 include transitions, animations, and responsive design. These features make it easier to create visually appealing and dynamic websites that adapt to the user's screen size anddevicetype.
3. JavaScript: JavaScript is an object-oriented, high-level, interpreted programming language that makes it possible tocreateinteractivewebsitesandmobileapps.Originating from Netscape in 1995, it has attained widespread popularity and adoption globally. JavaScript facilitates the integrationofdynamicandinteractivecomponentswithin web pages, including dropdown menus, animations, and forms. Its versatility extends beyond client-side scripting, allowing for the creation of standalone applications, serverside scripting, and seamless integration with other programminglanguages.As acornerstoneofmodernweb development, JavaScript empowers developers to craft engaging and responsive user interfaces, enhancing the overall interactivity and functionality of digital experiences.
www.irjet.net p-ISSN:2395-0072
Backend:
1. Python: Python stands as a favored option for constructing backend systems due to its simplicity, resilience, and scalability. The backend, tasked with user request processing, database management, and core functionalities, benefits from Python's capabilities. LeveragingPython'srichlibraryecosystemandnumerous frameworks streamlines backend development, freeing developersfrominfrastructureconcerns.Thisallowsthem toconcentrateonimplementingfeaturesandfunctionality, enhancing productivity and efficiency in application development.
Database:
1. MySQL:MySQLisawidelyusedopen-sourcerelational database management system. Data management, organization, and storage are its uses. It is an incredibly versatile system that can be used for a wide range of applications, from small personal websites to large enterprise-level systems. It is renowned for being scalable, secure, and stable.. MySQL uses a structured query language called SQL to interact with the database andmanagedata.
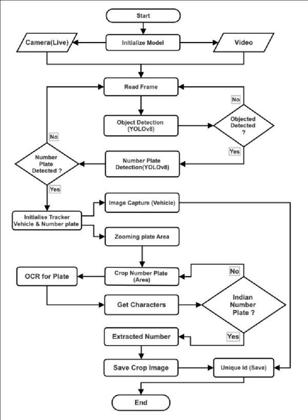
In automatic plate recognition, our first task is to spot a vehicle in a live video. Once we've identified a vehicle, we move on to pinpointing where its number plate is located. Thiswholeprocessreliesonspecialalgorithmsthathelpus find rectangular areas in the video that might contain the vehicle and its number plate. Detecting the number plate area involves using mathematical operations called convolutions. Altogether, there are four main steps involved: Localization, Pre-processing, Segmentation, Recognition. Finally, we use techniques like optical characterrecognition(OCR)toanalyzethecroppednumber plate area and extract the alphanumeric characters. This step allows us to recognize and understand the number plateinformation.
The implementation presented here showcases a sophisticated system tailored for real-time detection and identification of vehicle number plates using Optical Character Recognition (OCR). This system is an amalgamation of cutting-edge computer vision techniques and advanced deep learning models, offering robust functionality suitable for various surveillance, lost vehicle detection, traffic monitoring, and security applications. By leveraging the power of live camera feeds and state-oftheart object detection models like YOLOv8, this system operates seamlessly to continuously analyze video frames

International Research Journal of Engineering and Technology (IRJET)
Volume: 11 Issue: 04 | Apr 2024 www.irjet.net
in real-time. Its primary objective is to detect number plates of moving vehicles accurately and efficiently. Upon detecting a vehicle within the video frame, the system promptly initiates a series of steps to pinpoint and extract the number plate region. Once isolated, OCR algorithms meticulously decipher the alphanumeric characters imprintedontheplate.Thisprocessoccursswiftly,allowing the system to maintain pace with the dynamic nature of moving vehicles. A crucial aspect of the system's functionality lies in its ability to validate the detected numberplatesagainsttheIndiannumberplateformat.This validation ensures that only legitimate number plates are processed further, enhancing the system's reliability and accuracy.

Fig.6.Flowchartdiagram
-0056

Fig.7.LoginPage


Fig.9.StoredInformation

International Research Journal of Engineering and Technology (IRJET) e-ISSN:2395-0056
Volume: 11 Issue: 04 | Apr 2024


In conclusion, the system has provided a comprehensive overview of the development of a Moving Vehicle RegistrationPlateDetectionSystemusingOpticalCharacter Recognition (OCR). The study has delved into the challenges associated with license plate recognition, including dynamic environmental conditions, high-speed vehicle movement, and diverse license plate variations. Integratingstate-of-theartOCR technologies, deep learning
www.irjet.net p-ISSN:2395-0072
models, and comprehensive font style databases for versatile recognition. The system architecture has been detailed, emphasizing the multi-step process of Automatic Plate Recognition (APR) and the integration of advanced algorithms for character recognition from vehicle plates. Furthermore, the paper has highlighted the significance of securitymeasuresandoptimizationtechniquesinensuring the system's efficiency and robustness. The integration of end-to-end encryption, access control mechanisms, antitampering measures, and optimization for resource efficiency has been thoroughly discussed. Additionally, the researchhasreviewedinnovativemethodsandapproaches proposed by various researchers, contributing to the advancement of the field of license plate recognition. Overall, the study has provided valuable insights into the complexities and considerations associated with license plate recognition, offering a comprehensive framework for thedevelopmentofaneffectiveandefficientmovingvehicle registration plate detection system. The proposed system holds promise for practical applications in traffic monitoring, automatic toll payment, parking lot access control,andotherrelateddomains,therebycontributingto advancements in the field of computer science and engineering.
6.
[1].
Feinberg, Alec "DTK SOFTWARE License Plate Recognition Solution" 5 Sept 2024,https://www.dtksoft.com/lprsolution.
[2].
Parwani, Sparsh. "Automatic Number Plate Recognition System (VehantTechnologies VehiScanĀ®).. 9 May. 2023, https://www.vehant.com/productssolutions/trafficmanagement-solutions/
[3].
Dr FahmyH Finkelstein,Dr MichaelRothschild,and Dr Eric A Stevens "Intellivision - AI and Video AnalyticsforSmartCameras."July2020, https://www.intelli-vision.com/licenseplaterecognition/.
[4]. Kis Laszlo "Adaptive Recognition Transforming Serbian Road Monitoring with Adaptive RecognitionāsVidarCameras"Jun 2020,https://adaptiverecognition.com/.
[5]. Ho Addy. "Axis Communications AB License plate recognition."29Aug.2019. https://www.axis.com/solutions/licenseplaterecognition.