
International Research Journal of Engineering and Technology (IRJET) e-ISSN:2395-0056
Volume: 11 Issue: 04 | Apr 2024 www.irjet.net p-ISSN:2395-0072
![]()

International Research Journal of Engineering and Technology (IRJET) e-ISSN:2395-0056
Volume: 11 Issue: 04 | Apr 2024 www.irjet.net p-ISSN:2395-0072
Pratik Kamble1, Zeid Kazi2, Vignesh Nair3, Mahimna Kanoongo4, Christopher Uzhuthuval5
1,2,3,4Student, Dept. of Computer Engineering, Pillai College of Engineering, New Panvel, Maharashtra, India 5Professor, Dept. of Information Technology, Pillai College of Engineering, New Panvel, Maharashtra, India ***
Abstract - Introducing KryptX, the one-stop solution for all your digital needs. With its integrated wallet, you can securely store, manage, and transfer cryptocurrencies with ease. The platform's marketplace enables you to buy and sell goods and services using a variety of digital assets. Furthermore, our cloud technology provides users with an unparalleled level of data security and privacy, making it the perfect choice for businesses and individuals alike. Experience the future of decentralized technology and join the Web 3.0 revolution today. This blockchain-based project aims to revolutionize the way users interact with digital assets. The project features a user-friendly wallet that allows for easy storage and management of digital assets, as well as a market tab that provides real-time data on the current value of various cryptocurrencies. The platform also includes a login feature that ensures the security of user information and a tutorial tab that guides new users through the process of using the platform. Additionally, the project includes an exchange tab that enables users to easily buy and sell digital assets on the open market.
Key Words: Blockchain, Web3, Cryptocurrency, Decentralization, Smart Contracts, Ethereum, DeFi(Decentralized Finance)
1.1Fundamentals
Thefirstusecaseforblockchaintechnologyinthe real-world setting is the Bitcoin blockchain. Due to this disparity,"blockchain"isattimeserroneouslyassumedto be the same as Bitcoin. Modern blockchain technology solutions, however, monitor digital assets rather than money, and their blockchain architecture differs greatly from Bitcoin's. The concept that a blockchain is a data structure that records credits and debits to illustrate a bank ledger and provides a clever cryptographic solution thatpreventsthedouble-spendingofcryptocurrencyunits hasalsobeenrendered popularbytheBitcoinblockchain. Because of this, the phrases "double spend" and "digital ledger" became associated with blockchains for cryptocurrencies. However, both phrases broadly refer to identifying ownership and requiring a single transfer of digital assets, respectively. Avoid assuming that these terms refer solely to blockchain technology focused on cryptocurrencieswhenencounteringthem.Ablockchainis an immutable data structure that monitors valuable or
interesting propertyasittransfers fromoneownertothe next. Any digital asset, whether a Word document, a Microsoft Surface tablet's serial number, or a digital currency, might constitute that "something." On a blockchain,anydatathatcanbelinkedtoadistinctdigital fingerprintmaybetraced.Blockchaintechnologyrequires thatownershipofadigitalitembetransferredratherthan duplicated or shared, which eliminates the so-called "double-spend"issue.
The most significant aspect of blockchain technology, though,isthatitdevelopsa protocol,imposestransaction rules, and allows the nodes on its dispersed computer network to self-police the entire system. It accomplishes this amazing feat efficiently and universally (that is, globally)withoutacentralserverortrustauthority.Those who believe this promise may reduce or eliminate middlemen and waive transaction costs, increasing the efficiencyoftradeforbothconsumersandenterprises,are excitedaboutit[1].
The main objectives of this project could be listed as Decentralisation, Security, Transparency, Accessibility, Smart Contracts functionality, Improved Liquidity, and Lowered Transaction fees. All of these are explained below:
● Decentralization: One of the main objectives is to enabledecentralized trading.This meansthatthe application should be built on a blockchain platform that allows users to trade directly with each other without the need for intermediaries suchasbanksorbrokers.
● Security: Another objective is to provide a secure trading platform. Blockchain technology uses cryptographic algorithms to secure transactions andpreventfraud, ensuring thateachtransaction is validated and confirmed by the network [2].
● Transparency: Offer transparency by providing a public ledger that records all transactions. This allows users to track the history of each asset beingtraded,increasingtransparencyandtrust.

International Research Journal of Engineering and Technology (IRJET) e-ISSN:2395-0056
Volume: 11 Issue: 04 | Apr 2024 www.irjet.net p-ISSN:2395-0072
● Accessibility: Enable anyone with an internet connection to participate in the trading ecosystem,withouttheneedforintermediariesor barrierstoentry.
● Smart contract functionality: Self-executing contracts, or smart contracts, carry out an agreement's provisions automatically when specific criteria are satisfied. [3][4].
● Theycanbeusedtofacilitatetrades,ensuringthat assets are transferred only when specific conditionsaremet,suchasthereceiptofpayment or the fulfillment of certain contractual obligations.
● Improved liquidity: By enabling peer-to-peer trading,wecanincreaseliquidity,enablingbuyers and sellers to find each other more easily and quickly [5].
● Lower transaction fees: Because this application eliminates intermediaries, it can reduce transaction fees, making it more affordable for userstotradeassets.
2. Recommendation Systems
2.1Overview
The Proposed System section of this report outlines a new system proposed to enhance the existing cryptocurrency buying and selling website. The proposed system is designed to improve the functionality and user experienceofthewebsitebyintroducingnewfeaturesand capabilities.

Chart -1:ExampleArchitectureofASystem[6]
The existing website has provided a reliable platform for buying and selling cryptocurrencies, but with the growing demand for digital assets and the increasing complexityofthemarket,thereisa need foran enhanced system that can better meet the needs of users. The
proposed system is designed to address this need by providing a range of new features and functionalities that will improve the user experience and make the website more efficient and effective. Overall, the proposed system is a significant step forward in improving the cryptocurrency buying and selling website's capabilities and enhancing the user experience. We believe that the newsystemwillprovideuserswiththetoolsandfeatures they need to successfully navigate the complex cryptocurrencymarket,andweareexcitedtopresentour proposedsolutioninthisreport.
Appropriate methods for item representation, user profile generation, and strategy comparison between the user profile and item representation are required by content-basedInformationFiltering(IF)systems.
The existing system architecture of a cryptocurrency websitecanvarydependingonthespecificwebsiteandits features. However, here is a general overview of the components and architecture typically found in cryptocurrencywebsitesystems:
● Web Server: The web server is the main component of the system that serves the website pagestotheusers.Itmaybeimplementedusinga cloud-based service or a dedicated server.
● Database: The database is used to store all user data, including user account information, transaction history, and wallet balances. A database management system such as MySQL, PostgreSQL, or MongoDB is typically used to manage the database.
● Payment Gateway: The payment gateway processes transactions between users and the cryptocurrency network. It may support multiple cryptocurrencies and fiat currencies.
● Cryptocurrency Wallet: The cryptocurrency wallet is used to securely store users' digital assets. It is typically implemented using hot and cold storage methods to balance security and accessibility.
● API: The API is used to connect the website to other services such as market data providers, payment processors, and trading platforms. It may use REST, WebSocket, or other protocols to provide real-time data and enable seamless integration with third-party services [7].
● Security Systems: The website's security systems include SSL certificates, DDoS protection, two-

International Research Journal of Engineering and Technology (IRJET) e-ISSN:2395-0056
Volume: 11 Issue: 04 | Apr 2024 www.irjet.net p-ISSN:2395-0072
factor authentication, and other measures to protect against cyber attacks and ensure the safety of users' funds and personal information [8].
● User Interface: The user interface is designed to beuser-friendly,allowinguserstoeasilynavigate the website and perform transactions. It may be implementedusingafrontendframeworksuchas React,Angular,orVue.
Overall, the architecture of a cryptocurrency website system is complex and requires robust infrastructure and security measures to ensure the safety of user funds and data.Thecomponentsofthesystemmustworkseamlessly together to provide a positive user experience and facilitate the buying, selling, and exchanging of cryptocurrencies.

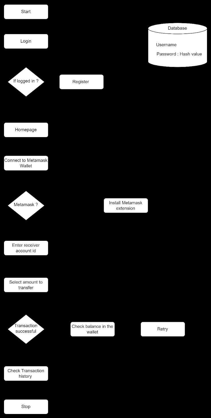
Chart -2:ExistingSystemArchitecture[9]

Chart -3:ProposedSystemArchitecture
● UserRegistration:Usersshouldbeabletoregister on the website and create accounts there. User identification verification should be possible, and the registration procedure should be simple and safe[8].
● Wallet Creation: After registration, users should be able to create their cryptocurrency wallets on the platform. They should have the option to choose between different cryptocurrencies available and link their wallet to their bank account.

International Research Journal of Engineering and Technology (IRJET) e-ISSN:2395-0056
Volume: 11 Issue: 04 | Apr 2024 www.irjet.net p-ISSN:2395-0072
● Trading Platform: The website should have a trading platform where users can buy and sell cryptocurrencies in real time. The platform should be easy to use and should provide information about the current market rates of variouscryptocurrencies[10].
● Security:Thewebsiteshouldhaverobustsecurity measures in place to protect users' accounts and transactions. This includes features like twofactorauthentication,SSLencryption,andregular securityaudits[8].
● Support: A customer support system should be availabletoassistuserswithanyissuestheymay encounter while using the website. This could be in the form of a help center, live chat, or email support.
● News and Analysis: The website should provide users with the latest news and analysis about cryptocurrencies. This canincludemarket trends, expert opinions, and insights into the cryptocurrencyindustry[11].
3.1 Techniques required to be implemented on the WebApp
● Blockchain Technology: The website should be
built on blockchain technology to ensure transparency, security, and reliability. This will enable users to carry out transactions with confidence and without the need for intermediaries[12][13].
● Cryptography: Cryptography techniques are essentialforsecuringthewebsiteagainsthacking and cyber-attacks. These techniques include encryption,hashing,digitalsignatures,andpublickeycryptography[2].
● DataAnalytics:Dataanalyticstechniquescanhelp thewebsiteanalyzeuserbehavior,markettrends, and other critical factors that affect the cryptocurrencyindustry.Thisdatacanbeusedto improve the user experience, optimize trading strategies, and identify new opportunities [7].
● Artificial Intelligence (AI): AI techniques can be usedtoanalyzelargeamountsofdataandprovide insights into the market. This can help traders to make better decisions and stay ahead of the competition[7].
● Payment Gateway Integration: It is necessary for users to integrate with a payment gateway in order to purchase and sell cryptocurrencies with fiat money. Multiple payment methods, such as bank transfers, credit cards, and cryptocurrency purchases, should be supported by the payment gateway.
● API Integration: The website should integrate with various APIs to provide users with up-todate information about the market rates, trading volume, and other important metrics [7].
● Cloud Computing: Cloud computing techniques canbeusedtoensurethatthewebsiteisscalable, reliable, and available to users around the clock. This will also enable the website to handle high volumes of traffic during peak periods [14].
● User-Centric Design: The project prioritizes the
application of user-centered design principles, ensuring a seamless alignment with the needs, preferences, and expectations of its targeted user base. Key considerations such as usability, accessibility, and overall user satisfaction form thecornerstoneofthedesignapproach.
● UserResearch:Extensiveuserresearchinitiatives, encompassing methodologies such as surveys, interviews, and rigorous usability testing, have been undertaken. These endeavors have yielded invaluable insights into user behaviors, preferences, and pain points, thereby serving as pivotalinputsforinformeddesigndecisions.Such comprehensive research endeavors ensure that the resultant solution is finely attuned to the intricaciesofuserneeds.
● UserInterface(UI)Design:TheUIdesignstrategy is meticulously crafted to deliver an intuitive and visually engaging interface, facilitating seamless navigation, efficient task execution, and fostering positive user interactions. By integrating principles of information architecture, visual hierarchy, and interaction design, the interface not only optimizes usability but also elevates the overallaestheticappeal.
● Accessibility: A steadfast commitment to accessibility underscores the design ethos, as the solution endeavors to cater to users with diverse needs and abilities. Adherence to established accessibilitystandardsandguidelines,notablythe Web Content Accessibility Guidelines (WCAG), ensuresinclusivitybyincorporatingfeaturessuch

International Research Journal of Engineering and Technology (IRJET) e-ISSN:2395-0056
Volume: 11 Issue: 04 | Apr 2024 www.irjet.net p-ISSN:2395-0072
as alternative text for images, keyboard navigation enhancements, and robust screen readercompatibility[15].
● Responsive Design: Employing sophisticated responsive design techniques, the solution is adeptly optimized for myriad devices and screen sizes. This strategic approach guarantees a consistentandsuperlativeuserexperienceacross an array of platforms, encompassing desktops, laptops, tablets, and smartphones. Irrespective of the device utilized, users are assured of seamless accessibilityandfunctionality.
Overall, the project's steadfast commitment to usercentricity,informedbyexhaustiveresearchendeavorsand meticulous attention to design detail, culminates in a sophisticatedsolutionthatseamlesslyintegratesusability, accessibility, and aesthetic appeal to deliver unparalleled userexperiences.
● Frontend Development: Start by designing and
developing the front end of the website. This includes creating a user-friendly interface with a clear navigation structure and easy-to-use controls.YoucanuseHTML,CSS,andJavaScriptto build the frontend, and may want to consider usingafrontendframeworksuchasReact,Vue,or Angular[15].
● Blockchain Technology: Once the front end is complete, move on to integrating blockchain technology. This involves creating a blockchain network and implementing smart contracts to manage the transactions on the website. You will need to decide which blockchain platform to use (suchasEthereum,Bitcoin,orEOS),andchoosea suitable development framework (such as Truffle orEmbark)[12][13][3][4].
● Transactions: Once the blockchain technology is integrated, you can begin implementing transactions on the website. This involves creating a wallet system for users to store their cryptocurrenciesandprovidingtheabilitytobuy, sell, or exchange cryptocurrencies using smart contracts. You may also want to consider adding featuressuchaspricetracking,tradingcharts,and news feeds to provide users with real-time marketdata[10][11].
● Deployment: The website can be put into a production environment once it has been thoroughly tested and working. This entails setting up databases, web servers, and other
infrastructure elements and making sure the website is highly available, safe, and scalable. To enhance the functionality and dependability of your website, you might also want to think about utilizingacontentdeliverynetwork(CDN)[14].
This approach can be further refined and customized depending on the specific requirements and goals of the cryptocurrency website. It is important to have a clear plan and roadmap in place before starting development and to work with a team of experienced developers and blockchain experts to ensure that the website is built to the highest standards of quality, reliability, and security.
The development of KryptX, a blockchain-based web 3.0 application, represents a culmination of extensive research,innovativethinking,andasteadfastcommitment to harness the transformative potential of decentralized technologies. Through a meticulous process of ideation, design, and implementation, we have crafted a platform that not only exemplifies the core tenets of blockchain technology [1][3] but also delivers a seamless and usercentric experience. In this section, we delve into the intricate details of our solutions, the challenges encountered, and the outputs achieved, showcasing the culmination of our efforts in bringing KryptX to fruition.
Developing a blockchain-based web application presented unique challenges, as blockchain technology wasarelativelynewdomainforourteam.Wehadtolearn andunderstandtheunderlyingconceptsandtechnologies while simultaneously developing the application. This learning curve required dedicated effort and time investment to grasp the intricacies of blockchain architecture, consensus mechanisms, smart contract development, and decentralized application (DApp) deployment[7].
Additionally, the time constraint posed a significant challenge,aswehadtodelivertheprojectwithinalimited timeframe. Balancing the development of core features, testing, and integrations while adhering to the project timeline necessitated meticulous planning and efficient timemanagementstrategies.Overcomingthesechallenges demandedasteadfastcommitmenttocontinuouslearning, adaptability, and a solutions-oriented mindset from our team.
Security and Privacy Concerns: Ensuring the security and privacy of user data and cryptocurrency holdings presented ongoing challenges. Implementing robust security measures, such as encryption protocols, secure authentication mechanisms, and adherence to best

International Research Journal of Engineering and Technology (IRJET) e-ISSN:2395-0056
practices in cybersecurity, was paramount. Addressing potential vulnerabilities and mitigating security risks required rigorous testing and continuous monitoring throughoutthedevelopmentprocess[8].
Scaling the application to handle a growing user base and increasing transaction volumes posed challenges in terms of performance optimization and infrastructure scalability. Addressing bottlenecks in system architecture, optimizing database queries, and implementing caching mechanisms were essential for ensuring the responsiveness and reliability of the platform under varyingloadconditions.
4.2Metamask
Metamask is a popular cryptocurrency wallet and gateway that allows users to interact with Ethereumbased decentralized applications (DApps) directly from theirwebbrowser.Inourblockchainweb3.0app,KryptX, wehaveintegratedMetamaskasthegatewayforenabling securecryptocurrencytransactions[12][4].
Metamask provides a user-friendly interface for managing Ethereum accounts and private keys, as well as executing transactions on the Ethereum blockchain. By leveraging Metamask, our app ensures a high level of security and privacy for users' cryptocurrency holdings andtransactions.UserscaneasilyconnecttheirMetamask wallet to our app, allowing them to seamlessly send and receive cryptocurrencies without exposing their private keystotheapplication.
Metamaskalsoprovidesanadditionallayerofsecurity through its built-in functionality for confirming and signing transactions, ensuring that users have complete control over their funds. This added security measure mitigates the risk of unauthorized transactions and enhances the overall trustworthiness of the KryptX platform. Furthermore, the integration with Metamask aligns with our commitment to decentralization and user sovereignty, empowering individuals to maintain complete ownership and control over their digital assets.
Our blockchain web 3.0 app, KryptX, is built using ReactJS for the front end and utilizes the Ethereum blockchainplatform.Wehaveintegratedwiththepopular cryptocurrency wallet, Metamask, to enable users to securelystore,manage,andtransfercryptocurrencies.The wallet functionality is implemented through seamless integration with the Metamask extension, allowing users to connect their existing Metamask wallets or create new ones within the application. This integration ensures that users have full control over their private keys and digital assets,aligningwiththecoreprinciplesofdecentralization
andusersovereignty.Toprovidereal-timecryptocurrency price data, we have integrated with the CoinGecko API, which allows us to fetch and display up-to-date prices, market capitalization, trading volume, and other relevant information for various cryptocurrencies [10]. This integration ensures that users have access to the latest market data, enabling informed decision-making and effective portfolio management. The transaction history feature is implemented by fetching and displaying the user's past transactions from the Ethereum blockchain using the connected Metamask wallet [16][17]. This ensures that users have a comprehensive record of all their cryptocurrency transactions within the application, promoting transparency and enabling easy tracking of their financial activities. Furthermore, our application leveragesthepower ofsmartcontracts,theself-executing programsthatresideontheblockchain,tofacilitatesecure and automated transactions [18][19]. By embracing this cutting-edge technology, KryptX offers a trustless and transparent environment for financial interactions, eliminating the need for intermediaries and reducing the riskoffraudormanipulation.
Our application, KryptX, offers a user-friendly interface withthefollowingkeyfeatures:
● Market Tab: This tab displays real-time prices, market capitalization, trading volume, and other relevant data for popular cryptocurrencies like Bitcoin, Ethereum, and others. Users can easily monitor the performance of their digital assets and stay up-to-date with the latest market trends and movements.
● Transaction History: Users can view a detailed history of all their past cryptocurrency transactions, including the sender and recipient addresses, transaction values, and timestamps. This feature provides users with a transparent and auditable record of their financial activities, enabling them to track their transactions and maintain accurate records for accounting or tax purposes.
● SendCrypto:Theapplicationprovides a seamless interface for users to send cryptocurrencies to any Ethereum address worldwide. Users can connect their Metamask wallet, specify the recipient address, and amount, and optionally include a message with the transaction. This feature facilitates seamless peer-to-peer transactions, enabling users to transfer funds securely and efficiently within the KryptX ecosystemandbeyond.
● User Authentication: To ensure the security and privacy of our users, KryptX implements a robust
Volume: 11 Issue: 04 | Apr 2024 www.irjet.net p-ISSN:2395-0072 © 2024, IRJET | Impact Factor value: 8.226 | ISO 9001:2008 Certified Journal | Page 2736

International Research Journal of Engineering and Technology (IRJET) e-ISSN:2395-0056
Volume: 11 Issue: 04 | Apr 2024 www.irjet.net p-ISSN:2395-0072
user authentication system. Users can create secure accounts and access their personalized dashboards,wheretheycanmanagetheirwallets, monitor their transactions, and access additional features as they become available.
● Transaction History: The Transaction History pageprovidesuserswithacomprehensiverecord ofalltheirpastcryptocurrencytransactions.Each transaction entry includes details such as the senderandrecipientaddresses,transactionvalue, transaction status, hash, and timestamps.
While our application currently focuses on the core functionalities mentioned above, we are actively working on enhancing the user experience and introducing additional features in future updates. These may include integration with decentralized exchanges (DEXs), support for other blockchain platforms beyond Ethereum, and the implementationofadvancedtradingtoolsandanalytics.
By leveraging cutting-edge blockchain technology and prioritizing user experience, KryptX aims to provide a secure, transparent, and user-friendly platform for individuals and businesses to participate in the rapidly evolving world of cryptocurrencies and decentralized finance(DeFi)[20].
A. Integration with IoT Devices: The integration of KryptX with Internet of Things (IoT) devices presents a promising avenue for enhancing supply chain management. By leveraging IoT sensors, KryptX can capture real-time data on crucial parameters like temperature, humidity, andlocationthroughoutthesupplychainjourney. This data can then be securely recorded on the blockchain, providing stakeholders with unparalleled transparency and traceability [21]. Additionally, integrating IoT devices with KryptX can enable automated smart contracts to trigger actions based on predefined conditions, such as rerouting shipments in case of temperature deviations. However, challenges such as ensuring the security and integrity of IoT data and interoperability with different sensor types and protocols must be addressed for successful implementation[14].
B. Expansion into Regulated Industries: The secure and immutable nature of KryptX's blockchain technology positions it as an attractive solution foraddressingcompliancechallengesinregulated industries such as healthcare and pharmaceuticals [22]. By utilizing KryptX, organizations can securely manage sensitive data
while ensuring compliance with stringent regulations like HIPAA or GDPR. For instance, KryptX can be employed to track the provenance of pharmaceuticals from production to distribution, thereby combating issues like counterfeit drugs and ensuring patient safety. However, navigating the complex regulatory landscape and ensuring data privacy remain significant hurdles that must be addressed through robust encryption techniques and adherencetoindustrystandards[2].
Cross-border Payments and Remittances: In the realm of cross-border payments and remittances, KryptX's secure and transparent transaction capabilities hold immense promise for revolutionizing traditional payment systems [23]. By leveraging blockchain technology, KryptX can facilitate peer-to-peer transactions across borders, eliminating intermediaries and reducing transactioncostsandprocessingtimes.Moreover, the immutable nature of blockchain ensures the integrity of transactions, reducing the risk of fraud and enhancing trust between transacting parties. However, challenges such as regulatory compliance, liquidity management, and user adoption in diverse geographical regions must be carefully navigated to realize the full potential of KryptXincross-borderpayments[20].
D. Integration with Decentralized Autonomous Organizations (DAOs): Integrating KryptX with Decentralized Autonomous Organizations (DAOs) presents a paradigm shift in governance and decision-making processes [20]. By leveraging KryptX's blockchain infrastructure, DAOs can facilitate transparent and decentralized governance mechanisms, enabling community members to participate in decision-making processes proportionate to their stake. This democratization of governance can foster trust and accountability within communities while reducing reliance on centralized authorities. However, challenges such as ensuring security, preventing Sybil attacks, and designing effective governance structures tailored to specific community needs must be carefully addressed to realize the full potential of KryptX-integrated DAOs[24].
E. EnhancedIdentityVerificationSolutions:KryptX's blockchain-based system offers a robust foundation for developing enhanced identity verification solutions with unparalleled security andimmutability[8].Byleveragingcryptographic techniques and decentralized identifiers, KryptX can provide users with secure and verifiable

International Research Journal of Engineering and Technology (IRJET) e-ISSN:2395-0056
Volume: 11 Issue: 04 | Apr 2024 www.irjet.net p-ISSN:2395-0072
digital identities that protect privacy while enabling seamless authentication across various platforms and services. For instance, in the financial sector, KryptX can be utilized for Know Your Customer (KYC) processes, streamlining customer onboarding while ensuring compliance with regulatory requirements. However, challenges such as interoperability with existing identity systems, user adoption, and ensuring user consent and data privacy remain critical considerations in the development and deployment of KryptX's identity verification solutions[2].
F. Tokenization of Real-world Assets: The tokenization of real-world assets presents an innovativeusecaseforKryptX,enablingfractional ownership and trading of traditionally illiquid assets such as real estate, commodities, and intellectual property rights [25]. By representing ownership rights as digital tokens on the blockchain, KryptX can unlock liquidity and democratize access to investment opportunities, thereby reducing barriers to entry for investors. Moreover, tokenization facilitates automated compliance mechanisms and fractionalization of assets, enhancing efficiency and transparency in asset management. However, regulatory compliance,legalconsiderations,andestablishing trust in tokenized assets are key challenges that must be addressed to realize the full potential of assettokenizationontheKryptXplatform[20].
G. Integration with DeFi Protocols: The integration of KryptX with decentralized finance (DeFi) protocols opens up a myriad of opportunities for expanding the range of financial services offered on the platform [5]. By partnering with existing DeFi protocols such as decentralized exchanges (DEXs), lending platforms, and liquidity pools, KryptXcanprovideuserswithaccesstoadiverse arrayoffinancialproductsandservices,including trading, lending, borrowing, and yield farming. Moreover, interoperability with DeFi protocols enhances liquidity and composability, enabling seamless integration of KryptX with the broader DeFi ecosystem. However, challenges such as smart contract security, regulatory compliance, andensuringsufficientliquiditymustbecarefully addressed to mitigate risks associated with integratingKryptXwithDeFiprotocols[24].
H. Scalability and Interoperability Solutions: Scalability and interoperability are paramount considerations for the widespread adoption and successofblockchain-basedplatformslikeKryptX [26]. To address scalability challenges, solutions
such as sharding, layer 2 protocols, and off-chain scaling solutions can be explored to increase transaction throughput and reduce latency. Moreover,interoperabilityprotocolslikePolkadot and Cosmos enable seamless communication and asset transfer between diverse blockchain networks, enhancing KryptX's compatibility with external systems and protocols [17]. However, achievingscalabilityandinteroperabilityrequires collaborative efforts within the blockchain community, as well as continuous research and development to implement and optimize scaling solutions while maintaining security and decentralization[26].
I. Research and Development in Zero-knowledge Proofs: Zero-knowledge proofs (ZKPs) offer promising avenues for enhancing privacy and confidentiality on the KryptX platform [18][27]. By implementing ZKPs, KryptX can enable verifiable computations without revealing sensitive information, thereby preserving user privacy while ensuring the integrity of transactionsanddata.Researchanddevelopment efforts in ZKPs encompass exploring novel cryptographic techniques, optimizing performance, and integrating ZKP libraries into theKryptXplatform.Moreover,collaborationwith academia and industry partners facilitates knowledge sharing and innovation in ZKP research, driving advancements in privacypreserving technologies and their applications in identity verification, digital asset management, andotherusecasesontheKryptXplatform.
J. Education and Community Building: Education and community building initiatives play a crucial role in fostering adoption and growth within the KryptX ecosystem [11]. By providing educational resources such as developer workshops, online tutorials, and documentation, KryptX empowers developers and users to leverage its platform effectively. Additionally, community engagement programs, incentivized participation, and governance mechanisms foster a vibrant and inclusive community around KryptX, driving innovation and collaboration. Furthermore, strategic partnerships with industry associations, academicinstitutions,anddevelopercommunities to expand KryptX's reach and influence, establishingitasaleadingblockchainplatformfor diverseapplicationsandindustries.
KryptX is a web 3.0 application built on blockchain technology, offering various potential applications in

International Research Journal of Engineering and Technology (IRJET) e-ISSN:2395-0056
Volume: 11 Issue: 04 | Apr 2024 www.irjet.net p-ISSN:2395-0072
different industries. It offers secure and transparent transactions for users, making it ideal for cryptocurrency trading and DeFi applications such as lending, borrowing, and staking [28][5]. KryptX's smart contracts can also facilitate peer-to-peer lending, where borrowers can access loans without traditional financial institutions [4]. KryptX can be used as a platform for identity verification, digital asset management, and supply chain management. Its blockchain-based system can ensure the authenticity and traceability of products, preventing counterfeit products and fraud [22][14]. One of the main benefits of KryptX is its ability to offer secure and transparent transactions for users. This makes it ideal for cryptocurrency trading and DeFi applications such as lending, borrowing, and staking. KryptX's smart contracts can facilitate peer-to-peer lending, where borrowers can access loans without traditional financial institutions, making it a more accessible and affordable option for those who may not have access to traditional financial services [4]. KryptX can also be used as a platform for identity verification. Since it is built on blockchain technology, it offers secure and immutable records that can be used to verify user identities [8]. This can be particularly useful in industries such as finance, where identity verification is crucial. Another potential applicationofKryptXisindigitalassetmanagement.Itcan be used as a platform for managing digital assets such as digital art, music, and other digital products. Its smart contracts can ensure the authenticity and ownership of these assets, making them tradable on its platform [25]. Finally,KryptXcanbeusedforsupplychainmanagement. Its blockchain-based system can track the movement of goods from production to consumption, ensuring the authenticity and traceability of products. This can help in preventing counterfeit products and fraud [14]. Overall, KryptXprovidesarangeofbenefitstodifferentindustries, suchasincreasedtransparency,security,andefficiency.Its potential applications are vast and varied, making it a promisingtechnologyforthefuture.
We would especially like to thank our first advisor, Professor Christopher Uzhuthuval, who guided us throughout this project and helped us apply what we learnedthissemesterandlearnnewideas.We wouldlike to thank Prof. H.O.D Sharvari Govilkar from our Department of Computer Engineering who allowed us to do this project because we learned new ideas and their applications.Finally,ouresteemedPrincipal,thank youto Dr. Sandeep Joshi for providing us with the opportunity and space for this wonderful work. We would also like to thank the authors of various books, articles, and other resources we consulted during our research. Their work provides us with great insights and knowledge that help usbetterunderstandthecomplexworldofcryptocurrency andblockchaintechnology.Finally,wewouldliketothank
our friends and family for their support and encouragement throughout this process. Their support andhopeinourweaknessesmotivatesustomoveforward and wethank them for their love and support. Thank you foryourcontributiontothisreport.
[1] Swan,M.,"Blockchain:BlueprintforaNewEconomy," O'ReillyMedia,Inc.,2015.
[2] L. Chen, & A. Apte, "Cryptographic techniques for blockchainecosystems,"2017.
[3] Buterin, V., "Ethereum Whitepaper," GitHub Repository, 2013 [Online]. Available: https://github.com/ethereum/wiki/wiki/WhitePaper
[4] Gavin Wood, "Ethereum: A Secure Decentralised Generalised Transaction Ledger," Ethereum Project YellowPaper,2014.
[5] X. Huang, & H. Zhu, "Decentralized exchange with improvedliquidity,"2020.
[6] Ismanto,L.,ARH.S,Fajar.A.N,Sfenrianto,&Bachtiar S. "Blockchain as e-commerce platform in Indonesia," ConferenceArticle,2019.
[7] J.Yli-Huumo,D.Ko,S.Choi,S.Park,andK.Smolander, "Where is Current Research on Blockchain Technology?ASystematicReview,"PLoSONE,vol.11, no.10,2016.
[8] M. Conti, E. Sandeep Kumar, C. Lal, and S. Ruj, "A Survey on Security and Privacy Issues of Bitcoin," IEEECommunicationsSurveys&Tutorials,vol.20,no. 4,2018.
[9] Khan, P.W., & Y. Byun, "A Blockchain-Based Secure Image Encryption Scheme for the Industrial Internet of Things," Entropy, vol. 22, no. 2, p. 175, February 2020.
[10] “Crypto-currency market capitalizations,” 2017. [Online].Available:https://coinmarketcap.com
[11] G. Hileman and M. Rauchs, "Global Cryptocurrency Benchmarking Study," Cambridge Centre for AlternativeFinance,2017.
[12] Antonopoulos, A. M., “Mastering Ethereum: Building SmartContractsandDApps,”2018.
[13] G. Wood, “Ethereum: A secure decentralized generalized transaction ledger,” Ethereum Project YellowPaper,2014.

International Research Journal of Engineering and Technology (IRJET) e-ISSN:2395-0056
Volume: 11 Issue: 04 | Apr 2024 www.irjet.net p-ISSN:2395-0072
[14] A. Dorri, S. S. Kanhere, R. Jurdak, & P. Gauravaram, "Blockchain for IoT security and privacy: The case studyofasmarthome,"IEEEInternationalConference on Pervasive Computing and Communications Workshops,2017.
[15] K. Wüst and A. Gervais, "Do you Need a Blockchain?," Crypto Valley Conference on Blockchain Technology (CVCBT),2018.
[16] S.Meiklejohn,M.Pomarole,G.Jordan,K.Levchenko,D. McCoy, G. M. Voelker, and S. Savage, “A fistful of bitcoins:Characterizingpaymentsamongmenwithno names,” in Proceedings of the 2013 Conference on Internet Measurement Conference (IMC '13), New York,NY,USA,2013.
[17] G. Konstantopoulos, "Understanding Blockchain Fundamentals, Part 1: Byzantine Fault Tolerance," Lob'sDeveloperBlog,2017.
[18] A.Kosba,A.Miller,E.Shi,Z.Wen,andC.Papamanthou, “Hawk: The blockchain model of cryptography and privacy-preservingsmartcontracts,”inProceedingsof IEEE Symposium on Security and Privacy (SP), San Jose,CA,USA,2016,pp.839–858.
[19] V. Buterin, “A next-generation smart contract and decentralized application platform,” white paper, 2014.
[20] P.DeFilippi,&S.Hassan,"Blockchaintechnologyasa regulatory technology: From code is law to law is code,"2016.
[21] Khan,M.R.,Umer,T.,&Khan,S.U., “Blockchain-Based Solutions for IoT Security and Privacy: Applications, Challenges,andOpportunities,” 2021.
[22] Kuo,T.T.,Kim,H.E.,&Ohno-Machado,L., “Blockchain distributed ledger technologies for biomedical and healthcareapplications,”2020.
[23] P. Tasca, A. Hayes, & S. Liu, "The evolution of the Bitcoin economy: Extracting and analyzing the networkofpaymentrelationships,"2018.
[24] N. Atzei, M. Bartoletti, and T. Cimoli, "A Survey of Attacks on Ethereum Smart Contracts (SoK)," PrinciplesofSecurityandTrust,2017.
[25] F. Vogelsteller and V. Buterin, "ERC-20 Token Standard,"EthereumImprovementProposals,2015.
[26] M.Vukolić,"TheQuestforScalableBlockchainFabric: Proof-of-Work vs. BFT Replication," International Workshop on Open Problems in Network Security, 2016.
[27] E.B.Sasson,A.Chiesa,C.Garman,M.Green,I.Miers,E. Tromer, and M. Virza, “Zerocash: Decentralized anonymouspaymentsfrombitcoin,”inProceedingsof 2014 IEEE Symposium on Security and Privacy (SP), SanJose,CA,USA,2014,pp.459–474.
[28] Swan, M., “The Bitcoin Standard: The Decentralized AlternativetoCentralBanking,”2020.